Atribuciones
La Ley
del Servicio Público de Energía Eléctrica, en su artículo 9o. señala que la
Comisión Federal de Electricidad tiene las atribuciones siguientes:
“I. Prestar el
servicio público de energía eléctrica en los términos
del artículo 4o. y conforme a lo dispuesto en el artículo 5o.;
II. Proponer a la
Secretaría de Energía, los programas a que se
refiere el artículo 6o.;
III. Importar
y exportar, en forma exclusiva, energía eléctrica;
IV. Formular y proponer al Ejecutivo
Federal los programas de operación, inversión
y financiamiento que a corto, mediano o largo plazos requiera la prestación del servicio público de energía
eléctrica;
V. Promover la investigación científica y tecnológica
nacional en materia de electricidad;
VI. Promover el desarrollo y la fabricación nacional de equipos y materiales utilizables en el servicio
público de energía eléctrica;
VII. Celebrar convenios o contratos con los
gobiernos de las entidades federativas
y de los municipios o con entidades públicas y privadas o personas físicas para
la realización de actos relacionados con la prestación del servicio público de energía eléctrica;
VIII.
Efectuar las operaciones, realizar
los actos y celebrar los contratos que sean necesarios para el cumplimiento de
su objeto, y
IX. Los demás que fijen esta ley y sus
reglamentos.”
Los artículos 4o., 5o. y 6o. de la misma ley
establecen:
“Artículo
4o. Para los efectos de esta ley, la
prestación del servicio público de energía eléctrica comprende:
I. La planeación del sistema eléctrico
nacional;
II. La generación, conducción,
transformación, distribución y mantenimiento del sistema eléctrico nacional; y
III.
La realización de todas las obras, instalaciones y trabajos que
requieran la planeación, ejecución,
operación y mantenimiento
del sistema eléctrico nacional.”
Artículo 5o. La Secretaría
de Energía dictará conforme a la política nacional de energéticos, las
disposiciones relativas al servicio público de energía eléctrica, que deberán
ser cumplidas y observadas por la Comisión Federal de Electricidad y por todas
las personas físicas o morales que concurran al proceso productivo.
Artículo 6o. Para los
efectos del artículo anterior, la Secretaría de Energía autorizará, en su caso,
los programas que someta a su consideración la Comisión Federal de
Electricidad, en relación con los actos previstos en el artículo 4o.
Todos los aspectos técnicos
relacionados con la generación, transmisión y distribución de energía eléctrica
serán responsabilidad exclusiva de la Comisión Federal de Electricidad.” [1]/
Situación
presupuestaria
A continuación se presentan los ingresos y egresos correspondientes a los ejercicios de 1999 y
2000.
SITUACIÓN PRESUPUESTARIA
INGRESOS
(Miles de pesos)
|
|
|
|
|
Variación en 2000 |
|||||
|
|
1999 |
2000 |
Importe |
% |
|||||
|
Presupuesto original Total Corrientes Financiamientos Presupuesto recaudado Total Corrientes Financiamientos |
78,184,158 75,018,791 3,165,367 85,713,232 87,396,466
(1,683,234) |
|
89,273,383 88,615,847 657,536 104,752,508 108,811,790 (4,059,282) |
|
11,089,225 13,597,056 (2,507,831) 19,039,276 21,415,324 (2,376,048) |
|
14 18 (79) 22 25 141 |
||
FUENTES: Información Presupuestal
Original y Recaudada, Estado Analítico de Ingresos Presupuestales, 1999,
proporcionada por la entidad; información Presupuestal Original y Recaudada,
Estado Analítico de Ingresos Presupuestales, 2000, proporcionada por la
entidad.
SITUACIÓN PRESUPUESTARIA
EGRESOS
(Miles de pesos)
|
|
|
|
|
Variación en 2000 |
||||||
|
|
1999 |
2000 |
Importe |
% |
||||||
|
Presupuesto original Total Gasto
corriente Gasto de
capital Presupuesto ejercido Total Gasto
corriente Gasto de
capital |
67,974,969 52,158,745 15,816,224 80,401,043 63,359,000 17,042,043 |
|
102,936,073 72,312,673 30,623,400 115,566,814 81,374,237 34,192,577 |
|
34,961,104 20,153,928 14,807,176 35,165,771 18,015,237 17,150,534 |
|
51 39 94 44 28 101 |
|||
FUENTES: Información
Presupuestal Original y Ejercida, Estado del Ejercicio Presupuestal del Gasto,
1999; proporcionada por la entidad; información Presupuestal Original y
Ejercida, Estado del Ejercicio Presupuestal del Gasto, 2000; proporcionada por
la entidad.
Situación financiera
A continuación se
presenta la situación
financiera correspondiente a los ejercicios de 2000 y 1999.
SITUACIÓN FINANCIERA
(Miles de pesos)
|
|
|
|
|
|
Variación en 2000 |
|||||||||
|
|
2000 |
|
1999 1/ |
|
||||||||||
|
ACTIVO Circulante Fijo Otro |
|
40,898,970 444,690,656 14,058,403 |
|
40,300,133 457,292,990 9,836,417 |
|
|
598,837 (12,602,334)
4,221,986 |
|||||||
|
Suma el activo |
|
499,648,029 |
|
507,429,540 |
|
|
(7,781,511) |
|||||||
|
PASIVO A corto plazo A largo plazo Otro |
|
27,457,544 33,344,968 69,726,693 |
|
27,774,654 42,541,113 56,096,619 |
|
|
(317,110) (9,196,145) 13,630,074 |
|||||||
|
Suma el pasivo |
|
130,529,205 |
|
126,412,386 |
|
|
4,116,819 |
|||||||
|
PATRIMONIO |
|
369,118,824 |
|
381,017,154 |
|
|
(11,898,330) |
|||||||
|
Suman el pasivo y el patrimonio |
|
499,648,029 |
|
507,429,540 |
|
|
(7,781,511) |
|||||||
|
|
|
|
|
|
|
|
|
|||||||
FUENTES: Estados
Financieros Dictaminados 2000 (comparativo 1999).
NOTA: 1/ La
información financiera de 1999 fue obtenida de la información comparativa
presentada por el auditor externo en los estados financieros dictaminados de
2000 de esta entidad. Es necesario resaltar que estas cifras fueron presentadas
a valores constantes por el auditor externo.
Actividades institucionales
Con los recursos asignados para el ejercicio de 2000, la Comisión
Federal de Electricidad (CFE) se propuso desarrollar las actividades
institucionales que se presentan a continuación.
Función 09 “ Seguridad Social”.
Subfunción 02 “Pensiones y Jubilaciones”.
Programa Sectorial 17 “Programa de Desarrollo y Reestructuración del
Sector de la Energía”.
Programa Especial 000 “Programa Normal de Operación”.
Actividad Institucional 423 “Proporcionar Prestaciones Económicas”.
El objetivo de la actividad consistió en realizar el pago
de pensiones y jubilaciones.
Esta actividad no tuvo metas asignadas.
Función 15 “ Energía”.
Subfunción 02 “Electricidad”.
Programa Sectorial 17 “Programa de Desarrollo y Reestructuración del
Sector de la Energía”.
Programa Especial 000 “Programa Normal de Operación”.
Actividades Institucionales 437 “Desarrollar y
Construir Infraestructura Básica”, 442 “Distribuir y Comercializar Energía Eléctrica”,
507 “Generar Energía Eléctrica”, 508 “Transmitir y Transformar Energía
Eléctrica” y 701 “Administrar Recursos Humanos, Materiales y Financieros”.
El objetivo de la actividad
437 consistió en planear y construir los proyectos de generación, transmisión,
transformación y distribución, para ampliar la capacidad instalada del Sector
Eléctrico, que permita garantizar el abasto y satisfacer el crecimiento de los
sectores productivos y de la población en el país.
Las metas consistieron en
ampliar la infraestructura en 1,352 MW en el Proyecto K026 “Proyectos de
Generación Termo-Vapor”; de igual manera en 1,753 MVA en el Proyecto K028 “Proyectos de
Transformación de Energía Eléctrica”; asimismo, en 2,084 KM-C en el Proyecto K030 “Proyectos de Transmisión
de Energía Eléctrica”; y en 568 MVA en el Proyecto K032 “Proyectos de
Ampliación de Redes de
Distribución”.
La actividad 442 tenía como objetivo garantizar la
continuidad y calidad de los servicios de distribución de energía eléctrica,
mediante un sistema de distribución confiable que permita disminuir las
interrupciones del servicio y modernizar el proceso comercial para reducir
tiempos en la contratación de servicios, toma de lectura, a través de centros
de atención integral y personalizada.
La meta consistió en alcanzar
un índice del 11% por concepto de pérdidas de energía en distribución.
Por otra parte, la actividad
507 tenía como objetivo asegurar el suministro de energía eléctrica en el país,
con eficacia y calidad, efectuando los mantenimientos conforme a los programas
establecidos.
Su meta
consistió en alcanzar el 84% de disponibilidad propia.
El objetivo de la actividad 508 consistió en
mantener la disponibilidad y confiabilidad de la Red Eléctrica de Transmisión y
Transformación, evitar descargas en las instalaciones, disponer de capacidad de
reserva para emergencia y disminuir las interrupciones.
La meta consistió en lograr
que el tiempo de interrupción por usuario de transmisión sea de 20 minutos.
La actividad 701 tenía como
objetivo conformar una organización eficaz y productiva, administrada con
modernos criterios empresariales, que coadyuve en el logro de las actividades
sustantivas de la entidad: generación, transmisión-transformación, distribución
y comercialización de la energía eléctrica.
Esta actividad
no tuvo metas asignadas. [2]/
Tipos de
revisión
Con el oficio núm. OASF-F-1190/01 del 14 de septiembre de 2001, el C.
C.P. Gregorio Guerrero Pozas, Auditor Superior de la Federación, comunicó al C.
Ing. Alfredo Elías Ayub, Director General de la Comisión Federal de
Electricidad, la inclusión de la entidad en los trabajos de revisión de la
Cuenta de la Hacienda Pública Federal correspondiente al ejercicio de 2000.
Para la revisión, la
Auditoría Superior de la Federación llevó a cabo una auditoría de desempeño,
tres auditorías financieras y de cumplimiento y dos de obra pública e inversión
física.
Evaluación del Programa de Distribución y
Comercialización de Energía Eléctrica
Como resultado de la evaluación al desempeño de la
CFE, para satisfacer la demanda de
energía eléctrica con suficiencia, calidad, oportunidad y competitividad, se
determinó lo siguiente:
1.
La CFE cumplió el
objetivo de garantizar la suficiencia y continuidad del servicio.
2.
De 1998 a 2000
ofreció un volumen promedio de energía de 181,940.5 GWh, con lo cual atendió la demanda promedio que fue de
162,995.9 GWh.
3.
En promedio, la
entidad comercializó 118,023.6 GWh de energía eléctrica y atendió 1,688,487
solicitudes de nuevos servicios, por lo que logró cumplir con sus metas.
4.
Redujo en 30
minutos el tiempo de interrupción por usuario, que en 2000 alcanzó un valor de
107 minutos, comparable con el logrado por empresas eléctricas de países como
Inglaterra, con 105 minutos.
5.
La cobertura
nacional del servicio de energía eléctrica en el año 2000 fue de 93,415,477
habitantes, lo que representó el 94.7% de la población nacional, esto es, 2.3
puntos porcentuales por debajo de la cobertura que se estableció en el Programa
de Desarrollo y Reestructuración del Sector de la Energía 1995-2000 que fue de
97.0%.
6.
La CFE mejoró su
productividad laboral.
7.
En el Índice de
Usuarios por Trabajador de Distribución el resultado logrado fue de 529
usuarios, superior en 14 usuarios al de las empresas eléctricas de Estados
Unidos de América (515 usuarios).
8.
En el índice de
Toma de Lecturas Urbanas, la productividad registró un crecimiento promedio
anual de 5.6%, al pasar de 685 lecturas
en 1998 a 764 en 2000.
9. Durante
el periodo de análisis la entidad abatió en 1.04 puntos porcentuales el Índice
de Rezago en el cobro de la energía
facturada, al pasar de un valor de 2.65% en 1998 a 1.61% en 2000. Este
resultado se compara desfavorablemente con el de empresas internacionales con
buenas prácticas operativas como Houston Lighting and Power (0.10%), Ente
Nazionale Per l’Energía Elettrica (0.12%) y Entergy (0.18%), situación que
significó para el organismo que dejara de cobrar 139.0 GWh de energía
equivalentes a 81 millones de pesos.
10.
En cuanto a su
eficiencia operativa, el índice de pérdidas de energía en 2000 fue de 10.95%, equivalente a 8,813.3
millones de pesos; con este resultado se mantuvo el rezago existente respecto
del valor óptimo estimado por la entidad (5.9%) y de índices con que operan
empresas internacionales como Houston Lighting and Power (3.2%), Ente Nazionale
Per l’Energía Elettrica (6.0%) y Entergy (7.0%).
11.
En 2000 los
rezagos existentes en los índices de pérdidas técnicas y no técnicas de energía
respecto del valor óptimo estimado para la CFE le significó pérdidas adicionales
de energía de 2,820.8 GWh y 4,408.1 GWh, respectivamente, equivalentes a
1,585.8 millones de pesos y 2,478.2 millones de pesos, en ese orden.
12. Los
subsidios otorgados al consumo de energía eléctrica crecieron 36.2% en promedio
anual, al pasar de 21,860.6 millones de pesos en 1998 a 40,538.3 millones de
pesos en 2000, debido principalmente a que los costos medios de la energía se
incrementaron a un ritmo superior que el observado en los precios medios, así
como al aumento de la energía comercializada.
Egresos Presupuestales del Capítulo 3000 “Servicios Generales” y 5000
“Bienes Muebles e Inmuebles”
Con
la revisión de las erogaciones por la adquisición de servicios y de bienes
muebles e inmuebles se determinó lo siguiente:
1.
Los egresos
con cargo a los capítulos 3000 y 5000 fueron autorizados por la SHCP; la
adquisición de los bienes y servicios se realizó de acuerdo con el marco
normativo aplicable.
2.
Algunos
proveedores presentaron sus fianzas extemporáneamente.
3.
Se
determinaron penalizaciones no cobradas por la entidad; 2,360,226.8 miles de
pesos ejercidos en el año 2000 fueron clasificados incorrectamente en la
información presupuestal.
4.
Se determinó
que parte del mobiliario de la entidad
no contaba con número de inventario ni con los resguardos correspondientes.
5.
La entidad no
aplicó penalizaciones por incumplimiento en condiciones y plazos de entrega, en
algunos contratos; asimismo, sólo amortizó parte del anticipo de un contrato.
Egresos Presupuestales del Capítulo 1000 “Servicios
Personales”
Con
la revisión efectuada al presupuesto asignado en este capítulo se precisó lo
siguiente:
1.
La SHCP
autorizó el presupuesto de las erogaciones con cargo al capítulo 1000, dando
cumplimiento al marco normativo para el registro, control y pago de sueldos
y salarios al personal.
2.
Se determinó que la plantilla de personal y
tabuladores del periodo de 1995 a 1999, no contó en su oportunidad, con la
autorización de la SHCP.
3.
Asimismo, los
pagos a los trabajadores, las
prestaciones otorgadas y las deducciones aplicadas se efectuaron
conforme a la norma; sin embargo, la entidad
no contó con perfiles de puestos autorizados del personal.
4.
Existen
diferencias en el registro de los importes por el pago de honorarios, y los
expedientes de los trabajadores no integran el total de la documentación
requerida.
Adquisición de Carbón
Con
la revisión efectuada al proceso de adquisición y manejo de carbón se precisó
lo siguiente:
1.
La SHCP
autorizó el presupuesto de la CFE que incluyó la Central Termoeléctrica “Carbón
II”.
2.
No se contó
con los manuales de organización ni de procedimientos administrativos de la
central, así como procedimientos para el pago de las facturas de los
proveedores de carbón en la Gerencia Regional de Producción Norte.
3.
Respecto de la
adquisición de carbón, se realizó de acuerdo con la Ley de Adquisiciones y
Obras Públicas.
4.
La central
cuenta con básculas de pesaje de carbón de importación que no funcionan dentro
de los rangos de precisión.
5.
La entidad
cuenta con laboratorios para la verificación de la calidad del carbón, el cual
se recibió de conformidad con lo contratado, en su defecto, se aplicaron las
sanciones correspondientes.
6.
La ceniza
obtenida de la combustión del carbón se apiló y manejó de acuerdo con los
procedimientos establecidos por la entidad.
7.
En los contratos
de los proveedores de carbón no se especifican los sitios de explotación de
carbón, ni la central cuenta con la relación de ellos para aplicar pruebas
físicas; además, existen proveedores cuyo objeto social en acta constitutiva no
es la producción de carbón.
Egresos
Presupuestales del Capítulo 6000 “Obras Públicas”, Proyectos K028 “Proyectos de
Transformación de Energía Eléctrica” y K030 “Proyectos de Transmisión de
Energía Eléctrica”, en los Estados de Yucatán y Nuevo León
Con
la revisión efectuada a la normatividad de los cuatro contratos por Proyectos
de Transformación y Transmisión de Energía, se constató lo siguiente:
1.
En un contrato
se difirió el fallo de adjudicación 40 días posteriores a la fecha programada
en la apertura económica, no se había levantado el acta de entrega-recepción,
no se contaba con la reprogramación formalizada, mediante convenio, aun cuando
el contrato se formalizó bajo la modalidad de precios unitarios y tiempo
determinado; se pagó con precios unitarios de conceptos integrados como se
estipuló en la junta de aclaraciones y la supervisión aprobó las estimaciones
sin que éstas contaran con los números generadores.
2.
En tres
contratos el acta de entrega-recepción se levantó extemporáneamente.
3.
En dos
contratos, la entidad no informó al Órgano Interno de Control de la
formalización del convenio, y los catálogos de conceptos, cantidades y unidades
de medición carecen de la firma del responsable del proyecto.
4.
En un contrato
se modificaron las páginas 3, 12 y 13 del contrato porque presentaron
inconsistencias y se .pagaron los conceptos por porcentaje, aunque la unidad de
medición fue el lote.
5.
En un contrato
no se habían indemnizado todos los terrenos.
6.
En otro
contrato, la CFE no puso oportunamente a disposición de la contratista el
inmueble en el tramo comprendido entre las torres 50 a la 61, y la solicitud de
ajuste de costos así como su autorización fueron extemporáneas.
7.
En el costo de obra se comprobó que, en dos contratos,
la entidad omitió aplicar las penas convencionales por incumplimiento al
programa de obra por 4,960.9 y 2,339.0 miles de pesos.
8.
En un contrato, se observó una incorrecta
cuantificación de volúmenes de obra por 142.0 miles de pesos.
9.
En otro, se calcularon cargos financieros de 342.3
miles de pesos por pagos anticipados y 58.8 miles de pesos debido a que se
liquidaron ajustes de costos de los montos programados de conceptos que no se
habían ejecutado en su totalidad.
Egresos
Presupuestales de los Capítulos 5000 “Bienes Muebles e Inmuebles”, Proyectos
K032 “Proyecto de Ampliación de Redes de Distribución” y K034 “Proyecto de
Ampliación de Generación”, y 6000 “Obras Públicas”, Proyectos KO28 “Proyectos
de Transformación de Energía Eléctrica” y KO30 “Proyectos de Transmisión de
Energía Eléctrica” en los Estados de México, Tamaulipas, Baja California,
Puebla y Yucatán
En
lo que se refiere a los bienes adquiridos por la Comisión Federal de
Electricidad (CFE), Zona Norte, se revisaron dos licitaciones, y se identificó
lo siguiente:
1.
Que las adquisiciones se contrataron y ejecutaron, en
lo general, de conformidad con lo que establece la Ley de Adquisiciones,
Arrendamientos y Servicios del Sector Público y con lo que disponía el
Reglamento de la Ley de Adquisiciones, Arrendamientos y Prestación de Servicios
Relacionados con Bienes Muebles.
2.
Se aplicaron los sistemas de supervisión y de control
de calidad.
3.
Se cumplieron
los programas de entregas.
4.
Los precios unitarios de las facturas coincidieron con
los acordados en el contrato.
5.
Los descuentos contractuales y el Impuesto al Valor
Agregado (IVA) se ajustaron a las normas aplicables.
6.
Se detectaron algunas
inobservancias de la normatividad aplicable.
7.
No se
solicitó al proveedor copia de las remisiones, para las entregas de los
equipos.
8.
A pesar de haber cumplido
las especificaciones de las bases de concurso, los equipos presentaron un gran
número de fallas.
9.
El proveedor concedió un
descuento de 8.04% en la facturación, el cual no se llevó cabo.
10.
De 39 equipos revisados, 15 de ellos aún no estaban
operando.
11.
No se efectuó la deducción de 9.9 miles de pesos
correspondiente al porcentaje del 2 al millar por concepto de Aportación al
Fideicomiso de Apoyo al Programa de Ahorro de Energía del Sector Eléctrico
(FIDE).
12.
En los contratos revisados se observó que la entidad
no cumplió con los programas de entrega puntualmente.
13.
Faltaba por aplicar la penalización correspondiente de
141.0 miles de pesos, 1.5 miles de pesos por error en la aplicación del IVA y
1,877.5 miles de pesos, debido al pago de una factura por bienes (software) que
no se habían entregado.
Objetivo
Evaluar el desempeño de la Comisión Federal de Electricidad (CFE) en su Programa de Distribución y Comercialización de Energía Eléctrica, en los términos siguientes:
- El cumplimiento del objetivo del programa consistente en garantizar la suficiencia, continuidad y calidad de los servicios de distribución de energía eléctrica;
- La eficacia en la atención de los usuarios del servicio de energía eléctrica; y en la atención de las necesidades de conservación y mantenimiento de la infraestructura de distribución;
- La eficiencia operativa y de productividad laboral en la ejecución del programa;
- La competitividad de los precios de la energía eléctrica; y
- La economía con que se aplicaron los recursos asignados al programa.
Criterios de Selección
Se selecccionó esta auditoría para atender la petición de la comisión de vigilancia según oficio num. CVASF/219/02 del 14 de mayo del año en curso.
Se determinó evaluar este programa porque las actividades de distribución y comercialización de energía eléctrica son exclusivas del Estado; por la importancia relativa de la acción institucional, toda vez que su gasto representó el 9.1% del presupuesto ejercido por la CFE; por la vinculación de sus acciones con la prioridad sectorial de atender la demanda nacional de energéticos; porque en 2000 se superaron en 1.4% las metas de comercialización de energía eléctrica, con un gasto inferior en 11.1% al presupuestado; y porque no obstante que durante el periodo 1997-1999 Comisión Federal de Electricidad incrementó sus ventas de energía eléctrica a una tasa media anual de 5.9%, las pérdidas de energía se incrementaron en 0.34 puntos porcentuales al pasar de 10.63% en 1997 a 10.97% en 1999.
Antecedentes
La energía eléctrica es un insumo básico para la producción de bienes y servicios y un factor fundamental en el bienestar de la población, pues de ella dependen la iluminación artificial, el movimiento de una amplia clase de motores y el bombeo de agua, principalmente. Se utiliza tanto en los sectores industrial, agrícola, doméstico y comercial como en los servicios públicos en general, con la participación que se muestra en las gráficas siguientes:

En el párrafo sexto del artículo 27 constitucional se establece que corresponde exclusivamente al Estado la generación, conducción, transformación, distribución y abastecimiento de energía eléctrica que tenga por objeto la prestación del servicio público.[3]
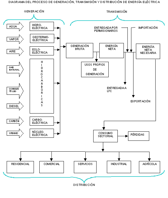
De acuerdo con el artículo 9o. de la Ley de Servicio Público de Energía Eléctrica del 22 de diciembre de 1975 y sus reformas en el Diario Oficial del 27 de diciembre de 1983 y del 23 de diciembre de 1992, la Comisión Federal de Electricidad, creada el 24 de agosto de 1937, tiene por objeto la planeación del Sistema Eléctrico Nacional, la generación, conducción, transformación, distribución y venta de energía eléctrica, así como la realización de todas las obras, instalaciones y trabajos que requiera la operación y mantenimiento del Sistema Eléctrico Nacional. A continuación se presenta el diagrama del Proceso de Generación, Transmisión y Distribución de Energía Eléctrica de la CFE.

Conforme al Programa de Desarrollo y Reestructuración del Sector de la Energía (PDRSE), 1995-2000,[4] el crecimiento promedio anual de la disponibilidad bruta de energía eléctrica durante el periodo 1980-1994 fue de 5.9%, superior al de la población del país, que creció 2.0% anual, y del Producto Interno Bruto (PIB) que lo hizo en 1.9%. La demanda de energía eléctrica observó altas tasas de crecimiento, superiores al ritmo de crecimiento poblacional y económico del país.
En congruencia con el Plan Nacional de Desarrollo (PND) 1995-2000, en el PDRSE se estableció que la demanda de energéticos debería satisfacerse al menor costo y en condiciones de suficiencia, calidad, oportunidad, competitividad y seguridad, y que las entidades del sector operarían en forma eficiente desde el punto de vista económico. Para cumplir esos propósitos, la CFE debería realizar inversiones en obras de transmisión y subtransmisión con objeto de conectar plantas nuevas al sistema, reducir cuellos de botella, mejorar la confiabilidad y hacer frente a aumentos en la demanda de energía eléctrica; así como mejorar continuamente los sistemas de transmisión y distribución de electricidad y eliminar el uso fraudulento de la energía eléctrica.
Sobre esas bases, en el Presupuesto de Egresos de la Federación (PEF) de 2000 se estableció que la misión de CFE consiste en asegurar el servicio público de energía eléctrica en el país en condiciones adecuadas de cantidad, calidad y oportunidad, para promover el desarrollo social y económico. Para ello, se definieron los objetivos siguientes: fortalecer las áreas de transmisión, transformación y distribución; asegurar a la economía nacional el suministro oportuno y suficiente de energía eléctrica para atender una demanda que se estimó crecería 6.0%, en relación con 1999; y conservar y mantener la infraestructura actual.
Asimismo, de acuerdo con el Informe Anual 2000, la visión de la CFE es ser una empresa de clase mundial que participe competitivamente en la satisfacción de la demanda de energía eléctrica nacional e internacional, que optimice el uso de su infraestructura física y comercial, a la vanguardia en tecnología, rentable, con imagen de excelencia, industria limpia y recursos humanos altamente capacitados.
Alcance
Para evaluar el desempeño de la CFE en su Programa de Distribución y Comercialización de Energía Eléctrica, se identificaron los siguientes universales correspondientes al año 2000:
|
Ø
Energía comercializada |
|
125,927.2
GW/h |
|
|
|
|
|
Ø
Usuarios atendidos |
|
18,682,052 |
|
|
|
|
|
Ø
Gasto de operación del programa |
|
7,946.6
millones de pesos |
|
|
|
|
|
Ø
Infraestructura de distribución |
|
1,333
subestaciones con capacidad conjunta de 31,673 Megavoltios-Amperes 579,382
Km de líneas, de las cuales el 98.6% son aéreas y el 1.4% subterráneas |
|
|
|
|
|
Ø
Plantilla de personal a cargo del programa de distribución
y comercialización |
|
13,085
empleados en distribución |
|
|
14,606
empleados en el área comercial |
|
|
|
5,661 empleados en
administración |
|
|
|
33,352
empleados en total |
Glosario de Equivalencias
Watt: Desde el punto de vista de potencia equivale a un joule por segundo, mientras que desde el punto de vista de intensidad luminosa es equivalente a 683 candelas.

La evaluación comprende el periodo 1998-2000. De manera particular, se analizaron los resultados obtenidos por la entidad en las gerencias divisionales de distribución Golfo Norte, ubicada en la ciudad de Monterrey, N.L.; Norte, localizada en Gómez Palacio, Dgo.; y Bajío, ubicada en Guanajuato, Gto., 3 de las 13 gerencias con que cuenta la entidad para distribuir y comercializar la electricidad en el territorio nacional. En 2000 participaron en conjunto con el 39.9% del total de las ventas de energía eléctrica, el 29.6% de los usuarios atendidos y el 28.2% del personal adscrito a la CFE a cargo del Programa de Distribución y Comercialización de Energía Eléctrica, como se observa en el cuadro siguiente:
PARTICIPACIÓN
DE LAS GERENCIAS DIVISIONALES EN LA DISTRIBUCIÓN
DE ENERGÍA ELÉCTRICA, 2000

Áreas Revisadas
En oficinas centrales de CFE se revisó información de las Gerencias de Distribución y de Comercialización y de la Unidad de Control, Supervisión y Gestión de la Subdirección de Distribución, así como de la Gerencia de Contabilidad de la Dirección de Administración y Finanzas; y en áreas foráneas, se visitaron las Gerencias Divisionales de Distribución Golfo Norte, Norte y Bajío, de la Subdirección de Distribución.
Los resultados de la evaluación practicada al Programa de Distribución y Comercialización de Energía Eléctrica se sustentaron principalmente en el PND y en el PDRSE 1995-2000, en los Presupuestos de Egresos y Cuentas Públicas 1998-2000 y los Informes de Autoevaluación de la entidad 1998-2000; así como en información y documentación relacionada con la energía distribuida y comercializada, los usuarios atendidos, los programas de conservación y mantenimiento de la infraestructura de distribución, los indicadores de calidad del servicio, productividad laboral y eficiencia operativa, y los reportes del gasto de operación del programa.
Resultado
1. Suficiencia con que la CFE suministró el fluido eléctrico a los usuarios
Para evaluar la suficiencia en el suministro de la energía eléctrica, se revisaron los resultados de los balances de energía del periodo 1998-2000.
Se verificó que la oferta de energía eléctrica en el periodo de análisis fue suficiente para abastecer la demanda interna, como se observa en el cuadro siguiente:
OFERTA Y DEMANDA DE ENERGÍA
ELÉCTRICA, 1998-2000
(Gigawatts/hora)
|
|
|
|
|
|
||||
|
Concepto |
1998 |
Participación |
1999 |
Participación |
2000 |
Participación |
TMCA |
|
|
|
|
(%) |
|
(%) |
|
(%) |
(%) |
|
|
|
|
|
|
|
||||
|
|
|
|
|
|
|
|
|
|
|
OFERTA |
171,505.8 |
100.0 |
180,858.5 |
100.0 |
193,457.1 |
100.0 |
6.2 |
|
|
Generación
CFE |
168,981.1 |
98.5 |
179,062.1 |
99.0 |
189,692.2 |
98.0 |
6.0 |
|
|
Permisionarios |
819.4 |
0.5 |
877.9 |
0.5 |
2,102.7 |
1.1 |
60.2 |
|
|
Importaciones |
1,705.3 |
1.0 |
918.5 |
0.5 |
1,325.9 |
0.7 |
(11.8) |
|
|
Otros |
0.0 |
0.0 |
0.0 |
0.0 |
336.3 1/ |
0.2 |
n.a. |
|
|
DEMANDA |
153,246.4 |
89.4 |
161,897.3 |
89.5 |
173,844.0 |
89.9 |
6.5 |
|
|
Ventas a
usuarios |
110,710.0 |
64.6 |
117,433.8 |
64.9 |
125,927.2 |
65.1 |
6.7 |
|
|
Ventas
netas a LFC |
32,520.0 |
19.0 |
34,452.7 |
19.1 |
37,125.8 |
19.2 |
6.8 |
|
|
Usos
propios |
8,698.3 |
5.1 |
8,746.7 |
4.8 |
9,487.7 |
4.9 |
4.4 |
|
|
Exportación |
272.4 |
0.2 |
390.7 |
0.2 |
446.0 |
0.3 |
28.0 |
|
|
Porteo |
659.5 |
0.4 |
794.1 |
0.5 |
766.8 |
0.4 |
7.8 |
|
|
Condensadores
|
|
|
|
|
|
|
|
|
|
síncronos |
386.2 |
0.2 |
79.3 |
n.s |
90.5 |
n.s. |
(51.6) |
|
|
PÉRDIDAS
DE |
18,259.4 |
10.6 |
18,961.2 |
10.5 |
19,613.1 |
10.1 |
3.6 |
|
|
ENERGÍA 2/ |
|
|
|
|
|
|
|
|
|
En
transmisión |
4,372.2 |
2.5 |
4,478.5 |
2.5 |
3,936.6 |
2.0 |
(5.1) |
|
|
En
distribución |
13,887.2 |
8.1 |
14,482.7 |
8.0 |
15,676.5 |
8.1 |
6.2 |
|
|
|
|
|||||||
|
FUENTES: |
Comisión Federal de
Electricidad, Balance de Energía
Eléctrica, 1998-2000. |
|||||||
|
1/ |
Se
refiere a la energía recibida de centrales nuevas durante las pruebas de
puesta en servicio. |
|||||||
|
2/ |
Incluye
pérdidas técnicas y no técnicas. |
|||||||
|
TMCA: |
Tasa
Media de Crecimiento Anual. |
|||||||
|
n.a. |
No
aplicable. |
|||||||
|
n.s. |
No
significativo. |
|||||||
Para la atención de la demanda interna la CFE recurrió fundamentalmente a la energía eléctrica generada en sus centrales y marginalmente a la proveniente de los permisionarios y de importación. De acuerdo con la información captada, aun cuando la energía adquirida a los permisionarios es marginal, ésta muestra una tendencia ascendente, debido a la creciente participación de los particulares en la actividad de generación de energía eléctrica para su venta a la CFE. Asimismo, se precisó que las compras de energía eléctrica al exterior por parte de esa entidad obedecen a la insuficiencia de la capacidad de generación en las regiones de la frontera norte del país, principalmente de los estados de Baja California y Baja California Sur, así como por confiabilidad del sistema eléctrico. El costo promedio de la energía importada fue de 0.3712 pesos por KWh en 1998, de 0.4628 pesos por KWh en 1999 y de 0.7704 pesos por KWh en 2000.
En cuanto a la demanda de energía, en 2000 las ventas a usuarios y a LFC representaron en conjunto el 84.3% de la energía disponible por la CFE, los usos propios el 4.9% y la exportación, el porteo y los condensadores síncronos el 0.7% restante. La energía exportada por la CFE se destinó fundamentalmente a Belice y, en menor medida, a los Estados Unidos de América. El precio medio de la energía exportada fue de 0.3121 pesos por KWh en 1998, de 0.3119 pesos por KWh en 1999 y de 0.8105 pesos por KWh en 2000.
Las pérdidas de energía mostraron un crecimiento promedio anual de 3.6% durante el periodo 1998-2000, originado por el comportamiento de las pérdidas en la infraestructura de distribución, pese a que en transmisión éstas registraron una reducción del 5.1% promedio anual en el periodo citado.
Por lo antes expuesto, se concluye que durante el periodo revisado la CFE atendió con suficiencia la demanda de energía eléctrica.
Resultado
2. Continuidad con que la CFE suministró el fluido eléctrico a los usuarios
La continuidad del servicio consiste en que el fluido eléctrico debe estar disponible para cada uno de los usuarios de manera ininterrumpida. Para evaluar el cumplimiento de este atributo del servicio de energía eléctrica se revisaron los resultados obtenidos por la CFE en el indicador de Tiempo de Interrupción por Usuario, el cual muestra el tiempo promedio que el usuario no dispuso del servicio de energía durante un año.
Se precisó que durante el periodo 1998-2000 la CFE aumentó la disponibilidad del fluido eléctrico a los usuarios, toda vez que redujo 30 minutos el índice de tiempo de interrupción, al pasar de 137 a 107 minutos por usuario, con lo cual el desempeño logrado por la entidad en este indicador en el año 2000 es comparable con el alcanzado por Estados Unidos de América, Francia e Inglaterra, como se observa en la gráfica siguiente:

En cuanto a los principales factores que originaron la interrupción del servicio de energía eléctrica a los usuarios, con la auditoría practicada se precisó que fueron los vientos fuertes, tormentas y descargas atmosféricas registradas, así como choques o golpes en los postes y falsos contactos, cuya aportación en minutos al índice de tiempo de interrupción por usuario se muestra a continuación:
CAUSAS DEL
ÍNDICE DE TIEMPO DE INTERRUPCIÓN POR USUARIO, 2000
(Minutos/usuario)
|
|
|||||||||
|
|
Aportación
al índice TIU |
||||||||
|
Concepto |
CFE |
Part. (%) |
Golfo Norte |
Part. (%) |
Norte |
Part. (%) |
Bajío |
Part. (%) |
|
|
|
|||||||||
|
|
|
|
|
|
|
|
|
|
|
|
Descargas atmosféricas |
23 |
20.2 |
10 |
9.0 |
15 |
14.6 |
25 |
20.3 |
|
|
Vientos fuertes |
13 |
11.4 |
11 |
9.9 |
13 |
12.6 |
11 |
9.0 |
|
|
Animales |
11 |
9.6 |
8 |
7.2 |
8 |
7.8 |
7 |
5.7 |
|
|
Ramas sobre línea |
10 |
8.8 |
4 |
3.6 |
2 |
1.9 |
9 |
7.3 |
|
|
Tormentas |
9 |
7.9 |
11 |
9.9 |
12 |
11.7 |
2 |
1.6 |
|
|
Falso contacto |
9 |
7.9 |
11 |
9.9 |
6 |
5.8 |
7 |
5.7 |
|
|
Choque o golpe |
5 |
4.4 |
11 |
9.9 |
5 |
4.8 |
10 |
8.1 |
|
|
Objeto ajeno en circuito |
|
|
|
|
|
|
|
|
|
|
primario |
5 |
4.4 |
3 |
2.7 |
2 |
1.9 |
5 |
4.1 |
|
|
Contaminación |
- |
|
7 |
6.3 |
- |
|
1 |
0.8 |
|
|
Tornado |
- |
|
4 |
3.6 |
- |
|
- |
|
|
|
Vandalismo |
4 |
3.5 |
3 |
2.7 |
10 |
9.7 |
7 |
5.7 |
|
|
Ignorada |
- |
|
- |
|
7 |
6.8 |
- |
|
|
|
Libramiento programado |
|
|
|
|
|
|
|
|
|
|
en circuito primario |
3 |
2.6 |
1 |
0.9 |
- |
|
7 |
5.7 |
|
|
Equipo o material defec- |
|
|
|
|
|
|
|
|
|
|
tuoso |
- |
|
11 |
9.9 |
12 |
11.7 |
16 |
13.0 |
|
|
Sobrecarga |
|
|
1 |
0.9 |
1 |
1.0 |
1 |
0.8 |
|
|
Otras causas 1/ |
22 |
19.3 |
15 |
13.6 |
10 |
9.7 |
15 |
12.2 |
|
|
|
|
|
|
|
|
|
|
|
|
|
Total |
114 |
100.0 |
111 |
100.0 |
103 |
100.0 |
123 |
100.0 |
|
|
|
|
|
|
|
|
|
|
|
|
|
FUENTES: |
Comisión Federal de
Electricidad y gerencias divisionales
de distribución Golfo Norte, Norte y Bajío, Determinación y Evaluación de
Índices por Objetivo, 2000. |
||||||||
|
1/ |
Se
refiere a propagación de fallas ajenas a CFE, fallas en otras áreas de
distribución, corrosión, árbol sobre líneas, maniobra errónea en
mantenimiento, cruzamiento con otras instalaciones, huracán o ciclón, falla
en otra zona de distribución, errores de construcción por terceros, por
acceso difícil a instalación, mano de obra defectuosa de mantenimiento,
diseño inadecuado de la instalación, hielo o granizo, hundimiento o derrumbe,
falta de mantenimiento en estructura, y quema de caña o monte,
principalmente. |
||||||||
Al respecto, se precisó que ante dicha problemática la entidad ha realizado diversas actividades para reducir el índice TIU, como la poda de árboles en líneas primarias, el intercalado de postes en tramos largos de líneas, la revisión de líneas con detectores de puntos calientes para su corrección, el cambio de conectores mecánicos por compresión, la reposición de aisladores con daño físico o flameados y el tensionado de tramos de líneas primarias.
En resumen, los resultados logrados por la CFE en este indicador evidencian el cumplimiento del objetivo de garantizar la continuidad del servicio, debido a que durante el periodo revisado esa entidad logró avances en la reducción del tiempo de interrupción por usuario.
Resultado
3. Calidad del producto y del servicio de energía eléctrica prestado por la Comisión Federal de Electricidad
La energía eléctrica comercializada por la CFE está relacionada con parámetros de calidad del producto y del servicio, con los resultados que se presentan a continuación.
3.1. Calidad del Producto
De acuerdo con el artículo 18 del Reglamento de la Ley del Servicio Público de Energía Eléctrica, las condiciones de suministro de energía eléctrica son: que la frecuencia sea de 60 Hertz, con una tolerancia de 0.8 por ciento en más o menos; y que las tolerancias en el voltaje de alta, media o baja tensión no excedan de diez por ciento en más o menos y tiendan a reducirse progresivamente.
3.1.1. Calidad de la frecuencia
De este indicador, la CFE sólo proporcionó información correspondiente a las tres gerencias divisionales revisadas. Al respecto, se constató que en los tres casos la energía eléctrica distribuida registró espacios de tiempo fuera del rango de tolerancia establecido, con una tendencia ascendente, como se muestra a continuación:
RESULTADO
DE LA CALIDAD DE LA FRECUENCIA DE LA ENERGÍA ELÉCTRICA DISTRIBUIDA
POR
LAS DIVISIONES GOLFO NORTE, NORTE Y BAJÍO, 1998-2000
(Horas
fuera de rango/año)
|
|
|
|
|
|
|
|
División |
1998 |
1999 |
2000 |
TMCA |
|
|
|
|
|
|
(%) |
|
|
|
|
|
|
|
|
|
|
|
|
|
|
|
|
Golfo
Norte |
5.12 |
7.2 |
24.68 |
119.6 |
|
|
|
|
|
|
|
|
|
Norte |
n.d. |
24.53 |
40.29 |
64.2 1/ |
|
|
|
|
|
|
|
|
|
Bajío |
94.68 |
94.54 |
97.25 |
1.3 |
|
|
|
|
|
|
|
|
|
|
|
|
|
|
|
|
FUENTE: |
Información
proporcionada por la Comisión Federal de Electricidad mediante tarjeta
X2000/GC/249/2002 del 10 de abril de 2002. |
||||
|
1/ |
Corresponde
a la variación del resultado obtenido en 2000 respecto de 1999. |
||||
|
n.d. |
No
disponible. |
||||
|
TMCA: |
Tasa Media de Crecimiento Anual. |
||||
3.1.2. Calidad del voltaje
Respecto de la medición de la calidad del voltaje, la CFE informó que no dispone de información consolidada a nivel nacional porque cada uno de los nodos[5] que componen el sistema eléctrico nacional tiene diferentes características operativas.
Se determinó que las mediciones de la calidad del voltaje que efectúa la CFE se realizan a la energía que distribuye en media y alta tensión. Respecto de la energía suministrada en baja tensión, la entidad no mide el voltaje debido a que no cuenta con los equipos requeridos para el efecto, dado los montos de inversión necesarios.
En cuanto a la calidad del voltaje en alta tensión, se verificó que en el periodo de análisis la energía distribuida por las gerencias divisionales Golfo Norte, Norte y Bajío cumplió con el parámetro de calidad establecido en el reglamento citado.
En relación con la energía distribuida en media tensión, la entidad sólo dispuso de los registros de 1999 y 2000 para la División Norte, los cuales muestran que también en este caso la energía eléctrica se ajustó a los parámetros de calidad establecidos en dicho reglamento.
3.2. Calidad del servicio
Se evaluaron los resultados de los compromisos de servicio con los clientes, la opinión de los usuarios sobre la calidad del servicio de energía eléctrica y la modernización del proceso comercial, así como los resultados de los indicadores de inconformidades por cada mil usuarios y el tiempo de conexión general de nuevos servicios.
3.2.1. Compromisos de servicios con los clientes
En congruencia con los lineamientos definidos en el Programa de Modernización de la Administración Pública 1995-2000, a partir de 1997 la CFE diseñó un grupo de estándares de atención a los clientes, a fin de establecer especificaciones mínimas de calidad que el cliente debe esperar de la entidad. Los estándares se definieron con base en los atributos que los clientes especificaron en estudios y encuestas, y que calificaron como los más importantes, con lo que se establecieron valores distintos para las áreas urbanas y rurales, los cuales se presentan en el cuadro siguiente:
COMPROMISOS
DE SERVICIO CON LOS CLIENTES
|
|
|
|
|
|
|
|
|
|
|
Compromiso |
Siglas
|
Descripción
|
Unidad |
Urbano
|
Rural |
|
|
|
|
|
|
|
|
|
|
|
|
|
|
|
|
|
|
|
|
1. |
Restablecimiento
de suministro individual. |
RSI |
Tiempo
máximo para restablecer el suministro a clientes servidos con acometida
individual en baja tensión. |
Hrs. |
5 |
10 |
|
|
2. |
Restablecimiento
de suministro sector fuera. |
RSS |
Tiempo
máximo para restablecer el suministro a todos los clientes alimentados de un
sector o área de distribución fallada. |
Hrs. |
3 |
8 |
|
|
3. |
Restablecimiento
de suministro en alimentador de media tensión. |
RSM |
Tiempo
máximo para restablecer el suministro a todos los clientes alimentados de un
circuito o un servicio individual, de media tensión. |
Hrs. |
2 |
4 |
|
|
4. |
Máxima
espera en fila. |
MEF |
Tiempo
máximo que un cliente debe esperar en fila para recibir atención. |
Min. |
15 |
15 |
|
|
5. |
Atención
de solicitudes de suministro para servicios especiales y electrificación. |
SSE |
Tiempo
máximo para dar una respuesta por escrito a una solicitud de suministro
especial o de electrificación. |
Días
|
10 |
10 |
|
|
6. |
Atención
de solicitudes de suministro para servicios en media tensión y
fraccionamientos. |
SMT |
Tiempo
máximo para dar una respuesta por escrito a una solicitud de suministro en
tensiones mayores de 1 KV y menores a 35 KV o a una solicitud de fraccionadores en ambos casos para carga
hasta de 500 KVA. |
Días
|
14 |
14 |
|
|
7. |
Conexión
de nuevos suministros en tarifas 1 y 2. |
CT1 |
Tiempo
máximo para conectar nuevos suministros
en tarifas 1 y 2, cuando no es necesario construir o modificar la red
de distribución. |
Días
|
3 |
7 |
|
|
8. |
Conexión
de nuevos suministros en tarifas de media tensión. |
CMT |
Tiempo
máximo para conectar un suministro en tensiones mayores de 1 KV, pero menores
o iguales a 35 KV, cuando no es necesario construir o modificar la red de
distribución. |
Días |
4 |
6 |
|
|
9. |
Atención
de inconformidades por alto consumo. |
IAC |
Tiempo
máximo para dar respuesta a un cliente que presenta en la unidad comercial,
el centro de servicio al cliente o el módulo CFEmático una inconformidad por
alto consumo. |
Días
|
4 |
5 |
|
|
10. |
Reconexión
de servicios cortados por falta de pago. |
RSC |
Tiempo
máximo para reconectar un suministro en baja o en media tensión que fue
cortado por falta de pago. |
Días
|
1 |
3 |
|
|
11. |
Construcción
de obras y conexiones de suministros derivados de solicitud de servicio
especial. |
COC |
Tiempo
máximo para la construcción de obras y conexión de suministros que
requirieron una solicitud especial, en baja o media tensión, individual o
colectiva, para cargas hasta 500 KVA. |
Días |
18 |
20 |
|
|
|
|
|
|
|
|
|
|
|
|
|
|
|
|
|
|
|
|
FUENTE: |
Comisión
Federal de Electricidad, Informe Anual 2000. |
||||||
Con la auditoría se determinó que si bien durante el periodo 1998-2000 la CFE mejoró sus resultados en los compromisos de atención al cliente tanto en el ámbito urbano como en el rural, en ningún caso logró cumplirlos al 100.0%, como se muestra en el cuadro siguiente:
CUMPLIMIENTO
DE LOS COMPROMISOS CON LOS CLIENTES
POR
PARTE DE LA COMISIÓN FEDERAL DE ELECTRICIDAD, 1998-2000
(Porcentajes)
|
|
1998 |
|
1999 |
|
2000 |
||||
|
Compromisos |
Urbano |
Rural |
|
Urbano |
Rural |
|
Urbano |
Rural |
|
|
|
|
|
|
|
|
|
|
|
|
|
RSI |
83.9 |
88.5 |
|
92.3 |
90.6 |
|
92.1 |
92.8 |
|
|
RSS |
92.9 |
91.2 |
|
93.2 |
94.8 |
|
94.5 |
95.6 |
|
|
RSM |
88.9 |
95.6 |
|
90.3 |
93.1 |
|
94.9 |
95.5 |
|
|
MEF |
95.4 |
97.0 |
|
96.9 |
98.3 |
|
96.1 |
97.6 |
|
|
SSE |
92.3 |
83.8 |
|
91.7 |
85.3 |
|
95.0 |
95.1 |
|
|
SMT |
96.8 |
92.5 |
|
95.0 |
91.9 |
|
96.5 |
96.4 |
|
|
CT1 |
89.6 |
91.4 |
|
94.2 |
94.0 |
|
93.0 |
95.3 |
|
|
CMT |
94.2 |
91.8 |
|
94.8 |
84.6 |
|
96.8 |
97.2 |
|
|
IAC |
94.4 |
89.8 |
|
95.3 |
92.2 |
|
94.5 |
94.0 |
|
|
RSC |
95.5 |
90.2 |
|
97.0 |
92.0 |
|
97.0 |
95.1 |
|
|
COC |
91.2 |
86.3 |
|
86.7 |
86.1 |
|
90.0 |
88.1 |
|
|
|
|
|
|
|
|
|
|
|
|
|
|
|
|
|
|
|
|
|
|
|
|
FUENTES: |
Comisión
Federal de Electricidad, Informe Anual de Operación, 2000; y Reportes de
Compromisos con los Clientes, 1998 y 1999. |
||||||||
|
RSI: |
Restablecimiento
de suministro individual. |
||||||||
|
RSS: |
Restablecimiento
de suministro sector fuera. |
||||||||
|
RSM: |
Restablecimiento
de suministro en alimentador de media
tensión. |
||||||||
|
MEF: |
Máxima
espera en fila. |
||||||||
|
SSE: |
Atención
de solicitudes de suministro para servicios especiales y electrificación. |
||||||||
|
SMT: |
Atención
de solicitudes de suministro para servicios en media tensión y
fraccionamientos. |
||||||||
|
CT1: |
Conexión
de nuevos suministros en tarifas 1 y
2. |
||||||||
|
CMT: |
Conexión
de nuevos suministros en tarifas de media tensión. |
||||||||
|
IAC: |
Atención
de inconformidades por alto consumo. |
||||||||
|
RSC: |
Reconexión
de servicios cortados por falta de pago. |
||||||||
|
COC: |
Construcción
de obras y conexiones de suministros derivados de solicitudes de servicio
especial. |
||||||||
Como se observa en el cuadro, los compromisos en los que la CFE obtuvo un mayor porcentaje de cumplimiento en 2000 fueron los de máxima espera en fila, atención de solicitudes de suministro para servicios en media tensión y fraccionamientos y conexión de nuevos suministros en media tensión; en tanto que el compromiso en el que obtuvo el menor índice de cumplimiento fue el de construcción de obras y conexiones de suministros derivados de solicitudes de servicio.
3.2.2. Opinión de los usuarios sobre la calidad del servicio de energía eléctrica
De acuerdo con los resultados de la encuesta de opinión realizada en noviembre de 2001 sobre la calidad del servicio de energía eléctrica que presta la CFE,[6] se precisó que, en una escala del 1 al 10, la calificación obtenida por la entidad fue de 8 en el servicio que proporciona a los usuarios del sector doméstico, de 8.1 en el que presta al sector comercial y de 8.4 en el ofrecido al sector industrial.[7]
Entre los aspectos más importantes que se evaluaron destacan la atención a los usuarios tanto en las oficinas de la entidad como por vía telefónica, en la rapidez en la solución de las quejas presentadas, en la calidad del voltaje de la energía eléctrica suministrada y la claridad del recibo, cuyas calificaciones se muestran en la gráfica siguiente:

Asimismo, se comparó el servicio prestado por la CFE con otros servicios como el de los bancos, agua potable, teléfonos y tesorería, con los resultados que se presentan en la gráfica siguiente:

3.2.3. Modernización del proceso comercial
Se precisó que con el objeto de atender en condiciones adecuadas de calidad y oportunidad las necesidades de los clientes en materia de requerimientos de contratación, pagos, reporte de fallas, consulta de saldos y requisitos para contratación de servicios, la CFE creó los Centros de Servicio al Cliente, que constituyen un sistema de atención telefónica que opera 24 horas los 365 días del año y que proporciona información detallada mediante el teléfono nacional "071" al cliente; los módulos de atención CFEmático, que ofrecen los mismos servicios que una ventanilla con la ventaja de hacer el trámite con CFE los días inhábiles y eliminar los horarios limitados a horas de oficina; y el servicio CFEctiva empresarial que es una atención personalizada a 7,000 grandes clientes que consumen alrededor del 60.0% de la energía vendida, a los que se les asigna un ejecutivo de servicio y proporciona atención inmediata en caso de bajos voltajes o interrupciones del servicio.
Se verificó que al final del ejercicio de 2000 la CFE contaba con un total de 111 Centros de Servicio al Cliente en el 100.0% de las áreas urbanas del país, que atendieron 60 millones de habitantes; con 617 módulos de operación permanente CFEmáticos en funcionamiento, mediante los cuales se realizaron más de 941 mil operaciones mensuales, el 10.19% de toda la cobranza de la entidad; y se atendió de manera personalizada a 10,500 grandes usuarios, el 9.8% del total de los clientes del sector industrial.
3.2.4. Inconformidades por Cada Mil Usuarios (IMU)[8]
Los resultados obtenidos en el periodo 1998-2000, tanto a nivel de la CFE como de las tres gerencias divisionales de distribución auditadas, muestran una reducción sistemática del número de inconformidades por cada mil usuarios, como se observa en la gráfica siguiente:

Se precisó que la reducción registrada en este índice es consecuencia de las acciones que las gerencias han realizado para mejorar el servicio, como es el mantenimiento integral de los conjuntos "Transformador, red secundaria y acometidas" en áreas problemáticas; la instalación de bancos de transformadores; la ejecución del programa permanente de medición de cargas y voltajes en áreas secundarias, para diagnosticar su estado operativo en previsión de posibles fallas por sobrecargas, y del programa de medidores al exterior de los domicilios para evitar las estimaciones y/o acumulaciones del consumo; la instalación de conectores tipo cuña, con el propósito de reducir los falsos contactos; la continuación del programa de reemplazo de acometidas en sectores con mayor índice de fallas por falso contacto; y la realización de revisiones más exhaustivas a los reportes de los sistemas en lo concerniente a la facturación en falso. La tendencia de las inconformidades presentadas por los usuarios se muestra en el cuadro siguiente:
INCONFORMIDADES
DE LOS USUARIOS DEL SERVICIO
DE ENERGÍA
ELÉCTRICA POR DIVISIÓN, 1998-2000
(Número de
inconformidades y porcentajes)
|
|
|
|
|
|
|
|
Entidad/división |
1998 |
1999 |
2000 |
TMCA (%) |
|
|
|
|
|
|
|
|
|
|
|
|
|
|
|
|
CFE |
1,081,863 |
1,101,015 |
1,081,069 |
(0.04) |
|
|
Golfo Norte |
130,163 |
106,298 |
96,182 |
(14.0) |
|
|
Norte |
79,626 |
78,762 |
78,493 |
(0.7) |
|
|
Bajío |
77,631 |
74,790 |
71,408 |
(4.1) |
|
|
|
|
|
|
|
|
|
FUENTES: |
Gerencias Divisionales de
Distribución Golfo Norte, Norte y Bajío, Determinación y Evaluación de
Índices por Objetivo, 1998-2000. |
||||
|
CFE: |
Comisión
Federal de Electricidad. |
||||
|
TMCA: |
Tasa
Media de Crecimiento Anual. |
||||
Por tipo de inconformidad, se observó que en 2000 las de mayor recurrencia fueron las relacionadas con las áreas de medición y distribución, como se muestra en el cuadro siguiente:
PRINCIPALES
MOTIVOS DE INCONFORMIDADES DE LOS USUARIOS, 2000
(Número de
inconformidades y porcentajes)
|
|
|
|
|
|
|
|
|
|
||
|
Motivo de la inconformidad |
CFE |
Part. |
Golfo |
Part. |
Norte |
Part. |
Bajío |
Part. |
||
|
|
|
% |
Norte |
% |
|
% |
|
% |
||
|
|
|
|
|
|
|
|
|
|
||
|
|
|
|
|
|
|
|
|
|
||
|
Facturación
o consumo anormal |
136,163 |
12.6 |
11,771 |
12.3 |
12,088 |
15.4 |
9,518 |
13.3 |
||
|
Aviso
recibo extraviado |
15,774 |
1.5 |
1,560 |
1.6 |
4,221 |
5.4 |
2,785 |
3.9 |
||
|
Corte
indebido |
10,918 |
1.0 |
212 |
0.2 |
242 |
0.3 |
1,996 |
2.8 |
||
|
Otros |
3,021 |
0.3 |
299 |
0.3 |
1 |
0.0 |
249 |
0.3 |
||
|
Improcedentes |
100,742 |
9.3 |
5,492 |
5.7 |
638 |
0.8 |
3,441 |
4.8 |
||
|
Total
área comercial |
266,618 |
24.7 |
19,334 |
20.1 |
17,190 |
21.9 |
17,989 |
25.1 |
||
|
|
|
|
|
|
|
|
|
|
||
|
Falso
contacto |
188,978 |
17.5 |
14,353 |
14.9 |
15,560 |
19.8 |
9,658 |
13.5 |
||
|
Acometida
averiada |
146,406 |
13.5 |
22,412 |
23.3 |
7,345 |
9.4 |
5,806 |
8.1 |
||
|
Falla de
medidor |
40,295 |
3.7 |
6,239 |
6.5 |
3,717 |
4.7 |
4,410 |
6.2 |
||
|
Demora en
conexión de servicio |
3,958 |
0.4 |
0 |
0.0 |
1 |
0.0 |
1,377 |
1.9 |
||
|
Otros |
3,477 |
0.3 |
0 |
0.0 |
0 |
0.0 |
560 |
0.8 |
||
|
Improcedentes |
58,910 |
5.5 |
18 |
0.0 |
553 |
0.7 |
1,526 |
2.2 |
||
|
Total
área de medición |
442,024 |
40.9 |
43,022 |
44.7 |
27,176 |
34.6 |
23,337 |
32.7 |
||
|
|
|
|
|
|
|
|
|
|
||
|
Sector
fuera |
296,045 |
27.4 |
27,130 |
28.2 |
27,560 |
35.1 |
20,970 |
29.4 |
||
|
Falso
contacto |
24,019 |
2.2 |
5,208 |
5.4 |
1,187 |
1.5 |
3,738 |
5.2 |
||
|
Deficiencia
en voltaje |
16,442 |
1.5 |
1,488 |
1.6 |
610,0 |
0.8 |
2,911 |
4.1 |
||
|
Otros |
15,080 |
1.4 |
0 |
0.0 |
0 |
0.0 |
910 |
1.3 |
||
|
Improcedentes |
20,841 |
1.9 |
0 |
0.0 |
4,770 |
6.1 |
1,553 |
2.2 |
||
|
Total
área de distribución |
372,427 |
34.4 |
33,826 |
35.2 |
34,127 |
43.5 |
30,082 |
42.2 |
||
|
|
|
|
|
|
|
|
|
|
||
|
Gran
total |
1,081,069 |
100.0 |
96,182 |
100.0 |
78,493 |
100.0 |
71,408 |
100.0 |
||
|
|
|
|
|
|
|
|
|
|||
|
FUENTES: |
Comisión Federal de
Electricidad, Reporte de inconformidades por concepto; y gerencias
divisionales de distribución Golfo Norte, Norte y Bajío, Determinación y
Evaluación de Índices por Objetivo, 2000. |
|||||||||
|
CFE: |
Comisión Federal de
Electricidad. |
|||||||||
Por lo que se refiere a las inconformidades presentadas por los usuarios ante la Procuraduría Federal del Consumidor (PROFECO), se precisó que durante el periodo 1998-2000 el número de quejas recibidas disminuyó a una tasa promedio anual de 6.2%, ya que descendió 21,494 en 1998 a 18,892 en 2000, como se muestra en el cuadro siguiente:
QUEJAS ANTE LA PROFECO DE USUARIOS ATENDIDOS POR LA CFE,
1998-2000
(Número de
quejas)
|
|
|
|
|
||
|
Concepto |
1998 |
1999 |
2000 |
||
|
|
|
|
|
||
|
|
|
|
|
||
|
Quejas
ingresadas |
21,494 |
18,820 |
18,892 |
||
|
|
|
|
|
||
|
Quejas
resueltas |
19,763 |
17,328 |
17,716 |
||
|
|
|
|
|
||
|
Eficacia
en la atención de quejas (%) |
91.9 |
92.1 |
93.8 |
||
|
|
|
|
|
||
|
Número de
consumidores atendidos por la CFE |
17,173,208 |
17,863,061 |
18,682,052 |
||
|
|
|
|
|
||
|
Número
de quejas recibidas por cada 1,000 consumidores atendidos por la CFE |
1.25 |
1.05 |
1.01 |
||
|
|
|
|
|
||
|
FUENTE: |
Elaborado por la ASF con base en
la información proporcionada por la PROFECO mediante oficio 200/6294/01 de
fecha 7 de diciembre de 2001 de la Subprocuraduría de Servicios al
Consumidor. |
||||
Como puede observarse, la CFE mejoró su desempeño en el periodo de análisis puesto que el número de quejas por cada 1,000 usuarios disminuyó de 1.25 en 1998 a 1.01 en 2000. Asimismo, la eficacia de la entidad en la atención de quejas aumentó de 91.9% en 1998 a 93.8% en 2000.
3.2.5. Plazo de Conexión a Nuevos Usuarios[9]
En el periodo 1998-2000 se registraron avances en la velocidad con que se conectaron los servicios solicitados por nuevos usuarios, tanto a nivel de la entidad como de las tres gerencias divisionales auditadas; en el año 2000 se alcanzaron valores cercanos a los de empresas internacionales como Electricité de France, Entergy de Estados Unidos de América y Ente Nazionale Per I'Energia Elettrica (ENEL) de Italia, como se muestra en la gráfica siguiente:

Se determinó que entre las acciones que han permitido a la CFE reducir el plazo de conexión a nuevos usuarios en el periodo de análisis, están la oportunidad con que ha dispuesto del material y equipos necesarios en la conexión de servicios y la capacitación constante del personal de campo y de oficina.
De los resultados presentados en este apartado, se concluye que la entidad cumplió parcialmente con la calidad de la energía eléctrica suministrada, porque en algunos casos no se ajustó al parámetro de frecuencia establecido en el reglamento correspondiente.
Respecto de la calidad del servicio, se precisó que aun cuando la CFE mejoró sus resultados en los rubros de compromisos de servicio con los clientes, inconformidades por cada mil usuarios y tiempo de conexión a nuevos usuarios, persistieron problemas relacionados con la antigüedad de los medidores, acometidas averiadas y falsos contactos, que fueron las principales causas de las inconformidades de los usuarios.
Observación
Con base en la información acerca de la calidad de la frecuencia de la energía eléctrica distribuida, se constató que en las gerencias divisionales Golfo Norte, Norte y Bajío se registraron espacios de tiempo durante los cuales la energía eléctrica suministrada no se ajustó al parámetro de calidad establecido en el artículo 18 del Reglamento de la Ley del Servicio Público de Energía Eléctrica. Dichos espacios mostraron una tendencia ascendente durante el periodo 1998-2000.
Acción Promovida
00-18TOQ-7-420-07-001 Recomendación al Desempeño
Es necesario que la Comisión Federal de Electricidad adopte las medidas correctivas que se requieran a efecto de que la energía eléctrica que suministre a los usuarios se ajuste al parámetro de calidad de frecuencia establecido en el artículo 18 del Reglamento de la Ley del Servicio Público de Energía Eléctrica y se informe a la Auditoría Superior de la Federación de los resultados.
Observación
De acuerdo con la información captada, en 2000 la principal causa de inconformidad por parte de los usuarios del servicio de energía eléctrica en el área comercial fue la facturación o consumo anormal; debido a la antigüedad de algunos medidores y acometidas en casa-habitación, la entidad sólo estimó los consumos de energía eléctrica. En tanto que en el área de medición, los principales motivos de inconformidad de los usuarios fueron los falsos contactos y las acometidas averiadas, originados por fallas en las acometidas cuyos componentes se han deteriorado por su antigüedad.
Acción Promovida
00-18TOQ-7-420-07-002 Recomendación al Desempeño
Es necesario que la Comisión Federal de Electricidad instrumente un programa de mediano plazo para sustituir medidores y acometidas en mal estado, con objeto de mejorar el proceso de facturación de la energía eléctrica consumida por los usuarios y asegurar la continuidad del servicio y se informe a la Auditoría Superior de la Federación de los resultados.
Resultado
4. Eficacia en la atención a los usuarios del servicio de energía eléctrica
Para determinar la eficacia de la CFE en la atención a los usuarios, se evaluaron los resultados de las metas de comercialización de energía eléctrica y de atención de solicitudes de servicio.
4.1. Cumplimiento de las metas de comercialización de energía eléctrica
Se verificó que durante el periodo 1998-2000 la entidad cumplió en 99.1%, 99.8% y 101.4% sus metas anuales de comercialización de energía eléctrica, en ese orden, en tanto que las tres divisiones de distribución revisadas registraron cumplimientos superiores al 100%, como se observa en el cuadro siguiente:
EFICACIA EN EL CUMPLIMIENTO DE LAS METAS
DE COMERCIALIZACIÓN DE ENERGÍA ELÉCTRICA, 1998-2000
|
|
|
|
|
||||
|
|
Ventas de
electricidad (GWh) |
Eficacia |
|||||
|
Año/concepto |
Previstas |
Alcanzadas |
(%) |
||||
|
|
(1) |
(2) |
(3)=(2)/(1) |
||||
|
|
|
|
|
||||
|
|
|
|
|
||||
|
1998 |
|
|
|
||||
|
CFE |
111,759.5 |
110,710.0 |
99.1 |
||||
|
DGN |
20,084.8 |
20,338.5 |
101.3 |
||||
|
DN |
10,879.6 |
10,953.6 |
100.7 |
||||
|
DB |
12,111.0 |
12,134.7 |
100.2 |
||||
|
|
|
|
|
||||
|
1999 |
|
|
|
||||
|
CFE |
117,622.2 |
117,433.7 |
99.8 |
||||
|
DGN |
21,882.5 |
22,025.0 |
100.7 |
||||
|
DN |
11,426.0 |
11,526.1 |
100.9 |
||||
|
DB |
12,767.6 |
12,925.5 |
101.2 |
||||
|
|
|
|
|
||||
|
2000 |
|
|
|
||||
|
CFE |
124,219.4 |
125,927.2 |
101.4 |
||||
|
DGN |
23,443.5 |
23,742.2 |
101.3 |
||||
|
DN |
12,163.4 |
12,478.6 |
102.6 |
||||
|
DB |
13,269.5 |
13,996.6 |
105.5 |
||||
|
|
|
|
|
||||
|
FUENTE: |
Cuenta de la Hacienda Pública Federal, 2000, México, 2001, Sector Energía; Comisión Federal de Electricidad,
Gerencia Comercial, Datos Anuales Previstos y Reales de Usuarios, Ventas y
Productos, 1998-2000; e Informes Anuales 1998-2000; e Instituto
Nacional de Estadística, Geografía e Informática, El Sector Eléctrico en
México, 2000. |
||||||
|
CFE: |
Comisión Federal de Electricidad. |
||||||
|
DGN: |
División Golfo Norte. |
||||||
|
DN: |
División Norte. |
||||||
|
DB: |
División Bajío. |
||||||
4.2. Cumplimiento de las metas de atención de solicitudes
Se constató que durante el periodo 1998-2000 la CFE atendió el 100% de las solicitudes de servicio que recibió, como se muestra en el cuadro siguiente:
EFICACIA
EN EL CUMPLIMIENTO DE LAS METAS DE ATENCIÓN
DE SOLICITUDES DE SERVICIO, 1998-2000
|
|
|
|
|
||||
|
|
Atención
de solicitudes
de servicio (Solicitud) |
Eficacia |
|||||
|
Año/concepto |
Formuladas |
Atendidas |
(%) |
||||
|
|
(1) |
(2) |
(3)=(2)/(1) |
||||
|
|
|
|
|
||||
|
|
|
|
|
||||
|
1998 |
|
|
|
||||
|
CFE |
1,684,975 |
1,684,975 |
100.0 |
||||
|
DGN |
151,339 |
151,339 |
100.0 |
||||
|
DN |
123,659 |
123,659 |
100.0 |
||||
|
DB |
307,485 |
307,485 |
100.0 |
||||
|
|
|
|
|
||||
|
1999 |
|
|
|
||||
|
CFE |
1,639,522 |
1,639,522 |
100.0 |
||||
|
DGN |
168,721 |
168,721 |
100.0 |
||||
|
DN |
122,673 |
122,673 |
100.0 |
||||
|
DB |
230,079 |
230,079 |
100.0 |
||||
|
|
|
|
|
||||
|
2000 |
|
|
|
||||
|
CFE |
1,740,965 |
1,740,965 |
100.0 |
||||
|
DGN |
172,058 |
172,058 |
100.0 |
||||
|
DN |
123,951 |
123,951 |
100.0 |
||||
|
DB |
253,086 |
253,086 |
100.0 |
||||
|
|
|
|
|
||||
|
FUENTE: |
Cuenta de la Hacienda Pública Federal, 2000, México, 2001, Sector Energía; Comisión Federal de Electricidad,
Gerencia Comercial, Datos Anuales Previstos y Reales de Usuarios, Ventas y
Productos, 1998-2000; e Informes Anuales 1998-2000; e Instituto
Nacional de Estadística, Geografía e Informática, El Sector Eléctrico en
México, 2000. |
||||||
|
CFE: |
Comisión Federal de Electricidad. |
||||||
|
DGN: |
División Golfo Norte. |
||||||
|
DN: |
División Norte. |
||||||
|
DB: |
División Bajío. |
||||||
Al respecto, se precisó que no obstante que la CFE atendió todas las solicitudes de nuevos servicios, en 184,713 casos fueron conectados en plazos superiores a los establecidos por la entidad en los compromisos de servicio, debido principalmente a impedimentos de carácter técnico como la falta de infraestructura para recibir la acometida, problemas en la localización de la dirección reportada por el cliente y la extensión de línea para proporcionar el servicio.
Los resultados alcanzados en 2000 por la CFE en la comercialización de energía eléctrica y en la atención de solicitudes de nuevos servicios permitieron atender la demanda de los consumidores con una cobertura del servicio a nivel nacional del 94.7% de los habitantes; quedaron pendientes de atención al final de ese año 5,228,110 habitantes de 85,120 localidades rurales, de las cuales el 99.8% se encuentran en un rango de entre 1 y 499 habitantes y el 0.2% restante en uno de entre 500 y 2,499 habitantes. El grado de electrificación y la cobertura del servicio se presentan en el cuadro siguiente:
GRADO DE ELECTRIFICACIÓN Y
COBERTURA DEL SERVICIO, 2000
|
|
|
|
|
|
|
|||||
|
|
|
Grado de
electrificación (%) (3)=(2)/(1) |
|
|
Cobertura del
servicio (%) (6)=(5)/(4) |
|||||
|
Entidad |
Localidades
|
|
Habitantes |
|||||||
|
Federativa |
Totales |
Atendidas |
|
Totales |
Atendidos |
|||||
|
|
(1) |
(2) |
|
(4) |
(5) |
|||||
|
|
|
|
|
|
|
|
|
|||
|
|
|
|
|
|
|
|
|
|||
|
Aguascalientes |
1,808 |
|
960,212 |
929,766 |
96.83 |
|||||
|
BC |
4,545 |
|
2,568,824 |
2,450,185 |
95.38 |
|||||
|
BCS |
2,884 |
45.80 |
|
433,629 |
414,897 |
95.68 |
||||
|
Campeche |
2,663 |
40.78 |
|
699,297 |
623,221 |
89.12 |
||||
|
Coahuila |
4,910 |
57.54 |
|
2,320,528 |
2,290,645 |
98.71 |
||||
|
Colima |
1,147 |
61.55 |
|
551,650 |
542,997 |
98.43 |
||||
|
Chiapas |
20,102 |
52.09 |
|
3,989,942 |
3,446,800 |
86.39 |
||||
|
Chihuahua |
13,583 |
38.35 |
|
3,100,387 |
2,883,052 |
92.99 |
||||
|
Distrito Federal |
499 |
96.19 |
|
8,611,513 |
8,496,328 |
98.66 |
||||
|
Durango |
6,484 |
57.25 |
|
1,448,718 |
1,332,791 |
92.00 |
||||
|
Guanajuato |
9,007 |
77.61 |
|
4,707,459 |
4,566,702 |
97.01 |
||||
|
Guerrero |
7,451 |
47.91 |
|
3,107,160 |
2,752,424 |
88.58 |
||||
|
Hidalgo |
4,463 |
76.43 |
|
2,255,483 |
2,111,109 |
93.60 |
||||
|
Jalisco |
12,021 |
60.58 |
|
6,388,106 |
6,217,064 |
97.32 |
||||
|
México |
4,786 |
89.87 |
|
13,371,424 |
12,913,185 |
96.57 |
||||
|
Michoacán |
9,665 |
50.33 |
|
4,000,820 |
3,849,576 |
96.22 |
||||
|
Morelos |
1,181 |
85.86 |
|
1,575,457 |
1,536,159 |
97.51 |
||||
|
Nayarit |
2,627 |
51.24 |
|
924,325 |
879,108 |
95.11 |
||||
|
Nuevo León |
5,925 |
56.27 |
|
3,882,850 |
3,795,636 |
97.75 |
||||
|
Oaxaca |
9,826 |
66.17 |
|
3,473,516 |
3,103,541 |
89.35 |
||||
|
Puebla |
6,216 |
76.11 |
|
5,162,712 |
5,043,006 |
97.68 |
||||
|
Querétaro |
2,112 |
73.15 |
|
1,433,810 |
1,369,569 |
95.52 |
||||
|
Quintana Roo |
1,713 |
46.99 |
|
911,739 |
862,455 |
94.59 |
||||
|
San Luis Potosí |
7,193 |
45.91 |
|
2,315,590 |
2,109,169 |
91.09 |
||||
|
Sinaloa |
6,498 |
65.67 |
|
2,556,808 |
2,395,695 |
93.70 |
||||
|
Sonora |
8,861 |
61.28 |
|
2,239,340 |
2,139,935 |
95.56 |
||||
|
Tabasco |
2,597 |
78.17 |
|
1,918,233 |
1,791,698 |
93.40 |
||||
|
Tamaulipas |
9,424 |
41.72 |
|
2,792,400 |
2,681,233 |
96.02 |
||||
|
Tlaxcala |
1,188 |
74.41 |
|
977,992 |
953,519 |
97.50 |
||||
|
Veracruz |
21,514 |
53.47 |
|
6,933,690 |
6,036,355 |
87.06 |
||||
|
Yucatán |
3,105 |
45.64 |
|
1,675,863 |
1,603,939 |
95.71 |
||||
|
Zacatecas |
5,141 |
65.98 |
|
1,354,110 |
1,293,718 |
95.54 |
||||
|
|
|
|
|
|
|
|
||||
|
Promedio |
|
|
|
|
|
|
||||
|
Nacional |
201,139 |
57.68 |
|
98,643,587 |
93,415,477 |
94.70 |
||||
|
|
|
|
|
|
|
|
|
|||
|
|
|
|
|
|
|
|||||
|
FUENTE: |
Comisión Federal de
Electricidad, Estadísticas por Entidad Federativa, 2000. |
|||||||||
Cabe señalar que en 2000 la cobertura del servicio a nivel nacional fue de 94.70%, similar a la que se tenía en 1995 (94.67%) e inferior en 2.3 puntos porcentuales a la cobertura que se estableció para 2000 en el PDRSE 1995-2000, que fue de 97.0%.[10] Al respecto, en el Programa Sectorial de Energía 2001-2006 se retomó la meta de cubrir el 97.0% de la población al final de ese periodo.
En resumen, la CFE fue eficaz en el cumplimiento de sus metas de comercialización de energía eléctrica y en la atención de solicitudes de nuevos servicios; no obstante, la cobertura nacional del servicio fue inferior a la prevista.
Resultado
5. Eficacia en la atención de las necesidades de conservación y mantenimiento de la infraestructura de distribución
Es importante evaluar la eficacia de la atención de las necesidades de mantenimiento de la infraestructura de distribución porque la atención adecuada de esas necesidades influye de manera directa en una operación óptima de las subestaciones, líneas y equipos con que se distribuye energía eléctrica y en el comportamiento de algunos de los indicadores con los que se mide la calidad del servicio.
Por lo tanto, se evaluó la eficacia con que la CFE atendió las necesidades de conservación y mantenimiento de su infraestructura de distribución, analizando sus efectos en los indicadores de tiempo de interrupción por usuario originado por líneas de distribución, inconformidades por cada mil usuarios en el área de distribución y porcentaje de transformadores averiados; asimismo, se realizó un análisis comparativo del ejercicio de los recursos asignados a los trabajos de conservación y mantenimiento, y se evaluó el índice de atención de las necesidades de conservación y mantenimiento a la infraestructura de distribución en las tres gerencias divisionales auditadas.
5.1. Cumplimiento de los trabajos de conservación y mantenimiento
Los resultados de los trabajos de conservación y mantenimiento obtenidos por la CFE en el periodo 1998-2000 fueron los siguientes:

Los resultados sobre el comportamiento de los indicadores relacionados con las líneas de media y baja tensión, se presentan a continuación:
RESULTADOS DE LOS INDICADORES
TIEMPO DE INTERRUPCIÓN POR USUARIO ORIGINADO
POR LÍNEAS
DE DISTRIBUCIÓN, INCONFORMIDADES POR CADA MIL USUARIOS
Y PORCENTAJE
DE TRANSFORMADORES AVERIADOS, 1998-2000
|
|
|
|
|||
|
Indicador |
|
1998 |
1999 |
2000 |
|
|
|
|
|
|
|
|
|
|
|
|
|
|
|
|
Tiempo de
interrupción por usuario originado por líneas de distribución (minutos) |
|
117.51 |
98.67 |
90.70 |
|
|
Inconformidades
por cada mil usuarios de distribución (inconformidad) |
|
1.70 |
1.76 |
1.69 |
|
|
Porcentaje
de transformadores averiados (porcentaje) |
|
1.46 |
1.42 |
1.26 |
|
|
|
|
|
|
|
|
|
|
|
||||
|
FUENTES: |
Información proporcionada por la
Comisión Federal de Electricidad mediante oficio núm. X2000/GC/0151/2001 de
fecha 11 de octubre de 2001. |
||||
Cabe señalar que no obstante que los resultados logrados por la CFE en los indicadores de inconformidades por cada mil usuarios de distribución y porcentaje de transformadores averiados mostraron una tendencia a la baja, en términos absolutos se observó un incremento en el número de inconformidades relacionadas con el área de distribución en tanto que el número de transformadores instalados que se averiaron en 2000 fue inferior al que se registró en 1998, como se muestra en el cuadro siguiente:
INCONFORMIDADES DE LOS
USUARIOS DEL PROCESO DE DISTRIBUCIÓN
Y NÚMERO DE
TRANSFORMADORES AVERIADOS, 1998-2000
|
|
|
|
|||
|
Concepto |
1998 |
1999 |
2000 |
TMCA (%) |
|
|
|
|
|
|
|
|
|
|
|
|
|
|
|
|
Inconformidades
del proceso de distribución |
341,416 |
370,545 |
372,427 |
4.4 |
|
|
|
|
|
|
|
|
|
Número de
transformadores averiados |
10,002 |
10,028 |
9,500 |
(2.5) |
|
|
|
|
|
|
|
|
|
|
|
||||
|
FUENTES: |
Elaborado por la ASF con base en
los reportes de número de inconformidades y capacidad y número de
transformadores de distribución proporcionados por la CFE. |
||||
|
TMCA: |
Tasa
Media de Crecimiento Anual. |
||||
5.2. Análisis comparativo del ejercicio de los recursos asignados a los trabajos de conservación y mantenimiento
Se determinó que los recursos financieros destinados a los trabajos de conservación y mantenimiento fueron inferiores en 29.7%, 34.4% y 31.4% a los requeridos por la entidad en 1998, 1999 y 2000, en ese orden, como se muestra en el cuadro siguiente:
ANÁLISIS COMPARATIVO DEL EJERCICIO DE LOS
RECURSOS ASIGNADOS
A LOS TRABAJOS DE CONSERVACIÓN Y MANTENIMIENTO
DE LA
INFRAESTRUCTURA DE DISTRIBUCIÓN, 1998-2000
(Millones
de pesos y porcentajes)
|
|
|
|
|
|
|
|
|||
|
|
|
Presupuesto |
|
Participación
del presupuesto ejercido en relación con: |
|||||
|
Año |
Concepto |
Solicitado (1) |
Autorizado (2) |
Ejercido (3) |
|
Presupuesto
solicitado (%) |
Presupuesto
autorizado (%) |
||
|
|
|
|
|
|
|
|
|
||
|
|
|
|
|
|
|
|
|
||
|
1998 |
Total |
883.5 |
587.5 |
621.2 |
|
70.3 |
105.7 |
||
|
|
Adquisición de materiales |
437.4 |
275.3 |
280.7 |
|
64.2 |
102.0 |
||
|
|
Adquisición de servicios |
328.4 |
239.2 |
258.0 |
|
78.6 |
107.9 |
||
|
|
Servicios de terceros |
117.7 |
73.0 |
82.5 |
|
70.1 |
113.0 |
||
|
|
|
|
|
|
|
|
|
||
|
1999 |
Total |
1,063.8 |
656.8 |
697.6 |
|
65.6 |
106.2 |
||
|
|
Adquisición de materiales |
556.4 |
287.3 |
292.8 |
|
52.6 |
101.9 |
||
|
|
Adquisición de servicios |
372.4 |
276.5 |
307.5 |
|
82.6 |
111.2 |
||
|
|
Servicios de terceros |
135.0 |
93.0 |
97.3 |
|
72.1 |
104.6 |
||
|
|
|
|
|
|
|
|
|
||
|
2000 |
Total |
1,262.4 |
642.2 |
866.0 |
|
68.6 |
134.8 |
||
|
|
Adquisición de materiales |
626.4 |
345.5 |
378.1 |
|
60.4 |
109.4 |
||
|
|
Adquisición de servicios |
455.6 |
195.4 |
371.3 |
|
81.5 |
190.0 |
||
|
|
Servicios de terceros |
180.4 |
101.3 |
116.6 |
|
64.6 |
115.1 |
||
|
|
|
|
|
|
|
|
|
||
|
|
|
|
|
|
|
|
|||
|
FUENTES: |
Comisión Federal de
Electricidad, Reporte del Presupuesto de Gasto Corriente por Concepto de
Mantenimiento y Conservación-Distribución, 1998-2000. |
||||||||
Al respecto, se precisó que la insuficiencia de los recursos para los programas de conservación y mantenimiento de la CFE afectó principalmente la adquisición de aceite para transformador, estructuras y postes, aisladores, conductores y cables, materiales de importación y refacciones para transformadores y para equipo de control, protección y medición; así como la adquisición de servicios de reparación y mantenimiento de transformadores, limpieza de brechas, poda de árboles, reparación y mantenimiento de edificios e instalaciones, equipo de cómputo y grúas.
Cabe señalar que los recursos ejercidos en los trabajos de conservación y mantenimiento fueron superiores a los autorizados, los cuales fueron cubiertos con recursos disponibles en otras áreas ejecutoras del Programa de Distribución y Comercialización de Energía Eléctrica, cuya transferencia al programa de mantenimiento no requiere de autorización de la Secretaría de Hacienda y Crédito Público.
A nivel de las tres gerencias divisionales auditadas también se registró la misma tendencia, toda vez que el gasto aplicado a las actividades de conservación y mantenimiento fue inferior al requerido, como se aprecia en el cuadro siguiente:
ANÁLISIS
COMPARATIVO DEL EJERCICIO DE LOS RECURSOS ASIGNADOS A LOS TRABAJOS
DE
CONSERVACIÓN Y MANTENIMIENTO DE LAS GERENCIAS DIVISIONALES
DE DISTRIBUCIÓN AUDITADAS,
1998-2000
(Miles de
pesos y porcentajes)
|
|
|
|
|
|
|
|
|
||||
|
|
|
Presupuesto |
|
Participación
del presupuesto ejercido en relación con: |
|||||||
|
Año/División |
|
Solicitado (1) |
Autorizado (2) |
Ejercido (3) |
|
Presupuesto
solicitado (%) |
Presupuesto
autorizado (%) |
||||
|
|
|
|
|
|
|
|
|
||||
|
|
|
|
|
|
|
|
|
||||
|
1998 |
|
|
|
|
|
|
|
||||
|
Golfo Norte |
|
91,198.0 |
66,567.3 |
68,978.6 |
|
75.6 |
103.6 |
||||
|
Norte |
|
99,343.0 |
50,510.5 |
48,719.5 |
|
49.0 |
96.5 |
||||
|
Bajío |
|
37,251.0 |
30,350.8 |
29,010.8 |
|
77.9 |
95.6 |
||||
|
1999 |
|
|
|
|
|
|
|
||||
|
Golfo Norte |
|
105,736.6 |
74,339.2 |
82,747.4 |
|
78.3 |
111.3 |
||||
|
Norte |
|
100,453.0 |
54,780.6 |
63,350.2 |
|
63.1 |
115.6 |
||||
|
Bajío |
|
49,791.0 |
39,140.7 |
35,125.5 |
|
70.5 |
89.7 |
||||
|
2000 |
|
|
|
|
|
|
|
||||
|
Golfo Norte |
|
127,303.6 |
75,321.8 |
98,708.3 |
|
77.5 |
131.0 |
||||
|
Norte |
|
98,885.0 |
44,554.2 |
68,992.8 |
|
69.8 |
154.9 |
||||
|
Bajío |
|
52,379.7 |
34,165.7 |
40,031.8 |
|
76.4 |
117.2 |
||||
|
|
|
|
|
|
|
|
|
||||
|
FUENTES: |
Gerencias divisionales de
distribución Golfo Norte, Norte y Bajío, Comparativo del Presupuesto
Autorizado y Ejercido, 1998-2000. |
||||||||||
5.3. Índice de atención de las necesidades de conservación y mantenimiento a la infraestructura de distribución en las tres gerencias divisionales auditadas
Con base en la información revisada se precisó que la Gerencia Divisional Golfo Norte atendió parcialmente sus necesidades de mantenimiento, sobre todo en lo que se refiere a mantenimiento a transformadores e interruptores, reparación o reemplazo de barras colectoras y equipo auxiliar de conexión, verificación y ajuste de equipo de protección, inspección y mantenimiento de equipo de control y comunicación; en tanto que las gerencias divisionales Norte y Bajío atendieron, en general, sus requerimientos de conservación y mantenimiento, como se muestra en el cuadro siguiente:
ATENCIÓN
DE LAS NECESIDADES DE CONSERVACIÓN Y MANTENIMIENTO
DE
LA INFRAESTRUCTURA DE DISTRIBUCIÓN EN LAS GERENCIAS DIVISIONALES
DE
DISTRIBUCIÓN GOLFO NORTE, NORTE Y BAJÍO, 1998-2000
(Porcentajes)
|
|
|
|
|
|
|
|
|
|
|
|
|
|
|
|
1998 |
|
1999 |
|
2000 |
|||||||
|
Concepto |
DGN |
DN |
DB |
|
DGN |
DN |
DB |
|
DGN |
DN |
DB |
|
|
|
|
|
|
|
|
|
|
|
|
|
|
|
|
|
|
|
|
|
|
|
|
|
|
|
|
|
|
Manto. de transformadores |
58.1 |
100.0 |
100.0 |
|
67.2 |
100.0 |
100.0 |
|
68.3 |
100.0 |
119.3 |
|
|
|
|
|
|
|
|
|
|
|
|
|
|
|
|
Manto de interruptores |
87.3 |
100.0 |
100.0 |
|
87.8 |
100.0 |
100.0 |
|
87.8 |
100.0 |
102.2 |
|
|
|
|
|
|
|
|
|
|
|
|
|
|
|
|
Rep. o reemplazo de barras |
|
|
|
|
|
|
|
|
|
|
|
|
|
colec.
y eq. aux. de conec. |
86.8 |
100.0 |
100.0 |
|
87.7 |
100.0 |
100.0 |
|
87.9 |
100.0 |
100.0 |
|
|
|
|
|
|
|
|
|
|
|
|
|
|
|
|
Ver. y ajuste de equipo de |
|
|
|
|
|
|
|
|
|
|
|
|
|
protección |
73.3 |
100.0 |
100.0 |
|
78.1 |
100.0 |
100.0 |
|
76.4 |
100.0 |
100.9 |
|
|
|
|
|
|
|
|
|
|
|
|
|
|
|
|
Insp. y patrullaje de líneas de |
|
|
|
|
|
|
|
|
|
|
|
|
|
subtransmisión |
85.0 |
100.0 |
100.0 |
|
93.0 |
100.0 |
100.0 |
|
92.0 |
100.0 |
100.6 |
|
|
|
|
|
|
|
|
|
|
|
|
|
|
|
|
Cambio de aisladores |
|
|
|
|
|
|
|
|
|
|
|
|
|
en red primaria |
96.2 |
109.5 |
103.2 |
|
96.8 |
113.7 |
101.0 |
|
100.2 |
113.8 |
104.3 |
|
|
|
|
|
|
|
|
|
|
|
|
|
|
|
|
Tensionado de retenidas y |
|
|
|
|
|
|
|
|
|
|
|
|
|
líneas primarias |
92.6 |
100.1 |
101.8 |
|
90.8 |
98.1 |
100.9 |
|
89.4 |
100.0 |
101.3 |
|
|
|
|
|
|
|
|
|
|
|
|
|
|
|
|
Poda de brecha en red |
|
|
|
|
|
|
|
|
|
|
|
|
|
primaria |
100.0 |
108.6 |
101.7 |
|
100.0 |
97.1 |
102.2 |
|
100.0 |
101.1 |
101.1 |
|
|
|
|
|
|
|
|
|
|
|
|
|
|
|
|
Cambio e instalación de |
|
|
|
|
|
|
|
|
|
|
|
|
|
capacitores |
100.0 |
98.6 |
100.0 |
|
100.0 |
113.8 |
100.0 |
|
100.0 |
115.9 |
100.0 |
|
|
|
|
|
|
|
|
|
|
|
|
|
|
|
|
Insp. y manto. de equipo |
|
|
|
|
|
|
|
|
|
|
|
|
|
de seccionalización |
49.5 |
95.1 |
100.0 |
|
28.7 |
90.3 |
100.6 |
|
5.0 |
101.9 |
101.4 |
|
|
|
|
|
|
|
|
|
|
|
|
|
|
|
|
Cambio de postería en mal |
|
|
|
|
|
|
|
|
|
|
|
|
|
estado en red secundaria |
108.6 |
110.8 |
104.3 |
|
115.8 |
116.6 |
100.0 |
|
112.9 |
94.3 |
102.3 |
|
|
|
|
|
|
|
|
|
|
|
|
|
|
|
|
Tensionado de red |
|
|
|
|
|
|
|
|
|
|
|
|
|
secundaria |
100.0 |
114.5 |
101.9 |
|
100.0 |
112.8 |
101.8 |
|
100.0 |
103.5 |
102.6 |
|
|
|
|
|
|
|
|
|
|
|
|
|
|
|
|
Reposición de bajantes de |
|
|
|
|
|
|
|
|
|
|
|
|
|
tierra |
100.0 |
121.7 |
101.8 |
|
100.0 |
97.6 |
100.0 |
|
100.0 |
104.8 |
101.1 |
|
|
|
|
|
|
|
|
|
|
|
|
|
|
|
|
Cambio de C.C.F. de |
|
|
|
|
|
|
|
|
|
|
|
|
|
transformadores |
100.0 |
103.7 |
101.4 |
|
100.0 |
106.8 |
101.3 |
|
100.0 |
109.4 |
101.9 |
|
|
|
|
|
|
|
|
|
|
|
|
|
|
|
|
Cambio de apartarrayo de |
|
|
|
|
|
|
|
|
|
|
|
|
|
transformadores |
100.0 |
86.0 |
100.0 |
|
100.0 |
83.2 |
100.0 |
|
100.0 |
104.7 |
102.0 |
|
|
|
|
|
|
|
|
|
|
|
|
|
|
|
|
Mantenimiento a equipo de |
|
|
|
|
|
|
|
|
|
|
|
|
|
control |
84.2 |
100.0 |
154.9 |
|
45.8 |
100.0 |
145.2 |
|
45.5 |
100.0 |
121.0 |
|
|
|
|
|
|
|
|
|
|
|
|
|
|
|
|
Mantenimiento a equipo de |
|
|
|
|
|
|
|
|
|
|
|
|
|
comunicación |
62.2 |
100.0 |
96.3 |
|
72.9 |
100.0 |
97.0 |
|
73.7 |
100.0 |
109.9 |
|
|
|
|
|
|
|
|
|
|
|
|
|
|
|
|
|
|
|
|
|
|
|
|
|
|
|
|
|
|
FUENTES: |
Elaborado por la ASF con base en información proporcionada
por la Comisión Federal de Electricidad mediante Oficio Núm.
X2000/GC/0138/2002 de fecha 21 de febrero de 2002. |
|||||||||||
|
DGN: |
División Golfo Norte. |
|||||||||||
|
DN: |
División Norte. |
|||||||||||
|
DB: |
División Bajío. |
|||||||||||
|
|
Los datos sombreados corresponden a valores por abajo del 100.0%. |
|||||||||||
Al respecto, se constató que la atención parcial de las necesidades de conservación y mantenimiento de la infraestructura de distribución de la Gerencia Divisional Golfo Norte propició que, durante el periodo 1998-2000, se incrementaran 4.7 y 10.7% como promedio anual, las quejas de los usuarios relacionadas con el bajo voltaje en circuitos primarios y falsos contactos en redes de distribución, respectivamente, como se muestra en el cuadro siguiente:
QUEJAS DE BAJO VOLTAJE EN
CIRCUITO PRIMARIO Y FALSO CONTACTO
EN REDES DE DISTRIBUCIÓN DE LA DIVISIÓN GOLFO
NORTE, 1998-2000
(Quejas)
|
|
|
|
|||
|
Concepto |
1998 |
1999 |
2000 |
TMCA (%) |
|
|
|
|
|
|
|
|
|
|
|
|
|
|
|
|
Bajo
voltaje en circuito primario |
72 |
66 |
79 |
4.7 |
|
|
|
|
|
|
|
|
|
Falso
contacto en redes de distribución |
407 |
457 |
499 |
10.7 |
|
|
|
|
|
|
|
|
|
|
|
||||
|
FUENTES: |
Gerencia divisional de
distribución Golfo Norte, Principales repercusiones de tipo operativo
derivadas de la insuficiencia de los trabajos de conservación y mantenimiento
prestados a la infraestructura de distribución y comercialización de energía
eléctrica, 1998-2000. |
||||
|
TMCA: |
Tasa
Media de Crecimiento Anual. |
||||
En cuanto a las gerencias divisionales Norte y Bajío se observó que, aun cuando en ambos casos se atendieron las necesidades de conservación y mantenimiento en su infraestructura de distribución, en la primera de ellas, las quejas relacionadas con interrupciones temporales del servicio en zonas determinadas en el sistema de distribución de baja tensión, aumentaron a una tasa promedio anual de 3.6%, durante el periodo citado, al pasar de 25,674 quejas en 1998 a 27,560 quejas en 2000.
Por lo antes expuesto, se concluye que la CFE fue eficaz en la ejecución de los trabajos de conservación y mantenimiento de las líneas de alta tensión y subestaciones de distribución. Asimismo, mejoró su desempeño en los indicadores relacionados con el tiempo de interrupción por usuario, en la atención de inconformidades por cada mil usuarios, así como en el porcentaje de transformadores averiados.
Sin embargo, se determinó que los recursos asignados a los programas de conservación y mantenimiento de la infraestructura de distribución fueron insuficientes. Esta situación se reflejó principalmente en una atención parcial de las necesidades de conservación y mantenimiento de la Gerencia Divisional Golfo Norte.
Observación
Se precisó que la entidad no dispone de información consolidada sobre las diversas acciones requeridas y realizadas anualmente en materia de conservación y mantenimiento. Sólo cuenta con reportes de las horas-hombre programadas y utilizadas en trabajos de conservación y mantenimiento en líneas de alta tensión, subestaciones de distribución y equipos de comunicaciones y de control supervisorio, así como del seguimiento de los indicadores de tiempo de interrupción por usuario originado por líneas de media y baja tensión, inconformidades por cada mil usuarios en distribución, y porcentaje de transformadores averiados que utiliza para valorar la efectividad de los trabajos de conservación y mantenimiento realizados en la infraestructura de distribución media y baja tensión. Sin embargo, esa información no permite precisar las necesidades anuales de la entidad en materia de mantenimiento de su infraestructura de distribución ni el grado de atención de esas necesidades.
Acción Promovida
00-18TOQ-7-420-07-003 Recomendación al Desempeño
Es necesario que la Comisión Federal de Electricidad establezca las medidas conducentes para que cuente con información consolidada sobre las acciones anuales de conservación y mantenimiento requeridas y realizadas en su infraestructura de distribución de energía eléctrica y de los resultados informe a la Auditoría Superior de la Federación.
Observación
Con la auditoría se verificó que durante el periodo 1998-2000 los recursos ejercidos por la CFE en las acciones de conservación y mantenimiento de su infraestructura de distribución fueron inferiores a los requeridos, lo cual afectó principalmente la adquisición de materiales y la contratación de servicios. Asimismo, se precisó que la entidad atendió parcialmente las necesidades de conservación y mantenimiento en la infraestructura de distribución de la Gerencia Divisional Golfo Norte, lo cual propició que durante el periodo referido se incrementaran en 4.7 y 10.7%, como promedio anual, las quejas de los usuarios relacionadas con el bajo voltaje en circuitos primarios y falsos contactos en redes de distribución, respectivamente.
Acción Promovida
00-18TOQ-7-420-07-004 Recomendación al Desempeño
Es necesario que la Comisión Federal de Electricidad, en coordinación con la Secretaría de Energía, promueva ante la Secretaría de Hacienda y Crédito Público la ampliación de recursos presupuestales para fortalecer la ejecución de trabajos de conservación y mantenimiento en su infraestructura de distribución, a fin de mejorar la calidad del servicio de energía eléctrica que ofrece.
Resultado
6. Eficiencia operativa y productividad laboral en la ejecución del Programa de Distribución y Comercialización de Energía Eléctrica
Para determinar la eficiencia en la utilización de los recursos asignados al programa, se evaluaron los resultados de los siguientes indicadores de productividad laboral y de eficiencia operativa:
INDICADORES
DE PRODUCTIVIDAD LABORAL Y DE EFICIENCIA OPERATIVA
|
|
|
|
|
Indicadores |
Fórmula |
Objetivo |
|
|
|
|
|
|
|
|
|
De
productividad laboral |
|
|
|
·
Usuarios por trabajador de distribución |
Número de
usuarios/ Número de trabajadores de distribución |
Determinar la cantidad de
usuarios que en promedio atiende un trabajador de distribución en un año. |
|
|
|
|
|
·
Toma de lecturas urbanas |
Número de
lecturas urbanas/Día-hombre |
Determinar la cantidad de
lecturas urbanas que en promedio son tomadas por trabajador en un día. |
|
|
|
|
|
·
Índice de rezago en el pago de la energía facturada |
Monto
facturado/ Saldo vencido pendiente de pago |
Determinar la eficacia en el
sistema de cobro del servicio de energía eléctrica. |
|
|
|
|
|
De
eficiencia operativa |
|
|
|
|
|
|
|
·
Pérdidas de energía en distribución |
Energía
anual recibida menos la energía anual entregada/ Energía anual recibida |
Determinar el volumen de energía
eléctrica perdida dentro del proceso de distribución. |
|
|
|
|
6.1. Usuarios por Trabajador de Distribución
Durante el periodo 1998-2000 la CFE mejoró su productividad en este indicador, pues aumentó el número promedio de usuarios atendidos por trabajador de distribución, y se superó la productividad de empresas eléctricas de Estados Unidos de América, como se muestra en la gráfica siguiente:

Se precisó que la mayor productividad por trabajador de distribución que logró la CFE obedeció a que el crecimiento de la plantilla de personal ha sido proporcionalmente menor que el crecimiento del número de usuarios atendidos por la entidad, debido a que se han optimizado los grupos de trabajo, mediante la reducción de éstos, la capacitación permanente, el equipamiento y la simplificación de los procesos.
6.2. Toma de Lecturas Urbanas
La productividad de la CFE en este indicador se incrementó en los tres años del periodo revisado, como se muestra en la gráfica siguiente:

Se determinó que los avances alcanzados por la entidad en este indicador han sido resultado de la implementación de programas de trabajo de campo relativos a la adecuación de los ciclos de facturación y de las rutas, la relocalización de medidores en el exterior de los domicilios, la actualización de direcciones de los clientes en la base de datos y la utilización de equipo de cómputo portátil para la toma de lecturas.
6.3. Índice de Rezago en el Pago de la Energía Facturada
Los resultados logrados por la CFE en el periodo de 1998-2000 reflejan una reducción en el índice de rezago en el pago de la energía facturada, como se observa en la gráfica siguiente:

Se precisó que durante el periodo 1998-2000, la CFE redujo en 1.04 puntos porcentuales el índice de rezago, principalmente porque realizó diversas acciones, como la ejecución de programas de inspección y prueba del servicio; la vigilancia en todos los niveles del proceso comercial y los cortes y cancelación de los servicios; la implementación de programas de capacitación del personal del proceso de comercialización; la reestructuración de las rutas y ciclos para mejorar y elevar la productividad y calidad de la facturación y cobranza, y la instalación de módulos de atención permanente "CFEmáticos", con los cuales ha logrado elevar la eficiencia en el cobro de energía a los usuarios. En términos absolutos, la mejora registrada por la entidad en este indicador ha significado pasar de un volumen de energía pendiente de pago de 282.16 GWh, equivalente a 125.18 millones de pesos en 1998, a uno de 148.20 GWh, equivalente a 86.40 millones de pesos en 2000.
No obstante, el resultado logrado por la CFE en 2000 (1.61%) aún es elevado respecto del alcanzado por empresas internacionales como Entergy (0.18), Houston Lighting and Power (0.10%) y Ente Nazionale Per l'Energía Elettrica (0.12%), situación que originó que la diferencia existente en 2000, respecto de buenas prácticas operativas de cobranza a nivel internacional, representara una diferencia en relación a empresas internacionales de 139.0 GWh equivalentes a 81.04 millones de pesos, como se muestra en la gráfica siguiente:

6.4. Pérdidas de Energía en Distribución
Los resultados que obtuvo la CFE en este indicador durante el periodo 1998-2000 no mejoraron, ya que el porcentaje de pérdidas de energía en 2000 fue similar al que se registró en 1998, fundamentalmente por el rezago en los proyectos de inversión para los sistemas de distribución, que a 2000 ascendía a 4,945.0 millones de pesos corrientes, y al crecimiento de la demanda, que fue de 5.9%, por lo que la diferencia respecto de empresas internacionales se mantuvo, como se muestra en la gráfica siguiente:

Se precisó que si bien el porcentaje de las pérdidas de energía respecto del total de energía recibida para distribución no se ha modificado, en términos absolutos su volumen se incrementó, como resultado del crecimiento de las ventas de energía, que subieron de 13,887.2 GWh en 1998 a 15,676.5 GWh en 2000, esta última cifra representa un valor equivalente a 8,813.3 millones de pesos, como se muestra en el cuadro siguiente:
VOLUMEN Y VALOR DE LAS
PÉRDIDAS DE ENERGÍA ELÉCTRICA
EN DISTRIBUCIÓN, 1998-2000
|
|
|
|
|
|
||
|
|
|
Gerencias Divisionales |
||||
|
Año/concepto |
CFE |
Golfo
Norte |
Norte |
Bajío |
||
|
|
|
|
|
|
||
|
|
|
|
|
|
||
|
1998 |
|
|
|
|
|
|
|
|
Energía
perdida (GWh) |
13,887.2 |
1,960.0 |
1,518.0 |
1,658.0 |
|
|
|
Precio
Promedio (Millones
de pesos por GWh) |
0.4337 |
0.4379 |
0.4123 |
0.4324 |
|
|
|
Valor
de la energía perdida (Millones
de pesos) |
6,022.9 |
858.3 |
625.9 |
716.9 |
|
|
|
|
|
|
|
|
|
|
1999 |
|
|
|
|
|
|
|
|
Energía erdida (GWh) |
14,482.7 |
1,992.0 |
1,516.0 |
1,827.0 |
|
|
|
Precio
Promedio (Millones de pesos por GWh) |
0.4869 |
0.4932 |
0.4689 |
0.4918 |
|
|
|
Valor de
la energía perdida (Millones
de pesos) |
7,051.6 |
982.5 |
710.9 |
898.5 |
|
|
|
|
|
|
|
|
|
|
2000 |
|
|
|
|
|
|
|
|
Energía perdida (GWh) |
15,676.5 |
2,147.0 |
1,604.0 |
1,862.0 |
|
|
|
Precio
Promedio (Millones de pesos por GWh) |
0.5622 |
0.5773 |
0.5415 |
0.5656 |
|
|
|
Valor de
la energía perdida (Millones
de pesos) |
8,813.3 |
1,239.5 |
868.6 |
1,053.1 |
|
|
|
|
|
|
|
|
|
|
|
|
|
|
|
|
|
|
FUENTES: |
Comisión Federal de Electricidad, Resumen de
Resultados Institucionales, 2000; y Reportes de Pérdidas de Energía y
de Precios Promedio de la Energía, 1998-2000. |
|||||
|
CFE: |
Comisión Federal de Electricidad. |
|||||
Se determinó que del total de energía eléctrica perdida en el proceso de distribución, en promedio, el 62.5% obedeció a factores técnicos y el 37.5% restante a factores no técnicos, como se muestra en el cuadro siguiente:
ESTRUCTURA DE LAS PÉRDIDAS DE
ENERGÍA ELÉCTRICA EN DISTRIBUCIÓN, 1998-2000
(Gigawatts/hora)
|
|
|
|
|
|
|
|
|
|
Año |
Entidad/División |
Total |
Técnicas |
Participación
(%) |
No
Técnicas |
Participación
(%) |
|
|
|
|
|
|
|
|
|
|
|
|
|
|
|
|
|
|
|
|
|
CFE |
13,887.2 |
8,444.1 |
60.8 |
5,443.1 |
39.2 |
|
|
1988 |
Golfo Norte |
1,959.8 |
1,165.0 |
59.4 |
794.8 |
40.6 |
|
|
|
Norte |
1,518.0 |
911.0 |
60.0 |
607.0 |
40.0 |
|
|
|
Bajío |
1,658.5 |
1,015.0 |
61.2 |
643.5 |
38.8 |
|
|
|
CFE |
14,482.7 |
9,104.8 |
62.9 |
5,377.9 |
37.1 |
|
|
1999 |
Golfo
Norte |
1,992.0 |
1,184.0 |
59.4 |
808.0 |
40.6 |
|
|
|
Norte |
1,516.0 |
953.0 |
62.9 |
563.0 |
37.1 |
|
|
|
Bajío |
1,826.6 |
1,117.8 |
61.2 |
708.8 |
38.8 |
|
|
|
CFE |
15,676.5 |
9,980.3 |
63.7 |
5,696.2 |
36.3 |
|
|
2000 |
Golfo
Norte |
2,147.3 |
1,276.5 |
59.4 |
870.8 |
40.6 |
|
|
|
Norte |
1,603.3 |
1,027.7 |
64.1 |
575.6 |
35.9 |
|
|
|
Bajío |
1,861.7 |
1,139.3 |
61.2 |
722.4 |
38.8 |
|
|
|
Promedio
CFE |
|
|
62.5 |
|
37.5 |
|
|
|
|
||||||
|
FUENTES: |
Comisión Federal de Electricidad
y gerencias divisionales de distribución Golfo Norte, Norte y Bajío, Reportes
de Medición de Balance de Energía consolidados de la CFE, 1998-2000. |
||||||
|
CFE: |
Comisión Federal de Electricidad. |
||||||
6.4.1. Pérdidas Técnicas
Se precisó que en el año 2000 las pérdidas técnicas representaron el 6.97% de la energía recibida para distribución, valor superior en 0.35 puntos porcentuales al de 1998 (6.62%), situación que originó que la diferencia entre el resultado logrado por la entidad en 2000 y el valor óptimo establecido significara una pérdida adicional de energía de 2,820.8 GWh equivalente a 1,585.85 millones de pesos, como se muestra en la gráfica siguiente:

Asimismo, se determinó que ese tipo de pérdidas se debieron fundamentalmente al calentamiento natural de los elementos que constituyen el sistema de distribución, producido por la resistencia de los conductores al paso de la corriente eléctrica, a la sobrecarga de los elementos en las redes de distribución, cuando operan por arriba de su capacidad nominal, así como a algunas instalaciones que son inadecuadas para los requerimientos actuales de carga.
Por nivel de tensión se constató que las pérdidas técnicas de energía se ubicaron principalmente en la infraestructura de media y baja tensión, como se muestra en el cuadro siguiente:
PÉRDIDAS
TÉCNICAS DE ENERGÍA ELÉCTRICA EN DISTRIBUCIÓN
POR NIVEL
DE TENSIÓN, 2000
(Gigawatts/hora)
|
|
|
|
|
|||
|
|
|
|
Gerencias
de Distribución |
|||
|
Nivel de tensión |
|
CFE |
Golfo
Norte |
Norte |
Bajío |
|
|
|
|
|
|
|
|
|
|
|
|
|
|
|
|
|
|
Alta tensión (Subtransmisión) 1/ |
|
1,593.1 |
88.3 |
269.0 |
92.1 |
|
|
Media tensión 2/ |
|
3,111.1 |
404.0 |
261.3 |
805.7 |
|
|
Baja tensión 3/ |
|
5,276.1 |
784.2 |
497.4 |
241.5 |
|
|
Total |
|
9,980.3 |
1,276.5 |
1,027.7 |
1,139.3 |
|
|
|
|
|||||
|
FUENTE: |
Comisión Federal de
Electricidad, Energía Eléctrica Perdida en Distribución por Nivel de
Tensión, 2000; y gerencias divisionales de distribución Golfo Norte,
Norte y Bajío, Reporte Cantidades de Energía, 2000. |
|||||
|
CFE: |
Comisión
Federal de Electricidad. |
|||||
|
1/ |
Se
refiere a líneas que utilizan altas tensiones de transmisión de 69 a 161 Kv,
las cuales suministran la energía a redes de distribución en media tensión y
a cargas de usuarios conectados en alta tensión de subtransmisión. |
|||||
|
2/ |
Se
refiere a líneas que utilizan tensiones de distribución de 2.4 a 60 Kv, que
se entregan a redes de distribución en baja tensión y a instalaciones de
usuarios conectados en media tensión. |
|||||
|
3/ |
Se
refiere a líneas que utilizan tensiones de distribución de 220 ó 240 voltios,
que se distribuyen a los usuarios de consumos pequeños. |
|||||
Al respecto se determinó que la CFE realizó un estudio de factibilidad de reducción de pérdidas de energía para el periodo 2002-2006, que involucra cuatro proyectos que consideran rentabilidades de entre 0.40 y 4.60 pesos adicionales por cada peso invertido, y que contribuirían a mejorar la calidad del servicio eléctrico al reducir las caídas de tensión y eliminar las variaciones en el sistema de suministro. El costo de los cuatro proyectos fue de 7,050.0 millones de pesos a precios de 2001 y su periodo de ejecución es de cinco años; en caso de ser aplicados permitirían reducir en 1.98 puntos porcentuales las pérdidas de energía, con lo que se obtendría en el año 2005 un ahorro de 5,632 GWh, como se muestra en el cuadro siguiente:
PÉRDIDAS DE
ENERGÍA PARA 2000 Y ESTIMADAS PARA 2005,
CON Y SIN
PROYECTOS
(Gigawatts/hora)
|
|
|
|
|
|
||||||
|
Concepto |
2000 |
|
2005 |
|
|
|||||
|
Real |
% |
|
Sin proyectos |
% |
Con proyectos |
% |
|
Diferencia |
||
|
|
(1) |
|
|
(2) |
|
(3) |
|
|
(4)=(2)-(3) |
|
|
|
|
|
|
|
|
|
|
|
|
|
|
|
|
|
|
|
|
|
|
|
|
|
|
Transmisión |
|
|
|
|
|
|
|
|
|
|
|
Líneas de
transmisión |
3,032 |
1.79 |
|
4,373 |
1.94 |
4,053 |
1.83 |
|
320 |
|
|
Transformadores
de potencia |
905 |
0.54 |
|
1,305 |
0.58 |
1,278 |
0.57 |
|
27 |
|
|
Subtotal
Transmisión |
3,937 |
2.33 |
|
5,678 |
2.52 |
5,331 |
2.40 |
|
347 |
|
|
|
|
|
|
|
|
|
|
|
|
|
|
Distribución |
|
|
|
|
|
|
|
|
|
|
|
Técnicas |
10,284 |
7.18 |
|
14,394 |
7.51 |
10,817 |
5.76 |
|
3,577 |
|
|
No
técnicas |
5,393 |
3.77 |
|
6,798 |
3.55 |
5,090 |
2.71 |
|
1,708 |
|
|
Subtotal
Distribución |
15,677 |
10.95 |
|
21,192 |
11.06 |
15,907 |
8.47 |
|
5,285 |
|
|
|
|
|
|
|
|
|
|
|
|
|
|
Total CFE |
19,614 |
10.09 |
|
26,870 |
10.34 |
21,238 |
8.36 |
|
5,632 |
|
|
|
|
|
|
|
|
|
|
|
|
|
|
|
|
|||||||||
|
FUENTES: |
Gerencia de Distribución de la
Comisión Federal de Electricidad, Estudio de Factibilidad de Reducción de
Pérdidas Eléctricas, 2001. |
|||||||||
6.4.2. Pérdidas no Técnicas
Se precisó que aun cuando el índice de pérdidas no técnicas de energía de la CFE disminuyó en 0.29 puntos porcentuales durante el periodo 1998-2000, al pasar de 4.27 a 3.98%, su valor aún es elevado respecto del óptimo de esa entidad y de los índices de empresas de Estados Unidos de América, debido básicamente a las diferencias en la cantidad y tipo de los clientes en media y alta tensión, la dispersión geográfica de los clientes y la normatividad existente en el caso de usos ilícitos, lo cual significó que el rezago existente en 2000, respecto del valor óptimo de las pérdidas no técnicas para la entidad (0.9%), representara una pérdida adicional de energía de 4,408.1 GWh equivalentes a 2,478.2 millones de pesos, como se muestra en la gráfica siguiente:

Por nivel de tensión, se precisó que la mayor parte de las pérdidas no técnicas de energía sucedieron en baja tensión, como se aprecia en el cuadro siguiente:
PÉRDIDAS NO
TÉCNICAS DE ENERGÍA ELÉCTRICA EN DISTRIBUCIÓN
POR NIVEL
DE TENSIÓN, 2000
(Gigawatts/hora)
|
|
|
|
|
|||
|
|
|
|
Gerencias
de Distribución |
|||
|
Nivel de tensión |
|
CFE |
Golfo
Norte |
Norte |
Bajío |
|
|
|
|
|
|
|
|
|
|
|
|
|
|
|
|
|
|
Media tensión 1/ |
|
1,070 |
313 |
230 |
273 |
|
|
Baja tensión 2/ |
|
4,626 |
558 |
345 |
450 |
|
|
Total |
|
5,696 |
871 |
576 |
722 |
|
|
|
|
|||||
|
FUENTE: |
Comisión Federal de
Electricidad, Energía Eléctrica Perdida en Distribución por Nivel de
Tensión, 2000; y gerencias divisionales de distribución Golfo Norte,
Norte y Bajío, Reporte Cantidades de Energía, 2000. |
|||||
|
CFE: |
Comisión
Federal de Electricidad. |
|||||
|
1/ |
Se
refiere a líneas que utilizan tensiones de distribución de 2.4 a 60 Kv, que
se entregan a redes de distribución en baja tensión y a instalaciones de
usuarios conectados en media tensión. |
|||||
|
2/ |
Se
refiere a líneas que utilizan tensiones de distribución de 220 ó 240 voltios,
que se distribuyen a los usuarios de consumo pequeño. |
|||||
Se determinó que este tipo de pérdidas de energía se explican principalmente por usos ilícitos del servicio público de energía eléctrica por parte de usuarios con contrato de suministro, que manipulan las conexiones en los equipos de medición para impedir el registro correcto de consumo, con el fin de evadir el pago correspondiente y, en menor medida, por asentamientos humanos irregulares en áreas conurbadas que se conectan masivamente de forma clandestina a las líneas de distribución. La estructura de las pérdidas no técnicas de energía se muestra en el cuadro siguiente:
ESTRUCTURA DE LAS PÉRDIDAS NO
TÉCNICAS DE ENERGÍA DE CFE, 1998-2000
(Gigawatts/hora)
|
|
|
|
|
|
|
|
|
||
|
Concepto |
1998 |
Part. |
1999 |
Part. |
2000 |
Part. |
TMCA |
||
|
|
|
(%) |
|
(%) |
|
(%) |
(%) |
||
|
|
|
|
|
|
|
|
|
||
|
|
|
|
|
|
|
|
|
||
|
Usos Ilícitos |
4,768.1 |
87.6 |
4,817.9 |
89.6 |
5,079.2 |
89.2 |
3.2 |
||
|
|
|
|
|
|
|
|
|
||
|
Asentamientos |
|
|
|
|
|
|
|
||
|
irregulares |
387.0 |
7.1 |
263.0 |
4.9 |
296.0 |
5.2 |
(12.5) |
||
|
|
|
|
|
|
|
|
|
||
|
Fallas de medición |
177.0 |
3.3 |
172.0 |
3.2 |
175.0 |
3.1 |
(0.6) |
||
|
|
|
|
|
|
|
|
|
||
|
Errores de facturación |
111.0 |
2.0 |
125.0 |
2.3 |
146.0 |
2.5 |
14.7 |
||
|
|
|
|
|
|
|
|
|
||
|
Total |
5,443.1 |
100.0 |
5,377.9 |
100.0 |
5,696.2 |
100.0 |
2.3 |
||
|
|
|
|
|
|
|
|
|
||
|
|
|
|
|
|
|
|
|
||
|
FUENTE: |
Comisión Federal de Electricidad, Reporte de Pérdidas
no Técnicas de Energía, 1998-2000. |
||||||||
|
TMCA: |
Tasa Media de Crecimiento Anual. |
||||||||
En relación con los usos ilícitos de usuarios con contrato de suministro, se precisó que, cada año, las gerencias divisionales de distribución ejecutan programas de inspección en los servicios de los usuarios, mediante los cuales se revisa el estado completo de la medición, las conexiones y el registro de facturación para garantizar que se facture la totalidad de la energía consumida. Los resultados de dichos programas se presentan en el cuadro siguiente:
RESULTADOS DEL PROGRAMA DE
INSPECCIÓN A SERVICIOS, 2000
|
|
|
|
|
|
|
|
|
|
|
|
Entidad/ Gerencia Divisional |
Total de servicios
|
Servicios
inspec- cionados |
Partici-pación (%) |
Servicios con usos
ilícitos |
Servicios con
fallas de
medición |
Servicios con
errores de
facturación |
Monto
recuperado en
millones de pesos |
Pérdidas no
técnicas en millones de pesos 1/ |
|
|
|
(1) |
(2) |
(3)=(2)/(1) |
(4) |
(5) |
(6) |
(7) |
(8) |
|
|
|
|
|
|
|
|
|
|
|
|
|
|
|
|
|
|
|
|
|
|
|
|
CFE |
18,682,052 |
1,481,630 |
7.9 |
55,977 |
43,722 |
15,702 |
534.00 |
3,036.0
2/ |
|
|
|
|
|
|
|
|
|
|
|
|
|
Golfo |
|
|
|
|
|
|
|
|
|
|
Norte |
1,884,958 |
55,335 |
3.0 |
5,774 |
6,044 |
498 |
50.95 |
488.2
3/ |
|
|
|
|
|
|
|
|
|
|
|
|
|
Norte |
1,416,152 |
91,262 |
6.4 |
4,316 |
4,922 |
1,341 |
30.96 |
292.7 4/ |
|
|
Bajío |
2,270,835 |
71,893 |
3.2 |
2,923 |
4,606 |
1,467 |
48.10 |
380.7 5/ |
|
|
|
|
|
|
|
|
|
|
|
|
|
|
|
||||||||
|
FUENTES: |
Departamento de Medición
Divisional Golfo Norte, Norte y Bajío, Reportes de Avance de los Programas
de Inspección, 2000. |
||||||||
|
CFE: |
Comisión
Federal de Electricidad. |
||||||||
|
1/ |
No
incluye pérdidas de energía por asentamientos irregulares. |
||||||||
|
2/ |
Calculado
con base en un volumen de pérdidas de 5,400.2 GWh por un precio medio de
0.5622 millones de pesos por GWh. |
||||||||
|
3/ |
Calculado
con base en un volumen de pérdidas de 845.6 GWh por un precio medio de 0.5773
millones de pesos por GWh. |
||||||||
|
4/ |
Calculado
con base en un volumen de pérdidas de 540.6 GWh por un precio medio de 0.5415
millones de pesos por GWh. |
||||||||
|
5/ |
Calculado
con base en un volumen de pérdidas de 673.5 GWh por un precio medio de 0.5656
millones de pesos por GWh. |
||||||||
Cabe señalar que si bien estas acciones anuales de inspección a servicios han sido productivas, como evidencia que durante 2000 la entidad recuperara 534.0 millones de pesos, la cobertura anual de esas acciones respecto del total de servicios ha sido limitada (7.9%), pues el monto de las pérdidas no técnicas de energía por usos ilícitos, fallas de medición y errores de facturación que no se recuperó en ese año superó más de cinco veces el valor captado por la CFE mediante las acciones del programa en comento.
Al respecto, se constató que estos programas de inspección de servicios son autofinanciables, pues en 2000 la relación beneficio/costo fue de 2.30 pesos. Asimismo, se verificó que la CFE elaboró un proyecto de reducción de pérdidas no técnicas de energía para el periodo 2001-2006, que tuvo un costo de 1,200 millones de pesos a precios de 2001 y cuyos beneficios se estimaron en 2,383 millones de pesos; no obstante, los recursos autorizados en 2001 para esos propósitos sumaron 45.2 millones de pesos, el 22.6% de los recursos requeridos por la entidad. Los beneficios esperados del proyecto de reducción de pérdidas no técnicas se muestra en el cuadro siguiente:
COSTO Y BENEFICIO ESPERADO
DEL PROYECTO MULTIANUAL
DE REDUCCIÓN DE PÉRDIDAS NO
TÉCNICAS, 2001-2006
|
|
|
|
|
|
|
Año |
Costo |
Millones de KWh |
Millones de pesos |
|
|
|
Millones de pesos |
recuperados |
recuperados |
|
|
|
|
|
|
|
|
|
|
|
|
|
|
2001 |
200 |
1,013 |
600 |
|
|
2002 |
200 |
862 |
510 |
|
|
2003 |
200 |
706 |
418 |
|
|
2004 |
200 |
580 |
343 |
|
|
2005 |
200 |
475 |
281 |
|
|
2006 |
200 |
390 |
231 |
|
|
|
|
|
|
|
|
Total |
1,200 |
4,026 |
2,383 |
|
|
|
|
|
|
|
|
|
|
|
|
|
|
FUENTE: |
Comisión Federal de Electricidad, Proyecto de Reducción
de Pérdidas no Técnicas, 2001. |
|||
En lo relativo a los asentamientos humanos irregulares, se precisó que los trabajos de electrificación han dependido de las decisiones de los gobiernos municipales, ya que como resultado de las políticas de gasto del nuevo federalismo,[11] las obras de electrificación deben ser financiadas por los municipios con recursos del Ramo General 33. Por lo tanto, las acciones realizadas por la CFE se han orientado a promocionar el desarrollo de proyectos y presupuestos de electrificación para colonias populares, que no tienen costo para el solicitante, mediante la entrega a los presidentes municipales de los expedientes técnicos para gestionar por conducto del Ramo 33, los recursos económicos para la electrificación de las colonias cuya tenencia de tierra estuviera regularizada, así como para realizar, con el apoyo de la fuerza pública municipal, programas de corte de servicios.
Con base en la información captada en oficinas centrales de la CFE y en las tres gerencias divisionales de distribución, las estimaciones de usuarios ilícitos, de los consumos de energía de éstos y del monto de recursos que la CFE dejó de captar por ese concepto en el ejercicio de 2000 se presentan en el cuadro siguiente:
USOS
ILÍCITOS DEL SERVICIO PÚBLICO DE ENERGÍA ELÉCTRICA
EN ASENTAMIENTOS HUMANOS IRREGULARES, 2000
|
|
|
|
|||
|
Entidad/División |
Número de
usuarios ilícitos |
Consumo
Anual Estimado (Gigawatts/hora) |
Precio
por GWh (Millones
de pesos) |
Pérdidas (Monto en
millones de pesos) |
|
|
|
|
|
|
|
|
|
|
|
|
|
|
|
|
CFE |
146,394 |
296.00 |
0.5622 |
166.4 |
|
|
Golfo Norte |
20,941 |
25.13 |
0.5773 |
14.5 |
|
|
Norte |
27,980 |
67.15 |
0.5415 |
36.4 |
|
|
Bajío |
38,373 |
82.89 |
0.5656 |
46.9 |
|
|
|
|
|
|
|
|
|
|
|
||||
|
FUENTES: |
Departamento de Medición Divisional
Golfo Norte, Norte y Bajío, Programas de Inspección y Prueba, 2000. |
||||
|
CFE: |
Comisión
Federal de Electricidad. |
||||
En resumen, los resultados de los indicadores de productividad laboral y eficiencia operativa mostraron mejoras en el desempeño de la CFE en cuanto a los usuarios por trabajador de distribución y la toma de lecturas urbanas. Sin embargo, los resultados del índice de morosidad en el pago de la energía facturada y las pérdidas de energía en distribución reflejaron rezagos importantes respecto de las prácticas internacionales idóneas.
Observación
Con la auditoría se precisó que aunque durante el periodo 1998-2000 la CFE logró reducir en 1.04 puntos porcentuales el índice de rezago en el cobro del saldo vencido a cargo de los usuarios del servicio de energía eléctrica, el resultado logrado en 2000 (1.61%) aún fue superior al alcanzado por empresas internacionales como Entergy (0.18%), Houston Lighting and Power (0.10%) y Ente Nazionale Per l'Energía Elettrica (0.12%), situación que originó que el rezago existente en 2000, respecto de las buenas prácticas operativas internacionales, representara para la entidad la falta de cobro de 139.0 GWh de energía, equivalentes a 81.04 millones de pesos del saldo vencido a cargo de los usuarios.
Acción Promovida
00-18TOQ-7-420-07-005 Recomendación al Desempeño
Es necesario que la Comisión Federal de Electricidad fortalezca las acciones orientadas a reducir el índice de rezago, sobre todo en aquellas divisiones o zonas con mayores adeudos, e informe oportunamente a la Auditoría Superior de la Federación sobre los resultados obtenidos con dichas acciones, a efecto de que eleve la cobranza de la energía eléctrica y mejore su productividad laboral, a fin de lograr prácticas similares a las de empresas internacionales.
Observación
Con la auditoría se determinó que aun cuando la CFE ha realizado estudios rentables de factibilidad para reducir las pérdidas de energía eléctrica, las acciones de la entidad con tal propósito han sido limitadas debido a la insuficiencia de recursos financieros para reforzar la red de distribución. Por lo tanto, las pérdidas técnicas de energía eléctrica aumentaron su proporción en 0.35 puntos porcentuales durante el periodo 1998-2000, al pasar de 6.62 en el primer año a 6.97% en el último año; en consecuencia, la diferencia entre el resultado logrado por la entidad en 2000 y el valor óptimo establecido significó una pérdida adicional de energía de 2,820.8 GWh equivalentes a 1,585.85 millones de pesos.
Acción Promovida
00-18TOQ-7-420-07-006 Recomendación al Desempeño
Es necesario que la Comisión Federal de Electricidad, en coordinación con la Secretaría de Energía, promuevan ante la Secretaría de Hacienda y Crédito Público la autorización de recursos para la ejecución de los proyectos de reducción de pérdidas técnicas de energía, a efecto de disminuir el índice de pérdidas para lograr un nivel óptimo.
Observación
Con la auditoría se determinó que si bien las acciones realizadas por la entidad mediante los programas anuales de inspección de los servicios para disminuir las pérdidas no técnicas de energía han sido productivas, puesto que durante 2000 la entidad recuperó 534.0 millones de pesos, las acciones realizadas no han sido suficientes para disminuir las pérdidas no técnicas al nivel óptimo estimado para la entidad, que es de 0.9%. Al respecto, se observó que la CFE elaboró un proyecto de reducción de pérdidas no técnicas de energía para el periodo 2001-2006, cuya relación beneficio/costo fue de 1.98 pesos, ya que con una inversión de 1,200 millones de pesos se recuperarían 4,026.0 GWh de energía, equivalentes a 2,383.0 millones de pesos.
Acción Promovida
00-18TOQ-7-420-07-007 Recomendación al Desempeño
Es necesario que la Comisión Federal de Electricidad, en coordinación con la Secretaría de Energía, promueva ante la Secretaría de Hacienda y Crédito Público la ampliación del monto de los recursos autorizados anualmente al proyecto de reducción de pérdidas no técnicas de energía, con objeto de abatir el uso fraudulento de energía, elevar la cobranza por el servicio prestado a los usuarios y lograr que sus prácticas operativas sean más eficientes.
Resultado
7. Competitividad de los precios de la energía eléctrica
7.1. Comparación de los precios de la energía eléctrica respecto de otros países
Con el propósito de analizar la competitividad de los precios de la energía eléctrica a nivel nacional con respecto de otros paises, y con base en la información disponible, se verificó que dentro del grupo de países que integran la Organización para la Cooperación y Desarrollo Económicos (OCDE), México fue uno de los países en los que la energía eléctrica en los sectores industrial y residencial resultó más barata durante el periodo 1996-1998, como se muestra en los cuadros siguientes:
PRECIOS DE
LA ELECTRICIDAD PARA LA INDUSTRIA EN PAÍSES DE LA OCDE, 1996-1998
(Dólar/kWh)
|
|
|
|
|
|
|
|
Núm. |
País |
Año |
|||
|
|
|
1996 |
1997 |
1998 |
|
|
|
|
|
|
|
|
|
|
|
|
|
|
|
|
1. |
Japón |
0.1573 |
0.1457 |
n.d. |
|
|
2. |
Suiza |
0.1203 |
0.1018 |
0.1011 |
|
|
3. |
Italia |
0.1014 |
0.0941 |
0.0948 |
|
|
4. |
Portugal |
0.1121 |
0.0975 |
0.0937 |
|
|
5. |
Austria |
0.0812 |
0.0808 |
0.0784 |
|
|
6. |
Turquía |
0.0853 |
0.0773 |
0.0754 |
|
|
7. |
Dinamarca |
0.0730 |
0.0642 |
0.0683 |
|
|
8. |
Alemania |
0.0860 |
0.0718 |
0.0673 |
|
|
9. |
OECD
Europa |
0.0742 |
0.0652 |
0.0656 |
|
|
10. |
Reino
Unido |
0.0654 |
0.0646 |
0.0649 |
|
|
11. |
Holanda |
0.0715 |
0.0629 |
0.0624 |
|
|
12. |
Irlanda |
0.0661 |
0.0633 |
0.0595 |
|
|
13. |
España |
0.0796 |
0.0645 |
0.0588 |
|
|
14. |
Hungría |
0.0482 |
0.0544 |
0.0559 |
|
|
15. |
República
Checa |
0.0593 |
0.0517 |
0.0517 |
|
|
16. |
OECD |
0.0739 |
0.0678 |
0.0511 |
|
|
17. |
Finlandia |
0.0618 |
0.0518 |
0.0501 |
|
|
18. |
Grecia |
0.0594 |
0.0542 |
0.0498 |
|
|
19. |
Corea |
0.0711 |
0.0625 |
0.0476 |
|
|
20. |
Australia |
0.0634 |
0.0564 |
n.d. |
|
|
21. |
Bélgica |
0.0654 |
0.0551 |
n.d. |
|
|
22. |
Francia |
0.0566 |
0.0488 |
0.0467 |
|
|
23. |
México |
0.0375 |
0.0464 |
0.0427 |
|
|
24. |
Estados
Unidos |
0.0458 |
0.0438 |
0.0403 |
|
|
25. |
Polonia |
0.0400 |
0.0362 |
0.0371 |
|
|
26. |
Nueva
Zelanda |
0.0435 |
0.0404 |
0.0354 |
|
|
27. |
Suecia |
0.0449 |
0.0342 |
n.d. |
|
|
|
|
|
|
|
|
|
|
|
|
|
|
|
|
FUENTE: |
International Energy Agency, Energy Prices and
Taxes. |
||||
|
n.d. |
No
disponible. |
||||
PRECIOS DE
LA ELECTRICIDAD PARA USUARIOS RESIDENCIALES EN PAÍSES DE LA OCDE, 1996-1998
(Dólar/kWh)
|
|
|
|
|
|
|
|
Núm. |
País |
Año |
|||
|
|
|
1996 |
1997 |
1998 |
|
|
|
|
|
|
|
|
|
|
|
|
|
|
|
|
1. |
Japón |
0.2301 |
0.2073 |
|
|
|
2. |
Dinamarca |
0.2154 |
0.1953 |
0.2132 |
|
|
3. |
Austria |
0.1940 |
0.1692 |
n.d. |
|
|
4. |
Bélgica |
0.1909 |
0.1676 |
n.d. |
|
|
5. |
Italia |
0.1777 |
0.1594 |
0.1594 |
|
|
6. |
Alemania |
0.1803 |
0.1593 |
0.1589 |
|
|
7. |
Portugal |
0.1757 |
0.1561 |
0.1542 |
|
|
8. |
España |
0.1903 |
0.1635 |
0.1540 |
|
|
9. |
Suiza |
0.1595 |
0.1355 |
0.1349 |
|
|
10. |
OECD
Europa |
0.1473 |
0.1315 |
0.1290 |
|
|
11. |
Francia |
0.1639 |
0.1340 |
0.1289 |
|
|
12. |
Holanda |
0.1480 |
0.1296 |
0.1280 |
|
|
13. |
Irlanda |
0.1349 |
0.1306 |
0.1232 |
|
|
14. |
Reino
Unido |
0.1254 |
0.1250 |
0.1207 |
|
|
15. |
Grecia |
0.1145 |
0.1029 |
0.0987 |
|
|
16. |
OECD |
0.1213 |
0.1138 |
0.0982 |
|
|
17. |
Suecia |
0.1096 |
0.1012 |
n.d. |
|
|
18. |
Finlandia |
0.1107 |
0.1004 |
0.0978 |
|
|
19. |
Estados
Unidos |
0.0639 |
0.0846 |
0.0822 |
|
|
20. |
Turquía |
0.0875 |
0.0799 |
0.0789 |
|
|
21. |
Nueva
Zelanda |
0.0830 |
0.0851 |
0.0714 |
|
|
22. |
Australia |
0.0830 |
0.0801 |
n.d. |
|
|
23. |
Hungría |
0.0596 |
0.0676 |
0.0697 |
|
|
24. |
Corea |
0.1079 |
0.0941 |
0.0683 |
|
|
25. |
Noruega |
0.0813 |
0.0777 |
0.0670 |
|
|
26. |
Polonia |
0.0653 |
0.0624 |
0.0670 |
|
|
27. |
México |
0.0483 |
0.0545 |
0.0549 |
|
|
28. |
República
Checa |
0.0387 |
0.0369 |
0.0496 |
|
|
|
|
|
|
|
|
|
|
|
|
|
|
|
|
FUENTE: |
International Energy Agency, Energy Prices and
Taxes. |
||||
|
n.d. |
No
disponible. |
||||
Como se observa en los cuadros anteriores las tarifas del servicio público de energía eléctrica en México, de los sectores industrial y residencial, han mostrado competitividad dentro de los países que integran la OCDE.
7.2. Costos y precios de la energía comercializada por la CFE
Se precisó que durante el periodo 1998-2000 los costos medios de la energía comercializada por la CFE se incrementaron a un ritmo superior que el observado en los precios medios, lo cual ha propiciado que estos últimos cubran cada vez una menor proporción de los costos de la energía, y se refleja en un deterioro de la relación precio/costo de la energía, durante el periodo referido, como se muestra en el cuadro siguiente.
COMPORTAMIENTO
DEL PRECIO Y DEL COSTO MEDIO DE LA ENERGÍA ELÉCTRICA
COMERCIALIZADA
POR LA COMISIÓN FEDERAL DE ELECTRICIDAD, 1998-2000
(Pesos por
kilowatt/hora)
|
|
|
|
|
|
|
|
|
|
Años |
|
TMCA |
|||
|
Entidad/División/Concepto |
1998 |
1999 |
2000 |
|
(%) |
|
|
|
|
|
|
|
|
|
|
|
|
|
|
|
|
|
|
CFE |
|
|
|
|
|
|
|
Precio medio |
0.4337 |
0.4869 |
0.5622 |
|
13.9 |
|
|
Costo medio |
0.5706 |
0.6579 |
0.7918 |
|
17.8 |
|
|
Déficit |
(0.1369) |
(0.1710) |
(0.2296) |
|
29.5 |
|
|
|
|
|
|
|
|
|
|
Golfo Norte |
|
|
|
|
|
|
|
Precio medio |
0.4379 |
0.4932 |
0.5773 |
|
14.8 |
|
|
Costo medio |
0.5838 |
0.6756 |
0.8247 |
|
18.9 |
|
|
Déficit |
(0.1459) |
(0.1824) |
(0.2474) |
|
30.2 |
|
|
|
|
|
|
|
|
|
|
Norte |
|
|
|
|
|
|
|
Precio medio |
0.4123 |
0.4689 |
0.5415 |
|
14.6 |
|
|
Costo medio |
0.6154 |
0.7326 |
0.8204 |
|
15.5 |
|
|
Déficit |
(0.2031) |
(0.2637) |
(0.2789) |
|
17.2 |
|
|
|
|
|
|
|
|
|
|
Bajío |
|
|
|
|
|
|
|
Precio medio |
0.4324 |
0.4918 |
0.5656 |
|
14.4 |
|
|
Costo medio |
0.5689 |
0.6471 |
0.8080 |
|
19.2 |
|
|
Déficit |
(0.1365) |
(0.1553) |
(0.2424) |
|
33.3 |
|
|
|
|
|
|
|
|
|
|
|
|
|
|
|
|
|
|
FUENTES: |
Comisión Federal de
Electricidad, Reportes de los precios medios de la energía por tarifa;
y Reportes del Índice relación precio/costo, 1998-2000. |
|||||
|
CFE: |
Comisión
Federal de Electricidad. |
|||||
|
TMCA: |
Tasa
Media de Crecimiento Anual. |
|||||
Al respecto se verificó que, el hecho de que los precios de la energía sólo cubrieran una parte del costo, originó que el monto de los subsidios creciera de manera importante, sobre todo en los sectores doméstico e industrial, como se aprecia en el cuadro siguiente:
COSTO Y
PRECIO MEDIOS POR SECTOR Y MONTO DEL SUBSIDIO
DE LA
ENERGÍA ELÉCTRICA VENDIDA EN EL PERIODO 1998-2000
(Millones de pesos por
gigawatt/hora)
|
|
|
|
|
|
|
|
|
|
|
|
|
Volumen |
|
|
|
Sector/año |
Costo |
Precio |
Subsidios |
Comercializado |
Subsidio |
|
|
|
Medio |
Medio |
Medio |
(Gigawatt/hora) |
total |
|
|
|
(1) |
(2) |
(3)=(1)-(2) |
(4) |
(5)=(3)(4) |
|
|
|
|
|
|
|
|
|
|
|
|
|
|
|
|
|
|
1998 |
|
|
|
|
|
|
|
|
|
|
|
|
|
|
|
Total |
|
|
|
138,410 |
21,860.6 |
|
|
Residencial |
1.0191 |
0.4374 |
0.5817 |
25,740 |
14,973.0 |
|
|
Servicios |
0.8794 |
0.8059 |
0.0735 |
3,371 |
247.8 |
|
|
Riego agrícola |
0.7632 |
0.2260 |
0.5372 |
7,648 |
4,108.5 |
|
|
Industrial |
|
|
|
|
|
|
|
Ind. Media
Tensión |
0.5049 |
0.4621 |
0.0428 |
33,943 |
1,452.8 |
|
|
Ind. Media
Tensión |
0.3397 |
0.3067 |
0.0330 |
32,683 |
1,078.5 |
|
|
Luz y Fuerza del
Centro |
0.3932 |
0.4000 |
n.a. |
33,025 |
n.a. |
|
|
|
|
|
|
|
|
|
|
1999 |
|
|
|
|
|
|
|
|
|
|
|
|
|
|
|
Total |
|
|
|
144,613 |
28,607.6 |
|
|
Residencial |
1.1906 |
0.4924 |
0.6982 |
27,235 |
19,015.5 |
|
|
Servicios |
1.0340 |
0.9290 |
0.1050 |
3,470 |
364.3 |
|
|
Riego agrícola |
0.8794 |
0.2574 |
0.6220 |
7,910 |
4,920.0 |
|
|
Industrial |
|
|
|
|
|
|
|
Ind. Media
Tensión |
0.5791 |
0.5247 |
0.0544 |
36,467 |
1,983.8 |
|
|
Ind. Media
Tensión |
0.3896 |
0.3502 |
0.0394 |
34,613 |
1,363.8 |
|
|
Luz y Fuerza del
Centro |
0.4554 |
0.4279 |
0.0275 |
34,918 |
960.2 |
|
|
|
|
|
|
|
|
|
|
2000 |
|
|
|
|
|
|
|
|
|
|
|
|
|
|
|
Total |
|
|
|
155,575 |
40,538.3 |
|
|
Residencial |
1.3631 |
0.5589 |
0.8042 |
29,711 |
23,893.6 |
|
|
Servicios |
1.2097 |
1.0352 |
0.1745 |
3,678 |
641.8 |
|
|
Riego agrícola |
1.0284 |
0.2869 |
0.7415 |
7,814 |
5,794.1 |
|
|
Industrial |
|
|
|
|
|
|
|
Ind. Media
Tensión |
0.7215 |
0.6149 |
0.1066 |
39,422 |
4,202.4 |
|
|
Ind. Media
Tensión |
0.5064 |
0.4292 |
0.0772 |
36,968 |
2,853.9 |
|
|
Luz y Fuerza del
Centro |
0.5739 |
0.4909 |
0.0830 |
37,982 |
3,152.5 |
|
|
|
|
|
|
|
|
|
|
|
|
|
|
|
|
|
|
FUENTES: |
Comisión Federal de
Electricidad, Registro Único de Transferencias, 1998-2000. |
|||||
|
n.a. |
No
aplica. |
|||||
En resumen, los resultados expuestos muestran que la CFE suministró la energía eléctrica a precios competitivos; sin embargo, ello significó un incremento en el monto de los subsidios otorgados a los usuarios del servicio.
Resultado
8. Economía con que se aplicaron los recursos asignados al programa.
8.1. Racionalidad en la aplicación de los recursos financieros asignados al programa de distribución y comercialización de energía eléctrica
Con base en la información revisada se verificó que en la ejecución de las acciones de distribución y comercialización de energía eléctrica, la CFE utilizó con racionalidad los recursos financieros asignados, toda vez que el gasto por unidad de meta del programa (gigawatt-hora comercializado) fue inferior al presupuestado para los tres años del periodo de revisión, como se muestra en el cuadro siguiente:
GASTO PROGRAMADO Y REALIZADO
POR GIGAWATT-HORA
DE ENERGÍA
COMERCIALIZADA POR LA CFE, 1998-2000
(Miles de pesos corrientes
por GWh)
|
|
|
|
|
|
|
|
|
|
Energía |
Gasto de |
Gasto por |
|
|
Años |
|
comercializada |
Operación |
GWh |
|
|
|
|
(GWh) |
(Miles de
pesos) |
comercializado |
|
|
|
|
|
|
|
|
|
|
|
|
|
|
|
|
1998 |
Programado |
111,759.5 |
5,605,439.0 |
50.16 |
|
|
|
Real |
110,710.0 |
5,534,633.5 |
49.99 |
|
|
|
|
|
|
|
|
|
1999 |
Programado |
117,622.2 |
7,155,591.2 |
60.84 |
|
|
|
Real |
117,433.8 |
7,086,477.6 |
60.34 |
|
|
|
|
|
|
|
|
|
2000 |
Programado |
124,219.4 |
8,935,065.6 |
71.93 |
|
|
|
Real |
125,927.2 |
7,946,593.3 |
63.10 |
|
|
|
|
|
|
|
|
|
|
|
|
|
|
|
|
FUENTES: |
Comisión Federal de
Electricidad, reportes del Cierre del Ejercicio Presupuestal y de Ventas,
y Producto, 1998-2000. |
||||
8.2. Condiciones en las que se adquirieron los bienes y servicios requeridos para el programa de distribución y comercialización de energía eléctrica
Con el propósito de verificar que en las tres gerencias divisionales de distribución auditadas los bienes y servicios utilizados para la distribución y comercialización de energía eléctrica se adquirieron con las mejores condiciones de precio, cantidad, calidad y oportunidad, se revisaron 22 contratos de adquisiciones y servicios del ejercicio de 2000. De éstos, seis contratos correspondieron a la División Golfo Norte, ocho a la del Norte y ocho a la del Bajío. Los contratos revisados en la División Golfo Norte representaron el 41.2% del gasto ejercido por la división en el capítulo 2000; los de la División Norte representaron el 18.6% de los recursos ejercidos en el capítulo 2000; y de los ocho contratos revisados en la División Bajío cinco fueron del capítulo 2000 y tres del 3000, y representaron el 10.4 y el 4.6% de los recursos erogados en esos capítulos, respectivamente, como se indica en el cuadro siguiente:
CONTRATOS SELECCIONADOS PARA
SU REVISIÓN
|
|
|
|
|
|
|
|
División |
Núm. de pedido y/o contrato |
Proveedor o contratista |
Bien y/o servicio |
Importe (Pesos) |
|
|
|
|
|
|
|
|
|
|
|
|
|
|
|
|
Golfo Norte |
|
|
|
|
|
|
|
00-1-087-DDK |
AMP de México S.A. |
Conectores |
5,158,300.0 |
|
|
|
00-1-062-DDK |
Forjas Metálicas S.A. |
Postes metálicos |
9,542,788.0 |
|
|
|
00-1-085-DDK |
Aceites y Paraf. Indust. |
Aceite aislante |
9,270,970.0 |
|
|
|
700005124 |
Ind. de alumb. y herraje |
Equipo de herramientas |
4,931,410.1 |
|
|
|
700006196 |
Dielec S.A. de C.V. |
Equipo y herr. de línea viva |
712,265.9 |
|
|
|
700009849 |
Motorola de Mèxico |
Radio móvil y eq. portátil |
13,804,381.2 |
|
|
|
Subtotal |
|
|
43,420,115.2 |
|
|
Norte |
|
|
|
|
|
|
|
800002411 |
VOLTRAN, S.A. |
Rep. de Transformadores |
1,721,000.0 |
|
|
|
800002413 |
Cía. REG. de Servicios |
Rep. de Transformadores |
1,147,176.0 |
|
|
|
00-1-00001-DC |
Antonio Armendáriz V. |
Rep. Mtto. Eq. Trans. |
2,849,000.0 |
|
|
|
700002265 |
Refac. Laguna Norte |
Rep. Mtto. Eq. Trans. |
1,400,000.0 |
|
|
|
800002948 |
Alicia Villagrana Garcés |
Rep. Mtto. Eq. Trans. |
1,060,000.0 |
|
|
|
700002111 |
Impregnadora La Ref. |
Poste de madera |
2,369,939.0 |
|
|
|
700004432 |
Prov. Elec. de la Laguna |
Base
enchufe |
1,000,500.0 |
|
|
|
700005435 |
Prod.
Met. Esp. |
Herraje |
12,231,040.0 |
|
|
|
Subtotal |
|
|
23,778,655.0 |
|
|
Bajío |
|
|
|
|
|
|
|
00-1-95927-DP8 1/ |
Uniformes Finos Azteca |
Ropa de Trabajo |
2,319,578.0 |
|
|
|
00-1-95944-DP8 |
Centrifugados Mexicanos |
Postes de Concreto |
65,960.0 |
|
|
|
00-1-95987-DP8 |
Hulera Goodyear Oxo |
Llantas |
665,941.0 |
|
|
|
00-1-96008-DP8 |
Eq. Eléct. Alta Tensión |
Eq. de Seg. Industrial |
632,000.0 |
|
|
|
00-1-96134-DP8 2/ |
Arturo López Miranda |
Calzado de Seguridad |
2,663,040.0 |
|
|
|
PS-DPO-0005/00 |
Voltran S.A. de C.V. |
Rep. de Transf. de Potencia |
1,210,450.0 |
|
|
|
PS-DPO-0022/00 |
Transformadores Buve |
Rep. de Transformadores |
2,198,150.0 |
|
|
|
PS-DPO-0045/00 |
Mantto.
Eléct. Ind. de Morelia |
Rep. de 42 Restauradores |
615,845.0 |
|
|
|
Subtotal |
|
|
10,370,964.0 |
|
|
|
|
||||
|
FUENTE: |
Gerencias
divisionales de distribución Golfo Norte, Norte y Bajío, Relación de
Contratos de Adquisiciones y/o Servicios Adjudicados, Capítulos 2000 y 3000. |
||||
|
1/ |
En este
contrato se revisó únicamente la documentación del pedido fincado por la
Gerencia Divisional Bajío por un
importe de 1,577,141.3 pesos; la diferencia se registró con cargo a las áreas
de trabajo generación-transmisión de la Comisión Federal de Electricidad a
las que la división apoya en el proceso de compra únicamente. |
||||
|
2/ |
En este
contrato se revisó únicamente la documentación del pedido fincado por la
Gerencia Divisional Bajío por un
importe de 1,852,800 pesos la diferencia se registró con cargo a las áreas de
trabajo generación-transmisión de la Comisión Federal de Electricidad a las
que la división únicamente apoya en el proceso de compra. |
||||
En relación con los precios de los bienes y servicios requeridos para los programas de distribución y comercialización de energía eléctrica, se precisó que en la compra de conectores, postes metálicos y de madera, aceite aislante, herraje, ropa de trabajo y equipo de seguridad industrial, así como de servicios de reparación de transformadores, reparación y mantenimiento de equipo de transporte, y reparación de restauradores, las gerencias divisionales de distribución adjudicaron los contratos a los proveedores que ofrecieron las cotizaciones más favorables para la entidad.
En cuanto a la cantidad y oportunidad con que se adquirieron los bienes y servicios requeridos, se verificó que fueron entregados por los proveedores en las cantidades contratadas. Sin embargo, en 9 de los 22 contratos revisados los proveedores no cumplieron con los plazos establecidos, por lo que se aplicaron las penalizaciones correspondientes, como se muestra en el cuadro siguiente:
CONTRATOS CON RETRASOS EN LA
ENTREGA DEL BIEN O SERVICIO, 2000
|
|
|
|
|
|
|
|
División |
No. de pedido y/o contrato |
Proveedor o contratista |
Bien y/o servicio |
Penalización aplicada (Pesos) |
|
|
|
|
|
|
|
|
|
|
|
|
|
|
|
|
Golfo Norte |
|
|
|
|
|
|
|
00-1-087-DDK |
AMP de México S.A. |
Conectores |
974.0 |
|
|
|
700005124 |
Ind. de alumb. y herraje |
Equipo de herramientas |
125,745.0 |
|
|
|
700009849 |
Motorola de Mèxico |
Radio movil y eq. portátil |
358,837.9 |
|
|
Norte |
|
|
|
|
|
|
|
800002411 |
VOLTRAN, S.A. |
Rep. de Transformadores |
192,460.0 |
|
|
|
800002413 |
Cía. REG. de Servicios |
Rep. de Transformadores |
122,412.8 |
|
|
|
700002111 |
Impregnadora La Ref. |
Poste de madera |
11,904.3 |
|
|
|
700004432 |
Prov. Elec. de la Laguna |
Base enchufe |
6,065.0 |
|
|
Bajío |
|
|
|
|
|
|
|
00-1-95927-DP8 |
Uniformes Finos Azteca |
Ropa de Trabajo |
10,106.9 |
|
|
|
00-1-96008-DP8 |
Eq. Eléct. Alta Tensión |
Eq. de Seg. Industrial |
13,750.0 |
|
|
|
|
||||
|
FUENTE: |
Gerencias
Divisionales de Distribución Golfo Norte, Norte y Bajío, Programas
previsto y real de recepción del producto en almacen de las Gerencias, 2000. |
||||
Por lo que se refiere a la calidad de los bienes y servicios adquiridos, se observó que cada uno de los embarques de los conectores, postes metálicos y de madera, aceite aislante, herraje, ropa de trabajo y equipo de seguridad industrial, así como los servicios recibidos en el ejercicio de 2000 en las gerencias divisionales, los proveedores cumplieron con las especificaciones técnicas de calidad convenidas en los contratos de adquisición.
Por lo antes mencionado, se determinó que en la ejecución de las acciones del programa de distribución y comercialización de energía eléctrica, la CFE utilizó los recursos con racionalidad y adquirió los bienes y servicios requeridos en condiciones adecuadas de cantidad, calidad y precio.
Objetivo
Comprobar que las erogaciones para la adquisición de bienes y servicios con cargo en los capítulos 3000 "Servicios Generales" y 5000 "Bienes Muebles e Inmuebles" estuvieron autorizadas e incluidas en los programas de inversión y adquisiciones; que los procesos de adjudicación, recepción de bienes, pago y registro presupuestal y contable se ajustaron a la norma.
Criterios de Selección
En el documento Detalle de Presupuesto de Egresos de la Cuenta de la Hacienda Pública Federal, la Comisión Federal de Electricidad (CFE) reportó un presupuesto original autorizado para el capítulo 3000 "Servicios Generales" por 6,846,400.0 miles de pesos y para el 5000 "Bienes Muebles e Inmuebles" por 907,230.0 miles de pesos, y se ejercieron 7,582,552.4 y 4,978,125.9 miles de pesos, respectivamente, durante el ejercicio 2000, para un sobreejercicio del 10.7 y 448.7%, en ese orden. La revisión se dirigió a las gerencias regionales de producción sureste y en las direcciones de Finanzas y de Administración de las oficinas nacionales, porque sus importes ejercidos en los capítulos 3000 y 5000, por 3,596,970.0 y 1,995,789.5 miles de pesos, respectivamente, participaron con el 47.4 y 40.1% del total reportado por la entidad; asimismo, porque en revisiones anteriores se determinaron incumplimientos en la entrega de los bienes, sin que se aplicaran las penalizaciones correspondientes, por lo que se revisó el proceso de adjudicación de los contratos seleccionados de los capítulos señalados.
Alcance
Se seleccionó para la revisión una muestra de los capítulos 3000 "Servicios Generales" y 5000 "Bienes Muebles e Inmuebles" de 2,446,668.4 y 1,311,314.9 miles de pesos, respectivamente, que representó el 68.0 y 65.7% del importe total ejercido durante el año 2000 por la Gerencia Regional de Producción Sureste y las direcciones de Finanzas y de Administración de las oficinas nacionales. El total de la muestra ascendió a 3,757,983.3 miles de pesos.
Áreas Revisadas
La revisión se llevó a cabo en los departamentos regionales de Contabilidad, de Métodos y Procedimientos, de Gestión Financiera, de Contratación y Obra Pública, así como en el Almacén General de la Central Ciclo Combinado Dos Bocas, dependientes de la Subgerencia Regional de Administración y Finanzas y de la Gerencia Regional de Producción Sureste, ubicada en el municipio de Dos Bocas, Veracruz; en las gerencias de Presupuesto y de Contabilidad, dependientes de la Dirección de Finanzas, y en la Administración de la Dirección de Administración de las oficinas nacionales.
Resultado
Mediante el oficio núm. 801.1.-0038 del 20 de enero de 2000, la Secretaría de Hacienda y Crédito Público (SCHP) comunicó el presupuesto original para el ejercicio de 2000; al capítulo 3000 "Servicios Generales" le correspondió un importe de 6,846,400.0 miles de pesos y al capítulo 5000 "Bienes Muebles e Inmuebles", un importe por 907,230.0 miles de pesos, en cumplimiento del numeral 163, fracciones I y II, del Título tercero Disposiciones Aplicables a la Administración Pública Federal Paraestatal, capítulo lI, "Ejercicio, Pago de las Operaciones Presupuestarias" del Manual de Normas Presupuestarias para la Administración Pública Federal del 4 de mayo de 2000.
Con el oficio núm. 340-A-2-223 del 4 de abril de 2000, la SHCP autorizó a la CFE incrementos en el presupuesto original del capítulo 3000, por 237,000.0 miles de pesos y en el capítulo 5000, por 4,376,816.9 miles de pesos, por lo que el presupuesto modificado definitivo para ese año según oficio núm. 340.A.-2770 del 27 de diciembre de 2000, ascendió a 7,083,400.0 y 5,284,046.9 miles de pesos, respectivamente, en cumplimiento del numeral 167, de las "Disposiciones Aplicables a la Administración Pública Federal Paraestatal", capítulo III, "Adecuaciones Presupuestarias" del Manual de Normas Presupuestarias para la Administración Pública Federal del 4 de mayo de 2000.
De la comparación del presupuesto modificado definitivo, por 7,083,400.0 miles de pesos, del capítulo 3000 con el presupuesto ejercido, por 7,582,552.4 miles de pesos, se determinó un sobreejercicio por 499,152.4 miles de pesos, debido principalmente a mayores pagos, en impuestos y derechos, en comunicación social y honorarios; así como pedidos de importación y nacionales; en relación con el capítulo 5000, por 5,284,046.9 de presupuesto modificado definitivo contra el ejercido, por 4,978,125.9 miles de pesos, presentó un subejercicio por 305,921.0 miles de pesos, por menores erogaciones en bienes muebles e inmuebles, en proyectos de construcción de transmisión y transformación, y en arrendamiento de proyectos de líneas de transmisión.
Resultado
Las adquisiciones de la muestra registradas en los capítulos 3000 "Servicios Generales" y 5000 "Bienes Muebles e Inmuebles", correspondientes al presupuesto ejercido en el año 2000, se realizaron de acuerdo con lo previsto en los programas de mantenimiento y anual de adquisiciones que la entidad formuló para ese año, en cumplimiento de los artículos 20, fracciones I, III, VI y VIII y 21, de la Ley de Adquisiciones, Arrendamientos y Servicios del Sector Público.
Resultado
La muestra seleccionada, por 3,757,983.3 miles de pesos, se integró por 152 contratos de servicios, por 899,769.5 miles de pesos, y 62 contratos de adquisiciones de bienes, por 107,440.6 miles de pesos, 2,360,226.8 miles de pesos, por concepto de arrendamiento financiero y 390,546.4 miles de pesos, por pagos de impuestos y derechos, viáticos y gastos del sindicato de la CFE.
Resultado
Con la revisión de los 203 contratos y 11 órdenes de servicio celebrados por la adquisición de servicios del capítulo 3000 "Servicios Generales" (142 contratos y 10 órdenes de servicio) y adquisición de bienes muebles del capítulo 5000 "Bienes Muebles e Inmuebles" (61 contratos y una orden de servicio) con un total de 1,007,210.1 miles de pesos, se determinó que 17, por 791,149.1 miles de pesos, se adjudicaron mediante el procedimiento de licitación pública; 88, por 33,832.8 miles de pesos, por la modalidad de invitación a cuando menos tres personas; 98, por 182,124.8 miles de pesos, por adjudicación directa, y 11 órdenes de servicios menores, por 103.4 miles de pesos.
En cuanto a los 17 contratos, por 791,149.1 miles de pesos, adjudicados por licitación pública, se constató que contaron con los dictámenes de los comités Central y Regional de Adquisiciones, Arrendamientos y Servicios de la CFE y la convocatoria se publicó en el Diario Oficial de la Federación mediante el sistema de adquisiciones de bienes y servicios establecido por el Gobierno Federal denominado Compranet, en cumplimiento de los artículos 26, fracción I, y 28, de la Ley de Adquisiciones, Arrendamientos y Servicios del Sector Público.
La entidad emitió las bases de licitación en donde se especificaron hora y lugar de la junta de aclaraciones, presentación y apertura de las proposiciones, tipo y monto de las garantías, fecha de comunicación del fallo y fines del contrato, en cumplimiento de lo establecido en los artículos 31, fracciones III y XIII, y 32, párrafos primero y segundo, de la citada ley.
Se formularon las actas de apertura para dar a conocer el fallo y los contratos se adjudicaron a los proveedores de bienes y servicios que ofrecieron las mejores ofertas técnicas y económicas en cuanto a cantidad, calidad y precio, lo que se comprobó con los dictámenes, emitidos por la subgerencia de Recursos Materiales, y fueron adjudicados por los comités Central y Regional de Adquisiciones, Arrendamientos y Servicios de la CFE, en cumplimiento de los artículos 36, párrafo quinto, y 37, párrafo primero, de la Ley de Adquisiciones, Arrendamientos y Servicios del Sector Público.
Resultado
Los 88 contratos por 33,832.8 miles pesos, que se adjudicaron por invitación a cuando menos tres personas contaron con el dictamen de los comités Central y Regional de Adquisiciones, Arrendamientos y Servicios de la CFE, con las invitaciones a proveedores relacionados con los bienes por adjudicar, con la evaluación de las propuestas recibidas mediante la elaboración de cuadro comparativo y con el fallo correspondiente a los proveedores participantes, en cumplimiento de los artículos 36 y 37 de la Ley de Adquisiciones, Arrendamientos y Servicios del Sector Público.
Los 98 contratos por 182,124.8 miles de pesos, por adjudicación directa, contaron con el dictamen técnico emitido por los comités Central y Regional de Adquisiciones, Arrendamientos y Servicios de la CFE, debido a que los bienes se adquirieron con los proveedores que demostraron la titularidad de las patentes, de acuerdo con los artículos 26, fracción III, y 41, fracción I, de la citada ley.
En relación con las 11 órdenes de servicio por 103.4 miles de pesos, se precisó que su adjudicación se efectuó con el fondo revolvente por tratarse de servicios menores de 5.0 miles de pesos; la operación se documentó con solicitud de servicio, autorización, orden de trabajo, factura y/o remisión y sello de recepción del área solicitante, en cumplimiento de las normas 14 y 16 del Procedimiento de Contratación por Adjudicación Directa de la Gerencia de Abastecimientos, autorizado el 22 de septiembre de 2000 por la Gerencia de Abastecimiento, de conformidad con las facultades que le confiere el numeral 7 formalización del instructivo de llenado de la hoja de Formalización de la Guía para la Elaboración y Actualización de Manuales de Procedimientos del 6 de enero de 1999 de la Gerencia de Control de Gestión de CFE.
Resultado
Los contratos celebrados mediante licitación pública, adjudicación directa e invitación restringida a cuando menos tres personas contaron con las fianzas que garantizaron el cumplimiento de las condiciones pactadas en los contratos, de acuerdo con los artículos 48, fracción II, y 49 de la citada ley, y 71, fracción I, del Reglamento de la Ley del Presupuesto, Contabilidad y Gasto Público Federal.
No obstante, se constató que tres contratos por 4,829.4 miles de pesos, formalizados por adjudicación directa, aun cuando contaban con las pólizas de fianza de cumplimiento, éstas no fueron presentadas dentro del plazo estipulado (10 días naturales a partir de la firma del contrato), en contravención de la Ley de Adquisiciones, Arrendamientos y Servicios del Sector Público y la cláusula de Garantías de los contratos.
Observación
En tres contratos por adjudicación directa (DIF0039 por 2,400.0 miles de pesos de la Dirección de Proyectos de Inversión Financiada, CAJ/01/00 por 1,535.0 miles de pesos de la Coordinación de Asuntos Jurídicos y DFCFUAR-001 por 894.4 miles de pesos de la Unidad de Administración de Riesgos), se determinó que los expedientes cuentan con las pólizas de fianza de cumplimiento; sin embargo, éstas no fueron presentadas a la entidad dentro del plazo estipulado (10 días naturales a partir de la firma del contrato), en contravención del artículo 48, fracción II, de la Ley de Adquisiciones, Arrendamientos y Servicios del Sector Público, y la cláusula de Garantías señalada en los contratos.
Acción Promovida
00-18164-2-326-01-001 Recomendación
Es necesario que la Comisión Federal de Electricidad instruya a la Gerencia de Administración y Finanzas de oficinas nacionales para que, invariablemente, las pólizas de fianza de cumplimiento se presenten dentro del plazo señalado en los contratos, en observancia del artículo 48, fracción II, de la Ley de Adquisiciones, Arrendamientos y Servicios del Sector Público.
Resultado
Se determinó que los 203 contratos analizados contaron con la sanción legal, revisión, aprobación administrativa y autorización de los representantes legales por parte de la Comisión Federal de Electricidad y del proveedor o contratista; en éstos se previeron las autorizaciones presupuestarias, formas de pago, aplicación de sanciones en caso de incumplimiento, fechas de inicio y término de los trabajos y otorgamiento de garantías, de conformidad con el artículo 70, fracción III, del Reglamento de la Ley de Presupuesto, Contabilidad y Gasto Público Federal y 45 de la Ley de Adquisiciones, Arrendamientos y Servicios del Sector Público.
Resultado
En el contrato núm. BM-7-BO-019/00, se determinó que existe una penalización no cobrada al proveedor por incumplimiento de las condiciones y plazo de entrega pactado de los servicios por 22.2 miles de pesos, en proceso de pago; asimismo, en 2 contratos se determinaron penalizaciones que no fueron cobradas por 1.0 y 0.3 miles de pesos, en incumplimiento de lo estipulado en los propios contratos y la Ley de Adquisiciones, Arrendamientos y Servicios del Sector Público.
Observación
En el contrato núm. BM-7-BBO-019/00 de la Gerencia Regional de Generación Sureste de la Central Termoeléctrica Lerma, se determinó que existe una penalización para el proveedor por incumplimiento de las condiciones y plazo de entrega pactado, por 22.2 miles de pesos, que se encuentra en proceso de pago; asimismo, en dos contratos (BM-IyC-174/00 y BM-M-027/00) de la Central Termoeléctrica Altamira, no se cobraron a los proveedores penalizaciones por 1.0 y 0.3 miles de pesos, en contravención de lo estipulado en los propios contratos y el artículo 53 de la Ley de Adquisiciones, Arrendamientos y Servicios del Sector Público.
Acción Promovida
00-18164-2-326-01-002 Recomendación
Es necesario que la Comisión Federal de Electricidad instruya a la Gerencia Regional de Generación Sureste para que las centrales termoeléctricas Lerma y Altamira adopten las medidas de supervisión necesarias respecto del cálculo correcto y oportuna aplicación de penalizaciones a proveedores que incumplan con las fechas de entrega pactadas en los pedidos, de conformidad con lo estipulado en los pedidos y en el artículo 53, párrafo primero, de la Ley de Adquisiciones, Arrendamientos y Servicios del Sector Público.
Acción Promovida
00-18164-2-326-03-001 Solicitud de Aclaración
Es necesario que la Comisión Federal de Electricidad instruya a la Gerencia Regional de Generación Sureste para que las centrales termoeléctricas Lerma y Altamira aclaren las causas por las que no se cobraron las penalizaciones no aplicadas a proveedores, y agilicen la recuperación por 22.0, 1.0 y 0.3 miles de pesos, de los contratos BM-7-BBO-019/00,BM-lyC-174/00 y BM-M-027/00, e informen a la Auditoría Superior de la Federación de los resultados.
Resultado
Del importe por 390,546.4 miles de pesos, destinado al pago de impuestos y derechos de viáticos y gastos del sindicato de la CFE, se constató que los recursos ejercidos por estos conceptos se justificaron correctamente en el capítulo 3000 "Servicios Generales"; de ese importe, 346,556.3 miles de pesos (88.7%) fueron registrados en el renglón del gasto 3100 "Servicios Básicos" por concepto de derechos de uso y aprovechamiento de las aguas nacionales de las centrales hidroeléctricas y termoeléctricas, así como por impuestos sobre productos del trabajo y otros. El importe restante, por 43,990.1 miles de pesos (11.3%), se registró en los renglones del gasto 3200, 3300 y 3700 por concepto de gastos por comisiones oficiales, capacitación y viáticos, así como por gastos de aportaciones al Sindicato Único de Trabajadores Electricistas de la República Mexicana (SUTERM), como resultado del Contrato Colectivo de Trabajo, y otros gastos sindicales y honorarios por servicios recibidos en el proceso de certificación de calidad de la ISO 9000 y 14000.
Resultado
Respecto del importe por 2,360,226.8 miles de pesos ejercido como arrendamiento financiero, se determinó que se registraron los pagos que se realizaron mediante los fideicomisos por la deuda de la construcción de complejos termoeléctricos y unidades generadoras, inherentes al capital, e intereses de la Gerencia Regional de Generación Sureste. Al respecto, se determinó que ese importe se clasificó indebidamente en el capítulo 3000 "Servicios Generales", ya que, de conformidad con el Clasificador por Objeto del Gasto para la Administración Pública, debió registrarse en el capítulo 5000 "Bienes Muebles e Inmuebles".
Observación
El importe por 2,360,226.8 miles de pesos ejercido como arrendamiento financiero se clasificó indebidamente en el capítulo 3000 "Servicios Generales", ya que de conformidad con el Clasificador por Objeto del Gasto para la Administración Pública, emitido por la Secretaría de Hacienda y Crédito Público, debió registrarse en el capítulo 5000 "Bienes Muebles e Inmuebles", partidas del gasto 5903 "Bienes Inmuebles en la Modalidad de Proyectos de Infraestructura Productiva de Largo Plazo" y 5904 "Bienes Inmuebles por Arrendamiento Financiero", en infracción del artículo 49, fracción II del Reglamento de la Ley de Presupuesto, Contabilidad y Gasto Público Federal.
Acción Promovida
00-18164-2-326-01-003 Recomendación
Es necesario que la Comisión Federal de Electricidad instruya a la Gerencia Regional de Generación Sureste para que su Departamento Regional de Gestión Financiera, en coordinación con la Gerencia de Administración y Finanzas de oficinas nacionales, efectúe en lo subsecuente la clasificación correcta del arrendamiento financiero, en las partidas que establece el Clasificador por Objeto del Gasto para la Administración Pública, en cumplimiento del artículo 49, fracción II, del Reglamento de la Ley de Presupuesto, Contabilidad y Gasto Público Federal.
Resultado
A fin de constatar el uso y destino final de los bienes adquiridos, se seleccionaron 75 bienes de activo fijo, reportados como recibidos; al respecto, se constató que aun cuando éstos se encontraban en las áreas usuarias no contaban con números de inventario ni con los resguardos correspondientes, lo que incumple el Manual de Procedimiento Administrativo "Activo Fijo" de la entidad.
Observación
Mediante inspección física de 75 bienes del activo fijo de oficinas nacionales, se constató que el mobiliario no contaba con número de inventario ni con los resguardos correspondientes, lo que incumple las normas 14 y 15 del Manual de Procedimiento Administrativo "Activo Fijo" de la entidad autorizado el 1º de noviembre de 2000, por las coordinaciones de Programación y Análisis Administrativo y de Operación y Control Financiero, de conformidad con las facultades que les confiere el numeral 7 "Formalización" del instructivo de llenado de la hoja de Formalización de la Guía para la Elaboración y Actualización de Manuales de Procedimientos, del 6 de enero de 1999, de la Gerencia de Control de Gestión de la CFE.
Acción Promovida
00-18164-2-326-01-004 Recomendación
Es necesario que la Comisión Federal de Electricidad instruya a las áreas usuarias de los bienes adquiridos, en particular a la Gerencia de Contabilidad, para que la Oficina de Activo Fijo identifique los bienes y los controle con el número de inventario correspondiente, y que las personas a las que se les asignan sean las responsables de su resguardo, en cumplimiento de las normas 14 y 15 del Manual de Procedimiento Administrativo "Activo Fijo".
Resultado
Con el análisis de los expedientes de 26 contratos adjudicados en la Gerencia Regional de Producción Sureste, por 98,389.8 miles de pesos, del capítulo 5000, se determinó que sólo 7, por 9,853.5 miles de pesos corresponden a ese capítulo, de acuerdo con el Clasificador por Objeto del Gasto, ya que de los 19 restantes, 17, por 79,265.9 miles de pesos, y 2, por 9,270.4 miles de pesos, debieron registrarse con cargo en los capítulos 2000 y 3000, respectivamente.
Como resultado de lo anterior, se analizó la integración total del presupuesto ejercido registrado en el capítulo 5000 "Bienes Muebles e Inmuebles", y se determinó que se registraron conceptos de los capítulos 1000 "Servicios Personales", 2000 "Materiales y Suministros" y 3000 "Servicios Generales", por 4,877.2, 276,943.6 y 429,617.0 miles de pesos,respectivamente, por lo que la clasificación y el registro presupuestal no se reportó correctamente en la Cuenta Pública, como lo establece el Clasificador por Objeto del Gasto, lo que incumple el Reglamento de la Ley de Presupuesto, Contabilidad y Gasto Público Federal.
Observación
Se constató que la cifra reportada en el capítulo 5000 "Bienes Muebles e Inmuebles" incluyó conceptos de los capítulos 1000 "Servicios Personales", 2000 "Materiales y Suministros" y 3000 "Servicios Generales", por 4,877.2, 276,943.6 y 429,617.0 miles de pesos, por lo que las cifras reportadas no correspondieron a las erogaciones reales efectuadas por este concepto, además de incumplir con lo establecido en el Clasificador por Objeto del Gasto para la Administración Pública, y los artículos 49, fracción II, y 83, del Reglamento de la Ley de Presupuesto, Contabilidad y Gasto Público Federal.
Acción Promovida
00-18164-2-326-01-005 Recomendación
Es necesario que la Comisión Federal de Electricidad instruya a la Gerencia Regional de Generación Sureste para que su Departamento Regional de Gestión Financiera, en coordinación con la Gerencia de Administración y Finanzas de oficinas nacionales dicten las instrucciones e implementen medidas de supervisión que garanticen que en lo subsecuente, las cifras reportadas en la Cuenta de la Hacienda Pública Federal correspondan a las realmente ejercidas; asimismo, que su clasificación y el registro de los gastos presupuestales correspondan a los capítulos, conceptos y partidas que establece el Clasificador por Objeto del Gasto para la Administración Pública, en cumplimiento de los artículos 49, fracción ll, y 83, del Reglamento de la Ley de Presupuesto, Contabilidad y Gasto Público Federal.
Resultado
En tres contratos de obra pública de la central termoeléctrica Altamira no se aplicaron penalizaciones por 216.1 miles de pesos por el incumplimiento en las condiciones y plazos de entrega de los trabajos, en contravención de lo estipulado en los contratos.
Observación
Se constató que en tres contratos (OP-4-AAO-009/00, OP-4-AAO-011/00 y OP-1-AAO-029/00) correspondientes a la central termoeléctrica Altamira no se aplicaron las penalizaciones de 216.1 miles de pesos, por el incumplimiento en las condiciones y plazos de entrega de los trabajos, en contravención de lo estipulado en los contratos.
Acción Promovida
00-18164-2-326-01-006 Recomendación
Es necesario que la Comisión Federal de Electricidad instruya a la Gerencia Regional de Generación Sureste, para que la central termoeléctrica Altamira refuerce las medidas de supervisión respecto de la oportuna aplicación de penalizaciones a contratistas que incumplan las condiciones y fechas de entrega pactadas en los contratos, e informe a la Auditoría Superior de la Federación de los resultados.
Acción Promovida
00-18164-2-326-03-002 Solicitud de Aclaración
Es necesario que la Comisión Federal de Electricidad instruya a la Gerencia Regional de Generación Sureste para que la central termoeléctrica Altamira aclare o recupere los 216.1 miles de pesos de penalizaciones no aplicadas en los contratos OP-4-AAO-009/00, OP-4-AAO-011/00 y OP-I-AAO-029/00.
Resultado
Con la revisión del contrato COP-AB-033/97 celebrado con la empresa Grupo LZ Constructora e Inmobiliaria, S.A. de C.V., el 28 de agosto de 1997, para la ampliación de edificios de oficinas del laboratorio químico, el edificio de regaderas y vestidores y el edificio de oficinas administrativas del complejo termoeléctrico Adolfo López Mateos, en Tuxpan, Ver., por un importe de 1,966.5 miles de pesos y un plazo de ejecución de 120 días naturales, del 10 de septiembre de 1997 al 7 de enero de 1998, se observó que para el inicio de los trabajos la entidad otorgó un importe de 678.4 miles de pesos, pero la contratista sólo amortizó 89.6 miles de pesos, por lo que quedó un importe por recuperar de 588.8 miles de pesos. Como resultado de la suspensión de los trabajos, la entidad decidió rescindir el contrato el 8 de abril de 1998 y pretendió hacer efectiva la fianza que garantizaba la recuperación del anticipo el 7 de julio de 1998; sin embargo, la afianzadora argumentó que el plazo de 180 días para hacer efectiva la fianza había expirado, por lo que la entidad interpuso una demanda el 20 de julio de 2001 en contra de la afianzadora, que a la fecha de la revisión (diciembre de 2001) continúa en proceso, con el Juicio Especial de Fianzas núm. 115/2001. Además, se constató que a esta fecha el importe pendiente por recuperar se incrementó a 806.0 miles de pesos, por concepto de intereses generados y penalizaciones por incumplimiento del contrato.
Observación
Con la revisión del contrato COP-AB-033/97, por 1,966.5 miles de pesos, celebrado con la empresa Grupo LZ Constructora e Inmobiliaria, S.A. de C.V., el 28 de agosto de 1997, se determinó que la entidad otorgó un anticipo de 678.4 miles de pesos, de los cuales la contratista sólo amortizó 89.6 miles de pesos, y quedó un importe por recuperar de 588.8 miles de pesos. A la fecha de la revisión (diciembre de 2001) la suma por recuperar se incrementó a 806.0 miles de pesos, por concepto de intereses generados y penalizaciones por incumplimiento del contrato.
Acción Promovida
00-18164-2-326-01-007 Recomendación
Es necesario que la Comisión Federal de Electricidad instruya a la Gerencia Regional de Generación Sureste, a fin de que agilice las acciones para la recuperación de los 806.0 miles de pesos del contrato COP-AB-033/97, e informe de los resultados a la Auditoría Superior de la Federación.
Acción Promovida
00-18164-2-326-02-001 Solicitud de Intervención al Órgano Interno de Control
Es necesario que el Órgano Interno de Control de la Comisión Federal de Electricidad, en el ámbito de sus atribuciones inicie de considerarlo pertinente, el procedimiento administrativo correspondiente, respecto de la omisión de acciones inmediatas para la reclamación de la fianza por el anticipo no amortizado por 588.8 miles de pesos otorgado a la empresa Grupo LZ Constructora e Inmobiliaria, S.A. de C.V., que motivó el rechazo por parte de la afianzadora, e informe a la Auditoría Superior de la Federación.
Resultado
En relación con el registro contable y presupuestal de la muestra por 3,757,983.3 miles de pesos de los capítulos 3000 "Servicios Generales" y 5000 "Bienes Muebles e Inmuebles", se constató que, con excepción de los citados 19 contratos, por 88,536.3 miles de pesos, que fueron registrados indebidamente, el importe restante de 3,669,447.1 miles de pesos se registró de acuerdo con las cuentas establecidas en el Catálogo de Cuentas Integrado, autorizado por la extinta Secretaría de Programación y Presupuesto el 15 de enero de 1991, y en los conceptos del gasto establecidos en el Clasificador por Objeto del Gasto para la Administración Pública. El catálogo se autorizó en cumplimiento de los artículos 39, párrafo segundo, de la Ley de Presupuesto, Contabilidad y Gasto Público Federal y 91 de su reglamento. Además, se comprobó que la entidad cuenta con la documentación que ampara dichas operaciones (pedidos, contratos, facturas, contrarrecibos, volantes de autorización de pago y actas circunstanciadas), en cumplimiento de los artículos 82 y 102 del Reglamento de la Ley de Presupuesto, Contabilidad y Gasto Público Federal.
Objetivo
Comprobar que las erogaciones realizadas con cargo al capítulo 1000 "Servicios Personales" durante el ejercicio de 2000 fueron autorizadas y correspondieron a previsiones del ejercicio, que al aplicarlas se observó la norma establecida; verificar el cálculo correcto y que su clasificación y registro presupuestal y contable observó el marco legal aplicable.
Criterios de Selección
Tras la evaluación financiera del documento "Detalle del Presupuesto de Egresos Flujo de Efectivo" presentados en la Cuenta de la Hacienda Pública Federal de 2000, se reportó un presupuesto ejercido en el capítulo 1000 "Servicios Personales" de 15,219,124.5 miles de pesos, que representó un subejercicio de 54,875.5 miles de pesos (0.3%) en relación con el presupuesto modificado autorizado por 15,274,000.0 miles de pesos, debido principalmente a ahorros en tiempo extraordinario y gastos de alimentación.
Alcance
Para la revisión se seleccionó una muestra de 2,546,288.9 miles de pesos, correspondiente a Oficinas Nacionales, monto que representó el 16.7% del total ejercido en el capítulo 1000 "Servicios Personales" por 15,219,124.5 miles de pesos.
Áreas Revisadas
La revisión se efectuó en las gerencias de Contabilidad y de Presupuesto dependientes de la Coordinación de Operación Financiera de la Subdirección de Finanzas, de Administración y Servicios, dependiente de la Subdirección de Administración, y de Operación Financiera, dependiente de la Coordinación de Finanzas en Oficinas Centrales de la Comisión Federal de Electricidad.
Resultado
Con el oficio núm. 801.1.- 0038 del 20 de enero de 2000, la Secretaría de Hacienda y Crédito Público autorizó a la CFE un presupuesto original de 75,962,500.0 miles de pesos, del cual correspondió al capítulo 1000 "Servicios Personales" un importe de 14,724,600.0 miles de pesos que se modificó a 15,274,000.0 miles de pesos en virtud de dos adecuaciones por 243,600.0 miles de pesos para el pago de Prestaciones Sociales de 4.5% por revisión contractual 2000 y de 305,800.0 miles de pesos para el pago de pensiones y jubilaciones. Cabe mencionar que las autorizaciones respectivas se otorgaron el 30 de noviembre de 2000 mediante oficio 340.A.-2615 y el 26 de diciembre de 2000 mediante oficio 340.A.-2270, en cumplimiento de los numerales 167 y 168 del Título Tercero "Disposiciones Aplicables a la Administración Pública Federal Paraestatal", Capítulo III "Adecuaciones Presupuestarias" del "Manual de Normas Presupuestarias para la Administración Pública Federal", publicado en el Diario Oficial de la Federación el 4 de mayo de 2000.
El presupuesto modificado autorizado, comparado con el presupuesto ejercido por 15,219,124.5 miles de pesos, presentó un subejercicio de 54,875.5 miles de pesos, equivalente al 0.3% originado por ahorros en tiempo extraordinario y gastos de alimentación.
Resultado
Para el registro y control de las operaciones relativas al pago de sueldos y salarios al personal, la Subgerencia de Personal de la entidad cuenta con los siguientes aspectos normativos:
Manual de procedimientos de la Subgerencia de Personal del 30 de octubre de 1997, autorizado por la Gerencia de Administración y Servicios de acuerdo con las funciones que le confiere el Manual de Organización de CFE autorizado por las direcciones General y de Administración el 29 de febrero de 1996, de conformidad con el artículo 59, fracción IX, de la Ley Federal de Entidades Paraestatales y 15 de su reglamento.
Contrato Colectivo de Trabajo 2000-2002, celebrado entre la Comisión Federal de Electricidad y el Sindicato Único de Trabajadores Electricistas de la República Mexicana el 27 de abril de 2000, y registrado ante la Junta Especial número cinco de la Federal de Conciliación y Arbitraje mediante oficio núm. LNP-0227 de fecha 28 de abril de 2000.
Manual de Políticas, Normas y Procedimientos de Seguridad Social del primero de diciembre de 1999, autorizado por la Gerencia de Administración y Servicios y la Subgerencia de Seguridad Social, de acuerdo con las funciones que le confiere el Manual de Organización de CFE autorizado por las Direcciones General y de Administración el 29 de febrero de 1996, en cumplimiento del artículo 59, fracción IX, de la Ley Federal de Entidades Paraestatales y 15 de su reglamento.
Resultado
Se constató que para los puestos de confianza y sindicalizado, la Comisión Federal de Electricidad cuenta con un total de 76,904 plazas (15,774 de confianza y 61,130 de base) autorizadas por el Director General de Energía e Infraestructura de la Subsecretaría de Egresos en la Secretaría de Hacienda y Crédito Público, mediante oficio 340.A.-2265 del 23 de octubre de 2000.
Cabe hacer mención que ese oficio regulariza la autorización y registro de los tabuladores y plantilla de personal operativo del periodo de 1995 a 1999; se señala que el tabulador de sueldos del personal operativo correspondiente a 1995 únicamente consideró las plazas existentes en oficinas nacionales; asimismo que en posteriores solicitudes de registro de tabuladores las plazas deberían enviarse una vez que se celebre el convenio de revisión contractual, con el propósito de que tanto la entidad como la secretaría actualicen sus registros por cada año y no esperar cambios de administración para efectuarlos; por otra parte, le recuerda a la entidad que para el ejercicio de 2000 no se consideró incremento en el número de plazas, por lo que no debería incrementar la plantilla registrada por la Secretaría de Hacienda y Crédito Público al cierre de 1999 (76,904 plazas). Como resultado de lo anterior, la entidad durante el periodo 1995-1999 no contó con la autorización de la Secretaría de Hacienda y Crédito Público para el número de plazas correspondientes al ejercido.
Observación
Se determinó que la plantilla de personal y tabuladores para los sueldos de confianza y sindicalizado del periodo de 1995 a 1999 fue autorizada por la Secretaría de Hacienda y Crédito Público con respecto del número de plazas que le correspondieron con cargo al Capítulo 1000 en cada uno de los años del periodo mencionado. La autorización no se emitió hasta octubre de 2000, en incumplimiento de los artículos 52, fracciones I y IV, del Reglamento de la Ley de Presupuesto, Contabilidad y Gasto Público Federal, Sección I, "Ejercicio y Pago", Capítulo VII, Servicios Personales, del Manual de Normas Presupuestarias de la Administración Pública Federal.
Acción Promovida
00-18TOQ-2-505-01-001 Recomendación
Es necesario que las autoridades superiores de la Comisión Federal de Electricidad instruyan a la Gerencia de Administración y Servicios para que de forma anual tramite el registro y autorización de los tabuladores de sueldos y plantillas de personal operativo de la Comisión Federal de Electricidad ante la Secretaría de Hacienda y Crédito Público, en cumplimiento de los artículos 52, fracciones I y IV, y 60 del Reglamento de la Ley de Presupuesto, Contabilidad y Gasto Público Federal y de la norma 77, Sección I "Ejercicio y Pago", Capítulo VII, Servicios Personales, del Manual de Normas Presupuestarias de la Administración Pública Federal.
Resultado
Se determinó que durante el año 2000 la Comisión Federal de Electricidad ejerció en el capítulo 1000 "Servicios Personales" 15,219,214.5 miles de pesos, de los que a Oficinas Centrales correspondieron 2,546,288.9 miles de pesos, integrados por "Salarios y Prestaciones" por 692,077.9 miles de pesos, "Prestaciones y Previsión Social" por 975,764.9 miles de pesos, "IMSS y Seguridad Social" por 206,765.4 miles de pesos, "Prestación de Previsión Social" por 54,991.0 miles de pesos, "Jubilados" por 587,017.4 miles de pesos, "Honorarios" por 18,900.2 miles de pesos, "Impuestos sobre Nómina (locales y foráneos)" por 10,775.2 miles de pesos y "Ropa de Trabajo" por (3.1) miles de pesos.
Con la revisión efectuada a los conceptos que integran el total ejercido, se determinó que correspondieron principalmente a salarios y prestaciones derivadas de las condiciones contractuales del personal operativo tanto sindicalizado como de confianza, al cual se le extienden los beneficios establecidos en el contrato.
Resultado
Los pagos realizados a los trabajadores registrados en las nóminas catorcenales de 1 a la 26 correspondiente al ejercicio 2000, por 1,413,202.3 miles de pesos, correspondieron a 1,348,882.7 miles de pesos de la nómina general (confianza y sindicalizado), 46,639.5 miles de pesos de nómina confidencial y 17,680.1 miles de pesos de honorarios; se constató que las prestaciones otorgadas en el salario tabulado, consistentes en fondo de ahorro que corresponde al 6.5% de salarios y tiempo extraordinario (163,610.7 miles de pesos), ayuda para renta de casa del 30% sobre salario tabulado, y tiempo extraordinario constante, (177,231.9 miles de pesos), energía eléctrica al personal, suministro gratuito de 350 kWh mensual, ayuda para despensa por 8.3% sobre el salario diario tabulado y pensiones jubilatorias (45,923.3 miles de pesos), entre otras, se otorgaron de conformidad con las cláusulas 30, 65, 66, 67 y 75 del Contrato Colectivo de Trabajo del Personal de Confianza y Sindicalizado de la Comisión Federal de Electricidad vigente durante el bienio 2000-2002.
Resultado
Con el análisis de las nóminas pagadas, durante el periodo de 2000 correspondientes al personal de base, confianza y confidencial, se constató que los pagos realizados a los trabajadores por concepto de salario tabulado corresponden a lo establecido en los tabuladores autorizados por la Secretaría de Hacienda y Crédito Público, de conformidad con el artículo 43 del Presupuesto de Egresos de la Federación para el ejercicio fiscal del año 2000. Asimismo, se determinó que durante el ejercicio los salarios se incrementaron en 12.0 %, de acuerdo con la circular núm. NLPC-008/2000 del primero de mayo de ese año emitida conjuntamente entre el Director de Administración de la CFE y el Secretario General del Comité Ejecutivo Nacional del Sindicato Único de Trabajadores Electricistas de la República Mexicana.
Cabe mencionar que el salario se integra principalmente por los siguientes conceptos: tiempo ordinario permanente base y tiempo ordinario permanente confianza (566,675.4 miles de pesos), tiempo extraordinario permanente (29,062.7 miles de pesos), compensación por servicios (1,604.5 miles de pesos) y vacaciones pagadas no disfrutadas (24,849.7 miles de pesos), de conformidad con las cláusulas 30 y 80 del Contrato Colectivo de Trabajo y la circular núm. 52-7-17/12 del 18 de mayo de 1992 emitida conjuntamente entre el Subdirector de Administración y el Secretario General del Sindicato Único de Trabajadores Electricistas de la República Mexicana.
Resultado
Se constató que las deducciones aplicadas al personal de base, confianza y confidencial se registraron en las nóminas de las 26 catorcenas del ejercicio de 2000 y correspondieron al Impuesto Sobre la Renta por el Ingreso por Salarios y en General por la Prestación de un Servicio Personal Subordinado (ISPT) y a los préstamos otorgados por el fondo común de préstamos (préstamos a corto plazo sobre su salario y fondo de ahorro) y por el Fondo de Habitación y Servicios Sociales de los Trabajadores Electricistas, de conformidad con las cláusulas 74 y 68 del Contrato Colectivo de Trabajo.
Como resultado de pruebas selectivas basadas en la Memoria de Cálculo integrada al Sistema Integral de Recursos Humanos (SIRH), se verificó que el descuento al trabajador por concepto de ISPT correspondió al obtenido en la memoria de cálculo y se aplicó conforme al procedimiento establecido en los artículos 80, 80-A, 80-B y 81 de la Ley del Impuesto Sobre la Renta, en la proporción que le corresponde al trabajador por sus percepciones gravables y conforme al numeral 59, Sección I "Ejercicio y Pago" Capítulo VII, Servicios Personales, del Manual de Normas Presupuestarias para la Administración Pública Federal.
Se constató que dichas retenciones fueron enteradas a la SHCP mediante los formatos de "Pagos Provisionales Primera Parcialidad y Retenciones de Impuestos Federales" y se incluyeron en el formato de la Declaración del Ejercicio, Personas Morales, Régimen General, en forma mensual y anual, que elabora la Gerencia de Contabilidad, de conformidad con el artículo 80 de la Ley del Impuesto sobre la Renta (ISR).
Cabe aclarar que respecto de las deducciones efectuadas al Instituto Mexicano del Seguro Social (IMSS) y por Seguridad Social, la CFE absorbe las cuotas correspondientes de los trabajadores, en los términos de la Ley del Seguro Social, y conforme a la cláusula 60 del Contrato Colectivo.
Resultado
Se constató que entre otras erogaciones que realizó la entidad durante el ejercicio de 2000, se encuentran "Otros Gastos Sindicales" que corresponden a recursos que la CFE otorgó al Sindicato Único de Trabajadores Electricistas de la República Mexicana (SUTERM) por la cantidad de 35,830.0 miles de pesos, correspondientes a aportaciones conforme al Convenio de Revisión del Contrato Colectivo de Trabajo y por Obra Determinada CFE-SUTERM; lo anterior se verificó mediante recibos sin número expedidos por el sindicato de fecha 8 de mayo de 2000 por 1,259.0 y 34,571.0 miles de pesos, autorizados por el Director General de la CFE y recibidos por el Secretario General del SUTERM .
Resultado
Se constató que en Oficinas Nacionales, el registro de asistencia del personal se realiza mediante lecturas de entrada-salida colocadas en las puertas de acceso, y que emite un reporte diario las 24 horas del día, en el que se señalan las asistencias y retardos del personal; el registro coincide con lo registrado en la nómina respecto de la aplicación del descuento correspondiente al personal, de acuerdo con la circular 101-3-50/86 de fecha 9 de diciembre de 1986 emitida conjuntamente entre el Subdirector de Administración y el Secretario General del Sindicato Único de Trabajadores Electricistas de la República Mexicana.
Resultado
Con la revisión del procedimiento de reclutamiento, selección y contratación de personal, se determinó que la entidad a la fecha de auditoría no contaba con perfiles de puestos autorizados. Al respecto el organismo informó que no ha sido posible pactarlos con el Sindicato Único de Trabajadores Electricistas de la República Mexicana (SUTERM), por lo que la contratación del personal, tanto para el año 2000, anteriores y 2001 se realizó conforme al siguiente procedimiento: recibida la propuesta del SUTERM para el personal de nuevo ingreso, se remitía a la Unidad de Personal que verificaba la existencia de plaza vacante para la contratación y el cumplimiento de los requisitos establecidos (acta de nacimiento, copia RFC, copia de la tarjeta de afiliación al IMSS, CURP, comprobante de domicilio, acta de matrimonio en su caso, acta de nacimiento de hijos, currículum vitae actualizado, constancia de no inhabilitado, examen médico, hoja de filiación, fotografía y acreditación de estudios), y finalmente se pedía la firma de autorización del Director de Administración, en su caso, a quien corresponde esa facultad.
Observación
Se constató que la entidad, a la fecha de la auditoría, no contaba con perfiles de puestos específicos para la selección, contratación y promoción del personal de base, confianza y confidencial; la entidad argumentó que no ha sido posible pactarlos con el Sindicato Único de Trabajadores Electricistas de la República Mexicana (SUTERM), por lo que la contratación del personal, tanto para el año 2000, anteriores y 2001, se realizó tras propuesta del SUTERM y con autorización del Director de Administración. Lo anterior en contravino la norma 80, segundo párrafo, sección I, "Ejercicio y Pago", Capítulo VII, Servicios Personales del Manual de Normas Presupuestarias de la Administración Pública Federal.
Acción Promovida
00-18TOQ-2-505-01-002 Recomendación
Es necesario que las autoridades superiores de la Comisión Federal de Electricidad instruyan a la Gerencia de Administración y Servicios para que la Subgerencia de Personal elabore, formalice los perfiles de puestos y los aplique para el reclutamiento, selección y contratación del personal de base, confianza y confidencial para cubrir plazas vacantes de la CFE, en cumplimiento de las disposiciones para el ejercicio y pago de los servicios personales emitidas en el Manual de Normas Presupuestarias de la Administración Pública Federal.
Resultado
Con el análisis de la prestación de servicios por honorarios del ejercicio de 2000 pagados mensualmente, se constató que la entidad celebró contratos con profesionales bajo las cláusulas que establecen las condiciones en que se prestará el servicio, como las actividades por realizar, el monto mensual del pago (30 días siguientes a la presentación de los recibos), pago de gastos por traslado y vigencia del contrato. Los contratos fueron debidamente formalizados por el Director de Administración y el Subdirector de Administración de la CFE y el profesionista, de acuerdo con el artículo 57, fracción III, del Presupuesto de Egresos de la Federación para el año 2000, las normas 55, fracción III, y 62, Sección I, Ejercicio y Pago, Capítulo VII, Servicios Personales, del Manual de Normas Presupuestarias para la Administración Paraestatal Federal.
Resultado
Con el análisis de la prestación de servicios por honorarios del ejercicio de 2000, se determinó que la base de datos proporcionada por la Oficina de Contratos de Servicios Profesionales de la Gerencia de Administración y Servicios registra un importe de 17,680.1 miles de pesos, que comparado con lo asentado en la Cuenta Pública (17,562.6 miles de pesos) significa una diferencia de 117.5 miles de pesos, debido a omisiones de registro, lo que incumplió el Reglamento de la Ley de Presupuesto, Contabilidad y Gasto Público Federal.
Observación
Se determinó que la base de datos de honorarios proporcionada por la Oficina de Contratos de Servicios Profesionales de la Gerencia de Administración y Servicios arroja una diferencia de 117.5 miles de pesos con lo asentado en la Cuenta Pública, debido a omisiones de registro, por lo que la información presentada en Cuenta Pública no es confiable. Lo anterior contravino el artículo 83 del Reglamento de la Ley de Presupuesto, Contabilidad y Gasto Público Federal.
Acción Promovida
00-18TOQ-2-505-01-003 Recomendación
Es necesario que las autoridades superiores de la Comisión Federal de Electricidad instruyan a la Gerencia de Administración y Servicios para que en lo sucesivo su Oficina de Contratos de Servicios Profesionales, elabore y verifique la precisión y confiabilidad de las cifras registradas en sus reportes e informes, para que la información de la Cuenta Pública presente cifras registradas confiables, en cumplimiento del artículo 83 del Reglamento de la Ley de Presupuesto, Contabilidad y Gasto Público Federal.
Resultado
Con la revisión de 231 expedientes correspondientes a trabajadores de nómina confidencial, base y confianza, se constató que en su totalidad se encuentran incompletos, lo que incumplió el procedimiento para la expedición de contratos individuales de trabajo para nuevo ingreso incluido en el Manual de Procedimientos de la Subgerencia de Personal. También se constató que un trabajador de confianza laboró para la entidad durante el ejercicio de 2000 en la jefatura de la Unidad de Servicios Generales y de Apoyo, no obstante que fue liquidado el 28 de julio de 1988 mediante el dictamen núm. R.82/88 de acuerdo con el Contrato Colectivo vigente en 1988. Esto contravino lo dispuesto en la Circular del 28 de julio de 1987.
Observación
Con la revisión de 231 expedientes correspondientes a trabajadores de nómina confidencial, base y confianza, se constató que en su totalidad estaban incompletos, ya que carecen de acta de nacimiento, de copia de su Registro Federal de Contribuyentes, de la tarjeta de afiliación al IMSS, de comprobante de domicilio, de currículum vitae actualizado, de constancia de no inhabilitado, de examen médico, de hoja de filiación, de fotografía, de acreditación de estudios, de propuesta de contratación y de seguro colectivo, lo que incumple la actividad 19 del Procedimiento para la expedición de contratos individuales de trabajo por nuevo ingreso del Manual de Procedimientos de la Subgerencia de Personal de fecha 30 de octubre de 1997, autorizado por la Gerencia de Administración y Servicios, de acuerdo con las funciones que le confiere el Manual de Organización de CFE autorizado por el Director General y el Director de Administración el 29 de febrero de 1996, de conformidad con el artículo 59, fracción IX, de la Ley Federal de Entidades Paraestatales y 15 de su reglamento. También se constató que un trabajador de confianza, laboró para la entidad durante el ejercicio de 2000 en la jefatura de la Unidad de Servicios Generales y de Apoyo, no obstante que fue liquidado bajo la Cláusula 44 del Contrato Colectivo vigente en 1988. Tal situación contravino lo dispuesto en la Circular núm. 51-1-15/87 del 28 de julio de 1987.
Acción Promovida
00-18TOQ-2-505-01-004 Recomendación
Es necesario que las autoridades superiores de la Comisión Federal de Electricidad instruyan a la Gerencia de Administración y Servicios para que la Subgerencia de Personal establezca las medidas de supervisión y control necesarias para actualizar e integrar los expedientes de personal con la documentación básica que deben incluir, en cumplimiento de la actividad 19 del Procedimiento para la expedición de contratos individuales de trabajo por nuevo ingreso del Manual de Procedimientos de la Subgerencia de Personal, autorizado el 30 de octubre de 1997.
Acción Promovida
00-18164-2-505-02-001 Solicitud de Intervención al Órgano Interno de Control
Es necesario que el Órgano Interno de Control en la Comisión Federal de Electricidad, en el ámbito de sus atribuciones, inicie, de considerarlo pertinente, el procedimiento administrativo respecto de la recontratación de un trabajador de confianza que había sido liquidado en 1988, en cumplimiento de la Circular núm. 51-1-15/87 del 28 de julio de 1987.
Resultado
Con la revisión de 48 expedientes del personal contratado bajo el régimen de honorarios, se constató que no todos cuentan con la totalidad de los documentos requeridos, en incumplimiento de lo establecido en la Guía para la Elaboración, Actualización y Autorización de Manuales de Procedimientos Técnicos y Administrativos de enero de 1999, de la Gerencia de Control de Gestión de la Dirección de Operación.
Observación
En 48 expedientes del personal contratado bajo el régimen de honorarios se determinó que en 11 casos no cuentan con la Cédula de Identificación Fiscal, en incumplimiento de los artículos 27, 29 y 29-A del Código Fiscal de la Federación de 2000, que establece que las personas físicas deben contar con la cédula de identificación fiscal para la expedición de comprobantes fiscales; asimismo, carecen de la solicitud de contratación, del requerimiento de servicio profesional, de constancia de no inhabilitación, de cédula profesional, de acta de nacimiento, de currículo vitae y del comprobante de domicilio, en incumplimiento de lo establecido en la Guía para la elaboración, Actualización y Autorización de Manuales de Procedimientos Técnicos y Administrativos de enero de 1999, de la Gerencia de Control de Gestión de la Dirección de Operación, de los artículos 59, fracción IX, de la Ley Federal de las Entidades Paraestatales, y 15 de su reglamento.
Acción Promovida
00-18TOQ-2-505-01-005 Recomendación
Es necesario que las autoridades superiores de la Comisión Federal de Electricidad instruyan a la Gerencia de Administración y Servicios para que solicite las Cédulas de Identificación Fiscal de los prestadores de servicios contratados bajo el régimen de honorarios, en cumplimiento de los artículos 27, 29 y 29 A del Código Fiscal de la Federación.
Acción Promovida
00-18TOQ-2-505-01-006 Recomendación
Es necesario que las autoridades superiores de la Comisión Federal de Electricidad instruyan a la Gerencia de Administración y Servicios para que fortalezca las medidas de supervisión y control con la finalidad de integrar a los expedientes toda la documentación requerida para la contratación del personal por honorarios, de conformidad con la Guía para la Elaboración, Actualización y Autorización de Manuales de Procedimientos Técnicos y Administrativos, de enero de 1999, de la Gerencia de Control de Gestión de la Dirección de Operación. Asimismo, elabore, formalice y difunda los procedimientos para la contratación del personal bajo el régimen de honorarios en el que especifique la documentación básica que deben contener los expedientes respectivos, en cumplimiento de los artículos 59, fracción IX, de la Ley Federal de las Entidades Paraestatales, y 15 de su reglamento.
Resultado
Con el análisis del documento "Estado Procesal de los Juicios en Trámite" a junio de 2002 se determinó que en todo el país existen 3,719 procesos laborales de los cuales a Oficinas Centrales corresponden 1,438, que representan el 47.4%; de esta cantidad 800 se refieren a reconocimiento de antigüedad, 132 a indemnización por riesgo de trabajo, 100 a jubilación, 57 a reinstalación, 37 a indemnización constitucional, 19 a preferencia de derechos, 34 a bonos e integración salarial, 20 a tiempo extra constante, 10 a declaración de beneficiarios, 8 a insalubridad, 10 a devolución de cuotas del IMSS, 10 a cuota de arrastre y 201 a diversos.
De acuerdo con la situación que guardan los casos de demanda a la fecha de revisión, se constató que la entidad clasifica 351 casos como desfavorables o de difícil solución, los cuales datan de 1989 a 2001. Con seguimiento efectuado a 30 expedientes de ellos, relativos a juicios de reconocimiento de antigüedad, se constató que correspondieron a personal contratado por la CFE como trabajadores eventuales, los cuales demandaron a la entidad para que se les reconozca su antigüedad, con fundamentó en los artículos 154,156 y 158 de la Ley Federal del Trabajo y en la cláusula 12 inciso "P" y 9 del Contrato Colectivo de Trabajo entre CFE y SUTERM (CCT) en vigor a la fecha de la demanda. Sin embargo, de acuerdo con las condiciones de la contratación quedan excluidos del contrato colectivo de trabajo, toda vez que éstos se contratan por tiempo y obra determinada y se rigen por un contrato individual formalizado por el sindicato y el trabajador, por lo que no gozan de los beneficios a que es acreedor el personal sindicalizado, en incumplimiento de las cláusulas 4, fracción II, y 42 del Contrato Colectivo.
Se constató que las demandas fueron presentadas extemporáneamente por los trabajadores (después de un año a partir de la fecha en que se hizo exigible la obligación), por lo que la acción prescribiría de conformidad con lo establecido en el artículo 515 de la Ley Federal de Trabajo.
Asimismo, se determinó que dos casos aceptaron un convenio con el SUTERM el cual realizó el pago por liquidación y antigüedad por el tiempo que laboraron como eventuales, por lo cual la demanda realizada contra la entidad no procede, toda vez que se duplicó el motivo de reconocimiento de antigüedad.
Resultado
Cabe mencionar que la entidad no cuenta con la documentación requerida para efectos de dar respuesta a las demandas presentadas y resolverlas a favor de la entidad. Tampoco cuenta con un manual de procedimientos que indique las actividades relativas al proceso de integración y documentación para responder a las demandas laborales en contra de la entidad, en contravención de lo que establece la Ley Federal de las Entidades Paraestatales.
Observación
La entidad no cuenta con la documentación requerida para responder a las demandas presentadas y resolverlas a favor de la entidad. Tampoco cuenta con un manual de procedimientos que indique las actividades relativas al proceso de integración y documentación de expedientes, en contravención del artículo 59, fracción IX, de la Ley Federal de las Entidades Paraestatales.
Acción Promovida
00-18TOQ-2-505-01-007 Recomendación
Es necesario que las autoridades superiores de la Comisión Federal de Electricidad instruyan a la Gerencia de Relaciones Laborales para que elabore el manual de procedimientos que indique las actividades relativas a la integración y documentación requerida para responder a las demandas laborales y resolverlas a favor de la entidad, en cumplimiento del artículo 59, fracción IX, de la Ley Federal de las Entidades Paraestatales.
Resultado
En relación con el registro contable, se constató que el total de los pagos efectuados se cargaron en las cuentas respectivas tal como lo establece el Catálogo de Cuentas (13114 "Fondo para el Pago de Nóminas", 14210 "Adelantos a Cuenta de Salarios", 23461 "Nóminas por Pagar", 23462 "Salarios no Cobrados", 23463 "Acreedores Diversos-Aguinaldo Anual", 23466 "Fondo de Previsión Social", 23464 "Prima Vacacional", 23100 "Jubilaciones y Prima de Antigüedad", entre otras), autorizado por la extinta Secretaría de Programación y Presupuesto mediante el oficio núm. 23.3.-03 de fecha 15 de enero de 1991, y en cumplimiento de los artículos 39, párrafo segundo, de la Ley de Presupuesto, Contabilidad y Gasto Público Federal y 91 de su reglamento. Asimismo, se verificó que los registros correspondieron a lo establecido en el Clasificador por Objeto del Gasto.
Objetivo
Comprobar en la Central Termoeléctrica Carbón II, que las adquisiciones de carbón se incluyeron en el programa de adquisiciones; que en la recepción y pago del producto se aplicaron las políticas de la entidad y se observaron las condiciones previstas en los contratos respecto del porcentaje de ceniza contenido; que el registro presupuestal y contable observó la normativa aplicable y que existe la documentación comprobatoria y justificativa del gasto.
Criterios de Selección
La Cámara de Diputados solicitó a la Auditoría Superior de la Federación la revisión de las adquisiciones de carbón de la Unidad de Carbón II de la Comisión Federal de Electricidad (CFE), debido a presuntas irregularidades en el contenido de ceniza del combustible, superior a los estándares permitidos.
Alcance
Para la revisión se seleccionó en la Central Termoeléctrica "Carbón II" (C. T. "Carbón II"), una muestra de 937,348.8 miles de pesos, que representó el 66.0% del total ejercido durante el año 2000, es decir, 1,420,441.3 miles de pesos de carbón adquirido.
Áreas Revisadas
La revisión se realizó en los departamentos Técnico de Carbón y Ceniza, de Instrumentación y Control Administrativo, dependientes de las superintendencias de Producción, de Mantenimiento y General, respectivamente, en la Gerencia Regional de Producción Norte.
Resultado
Mediante oficio número 801-1.-0038 del 20 de enero de 2000, la Secretaría de Hacienda y Crédito Público (SHCP) autorizó el presupuesto original de la CFE para el ejercicio de 2000; que incluyó un importe de 14,724,600.0 miles de pesos para el capítulo 2000 "Materiales y Suministros", en cumplimiento del numeral 108, fracción IV, del Título Segundo "Disposiciones Aplicables a la Administración Pública Federal Centralizada del Manual de Normas Presupuestarias para la Administración Pública Federal", publicado en el Diario Oficial de la Federación el 4 de mayo de 2000.
Con el oficio núm. 340.A.-2770 del 27 de diciembre de 2000, la SHCP autorizó a CFE incrementos al presupuesto original del capítulo 2000 "Materiales y Suministros" por 594,400.0 miles de pesos, por lo que el presupuesto modificado definitivo para ese año ascendió a 15,274,000.0 miles de pesos. Asimismo, con el oficio GRPN-2355/GR-048/00 del 31 de marzo de 2000, la Gerencia Regional de Producción Noreste autorizó a la C. T. Carbón II, un presupuesto de 1,451,061.9 miles de pesos para adquirir carbón durante el ejercicio de 2000, del cual se ejercieron 1,420,441.3 miles de pesos, mediante el Programa de Predespacho de Programación y Presupuesto para 2000 que formuló el Centro Nacional de Control de Energía (CENACE). El monto ejercido resultó inferior en 30,620.6 miles de pesos al presupuesto autorizado, debido a que no se cumplió con el pronóstico de generación neta de 8,856,832 gigawatts-hora (Gwh),. puesto que la generación neta real fue de 8,675,435 gigawatts-hora (Gwh), no se generó lo previsto por indisponibilidad de las unidades generadoras debido a fallas y decrementos de capacidad por problemas en los equipos generadores principales.
El importe erogado se integró por 281,872.0 miles de pesos de adquisición de "Carbón de Importación", 279,604.2 miles de pesos de "Carbón Nacional", y 858,965.1 miles de pesos de "Carbón Pequeños Productores".
La muestra revisada por 937,348.8 miles de pesos, se integró por 12 contratos fincados, equivalente al 66.0% del importe ejercido; tres contratos con importe de 559,648.3 miles de pesos del proveedor Minera Carbonífera Río Escondido (MICARE), dos contratos por 281,525.8 miles de pesos de carbón de importación de los proveedores Cyprus Amax Coal Sales Co. y Rag Coal Sales Of America Co., y siete contratos por 96,174.6 miles de pesos de carbón de pequeños productores de la Región Sabinas, de La Perla Minas de Fierro y Carbón, Minera Siderúrgica de Coahuila, S. A., Minería y Acarreos, S.A. de C. V., Carbón, Minerales y Derivados S.A. de C. V., Minera Cuauhtémoc y Cía. Minera Las Islitas.
Resultado
El Departamento de Recursos Humanos de la Central Termoeléctrica " Carbón II" cuenta con perfiles de puestos mediante los cuales se definen las funciones encomendadas a cada una de las áreas que integran la organización, asimismo se definen las responsabilidades de cada puesto; sin embargo, no cuenta con un Manual de Organización Básica formalizado aplicable a la estructura autorizada en el año 2000, como lo establece la Guía para la Elaboración y Actualización de Manuales de Organización, de enero de 1999, de la Gerencia de Control de Gestión de la Dirección de Operación.
Asimismo, la Superintendencia de Ingeniería de la Central carece de un Manual de Procedimientos que permita conocer de manera integral la operación de las diversas áreas que la constituyen, e indique las áreas que intervienen y sus responsabilidades, la actividad de control, instrumento de control y responsable de la actividad, en contravención de la Guía para la Elaboración, Actualización y Autorización de Manuales de Procedimientos Técnicos y Administrativos de enero de 1999.
Se observó que el Departamento de Gestión Financiera de la Gerencia Regional de Producción Norte carece de los procedimientos por escrito, debidamente formalizados y autorizados para el pago de las facturas de los proveedores de carbón, lo que incumple con la Guía para la Elaboración, Actualización y Autorización de Procedimientos Técnicos y Administrativos de enero de 1999 de la Gerencia de Control de Gestión, documento normativo de observancia general en la CFE, que precisa criterios para la uniformidad de contenido y presentación.
Observación
El Departamento de Recursos Humanos de la Central Termoeléctrica Carbón II no cuenta con un Manual de Organización Básica formalizado aplicable a la estructura autorizada en el año 2000, ni con un manual de procedimientos que permita conocer de manera integral la operación de las diversas áreas que la constituyen, sus funciones y responsabilidades; además, el Departamento de Gestión Financiera de la Gerencia Regional de Producción Norte, carece de procedimientos debidamente formalizados y autorizados para el pago de las facturas de los proveedores de carbón, en contravención de las guías para la Elaboración y Actualización de Manuales de Organización de enero de 1999 y para la Elaboración, Actualización y Autorización de Manuales de Procedimientos Técnicos y Administrativos de enero de 1999 de la Gerencia de Control de Gestión y el artículo 59, fracción IX de la Ley Federal de las Entidades Paraestatales.
Acción Promovida
00-18164-2-603-01-001 Recomendación
Es necesario que la Comisión Federal de Electricidad instruya a la Superintendencia General de la Central Termoeléctrica "Carbón II" para que su Departamento de Recursos Humanos elabore y formalice el Manual de Organización Básica aplicable a la estructura autorizada actual y que su Superintendencia de Ingeniería actualice los procedimientos en cuanto a las áreas que intervienen y sus responsabilidades, y se integren en manuales que permitan conocer las actividades e instrumentos de control, entre otra información, en cumplimiento de la Guía para la Elaboración y Actualización de Manuales de Organización y del artículo 59, fracción IX, de la Ley Federal de las Entidades Paraestatales.
Acción Promovida
00-18164-2-603-01-002 Recomendación
Es necesario que la Comisión Federal de Electricidad instruya a la Gerencia Regional de Producción Norte para que su Departamento de Gestión Financiera establezca procedimientos por escrito para el pago de las facturas de los proveedores de carbón, formalice y promueva su autorización, en cumplimiento de la Guía para la Elaboración, Actualización y Autorización de Procedimientos Técnicos y Administrativos.
Resultado
La adquisición para la C. T. "Carbón II" se amparó con los contratos de abastecimientos 00-1-68-PYC, 00-1-9-PYC y 001-99-PYC de fechas 2 de mayo, 9 de febrero y 5 de julio de 2000 respectivamente, celebrados con MICARE mediante adjudicación directa y cuenta con la autorización del Comité Regional de Adquisiciones en Sesión Extraordinaria número 11 del 17 de noviembre de 1999 en el caso de los dos primeros, del 4 y 3 de marzo de 2000 en el tercer contrato, de conformidad con lo dispuesto en el artículo 81, fracción II, inciso a, de la abrogada Ley de Adquisiciones y Obras Públicas; contratos 99-2-122-PY2 sin fecha y 00-2-108-PY2 del 25 de julio de 2000 por licitación pública internacional, celebrado con Cyprus Max Cual Sales Corp y Rag Cual Sales Of America, Inc., autorizados por el Comité Regional de Adquisiciones y Arrendamientos y Servicios; y con pequeños y medianos productores de la Región Sabinas se amparó con un Dictamen que se emite para fundamentar la excepción de licitación y obtener la autorización para realizar el procedimiento de adjudicación directa de fecha 2 de octubre de 2000, formalizado por el Gerente Regional de Producción Norte, el Secretario de Planeación y Desarrollo del Gobierno del Estado de Coahuila y el Coordinador Regional de Energéticos de Gerencia Regional; que incluyó vigencia, cantidad, precio, plazos de entrega y formas de pago, en cumplimiento del artículo 70, fracción III, del Reglamento de la Ley de Presupuesto, Contabilidad y Gasto Público Federal.
Resultado
Con la revisión de la muestra seleccionada, para la adquisición de carbón con relación a los tres contratos celebrados con MICARE por 559,648.3 miles de pesos, se determinó que el 2 de marzo de 2000, la Superintendencia General de la C. T. Carbón II y la Coordinación de Energéticos de la Gerencia Regional de Producción Norte formalizaron el dictamen que se emite para fundamentar la excepción de licitación y obtener la autorización para realizar el procedimiento de adjudicación directa para la adquisición de carbón a la empresa Minera Carbonífera Río Escondido (MICARE) con destino a la Central Carbón II.
Conforme al escrito s/n del 21 de septiembre de 1999 de la Dirección de Administración dirigido a la Dirección de Operación, a reserva de regularizar la situación que guarda el abastecimiento de carbón por la empresa MICARE a la Comisión Federal de Electricidad (CFE) que está amparado por el contrato correspondiente, se sugiere la celebración de un contrato por los montos ejercidos de 1993 hasta 1999, y que se elabore un contrato de cuatro meses por el volumen necesario para esta central, mientras se prepara un concurso por licitación pública que establece en sus bases un precio tope.
Resultado
En relación con los dos contratos para el suministro de carbón de importación por 281,525.8 miles de pesos, la Gerencia Regional de Producción Norte, en cumplimiento de lo dispuesto en el artículo 134 de la Constitución Política de los Estados Unidos Mexicanos y de la abrogada Ley de Adquisiciones y Obras Públicas, con autorización del Comité Regional de Adquisiciones, Arrendamientos y Servicios, llevó a cabo la licitación pública internacional núm. 18164003-003-99, para la adquisición de 1,300,000 toneladas de carbón térmico mineral bajo en azufre. El ganador del dictamen de adjudicación del 10 de marzo de 1999 fue el proveedor Cyprus Max Coal Sales Corp.; asimismo, se celebró la licitación pública internacional núm. 18164003-006-00 para la adquisición de 1,500,000 toneladas de carbón térmico bajo en azufre, el ganador fue el proveedor Rag Coal Sales Of America, Inc.
Los dos contratos adjudicados mediante licitación pública internacional contaron con previo dictamen del Comité Regional de Adquisiciones, Arrendamientos y Servicios, con convocatoria que se publicó en el Diario Oficial de la Federación, en uno de los diarios de mayor circulación y en el Sistema COMPRANET. En la convocatoria se incluyó fecha, hora y lugar de celebración de la junta de aclaraciones, del acto de presentación y apertura de ofertas técnicas y económicas, descripción general, cantidad y unidad de medida, en cumplimiento de los artículos 28, fracción II, 29 y 30 de la Ley de Adquisiciones, Arrendamientos y Servicios del Sector Público.
La Gerencia Regional de Producción Norte emitió las bases de licitación pública internacional respectivas, donde consigna, entre otros datos, fecha, hora y lugar de la junta de aclaraciones, presentación y apertura de las proposiciones, garantías, comunicación del fallo y firma del contrato, en cumplimiento del artículo 31 de la Ley de Adquisiciones, Arrendamientos y Servicios del Sector Público.
La gerencia citada elaboró el dictamen de adjudicación con base en los dictámenes técnicos y económicos presentados por los proveedores, en los que hacen constar el análisis de la proposición admitida y las causas por las que se desecharon las otras propuestas, de conformidad con los artículos 35, 36 y 37 de la Ley de Adquisiciones, Arrendamientos y Servicios del Sector Público.
Resultado
Con relación a los siete contratos celebrados con los pequeños y medianos productores de la Región Sabinas por 96,174.6 miles de pesos mediante adjudicación directa, se determinó que como resultado de la reunión entre la CFE, la Unión Mexicana de Productores de Carbón, A. C., la Unión Nacional de Productores de Carbón, A. C. y el Gobierno del estado de Coahuila, se acordó, previa autorización de las instancias superiores de CFE, un precio fijo de 350.0 pesos por tonelada, por lo que se elaboró un dictamen justificatorio para cancelar anticipadamente los pedidos fincados en enero de 2000 por causas de interés general, posteriormente se celebraron nuevos pedidos con vigencia del 3 de septiembre al 31 de diciembre de 2000 con el nuevo precio, cuyo plazo de entrega sería de 17 semanas a partir del 3 de septiembre y hasta el 3 de diciembre de 2000, correspondientes a 1,043,907 toneladas por importe de 365,367.5 miles de pesos, de los cuales, a la C. T. Carbón II le correspondieron 36 pedidos de igual número de proveedores para 673,470 toneladas, conforme el artículo 41, fracción XI, de la Ley de Adquisiciones Arrendamientos y Servicios del Sector Público.
Resultado
Se constató mediante la muestra analizada que el carbón adquirido a MICARE, proveedores extranjeros y pequeños y medianos productores de la Región Sabinas por 559,648.3, 281,525.8 y 96,174.6 miles de pesos respectivamente, se recibió conforme a las especificaciones de entrega y estabilidad en los contratos como porcentajes de ceniza, de humedad, de azufre y de poder calorífico, de conformidad con las actividades 7.6 y 7.7 del Procedimiento para la recepción, trámite y pago de facturas de carbón de importación del 15 de mayo de 1997, y las actividades 7.4 y 7.5 del Procedimiento para el Control de Recepción de Carbón de la Región Sabinas en la C.T. Carbón II del 27 de octubre de 2000, elaborado por el Departamento Técnico de Carbón y Ceniza de la Superintendencia de Producción en la Gerencia Regional de Producción Norte.
Resultado
Se precisó que para recibir el carbón importado que llega en trenes, la central cuenta con básculas sobre banda marca Ramsey para cuantificarlo. Cabe hacer mención que en la nota 21 del contrato 00-2-108-PYC del proveedor Rag Coal Sales of América, Inc., se estipula que "si la CFE no contase con las instalaciones de pesaje y muestreo en la C. T. Carbón, transitoria o definitivamente, durante la vigencia del contrato, para motivos de facturación y pago del carbón recibido, la CFE aceptará el peso y el muestreo del mismo efectuado en las instalaciones del proveedor"; no obstante, se incumplió con dicha nota, ya que pese a haber instalaciones de pesaje no funcionan dentro de los rangos de precisión, por lo que no se puede facturar el peso del carbón recibido en la central, a pesar de que se ha dado la calibración y el mantenimiento a las básculas.
Observación
Se constató que no obstante que en los contratos celebrados para la adquisición de carbón de importación se especifica que el proveedor debe pesar el carbón, la central cuenta con instalaciones de pesaje propios a fin de verificar el volumen recibido con el pago de la factura correspondiente; sin embargo, las básculas no funcionan dentro de los rangos de precisión, por lo que no se puede verificar la facturación por el peso del carbón recibido, que es una medida adicional de control.
Acción Promovida
00-18164-2-603-01-003 Recomendación
Es necesario que la Comisión Federal de Electricidad instruya a la Superintendencia General de la Central Termoeléctrica Carbón II, para que su Departamento de Instrumentación y Control efectúe las acciones tendientes para que las básculas de pesaje del carbón funcionen dentro de los rangos de precisión, para poder verificar la facturación del peso del carbón recibido, o en caso contrario, que la Superintendencia General analice la factibilidad de sustituir el equipo instalado, en cumplimiento a la nota 21 del contrato 00-2-108-PYC.
Resultado
Se constató que se dio cumplimiento a la nota 001 de los contratos celebrados por la CFE, con relación a aplicar penas convencionales a siete proveedores (MICARE y pequeños y medianos productores de la Región de Sabina) por 13,037.3 miles de pesos por atraso en el cumplimiento de las entregas de carbón; se aplicó el 0.714% diario del importe del carbón no suministrado por cada día de demora, sin exceder del 10% del valor del mismo, por tratarse de materiales de alta rotación. Asimismo, la cláusula 073 del contrato estipula que las entregas deberán efectuarse según programa convenido, en la cláusula 110 del contrato, en función del cumplimiento, calidad, cantidad, importe contractual y oportunidad mientras que la cláusula 105 estipula que para casos de incumplimiento en la entrega, se aplicará el reglamento para la aplicación de penas convencionales cuando no se reciba la cantidad mensual programada.
Resultado
Respecto de la recepción de carbón de importación se comprobó con las pruebas de laboratorio contratado por la CFE "Comercial Testing & Engineering Co." que la relación de embarque de la empresa "Southern Pacific RR", en la que se registran los carros, número de carro, peso y toneladas métricas por carro y el total general; coincide con los datos registrados en la carátula de la póliza, la hoja de liquidación de carbón y la factura, como son el importe, total recibido en toneladas, los porcentajes de humedad, contenido de azufre, de ceniza y poder calorífico, de conformidad con lo estipulado en las notas 19 y 24 de los contratos correspondientes a los proveedores extranjeros.
Resultado
Con relación a la inspección física de la recepción de carbón de MICARE, se precisó que estaban en servicio los transportadores de las líneas en operación; el carbón se pesó en la báscula para banda marca Ramsey; se comprobó que el operador de MICARE tomó el integrador de la báscula cada hora y anotó en el Control de Recepción de Carbón MICARE-C F E Carbón II y calculó el tonelaje. Al final del turno los supervisores de manejo de Carbón de C F E y MICARE firmaron de conformidad dicho reporte. Se precisó que la báscula se calibró el 29 de abril de 2002, según consta en la etiqueta de MICARE requisitada con la firma del técnico instrumentista de esa empresa, adherida al integrador de la báscula; todo lo anterior cumplió con lo establecido en el Procedimiento de entrega-recepción de Carbón de MICARE del 16 de octubre de 2000, y en el Procedimiento de camiones en la báscula de la C. T. Carbón II del 13 de marzo de 1997, ambos vigentes en 2000 y aprobados por la Superintendencia de Producción de la centra.
Resultado
Mediante inspección física a las áreas de recepción de carbón se comprobó que la báscula electrónica con impresora marca ACEMEX, con capacidad de 160 toneladas, se encontraba en uso y funcionando. Los camiones cargados de carbón se colocan en la báscula para el pesaje, se calcula electrónicamente la cantidad de toneladas (camión y carbón) de manera automática; con los datos obtenidos el operador de la báscula registra los datos en el documento Boleta de Recepción de Carbón, una vez tomada una muestra para su análisis el camión descarga el carbón en los patios de la central, conforme el Procedimiento de Recepción de Carbón de la Región Sabinas en la C. T. Carbón II.
Resultado
Como resultado de la inspección física realizada al Laboratorio de Pruebas de Calidad del Carbón de la Central Termoeléctrica Carbón II, se precisó que para determinar el contenido de azufre en carbón, coque, productos del petróleo, entre otros materiales no metálicos, existe un Analizador LECO SC-132, que consiste en una consola de control y una unidad de medición que incluye un horno de combustión, que está en uso. Lo anterior se comprobó mediante el análisis efectuado a una muestra de carbón de importación recibido en la central en el tren 118 de 3 de abril de 2002; el resultado lo emitió automáticamente la consola de control imprimiendo los datos determinados por el analizador (0.58 %); en cumplimiento del Procedimiento para el Análisis de Azufre en Muestras de Carbón en el Analizador LECOSC-132, de fecha 17 de julio de 1997, elaborado por el Departamento Técnico de Carbón y Ceniza; para el poder calorífico se cuenta con un calorímetro LECO AC-300 con un poder calorífico de 6,782 kcal/kg, que mide el calor producido por combustión de sólido o líquido; como se comprobó con la muestra seleccionada, en cumplimiento del Procedimiento para la Determinación del Poder Calorífico del Carbón en el Analizador LECOAC-300, de fecha 5 de junio de 1997.
Asimismo, se cuenta con un horno eléctrico marca Thermolyne FA-1740 que se utiliza para determinar el contenido de ceniza (residuo inorgánico remanente después de calcinar una sustancia combustible) en porcentaje peso, se encuentra en uso y en condiciones; en el se determinó un porcentaje de contenido de ceniza en base seca del 11.31, en cumplimiento del Procedimiento para la Determinación de Ceniza en Muestras de Carbón, de fecha 21 de septiembre de 1999; para determinar la humedad residual en porcentaje en peso, se cuenta con la estufa S Feliza modelo FE-291 calibrada por la Superintendencia de Estudios Zona Norte, mediante la cual se determina la humedad por la pérdida de peso que se experimenta al calentarse bajo condiciones controladas de temperatura, tiempo, atmósfera, peso de muestra y especificaciones de equipo, la estufa se encuentra en uso y en condiciones para el muestreo y determinación, en cumplimiento del Procedimiento para la Determinación de la Humedad en Muestra de Carbón para Análisis, de fecha 24 de febrero de 1998.
Resultado
Para los servicios de supervisión del pesaje y la calidad del carbón importado de bajo azufre, el Comité Regional de Adquisiciones, Arrendamientos y Servicios de la Gerencia Regional de Producción Norte, autorizó la contratación del laboratorio Comercial Testing & Enginnering Co. mediante adjudicación directa, fundamentada en que la empresa cumplió con los criterios de eficiencia, eficacia y economía, ya que es la única que dispone de un laboratorio en el sitio de ubicación en la mina, cumple con los estándares A.S. T.M. para análisis del carbón y dispone de un Sistema de Aseguramiento de Calidad; el contrato fue formalizado por el Departamento de Carbón y Cenizas, la Superintendencia de Producción, la Superintendencia General y la Administración de la central, en cumplimiento del Procedimiento para la Recepción de Carbón Importado en la C. T. Carbón II, de fecha 2 de octubre de 1997.
Resultado
Cabe mencionar que para efectos de facturación y pago del carbón importado se utiliza el peso obtenido en el Sistema de Pesaje de la Estación de Carga de la mina Foidel Creek del proveedor, en cumplimiento del Procedimiento para el Pago de Proveedores y Contratistas, de fecha 15 de mayo de 1997.
Resultado
Con relación al proceso de apilado y manejo de ceniza, se precisó que la ceniza es el producto de la combustión del carbón en la Central Termoeléctrica Carbón II, que arroja un volumen de 1,700 m3 por cada una de las cuatro unidades con que cuenta, y tiene que apilarse con un mínimo impacto ambiental.
Para tal fin, la Gerencia Regional de Producción Norte y la empresa Urbanizaciones y Obras del Norte, S. A. de C. V. celebraron el 20 de octubre de 1999, el contrato de obra pública a precios unitarios y tiempo determinado núm. GRPN-113/99-O, mediante el cual la contratista se obliga a realizar hasta su total terminación el apilado de cenizas y obras complementarias de la C. T. Carbón II, por un monto de 11,933.3 miles de pesos más IVA, con un plazo de ejecución desde el primero de noviembre de 1999 y hasta el 30 de octubre de 2000 (365 días calendario). A consecuencia de la necesidad de ampliar el plazo de ejecución hasta el 14 de enero de 2001, en tanto se recibiera la autorización presupuestal y se llevara a cabo otra licitación para continuar los trabajos de apilado de ceniza, se formalizó el convenio adicional número 01/99 con un importe de ampliación de 1,552.6 miles de pesos, 13.0% respecto del monto original, el 22 de enero de 2001.
No obstante, el 10 de noviembre de 2001 se formalizó el convenio adicional núm. 01/99, a pesar de que ya se había formalizado un convenio anterior con esa misma secuencia numérica, en el que se consideró modificar el contrato original debido a trabajos en volumen mayor que los contratados y trabajos no ejercidos o ejecutados en volumen menor contratados originalmente.
Asimismo, para la ampliación del plazo de ejecución en 77 días calendario debido a necesidades de la central de continuar con el servicio de extendido, bandeo, acomodo y formación de la pila de cenizas, en tanto se obtenía la autorización para afectar ejercicios futuros por parte de la Secretaría de Hacienda y Crédito Público, y se licitaba y adjudicaba el nuevo contrato para continuar los trabajos. En este convenio se acordó la ampliación, se realizaron trabajos en mayor volumen que el contratado por un monto de 2,456.6 miles de pesos más IVA (20.6% más de lo contratado originalmente) y se disminuyeron los trabajos no ejercidos o ejecutados en menor volumen que el contratado, por 914.7 miles de pesos más IVA (7.7% del importe original).
Se constató que el periodo último en que se ejecutó el trabajo de apilado y manejo de ceniza fue del primero al 15 de enero de 2001, lo que se comprobó mediante factura 601 del 15 de enero de 2001 y en la bitácora correspondiente a ese periodo; el importe ejercido por ese contrato fue de 13,445.6 miles de pesos, de ese importe, durante el año de 2000 se pagó un importe de 10,890.4 miles de pesos, como consta en el documento de SAP de información contable, proporcionado por la Oficina de Contabilidad de la Central.
Mediante inspección física a las áreas de apilado y manejo de ceniza el 2 de mayo de 2002, se observó que la ceniza se traslada de las unidades generadoras a los terrenos de la Central mediante la banda transportadora de ceniza ZC-15 y con la máquina apiladora y confinada se forma un banco de apilado de cenizas de 1,700 m de largo por 580 m de ancho y 12 m de altura. A la fecha de la auditoría había un volumen acumulado de ceniza de 11,000,000 toneladas, aproximadamente; cabe hacer mención que los terrenos tienen un área que cubre las expectativas de apilamiento de ceniza por un periodo aproximado de 35 años, similar a la vida útil de la central. Se observó que una vez descargada la ceniza, el personal de la contratista compacta la ceniza para nivelarla y realiza un recubrimiento de material arcilloso y tierra vegetal para que posteriormente se realicen las actividades de revegetación y empastado, de conformidad con el Procedimiento para apilado de ceniza y obras complementarias, aprobado por el área de Ingeniería de Aseguramiento de Calidad el 30 de julio de 1997.
Resultado
El 31 de octubre de 2000, el proveedor La Perla Minas de Fierro y Carbón, S.A. de C.V., formalizó el contrato 00-1-181-PYC por una cantidad de 250,000 toneladas de carbón térmico con las características del carbón de la región de Sabinas, para consumo del 3 de septiembre al 31 de diciembre de 2000, a un precio unitario de 350.0 pesos por tonelada, con un importe total de 87,500.0 miles de pesos.
En la nota 074 del contrato se establece que el carbón deberá ser surtido de las unidades mineras denominadas Mimosa II, Mimosa III, Mimosa IV, Mimosa VI, Mina La Esmeralda, plantas lavadoras amparadas con los títulos de concesión denominados La Florida núm. 1, La Florida núm. 2, Mimosa, Mimosa núm. 3, Ampliación Peñitas, Saltillo y Ampliación La Sauceda, así como de la Unidad Minera Tajo IV, Rosita. Asimismo, se establece en esta nota que el hecho de falsear la información o sustituir la producción con carbón de otros sitios o depósitos, sin consentimiento de CFE, será causa de rescisión del contrato con carácter de irrevocable.
El personal de la Superintendencia de Estudios Zona Norte emitió el reporte de visita a los sitios de producción del proveedor denominado "La Perla, Minas de Fierro y Carbón, S.A. de C. V." en el cual manifiesta que el primero de noviembre de 2000 se realizó un muestreo en los sitios de producción de dicha compañía, con la finalidad de conocer las fuentes de producción, y las características del carbón por enviar, de lo que se dictaminó que la compañía tenía capacidad para abastecer las 250,000 toneladas contratadas y que el producto de las minas II, III y IV debería procesarse en la planta lavadora para cumplir con las especificaciones contratadas.
En su comunicado del 22 de noviembre de 2000, La Perla manifiesta que en relación con la contingencia fuera de control ocurrida en el mes para proporcionar el servicio de autotransporte carretero en el suministro de carbón a la C. T. Carbón II, ocasionó que las entregas de carbón se realizaran fuera del programa establecido, situación que no aceptó la Superintendencia General de la C. T. Carbón II, como alternativa se efectuarían las entregas mediante el transporte ferroviario.
No obstante, con base en los oficios FVD-182//00 y AGH/CTII-19/00 del 22 de noviembre y 14 de diciembre de 2000, se observó que del muestreo realizado a los envíos por ferrocarril del carbón del proveedor La Perla los días 19 de noviembre y 12 de diciembre, los vagones presentaban grandes cantidades de lamas y piedras (lutitas, limolitas y areniscas),el encargado de muestreo a proveedores manifestó en el Reporte de Actividades de la descarga del tren de la empresa La Perla, que no se tomaron acciones para detener la descarga, ya que el personal de la SEZN (Superintendencia de Estudios Zona Norte), no estaba facultado para el rechazo del material, únicamente se debe reportar al personal de la C. T. Carbón II. Posteriormente, con el oficio F.0.1. 186/00 del 15 de diciembre de 2000, la Superintendencia General de la C.T. Carbón II informó que el día 14 fue rechazado el carbón procedente de las áreas de embarque del proveedor, debido a que contenían una alta proporción de material aglomerado con alta humedad (lamas), por lo que se les instruyó para que evitaran la mezcla de ese tipo de material y todo aquel distinto del carbón, conforme a lo establecido en las actividades 7.4 inciso D del procedimiento para el Control de Recepción de Carbón II del 27 de octubre de 2000, elaborado por el Departamento Técnico de Carbón y Ceniza de la Superintendencia de Producción en la Gerencia Regional de Producción Norte.
Resultado
Cabe mencionar que en la nota 074 de los 12 contratos de adquisición revisados no se estipularon los sitios de explotación del carbón; asimismo, la Superintendencia de Estudios Zona Norte, carece de una relación de los sitios de explotación de cada uno de los proveedores, para aplicar las pruebas físicas necesarias o de un reporte que le garantice la calidad del procedimiento utilizado para detectar que el carbón suministrado cuente con las especificaciones establecidas y se proceda a la rescisión de los contratos de los proveedores que incurran en el envío de lamas.
Observación
En 12 contratos revisados no se estipulan los sitios de explotación de carbón, ni la central tiene una relación de éstos para aplicar las pruebas físicas que le garanticen la calidad del producto, de tal manera que si se detecta carbón que no satisface las especificaciones, dentro de los yacimientos de los productores, se proceda a rescindir el contrato, en incumplimiento de la Nota 074 de los contratos celebrados.
Acción Promovida
00-18164-2-603-01-004 Recomendación
Es necesario que la Comisión Federal de Electricidad instruya a la Gerencia Regional de Producción Norte para que la Coordinación de Energéticos remita a la Superintendencia de Estudios Zona Norte, la relación de sitios de explotación de carbón de cada uno de los proveedores para que se aplique una prueba técnica que garantice la calidad del carbón en los yacimientos de los proveedores, en cumplimiento de la Nota 074 de los contratos celebrados.
Resultado
En el dictamen que fundamentó la excepción de licitación y con el que se obtuvo la autorización para la adjudicación directa con objeto de adquirir carbón a los pequeños y medianos productores de Sabinas con destino a las Centrales Termoeléctricas Carbón II y Río Escondido, por ser una zona marginada, además con base en el acuerdo número Sesenta y Nueve/99 del 24 de octubre de 1999 de la Junta de Gobierno, en el que se aprobó que el abastecimiento de las carboeléctricas se realice dentro de un Programa Regional de Desarrollo de Pequeños y Medianos Productores de esa zona carbonífera.
No obstante, mediante la revisión efectuada a las actas constitutivas de 73 productores, se determinó que "Construcciones y Asociados Prado, S. A de C. V.," "Carbón Minerales y Derivados, S.A. de C. V.," "Grupo Industrial Linaje, S.A. de C. V.," "Ishoni, S.A. de C. V.," y "Proyectos y Construcciones Damm, S.A. de C. V." y "Pech & Minin, Co. S.A. de C. V., no son pequeños o medianos productores, debido a que su objeto social no es la explotación de minerales, ya que se refieren a diferentes giros, así como a comercialización de carbón, entre otros, en incumplimiento del Procedimiento y Políticas para la Asignación de Contratos de Abastecimiento de Carbón para los Pequeños y Medianos Productores.
Observación
Con la revisión efectuada a las actas constitutivas de 73 productores de carbón, se determinó que seis de ellos no satisfacen el requisito de que su objeto social sea la explotación de minerales, ya que se refieren, en el primer caso, a la realización de obras industriales, estructurales, mecánicas, civiles y fabricación de montaje electromecánico; en el segundo y quinto caso, a la comercialización, acarreo de carbón y todo tipo de minerales y sus derivados; en el tercer caso, su actividad principal es la construcción, comercialización, fabricación, instalación e ingeniería de obra civil; en el cuarto caso, se refiere a la compra-venta, importación, exportación y distribución de artículos para el bienestar personal, novedades y regalos para la decoración; y en el último caso, se refiere a recibir capitales a rédito y obtener intereses, así como a comercialización de carbón, en incumplimiento de la Política 3.3 y del numeral 5.2.3 del Procedimiento y Políticas para la Asignación de Contratos de Abastecimiento de Carbón para los Pequeños y Medianos Productores. Cabe mencionar que esta situación ya fue detectada por la SECODAM, quien procederá en consecuencia.
Acción Promovida
00-18164-2-603-01-005 Recomendación
Es necesario que la Comisión Federal de Electricidad instruya a la Gerencia Regional de Producción Norte para que su Coordinación Regional de Energéticos verifique en lo subsecuente que en la asignación de los contratos para la adquisición de carbón los proveedores de la Región Sabinas cumplan con el requisito de que el objeto social establecido en el acta constitutiva sea la explotación de minerales (carbón), de conformidad con la política 3.3 y el numeral 5.2.3 del actual Procedimiento y políticas para la asignación de contratos de abastecimiento de carbón para los pequeños y medianos productores de carbón.
Resultado
Por lo que se refiere a los pagos efectuados por 937,348.8 miles de pesos, para adquirir carbón, se constató que la Oficina de Tesorería y Presupuestos de la Central recibió por parte de los proveedores la factura original en forma directa, con copias del pedido, fianza y acuse de recibo y entregó al proveedor un contrarrecibo. La factura se envió mediante fax al Departamento de Gestión Financiera de la Gerencia Regional de Producción Norte para programar el pago y de manera posterior envió la documentación original; el departamento citado efectuó las liquidaciones de las facturas de los proveedores, como consta en las transferencias de recursos vía electrónica entre bancos y las confirmaciones correspondientes, órdenes de pago, transferencias individuales entre cheques, emisión de cheques, entre otras formas de pago, de la cuenta bancaria núm. 3707038002 del Grupo Financiero Serfín a nombre de la Gerencia Regional de Producción Norte de la CFE y que se registraron contablemente en la cuenta contable 113102 "Bancos", según el documento de SAP; Extracto de Posiciones de Documento, de conformidad con el Catálogo de Cuentas Integrado autorizado por la extinta Secretaría de Programación y Presupuesto el 15 de enero de 1991, en cumplimiento de los artículos 39, párrafo segundo, de la Ley de Presupuesto, Contabilidad y Gasto Público Federal, y 91 de su Reglamento.
Objetivo
Realizar cuatro revisiones con recursos propios para comprobar que las obras se contrataron y ejecutaron de conformidad con lo que establecía la Ley de Adquisiciones y Obras Públicas, con lo que establece la Ley de Obras Públicas y Servicios Relacionados con las Mismas con lo disponía el Reglamento de la Ley de Obras Públicas; que el gasto se ajustó a las asignaciones presupuestarias autorizadas; que los trabajos se ejecutaron de acuerdo con los proyectos respectivos y con las normas generales y específicas de construcción de la entidad; que se realizaron los estudios previos necesarios y se cumplieron los programas de obra; que se aplicaron los sistemas de supervisión y de control de calidad respectivos; que los precios unitarios que se pagaron coincidieron con los estipulados en los contratos y con las normas y disposiciones aplicables; que los ajustes de costos se efectuaron de conformidad con los procedimientos pactados en los contratos; que las cantidades de obra estimadas y pagadas correspondieron con las ejecutadas; que los descuentos contractuales y el Impuesto al Valor Agregado (IVA) se aplicaron de acuerdo con las estipulaciones de los contratos y con la Ley del IVA; y que los anticipos otorgados se amortizaron en su totalidad.
Criterios de Selección
Como resultado de la evaluación financiera, de la función 15 "Energía", subfunción 02 "Electricidad", programa sectorial 17 "Programas de Desarrollo y Reestructuración del Sector de la Energía", actividad institucional 437 "Desarrollar y construir Infraestructura Básica", se seleccionaron los proyectos K028 "Proyectos de Transformación de Energía Eléctrica" y K030 "Proyectos de Transmisión de Energía Eléctrica".
Antecedentes
El contrato núm. 20001001 tuvo por objeto realizar el diseño, suministro, construcción de la obra civil y electromecánica y puesta en servicio de la subestación eléctrica Anáhuac de Ciclo Combinado, con ocho alimentadores de 230 kV, ubicada en el estado de Tamaulipas. Fue adjudicado mediante licitación pública nacional el 27 de marzo de 2000 de conformidad con los artículos 28, apartado A, 30 y 31, apartado B, de la Ley de Adquisiciones y Obras Públicas por la Subdirección de Construcción de la CFE a la contratista SIEMENS, S.A. de C.V., con monto de 68,637.3 miles de pesos y periodo de ejecución de 300 días calendario, comprendidos del 19 de abril de 2000 al 13 de febrero de 2001.
Los trabajos se concluyeron el 18 de marzo de 2001 y a la fecha de la revisión, enero de 2002, se habían ejercido 68,759.3 miles de pesos, monto que incluye 2,419.0 miles de pesos por concepto de ajuste de costos, con un saldo por pagar o cancelar de 2,297.0 miles de pesos, sobre el cual no se había formalizado convenio alguno.
El contrato de obra pública núm. 20001014 tuvo por objeto realizar el diseño, suministro, construcción de la obra civil y electromecánica y pruebas preoperativas de las subestaciones eléctricas Hermosillo Ciclo Combinado, de 230 kV con un alimentador, y Hermosillo 4, de 230 kV con un alimentador, localizadas en el estado de Sonora. Fue adjudicado mediante licitación pública nacional el 16 de junio de 2000 de conformidad con los artículos 27, fracción I, y 28, párrafo primero, de la Ley de Obras Públicas y Servicios Relacionados con las Mismas por conducto de la Subdirección de Construcción de la CFE a la contratista Abengoa México, S.A. de C.V., con monto de 77,253.8 miles de pesos y periodo de ejecución de 188 días naturales, comprendidos del 26 de junio al 31 de diciembre de 2000
A la fecha de la revisión (enero de 2002), se constató que los trabajos se habían concluido; se había autorizado el convenio núm. 1, para diferir la terminación de los trabajos al 30 de enero de 2001; el último pago realizado fue en la estimación núm. ocho de fecha 21 de febrero de 2001, y se habían ejercido 77,243.1 miles de pesos, monto que incluyó 714.9 miles de pesos por ajuste de costos, con un saldo por ejercer de 725.6 miles de pesos.
El contrato núm. 20001008 tuvo por objeto llevar a cabo la construcción de la obra civil y electromecánica de la línea de transmisión (L.T.) Cerro Prieto IV al punto de intersección de la L.T. Cerro Prieto IV-CETYS con la L.T. Mexicali II-CETYS, 161 kV-2C-33 km-1113 ACSR/AS, 1 cond/fase, TA, y la L.T. González Ortega II entronque Cerro Prieto IV-CETYS, 161 kV-2C-0.25 km-1113 ACSR/AS, 1 cond/fase, TA, localizada en el estado de Baja California. Fue adjudicado mediante licitación pública nacional el 2 de junio de 2000, de conformidad con los artículos 27, fracción I, y 28, párrafo primero, de la Ley de Obras Públicas y Servicios Relacionados con las Mismas, por la Subdirección de Construcción de la CFE a la contratista Desarrollos Tecnológicos del Noroeste, S.A. de C.V., con monto de 18,157.0 miles de pesos y periodo de ejecución de 82 días naturales, comprendidos del 19 de junio al 8 de septiembre de 2000.
Hasta la estimación núm. 14 del 30 de mayo de 2001, se habían ejercido 15,284.2 miles de pesos, monto que incluye 1,531.3 miles de pesos por concepto de obra extraordinaria, volumen adicional y gastos no recuperables y 96.9 miles de pesos por concepto de ajuste de costos. La obra se realizó del 22 de junio al 15 de diciembre de 2000 (177 días calendario), periodo que se formalizó el 15 de agosto de 2001 mediante el convenio núm. 1, con fundamento en el artículo 59, párrafo primero, de la Ley de Obras Públicas y Servicios Relacionados con las Mismas. El convenio incluyó 3 días para diferir las fechas de inicio y término de la obra, debido a que no se puso a disposición en forma oportuna el anticipo, y 95 días más, porque no se entregaron en forma oportuna las áreas de trabajo. Además, con dicho convenio se cancelaron volúmenes de obra por 2,872.8 miles de pesos, por lo que el importe del contrato se redujo a 15,284.2 miles de pesos, con un saldo por cancelar de 96.9 miles de pesos.
El contrato núm. 20001021 tuvo por objeto realizar la construcción de la obra civil y electromecánica de la línea de transmisión Aeropuerto-Cumbres, más entronques, 400 kV, 2C, 27.6 km, 1113 ACSR/AS, 2C/fase, operación inicial 230 kV, ubicada en el estado de Tamaulipas. Fue adjudicado mediante licitación pública nacional el 23 de junio de 2000 de conformidad con los artículos 27, fracción I, y 28, párrafo primero, de la Ley de Obras Públicas y Servicios Relacionados con las Mismas por la Subdirección de Construcción de la CFE a la empresa Líneas de Alta Tensión, S.A. de C.V., con monto de 16,484.2 miles de pesos y periodo de ejecución de 175 días calendario, comprendido del 10 de julio al 31 de diciembre de 2000.
Los trabajos se concluyeron el 15 de abril de 2001 y a la fecha de la revisión, enero de 2002, se habían ejercido 20,548.6 miles de pesos, monto que incluyó 123.5 miles de pesos por concepto de ajuste de costos. Conviene mencionar que el 16 de marzo de 2001 se formalizó el convenio núm. 1, con fundamento en el artículo 59 de la Ley de Obras Públicas y Servicios Relacionados con las Mismas, para incrementar el monto del contrato en 3,475.5 miles de pesos y el plazo de ejecución de los trabajos en 28 días calendario. Asimismo, el 10 de septiembre de 2001 se autorizó el convenio núm. 2, para incrementar el monto en 465.4 miles de pesos y prorrogar el plazo de ejecución en 35 días calendario, ampliarlo en 18 y tomar en cuenta una suspensión temporal de 94 días calendario, con lo que quedó como fecha de terminación de los trabajos el 24 de junio de 2001.
Alcance
Para verificar que los trabajos se contrataron y ejecutaron de conformidad con lo que establecía la Ley de Adquisiciones y Obras Públicas y lo que establece la Ley de Obras Públicas y Servicios Relacionados con las Mismas y lo que disponía el Reglamento de la Ley de Obras Públicas, se analizaron los documentos que integran los expedientes de los contratos.
Con el propósito de verificar que el costo y la calidad de los trabajos se ajustaron a los alcances de los contratos, del total de los conceptos que comprendió la ejecución de las obras, se revisó una muestra de los más representativos en monto e importancia y por ser susceptibles de verificarse tanto en planos como en campo, como se expone en la tabla siguiente:
CONCEPTOS
SELECCIONADOS
|
Número de
contrato |
Conceptos |
Importe (Miles de
pesos) |
Alcance de la
revisión |
||
|
Ejecutados |
Seleccionados |
Ejercido |
Seleccionado |
% |
|
|
20001001 |
132 |
31 |
68,759.3 |
47,944.3 |
69.7 |
|
20001014 |
188 |
60 |
77,243.1 |
54,491.7 |
70.5 |
|
20001008 |
58 |
23 |
15,284.2 |
12,538.0 |
82.0 |
|
20001021 |
85 |
18 |
20,548.6 |
17,993.8 |
87.6 |
FUENTE: Contratos de obra
proporcionados por la entidad.
Áreas Revisadas
Subdirección de Construcción de la CFE
Resultado
Contrato Núm. 20001001
En términos generales, se comprobó que la obra al amparo del contrato núm. 20001001 fue realizada de acuerdo con los proyectos respectivos y con las normas generales y específicas de construcción de la entidad; que el gasto ejercido en ella se ajustó a las asignaciones presupuestarias autorizadas; que se realizaron los estudios previos necesarios; que los sistemas de supervisión y de control de calidad se aplicaron de acuerdo con los procedimientos establecidos, puesto que en las pruebas de laboratorio aplicadas a los materiales utilizados se obtuvieron resultados satisfactorios; que los precios unitarios que se pagaron coincidieron con los pactados en el contrato; que los descuentos contractuales y el IVA se aplicaron correctamente, y que el anticipo se amortizó en su totalidad. No obstante lo anterior, se determinaron algunas infracciones de la Ley de Adquisiciones y Obras Públicas, el Reglamento de la Ley de Obras Públicas y lo pactado en el contrato, debido a que la entidad omitió aplicar una pena convencional por incumplimiento del programa de obra, realizó un pago improcedente debido a una incorrecta integración y aplicación de los factores de ajuste de costos y debió aplicar gastos financieros porque se pagaron conceptos de obra en forma fraccionada y anticipada a su conclusión.
Observación
Se observó que la entidad difirió en 40 días, al 28 de marzo de 2000, el fallo de adjudicación del contrato, programado en la apertura económica para el 18 de febrero de 2000, por lo que infringió lo que establecían el artículo 45, fracción IV, de la Ley de Adquisiciones y Obras Públicas y el artículo 37 del Reglamento de la Ley de Obras Públicas.
Sobre el particular, el Residente de Zona Frontera, en el acta de verificación física, manifestó que "se tomó el criterio de sumar 40 días establecidos a los 20 días que se contemplan para el diferimiento. Como una forma de prevenir que se repitiera la situación señalada, a la fecha se tiene por enterado que si un fallo se difiere el plazo de 20 días, se contabilizará a partir de la fecha fijada para el fallo en el acta de la apertura económica".
Acción Promovida
00-18TOQ-4-321-01-001 Recomendación
Es necesario que la Comisión Federal de Electricidad, a través de su Subdirección de Construcción en las licitaciones que convoque por conducto de la Unidad de Contratación y Precios Unitarios, se ajuste a los tiempos establecidos originalmente para el fallo de adjudicación y, en caso de que se difieran, se cumpla con el artículo 37, fracción V, párrafo segundo, de la Ley de Obras Públicas y Servicios Relacionados con las Mismas .
Observación
Se constató que a la fecha de la revisión (enero de 2002) no se había realizado la entrega- recepción de la obra, aun cuando según la nota de bitácora núm. 652 y el escrito s/n de la contratista, ambos del 18 de marzo de 2001, la subestación se energizó en esa fecha. Lo anterior contravino el plazo estipulado en el contrato y lo que establecía el artículo 74, párrafo segundo, de la Ley de Adquisiciones y Obras Públicas.
Sobre el particular, el Residente de Zona Frontera, en el acta de verificación física manifestó que no se ha realizado la entrega-recepción ni finiquitado la obra debido a que actualmente se tramita el convenio núm. 1 adicional al contrato, en el cual se contempla la reprogramación de los trabajos y un precio adicional, por lo que considera que no se infringió el artículo 74, párrafo segundo, de la Ley de Adquisiciones y Obras Públicas, ya que el contrato sigue vigente, y añadió que una vez que se cuente con el convenio debidamente formalizado se procederá a finiquitar el contrato.
Sobre el particular, la Auditoría Superior de la Federación (ASF) considera que la observación subsiste ya que no se cumplió el artículo 74, párrafo segundo, de la Ley de Adquisiciones y Obras Públicas, en relación con el plazo que se pactó en el contrato para la entrega-recepción.
Acción Promovida
00-18TOQ-4-321-01-002 Recomendación
Es necesario que la Comisión Federal de Electricidad, por conducto de la Subdirección de Construcción, establezca los mecanismos que estime convenientes para asegurarse de que las actas de entrega-recepción de las obras públicas que realice se levanten en los plazos establecidos en los contratos y de conformidad con el artículo 64, párrafo primero, de la Ley de Obras Públicas y Servicios Relacionados con las Mismas
Observación
Se observó que la entidad aplicó a la contratista retenciones por incumplimiento del programa de obra hasta la estimación núm. 10; sin embargo, efectuó devoluciones aun cuando la contratista continuaba con el atraso. Asimismo, en el cálculo de la retención relativa a la estimación núm. 11, se asentó que la penalización por incumplimiento de la fecha de terminación no se aplicaba, debido a que se encontraba en estudio la reprogramación de los trabajos por causas imputables a la CFE. Como a la fecha de la revisión (enero de 2002) la entidad no había formalizado la reprogramación mediante el convenio respectivo, se infringió la cláusula 20.2 de las instrucciones a los licitantes, la cual indica que: "En el supuesto de retrasos en la ejecución de los trabajos, con respecto al programa contractual por causas no imputables al contratista, la reprogramación de los trabajos deberá formalizarse a la brevedad, ya que de no ser así, el citado programa contractual se verá sujeto a las sanciones que señala el contrato de acuerdo con la cláusula respectiva correspondiente."
Sobre el particular, el Residente de Zona Frontera, en el acta de verificación física, manifestó "que la comisión no aplicó la penalización por incumplimiento a la fecha de terminación en la estimación núm. 11, debido a que los atrasos en la ejecución de los trabajos no eran imputables al contratista, (por lo que) el haber aplicado dicha penalización al contratista únicamente hubiese sido en perjuicio de la obra, ya que la contratista no hubiera tenido los recursos necesarios para la culminación de la misma. Actualmente se tiene en proceso de formalización el convenio núm. 1, el cual ampara los periodos de las estimaciones mencionadas en esta observación. Conviene mencionar que la CFE ha tomado medidas para que en lo sucesivo se lleve a cabo la formalización de los convenios en tiempo y forma".
Acción Promovida
00-18TOQ-4-321-01-003 Recomendación
Es necesario que la Comisión Federal de Electricidad, por conducto de su Subdirección de Construcción, adopte las medidas procedentes para cerciorarse de que, cuando se presenten atrasos durante la ejecución de los trabajos por causas no imputables a las contratistas, se efectúen con la mayor brevedad las reprogramaciones que procedan, de conformidad con las cláusulas respectivas de las instrucciones a los licitantes.
Observación
Se observó que la entidad licitó la obra bajo la modalidad de precios unitarios y tiempo determinado según lo establecido en el punto 19, Condiciones de Precio, de las instrucciones a los licitantes. Sin embargo, en el punto 6 del Complemento de la Minuta de la Junta de Aclaraciones, se modificaron las condiciones de precios unitarios y tiempo determinado a "precios unitarios de conceptos integrados", cuya definición y reglas se adjuntaron en los incisos a al h, y rigieron en la ejecución y pago de la obra, sin que esa modalidad tenga sustento en la Ley de Adquisiciones y Obras Públicas. Lo anterior contravino lo que establecía el artículo 57, fracciones I y II, de la citada ley.
Sobre el particular, el Residente de Zona Frontera, en el acta administrativa de verificación física, manifestó que con el fin de dejar establecida una forma de pago que permitiera al contratista contar con los recursos económicos oportunos para aplicarlos en la misma obra, incluyó en las bases de la licitación que sirvieron para que los contratistas formularan sus ofertas técnicas y económicas, y específicamente en el anexo AT-17 de la Minuta de la Junta de Aclaraciones e Información Adicional, los formatos denominados "formas de pago", en los que además de la unidad y la cantidad estableció los conceptos en que se subdividía el concepto principal, así como su porcentaje de peso, los cuales determinaban el pago parcial que se podía efectuar una vez ejecutados dichos conceptos, por lo que considera que esta forma de pago no se contrapone a la establecida en la cláusula contractual, que se refiere a una forma de pago general, sino que la complementa. El residente añadió que una disposición general es aplicable en su totalidad o de manera absoluta, salvo que se establezca una excepción o particularidad para dicha disposición general, la cual seguirá rigiendo para el resto de los conceptos.
Adicionalmente, en respuesta a la reunión de confronta, mediante el oficio núm. N2A05-FRN-57/2002 del 20 de febrero de 2002, informó que con la finalidad de mejorar la administración de los contratos de obra pública, ha girado instrucciones para que en los nuevos contratos de obra pública se utilice en lo posible unidades de medición específicas, como m3, pieza, ton, etc., no obstante en los casos que se requiera considerar la unidad lote, se pondrá en las bases de licitación la forma de pago, tal como se ha venido haciendo.
Al respecto, la ASF considera que la observación subsiste debido a que la Ley de Adquisiciones y Obras Públicas solamente contemplaba dos modalidades de contratación: a precios unitarios y tiempo determinado y a precio alzado, y ninguna de las dos se aplicó para la ejecución de los trabajos, no obstante que en el contrato se convino en usar la primera.
Acción Promovida
00-18TOQ-4-321-01-004 Recomendación
Es necesario que la Comisión Federal de Electricidad, por conducto de su Subdirección de Construcción, adopte las medidas necesarias para que todos los contratos que adjudique se ajusten a las modalidades de contratación establecidas en el artículo 45 de la Ley de Obras Públicas y Servicios Relacionados con las Mismas.
Observación
Se observó que la supervisión de obra aprobó para trámite y pago las estimaciones de obra civil sin el soporte de los números generadores donde se incluye la localización de los frentes de trabajo y la cuantificación de los volúmenes reales ejecutados. Esto impidió asegurar que en cada concepto se ejerció cuando menos el 80% para así poder pagar el 100%, lo cual está previsto por la entidad en el punto 6, incisos b, d, f, y h, del Complemento a la Minuta de la Junta de Aclaraciones. La omisión infringió lo que establecía el artículo 47 del Reglamento de la Ley de Obras Públicas.
Sobre el particular, el Residente de Zona Frontera, en el acta de verificación física, manifestó que los números generadores que soportan los volúmenes ejecutados, se encuentran en la estimación original localizada en la Residencia General Noreste, y que tan pronto como la recuperen, la enviaran para su revisión.
Posteriormente, el Residente de Zona Frontera, mediante el oficio núm. N2A05-FRN-RR-033/2002 del 4 de febrero de 2002, envió soporte documental de la observación consistente en números generadores.
Del estudio y análisis efectuado a la información y documentación, se determinó que la observación subsiste, debido a que los números generadores que enviaron solamente son copias de los planos isométricos sin acotaciones, en las cuales señalaron con colores los conceptos observados.
Acción Promovida
00-18TOQ-4-321-01-005 Recomendación
Es necesario que la Comisión Federal de Electricidad, por conducto de su Subdirección de Construcción, instruya a la supervisión encargada de las obras para que verifique que las estimaciones cuenten con los números generadores, en cumplimiento del artículo 84 del Reglamento de la Ley de Obras Públicas y Servicios Relacionados con las Mismas.
Observación
Se constató que, según nota de bitácora del 18 de marzo de 2001, la obra se energizó 33 días después de lo establecido contractualmente (13 de febrero de 2001), y que a la fecha de la revisión (enero de 2002) la entidad no había aplicado la pena convencional estipulada en la cláusula decimoctava del contrato, la cual asciende a 4,702.4 miles de pesos, monto que se calculó considerando el importe contratado más los ajustes de costos. Asimismo, al último mes del programa se observó atraso en la ejecución de 10 conceptos de obra, por lo que la retención de 258.5 miles de pesos deberá aplicarse a titulo de pena convencional.
Sobre el particular, el Residente de Zona Frontera, en el acta de verificación física, manifestó que no ha aplicado la penalización debido a que los atrasos en la ejecución de los trabajos no son imputables al contratista, por lo que están pendientes la reprogramación de la obra y los anexos necesarios para el convenio respectivo, que a la fecha se encuentra en proceso de regularización.
Acción Promovida
00-18TOQ-4-321-01-006 Recomendación
Es necesario que la Comisión Federal de Electricidad instruya a la Subdirección de Construcción para que los trabajos se ejecuten de acuerdo con los programas de obra y, en caso de incumplimiento, se apliquen las penas convencionales, de conformidad con las cláusulas contractuales.
Acción Promovida
00-18TOQ-4-321-03-001 Solicitud de Aclaración
La Auditoría Superior de la Federación requirió a la entidad que comprobara documentalmente la aplicación de la pena convencional por el incumplimiento del programa de obra por 4,960.9 miles de pesos o que enviara la aclaración correspondiente.
Observación
Se detectó que en siete conceptos de obra, cuya unidad de medida es el lote, la entidad no pagó por concepto de trabajo terminado, lo que contravino la cláusula quinta del contrato y lo que establecía el artículo 57, fracción I, de la Ley de Adquisiciones y Obras Públicas, sino que efectuó pagos parciales de acuerdo con el avance de los trabajos, por lo que la ASF calculó cargos financieros por la cantidad de 342.3 miles de pesos por pagos anticipados.
Sobre el particular, el Residente de Zona Frontera, en el acta de verificación física, manifestó que "la comisión considera que los cargos financieros por pagos anticipados no son procedentes debido a que la CFE incluyó en el Anexo AT-17 Minuta de la Junta de Aclaraciones e Información Adicional, de las bases de licitación, los formatos denominados Formas de Pago, en donde se estableció los conceptos en los que se subdividía el concepto principal, así como su porcentaje de peso, que determinaban el pago parcial una vez ejecutado dicho concepto; por otro lado, en el complemento a dicha minuta se aclara que para los conceptos cuya unidad sea lote, se podrá estimar por avance parcial de obra ejecutada durante el periodo de la estimación, por lo anterior y partiendo del punto de que las bases de la licitación son parte integral del contrato, dichos pagos se efectuaron con apego al contrato".
Como resultado de la reunión de confronta, mediante el oficio núm. N2A05-FRN-57/2002 del 20 de febrero de 2002, el Residente de Zona Frontera informó que las formas de pago entregadas en la junta de aclaraciones son parte integral del contrato, las cuales sirvieron para que el contratista preparara su oferta del concurso, por consiguiente "el análisis de costo de financiamiento de su oferta difiere si se hace incidir la forma de pago por lote terminado de acuerdo a lo que establece la cláusula contractual, lo anterior queda de manifiesto con un ejercicio calculado para el caso en donde se determinó un financiamiento mayor, con lo que se puede apreciar que con la forma de pago integrada en la junta de aclaraciones, la entidad evitó un costo de 97.5 miles de pesos, además de darle a la obra una mayor fluidez de recursos".
Sobre el particular, del estudio y análisis efectuado a la información y documentación, se determinó que la observación subsiste, debido a que la forma de pago que se estableció en las bases de concurso y en la cláusula contractual fue la de conceptos de obra terminados, y no la de conceptos integrados como se pagó, ya que esta modalidad de pago no está contemplada en la Ley de Adquisiciones y Obras Públicas.
Acción Promovida
00-18TOQ-4-321-01-007 Recomendación
Es necesario que la Comisión Federal de Electricidad verifique que, en todas las obras que ejecute por conducto de la Subdirección de Construcción, los conceptos que tengan por unidad el lote se paguen cuando se hayan concluido o, en caso de pagos anticipados, se apliquen los intereses correspondientes, de conformidad con el artículo 55, párrafo segundo, de la Ley de Obras Públicas y Servicios Relacionados con las Mismas.
Acción Promovida
00-18TOQ-4-321-03-002 Solicitud de Aclaración
La Auditoría Superior de la Federación requirió a la entidad que comprobara fehacientemente el resarcimiento de los 342.3 miles de pesos correspondientes a cargos financieros por pagos anticipados.
Observación
Se efectuó un pago improcedente por 58.8 miles de pesos, debido a que se liquidaron ajustes de costos de los montos programados de conceptos de obra civil, electromecánica e ingeniería civil sin que se hubiesen ejecutado totalmente, y por un error en la aplicación del factor de noviembre de 2000.
Sobre el particular, el Residente de Zona Frontera, en el acta de verificación física, manifestó que para la atención de esta observación se requiere la participación de las áreas normativas de la Residencia General.
Acción Promovida
00-18TOQ-4-321-01-008 Recomendación
Es necesario que la Comisión Federal de Electricidad instruya a su Subdirección de Construcción, para que en las obras a su cargo verifique que se integren y apliquen correctamente los ajustes de costos, a fin de evitar pagos improcedentes.
Acción Promovida
00-18TOQ-4-321-03-003 Solicitud de Aclaración
La Auditoria Superior de la Federación requirió a la entidad que comprobara fehacientemente el resarcimiento del pago improcedente por 58.8 miles de pesos, más el IVA y los intereses correspondientes, del pago improcedente por concepto de ajuste de costos, de acuerdo con el artículo 55, párrafo segundo, de la Ley de Obras Públicas y Servicios Relacionados con las Mismas.
Resultado
Contrato Núm. 20001014
En términos generales, se comprobó que la obra al amparo del contrato núm. 20001014 se realizó de acuerdo con los proyectos respectivos y las normas generales y especificas de construcción de la entidad; que el gasto ejercido en ella se ajustó a las asignaciones presupuestarias autorizadas; que se realizaron los estudios previos necesarios; que los sistemas de supervisión y control de calidad se aplicaron de acuerdo con los procedimientos establecidos, puesto que en las pruebas de laboratorio aplicadas a los materiales utilizados se obtuvieron resultados satisfactorios; que los precios unitarios pagados coincidieron con los estipulados en el contrato; que los ajustes de costos, los descuentos contractuales y el IVA se aplicaron correctamente; que las cantidades de obra estimadas y pagadas correspondieron con las ejecutadas; y que los anticipos otorgados se amortizaron en su totalidad. No obstante, se determinaron algunas infracciones de la Ley de Obras Públicas y Servicios Relacionados con las Mismas y de lo pactado en el contrato.
Observación
Se constató que el catálogo de conceptos, cantidades y unidades de medición, que la entidad incluyó en las bases de licitación, no está firmado por el responsable del proyecto, lo que contravino el artículo 33, fracción XX, de la Ley de Obras Públicas y Servicios Relacionados con las Mismas.
La Residencia General de Construcción Zona Noroeste indicó que "en la Ley de Obras Públicas y Servicios Relacionados con las Mismas se especifica que el catálogo de conceptos, cantidades y unidades de medición, deberá ser firmado por el responsable del proyecto, motivo por el cual se encuentra en elaboración el Procedimiento para la Autorización del Catálogo de Conceptos, por lo que una vez que se tenga debidamente autorizado e implementado, se le proporcionará copia del mismo a la ASF".
Adicionalmente, el Residente General de Construcción de Líneas de Transmisión y Subestaciones del Noroeste, mediante el oficio núm. N2D00.01-263/02 del 12 de febrero del 2002, informó que se procedió a la elaboración del procedimiento titulado "Autorización de catálogo de conceptos para contratos de obra pública", el cual será distribuido hacia las áreas que intervienen en esta materia.
Acción Promovida
00-18TOQ-4-321-01-009 Recomendación
Es necesario que la Comisión Federal de Electricidad instruya a su Subdirección de Construcción para que en las bases de licitación la documentación relativa al catálogo de conceptos, cantidades y unidades de medición sea firmada por el responsable del proyecto para que se cumpla con el artículo 33, fracción XX, de la Ley de Obras Públicas y Servicios Relacionados con las Mismas.
Observación
Se observó que la contratista, mediante la nota de bitácora núm. 93, avisó la terminación de los trabajos el 30 de enero de 2001 y que la entidad lo constató mediante el acta de terminación física de la obra en la misma fecha; no obstante, la entidad procedió a levantar el acta de entrega-recepción el 15 de octubre de 2001 (259 días después), en contravención del artículo 64 de la Ley de Obras Públicas y Servicios Relacionados con las Mismas y la cláusula decimosegunda del contrato.
Al respecto, el Residente General de Construcción de Líneas de Transmisión y Subestaciones del Noroeste, mediante el oficio núm. N2D00.01-263/02 del 12 de febrero del 2002 informó que para celebrar el acta de entrega-recepción es necesario contar con la totalidad de las estimaciones de ingeniería, suministro, obra civil, obra electromecánica y el ajuste de costos de cada una de las partidas, por lo que para realizar las estimaciones de ajuste de costos, la contratista tiene que esperar que se publiquen en el Banco de México los índices para poder determinar los factores de ajuste; aunado a esto habrá que considerar el periodo que la entidad tiene para revisar y autorizar los factores de ajuste de costos, para que después la contratista presente las estimaciones respectivas.
En la revisión de estos factores donde se incluye suministro, ingeniería, obra civil, obra electromecánica y puesta en servicio, es necesario la revisión detallada, lo que en ocasiones es difícil cumplir con los días que la ley establece.
Sobre el particular, la ASF considera que la observación subsiste, ya que no se cumplió el artículo 64 de la Ley de Obras Públicas y Servicios Relacionados con las Mismas en relación con el plazo estipulado en el contrato para la entrega-recepción de la obra.
Acción Promovida
00-18TOQ-4-321-01-010 Recomendación
Es necesario que la Comisión Federal de Electricidad, por conducto de la Subdirección de Construcción, adopte las medidas que considere procedentes para asegurarse de que las actas de entrega-recepción de las obras públicas que realice se levanten en los plazos establecidos en los contratos, de conformidad con el artículo 64 de la Ley de Obras Públicas y Servicios Relacionados con las Mismas.
Observación
Se observó que el contrato se formalizó el 20 de junio de 2000 y que la Unidad de Contratación y Precios Unitarios, mediante el oficio núm. J0212.-5877 de fecha 11 de septiembre de 2000, solicitó a la Residencia General de Construcción de Líneas de Transmisión y Subestaciones del Noroeste que recabara las antefirmas de las hojas núms. 3, 12 y 13 del contrato, las cuales fueron modificadas por presentar inconsistencias. Dicha acción, al no realizarse mediante un convenio, contravino el artículo 59 de la Ley de Obras Públicas y Servicios Relacionados con las Mismas y la cláusula vigésimo quinta del contrato.
Sobre el particular, la Residencia General de Construcción Zona Noroeste manifestó que la modificación realizada a las hojas 3, 12 y 13 fue con la finalidad de especificar más ampliamente los programas de ejecución de los trabajos, por lo que no se modificó el contexto general de la cláusula, ya que únicamente se está modificando por cuestiones de apreciación.
Ahora bien, desde el punto de vista legal, las modificaciones se debieron ejecutar tomando como base la cláusula vigésimo quinta "Modificaciones", por lo que en lo sucesivo se le instruirá a las áreas competentes para que se formulen estas modificaciones por medio de convenios.
Posteriormente, el Residente General de Construcción de Líneas de Transmisión y Subestaciones del Noroeste, mediante el oficio núm. N2D00.01-263/02 del 12 de febrero del 2002 informó que con el oficio núm. N2D00.01-307/02 del 11 de febrero del 2002 solicito al titular de la Unidad de Contratación y Precios Unitarios, el apoyo para la atención de esta observación y que tan pronto se tenga la respuesta se hará del conocimiento de la Auditoría Superior de la Federación.
Acción Promovida
00-18TOQ-4-321-01-011 Recomendación
Es necesario que la Comisión Federal de Electricidad instruya a la Subdirección de Construcción para que cuando efectúe modificaciones a los contratos éstas se formalicen por medio de convenios, de conformidad con el artículo 59 de la Ley de Obras Públicas y Servicios Relacionados con las Mismas y la cláusula contractual correspondiente.
Observación
Se constató, en las estimaciones, que la entidad pagó conceptos de trabajo por porcentaje, cuando la unidad de medición que se estableció en el catálogo de conceptos fue el "lote", lo que contravino el artículo 45, fracción I, de la Ley de Obras Públicas y Servicios Relacionados con las Mismas.
Al respecto, el Residente General de Construcción de Líneas de Transmisión y Subestaciones del Noroeste, mediante el oficio núm. N2D00.01-263/02 del 12 de febrero del 2002 informó que algunos conceptos considerados como "lote" se pagaron en forma parcial, debido a que en el programa contractual se contempló su pago en varias exhibiciones y, efectivamente, en algunos conceptos que son la minoría se pagaron por porcentaje, ya que esto fue solicitado por el contratista y conciliado con la CFE.
En la circular núm. N2D00.01-040/01, la Residencia General instruyó a los Residentes de Zona y Residente Técnico para que, en el ámbito de su competencia, se vigilara que los contratistas elaboren sus estimaciones considerando la unidad de medida y concepto terminado que se contemple en las bases de licitación.
Acción Promovida
00-18TOQ-4-321-01-012 Recomendación
Es necesario que la Comisión Federal de Electricidad en las obras que realice por conducto de la Subdirección de Construcción se asegure de que los volúmenes de obra se paguen por unidad de concepto de trabajo terminado, en cumplimiento del artículo 45, fracción I, de la Ley de Obras Públicas y Servicios Relacionados con las Mismas.
Observación
Se observó que, mediante el convenio núm. 1, se autorizó la reprogramación de los trabajos en 30 días naturales y quedó como nueva fecha de terminación el 30 de enero del 2001; sin embargo, no se informó de este hecho al Órgano Interno de Control, lo que infringió el artículo 59, párrafo séptimo, de la Ley de Obras Publicas y Servicios Relacionados con las Mismas.
Al respecto, el Residente General de Construcción de Líneas de Transmisión y Subestaciones del Noroeste, mediante el oficio núm. N2D00.01-263/02 del 12 de febrero del 2002 informó que cuenta con el procedimiento de delegación de facultades, donde se especifica que:
Para los convenios que no rebasan el 25% se le deberá enviar un informe a la Coordinación de Proyectos de Transmisión y Transformación para su trámite correspondiente.
Para los casos de los convenios que rebasan el 25%, con el oficio circular núm. JO212-1011 de fecha 27 de marzo de 2001, la Unidad de Contratación y Precios Unitarios nos instruye para que se le informe al Órgano Interno de Control, aspecto que se ha cumplido desde el mes de marzo.
Con el oficio núm. 18/164/CFE/1317/01 de fecha 1o. de octubre de 2001, el Titular del Órgano Interno de Control en la CFE le solicita a nuestro Director General para que, en el ámbito de su influencia y ubicación de las Contralorías Regionales, se envíen los informes de dichos convenios.
Mediante memorando núm. N2D00.01.27/01 del 23 de enero de 2002, el Residente General de Construcción instruyó al Jefe del Departamento de Servicios Técnicos para que el último día de cada mes se envíe al Órgano Interno de Control una copia de los convenios celebrados por esta entidad; asimismo, con el oficio núm. N2D00.01-151/02 del 23 de enero de 2002, dicha residencia envió al Órgano Interno de Control el informe de los convenios modificatorios a contratos de obra pública y de servicios relacionados con la misma correspondientes a los meses de octubre y noviembre de 2001.
Acción Promovida
00-18TOQ-4-321-01-013 Recomendación
Es necesario que la Comisión Federal de Electricidad instruya a la Subdirección de Construcción para que las modificaciones que se realicen a los contratos de obra pública mediante los convenios respectivos se haga del conocimiento del Órgano Interno de Control, de conformidad con el artículo 59, párrafo séptimo, de la Ley de Obras Públicas y Servicios Relacionados con las Mismas.
Observación
La contratista concluyó los trabajos el 30 de enero de 2001, 30 días naturales después de la fecha señalada en el contrato (31 de diciembre de 2000). Al respecto, la entidad, mediante el convenio núm. 1, reprogramó la fecha de terminación debido a la presencia de lluvias de carácter extraordinario, otorgando 30 días más; sin embargo, no existe evidencia documental que justifique tal cantidad de días, por lo que la Auditoría Superior de la Federación, con base en la información proporcionada por la Comisión Nacional del Agua, mediante el oficio núm. B00.05.05.-017 del 14 de enero de 2002, reconoce sólo 15 días por motivo de lluvias y determina que la CFE omitió aplicar la pena convencional por incumplimiento del programa de obra, la cual asciende a 2,339.0 miles de pesos a la fecha de revisión, de conformidad con la cláusula decimonovena del contrato.
Adicionalmente, el Residente General de Construcción de Líneas de Transmisión y Subestaciones del Noroeste, mediante el oficio núm. N2D00.01-263/02 del 12 de febrero del 2002, aportó documentación tendente a justificar los 30 días de la reprogramación de los trabajos por causa de las lluvias, consistente en notas de bitácora, fotografías, recortes de periódico y minutas. Además, informó que el Órgano Interno de Control solventó la misma observación, toda vez que la Residencia sustentó la reprogramación de los 30 días.
Sobre el particular, la ASF considera que la observación subsiste debido a que los días que la entidad señala de rehabilitación (reprogramación), la contratista realizó trabajos de construcción, lo cual se constató en las notas de bitácora y pruebas de control de laboratorio (compactaciones y concreto), además, se verificó que la mayoría de los días de lluvia indicados en su reporte no están soportados en notas de bitácora y las fotografías que presentan no están fechadas.
Acción Promovida
00-18TOQ-4-321-01-014 Recomendación
Es necesario que la Comisión Federal de Electricidad instruya a la Subdirección de Construcción para que los trabajos se ejecuten de conformidad con los programas de obra y, en caso de incumplimiento, se apliquen las penas convencionales estipuladas en los contratos.
Acción Promovida
00-18TOQ-4-321-03-004 Solicitud de Aclaración
La Auditoría Superior de la Federación requirió a la entidad que comprobara documentalmente la aplicación de la pena convencional por incumplimiento del programa de obra por 2,339.0 miles de pesos, o la aclaración correspondiente por el incumplimiento del programa de obra.
Resultado
Contrato Núm. 20001008
En términos generales, se comprobó que la obra al amparo del contrato núm. 20001008 fue realizada de acuerdo con los proyectos respectivos y con las normas generales y específicas de construcción de la entidad; que el gasto ejercido en ella se ajustó a las asignaciones presupuestarias autorizadas; que se realizaron los estudios previos necesarios; que los sistemas de supervisión y control de calidad se aplicaron de acuerdo con los procedimientos establecidos, puesto que en las pruebas de laboratorio aplicadas a los materiales utilizados se obtuvieron resultados satisfactorios; que los precios unitarios pagados coincidieron con los pactados en el contrato; que los ajustes de costos, los descuentos contractuales y el IVA se aplicaron correctamente; y que los anticipos otorgados se amortizaron en su totalidad. No obstante, se determinaron algunas infracciones a la Ley de Obras Públicas y Servicios Relacionados con las Mismas y a lo pactado en el contrato.
Observación
Se observó que durante la ejecución de los trabajos, según las notas de bitácora núms. 16, 36, 28 y 165, la entidad no tenía indemnizados en su totalidad los terrenos donde se construirían las estructuras del proyecto, lo que contravino el artículo 19, párrafo segundo, de la Ley de Obras Públicas y Servicios Relacionados con la Mismas.
Al respecto, la Residencia General de Construcción indicó que "antes de iniciar el trámite de licitación para el proyecto Cerro Prieto IV-CETYS, la entidad contaba con el 97% de las anuencias de paso para su inicio constructivo y con el 3% sin documentación legal por parte de los propietarios.
Por otra parte, del 97% de las anuencias, éstas se conformaban del 72% con anuencias escritas y el 25% restante con anuencias verbales; asimismo, de las notas de bitácora observadas por la auditoría se hace notar que éstas son el resultado y la evidencia de que cuando se entregan los avalúos correspondientes los propietarios rechazan los mismos, ya que no cumplen con sus expectativas y, como consecuencia, se procede a conocer la pretensión del propietario; estas negativas se presentan posteriormente a la fecha de adjudicación del contrato, y con ello afecta el proceso constructivo de la obra".
Adicionalmente, el Residente General, con oficio núm. N2D00.01-361/02 del 28 de febrero del 2002, informó que las obras de tendido de líneas eléctricas pueden ser ejecutadas por segmentos y si al obtener los permisos y licencias necesarios antes del inicio de cada uno de estos segmentos, se considera que se cumple con los preceptos establecidos en los artículos 19 y 52 de la Ley de Obras Públicas y Servicios Relacionados con las Mismas.
La respuesta de la entidad confirma la observación, ya que el párrafo segundo, del artículo 19, de la Ley de Obras Públicas y Servicios Relacionados con la Mismas, establece que previamente a la realización de los trabajos se deberá tramitar y obtener de las autoridades competentes los dictámenes, los permisos, las licencias, los derechos de bancos de materiales, así como la propiedad o los derechos de propiedad, incluyendo derechos de vía y expropiación de inmuebles sobre los cuales se ejecutarán las obras públicas.
Acción Promovida
00-18TOQ-4-321-01-015 Recomendación
Es necesario que la Comisión Federal de Electricidad instruya a la Subdirección de Construcción para que se cuente con la totalidad de las indemnizaciones para que se pongan oportunamente a disposición de los contratistas los inmuebles donde se deban realizar los trabajos, en cumplimiento del artículo 19, párrafo segundo, de la Ley de Obras Públicas y Servicios Relacionados con las Mismas.
Observación
Se constató que el catálogo de conceptos, las cantidades y las unidades de medición, que la entidad incluyó en las bases de licitación, no están firmados por el responsable del proyecto, lo que contravino el artículo 33, fracción XX, de la Ley de Obras Públicas y Servicios Relacionados con las Mismas.
Sobre el particular, la Residencia General de Construcción Zona Noroeste indicó que en la Ley de Obras Públicas y Servicios Relacionados con las Mismas se especifica que el catálogo de conceptos, las cantidades y las unidades de medición deberán ser firmadas por el responsable del proyecto, motivo por el cual se encuentra en elaboración el Procedimiento para la Autorización del Catálogo de Conceptos, por lo que una vez que se tenga debidamente autorizado e implementado se le proporcionará copia del mismo a la ASF.
Adicionalmente, el Residente General de Construcción de Líneas de Transmisión y Subestaciones del Noroeste, mediante el oficio núm. N2D00.01-263/02 del 12 de febrero del 2002, informó que se procedió a la elaboración del procedimiento titulado "Autorización de catalogo de conceptos para contratos de obra pública", el cual será distribuido hacia las áreas que intervienen en esta materia.
Acción Promovida
00-18TOQ-4-321-01-016 Recomendación
Es necesario que la Comisión Federal de Electricidad instruya a la Subdirección de Construcción para que en las bases de licitación la documentación relativa al catálogo de conceptos, cantidades y unidades de medición sea firmada por el responsable del proyecto para que se cumpla con el artículo 33, fracción XX, de la Ley de Obras Públicas y Servicios Relacionados con las Mismas.
Observación
Se observó que el 15 de diciembre de 2000 se dio por concluidos los trabajos, lo cual fue notificado por la contratista a la entidad, mediante el escrito sin número del 16 de diciembre de 2000. Lo anterior fue verificado por la entidad el 28 de febrero de 2001, esto es, 59 días después del plazo pactado en la cláusula 12 del contrato, en infracción del artículo 64, párrafo primero, de Ley de Obras Públicas y Servicios Relacionados con las Mismas.
Al respecto, el Residente General de Construcción de Líneas de Transmisión y Subestaciones del Noroeste, mediante el oficio núm. N2D00.01-263/02 del 12 de febrero del 2002 informó que "en lo que respecta a esta observación, efectivamente el contratista envió el oficio el 16 de diciembre del 2000, haciendo la aclaración, de que la entidad tiene como plazo 15 (quince) días naturales para proceder a su recepción física, como se especifica en la cláusula decimosegunda, Recepción de los Trabajos, pero debido al tipo de obra y a la complejidad para su revisión, como es el caso, rebasa el plazo establecido en la cláusula citada.
Es importante hacer notar que la revisión detallada se realiza torre por torre, así como el tendido y tensionado de los cables conductores y de guarda, aisladores, herrajes y el sistema de tierras, motivo por el cual si tomamos en cuenta que son 97 estructuras incluyendo las contempladas en el entronque a la L.T. González Ortega, esto ocasionó que su recepción final no se realizara hasta el 28 de febrero del 2001".
La respuesta de la entidad confirma la observación, ya que, como lo señala el párrafo primero del artículo 64 de la Ley de Obras Públicas y Servicios Relacionados con la Misma, el contratista debe comunicar a la dependencia o entidad la conclusión de los trabajos encomendados, para que ésta, dentro del plazo pactado, verifique la debida terminación de éstos, de conformidad con las condiciones establecidas en el contrato.
Acción Promovida
00-18TOQ-4-321-01-017 Recomendación
Es necesario que la Comisión Federal de Electricidad, por conducto de la Subdirección de Construcción, instruya a los responsables de las obras públicas para que verifiquen la debida conclusión de los trabajos en los plazos señalados en los contratos, de conformidad con el artículo 64, párrafo primero, de la Ley de Obras Públicas y Servicios Relacionados con las Mismas.
Observación
Mediante el convenio núm. 1 se autorizó un diferimiento de las fechas de inicio y término y una prórroga de la fecha de terminación de 95 días naturales, con lo que quedó como nueva fecha de terminación el 15 de diciembre de 2000. Asimismo, se autorizaron las ampliaciones del monto contractual de 56.4 miles de pesos por incremento en volúmenes de obra, 1,494.5 miles de pesos por conceptos extraordinarios y 36.8 miles de pesos por el pago de gastos por concepto de personal y equipo inactivo, así como dos reducciones del importe contractual por 4,404.9 miles de pesos y 55.6 miles de pesos, por lo que el monto total ascendió a 15,284.2 miles de pesos. Sin embargo, no se informó de este hecho al Órgano Interno de Control, lo que infringió el artículo 59, párrafo séptimo, de la Ley de Obras Publicas y Servicios Relacionados con las Mismas.
Al respecto, el Residente General de Construcción de Líneas de Transmisión y Subestaciones del Noroeste, mediante el oficio núm. N2D00.01-263/02 del 12 de febrero del 2002, informó que cuenta con el procedimiento de delegación de facultades, donde se especifica que:
Para los convenios que no rebasan el 25% se le deberá enviar informe a la Coordinación de Proyectos de Transmisión y Transformación para su trámite correspondiente.
Para los casos de los convenios que rebasan el 25%, con el oficio circular núm. JO212-1011 de fecha 27 de marzo de 2001, la Unidad de Contratación y Precios Unitarios nos instruye para que se le informe al Órgano Interno de Control, aspecto que se ha cumplido desde el mes de marzo.
Con el oficio núm. 18/164/CFE/1317/01 de fecha 1o. de octubre de 2001, el Titular del Órgano Interno de Control en la CFE le solicita a nuestro Director General para que, en el ámbito de su influencia y ubicación de las Contralorías Regionales, se envíen los informes de dichos convenios.
Mediante memorando núm. N2D00.01.27/01 del 23 de enero de 2002, el Residente General de Construcción instruyó al Jefe del Departamento de Servicios Técnicos para que el último día de cada mes se envíe al Órgano Interno de Control una copia de los convenios celebrados por esta entidad; asimismo, con el oficio núm. N2D00.01-151/02 del 23 de enero de 2002, dicha residencia envió al Órgano Interno de Control el informe de los convenios modificatorios a contratos de obra pública y de servicios relacionados con la misma correspondientes a los meses de octubre y noviembre de 2001.
Acción Promovida
00-18TOQ-4-321-01-018 Recomendación
Es necesario que la Comisión Federal de Electricidad instruya a la Subdirección de Construcción para que los convenios de modificación de los contratos de obra pública se hagan del conocimiento del Órgano Interno de Control, de conformidad con el artículo 59, párrafo séptimo, de la Ley de Obras Públicas y Servicios Relacionados con las Mismas.
Observación
Se constató que la entidad efectuó un pago en exceso de 142.0 miles de pesos, por la incorrecta cuantificación de volumen de obra del concepto "Acero de refuerzo para cimentaciones en las zapatas".
Al respecto, mediante el oficio núm. N2D00.01.488/2002 del 08 de marzo de 2002, el Residente General de Construcción de Líneas de Transmisión y Subestaciones del Noroeste proporcionó a la ASF copias simples del recibo de ingresos núm.1017 de la CFE por la cantidad de $202,745.53 y del cheque certificado núm. 0100869 de BBVA Bancomer en favor de la entidad por la misma cantidad, ambos de fecha 7 de marzo de ese año, de la ficha de depósito de dicho banco a nombre de la CFE del 8 de marzo, y de la póliza contable del 9 de marzo de 2002.
Previo análisis de la información y documentación proporcionada por la entidad, se da por desahogada la observación, ya que se constató con el recibo de ingresos núm. 1017, el cheque certificado núm. 0100869 de BBVA Bancomer, la ficha de depósito y la póliza contable que la entidad obtuvo de la contratista el resarcimiento por la cantidad de $202,745.53, que incluye $142,005.23 del pago efectuado en exceso, $33,381.41 por el costo financiero de la suerte principal, $878.71 del ajuste de costos, $35.11 por el costo financiero del ajuste de costos y $26,445.07 del Impuesto al Valor Agregado (IVA).
Acción Promovida
00-18TOQ-4-321-01-019 Recomendación
Es necesario que la Comisión Federal de Electricidad, por conducto de la Subdirección de Construcción, tome las medidas pertinentes para que en todas las obras públicas a su cargo se asegure de que los volúmenes de obra que se paguen correspondan con los realmente ejecutados.
Resultado
Contrato Núm. 20001021
En términos generales, se comprobó que la obra al amparo del contrato núm. 20001021, fue realizada de acuerdo con los proyectos respectivos y con las normas generales y específicas de construcción de la entidad; que el gasto ejercido en ella se ajustó a las asignaciones presupuestarias autorizadas; que se realizaron los estudios previos necesarios y se cumplieron los programas de obra; que los sistemas de supervisión y de control de calidad se aplicaron de acuerdo con los procedimientos establecidos, puesto que en las pruebas de laboratorio aplicadas a los materiales utilizados se obtuvieron resultados satisfactorios; que los precios unitarios que se pagaron coincidieron con los estipulados en el contrato; que las cantidades de obra estimadas y pagadas correspondieron a las ejecutadas; que los ajustes de costos, los descuentos contractuales y el IVA se aplicaron de conformidad con lo contratado; y que los anticipos se amortizaron en su totalidad. No obstante, se determinaron algunas infracciones a la Ley de Obras Públicas y Servicios Relacionados con las Mismas, al Reglamento de la Ley de Obras Públicas y a lo pactado en el contrato.
Observación
Se constató que tanto la solicitud de los ajustes de costos por la contratista el 3 de mayo de 2001, como su autorización por la CFE el 30 de julio del mismo año, son extemporáneos, lo que infringió lo que establecía el artículo 50, fracción II, párrafo segundo, del Reglamento de la Ley de Obras Públicas.
Sobre el particular, el Residente de Zona Frontera, en el acta de verificación física, manifestó que la omisión de la presentación en tiempo de la solicitud de ajuste de costos no implica la prescripción de ese derecho, sino únicamente que se recorran los plazos señalados en la normatividad para el análisis, concertación y pago de los mismos, como lo indica el oficio núm. UNAOPSPF/300/949/95 de fecha 25 de octubre de 1995 expedido por la Subsecretaria de Normatividad y Control de la Gestión Pública. Por lo anterior, una vez que el contratista presentó la solicitud de los ajustes de costos esta comisión procedió a su revisión; sin embargo, este periodo se prolongó debido a la conciliación que se efectuó en forma conjunta con el contratista.
Acción Promovida
00-18TOQ-4-321-01-020 Recomendación
Es necesario que la Comisión Federal de Electricidad, por conducto de la Subdirección de Construcción, vigile que las solicitudes y las resoluciones sobre la procedencia de los ajustes de costos se emitan dentro del plazo establecido en el artículo 105, párrafos segundo y tercero, del Reglamento de la Ley de Obras Públicas y Servicios Relacionados con las Mismas y en la cláusula contractual respectiva.
Observación
Se observó que los trabajos concluyeron el 15 de abril de 2001, que la contratista avisó de su terminación con el oficio número 1041 del 7 de mayo de 2001 y la entidad lo constató mediante el acta de recepción física el 24 de junio del mismo año; sin embargo, la CFE no levantó el acta de entrega-recepción de los trabajos sino hasta el 30 de noviembre de 2001, 159 días naturales después de lo convenido, en contravención del artículo 64 de la Ley de Obras Públicas y Servicios Relacionados con las Mismas, así como la cláusula duodécima, párrafo primero, del contrato.
Sobre el particular, el Residente de Zona Frontera, en el acta de verificación física manifestó que dicha acta de entrega-recepción fue elaborada después de la fecha convenida, ya que el contratista presentó un estudio de gastos reembolsables después de la fecha de terminación, cuya conciliación se llevó a cabo por parte de esta residencia de zona en conjunto con el contratista, pero debido a la mala conformación de los estudios el contratista optó por reestructurarlos; sin embargo, el 25 de octubre del 2001 desiste de la reclamación.
Acción Promovida
00-18TOQ-4-321-01-021 Recomendación
Es necesario que la Comisión Federal de Electricidad instruya a la Subdirección de Construcción para que se asegure de que las actas de entrega-recepción de las obras públicas que realice se levanten en los plazos establecidos en el artículo 64, párrafo primero, de la Ley de Obras Públicas y Servicios Relacionados con las Mismas y en los contratos.
Observación
Se observó que la CFE no puso oportunamente a disposición del contratista el inmueble en el tramo comprendido entre las torres T-50 y T-61, por problemas de indemnización , lo que infringió el artículo 52 de la Ley de Obras Públicas y Servicios Relacionados con las Mismas.
Sobre el particular, el Residente de Zona Frontera, en el acta de verificación física, manifestó que el predio comprendido entre las torres T-50 a T-61 no se puso oportunamente a disposición del contratista debido a que dentro del proceso de gestoría se retrasó la localización del propietario, ya que no radicaba en la misma ciudad y cuando finalmente se logró establecer contacto con él, éste manifestó que dicho predio ya lo había vendido sin saber nombre y domicilio del comprador, situación que retrasó dicho proceso. Cuando finalmente se logró ubicar al actual propietario, éste manifestó que bajo ninguna circunstancia aceptaría la trayectoria de la línea, ya que estaba desarrollando un fraccionamiento industrial y de vivienda en el inmueble, por lo que dicho trazo se modificó hacia los límites extremos del terreno.
Acción Promovida
00-18TOQ-4-321-01-022 Recomendación
Es necesario que la Comisión Federal de Electricidad, por conducto de la Subdirección de Construcción, tome las medidas pertinentes para que en las obras que realice los inmuebles donde deban llevarse a cabo éstas sean puestos a disposición de las contratistas con antelación a la fecha pactada para el inicio de los trabajos, en cumplimiento del artículo 52 de la Ley de Obras Públicas Servicios Relacionados con las Mismas.
Objetivo
Capítulo 5000
Realizar dos revisiones con recursos propios para comprobar que las adquisiciones se contrataron y ejecutaron de conformidad con lo que establecía la Ley de Adquisiciones, Arrendamientos y Servicios del Sector Público y con lo dispuesto en el Reglamento de la Ley de Adquisiciones, Arrendamientos y Prestación de Servicios Relacionados con Bienes Muebles: que el gasto se ajustó a las asignaciones presupuestarias autorizadas; que las adquisiciones se efectuaron conforme al proyecto respectivo y con las normas generales y específicas de CFE; que se aplicaron los sistemas de supervisión y de control de calidad; que se cumplieron los programas de entrega; que los precios unitarios de las facturas coincidieron con los estipulados en el contrato, que los descuentos contractuales y el Impuesto al Valor Agregado (IVA) se ajustaron a las normas aplicables; y que los anticipos otorgados se amortizaron en su totalidad.
Capítulo 6000
Realizar 14 revisiones, 10 con recursos propios y 4 con apoyo de despachos externos, comprobar que las obras se contrataron y ejecutaron de conformidad con lo que establece la Ley de Obras Públicas y Servicios Relacionados con las Mismas, con lo dispuesto en el Reglamento de la Ley de Obras Públicas y, en su caso, con lo que establecían la Ley de Adquisiciones y Obras Públicas; que los recursos erogados se ajustaron a las asignaciones presupuestarias autorizadas; que los trabajos se ejecutaron de acuerdo con los proyectos respectivos y con las especificaciones generales y particulares estipuladas en los contratos; que se realizaron los estudios previos necesarios, se cumplieron los programas de obra y aplicaron los sistemas de supervisión y de control de calidad respectivos; que los precios unitarios pagados coincidieron con los estipulados en los contratos; que las cantidades de obra estimadas y pagadas correspondieron a las realizadas; que los ajustes de costos, los descuentos contractuales y el IVA se aplicaron correctamente.
Criterios de Selección
Capítulo 5000
Como resultado de la revisión financiera de la función 15 "Energía", subfunción 02 "Electricidad", programa sectorial 17 "Programa de Desarrollo y Reestructuración del Sector de la Energía", actividad institucional 437 "Desarrollar y Construir Infraestructura Básica Original" se seleccionaron los proyectos K032 Proyecto de Ampliación de Redes de Distribución y K034 Proyectos de Ampliación de Generación.
Capítulo 6000
Para los fines de revisión de la Cuenta de la Hacienda Pública Federal de 2000, de la función 15 "Energía", subfunción 02 "Electricidad", programa sectorial 17 "Programa de Desarrollo y Reestructuración del Sector de la Energía", actividad institucional 437 "Desarrollar y Construir Infraestructura Básica", se seleccionaron los proyectos K028 "Proyectos de Transformación de Energía Eléctrica" y K030 "Proyectos de Transmisión de Energía Eléctrica".
Antecedentes
Capítulo 5000
Para realizar los trabajos de auditoría, del proyecto K034 "Proyectos de Ampliación de Generación-Operación" se revisaron las licitaciones públicas internacionales núms. 18164004-027-00 y 18164037-022-00, y sus contratos núms. 00-1-00062-PQM, 00-1-00063-PQM, 00-00066-PQM y 00-1-00075-PQM para la primera, y el contrato núm. 00100161DBD para la segunda.
Licitación núm. 18164004-027-00
Contrato Núm.00-1-00062-PQM
El contrato núm. 00-1-00062-PQM tuvo por objeto suministrar equipo de cómputo con las partidas núms. 05, 07, 08, 17 y 23. Fue adjudicado mediante licitación pública internacional núm. 18164004-027-00 el 21 de noviembre de 2000, por conducto de la Gerencia Regional de Producción Occidente de la CFE al proveedor SUSOC GUADALAJARA, S.A. de C.V., y en él se fijó un importe de 2,058.9 miles de pesos, más 308.8 miles de pesos por concepto de IVA, y un periodo de entrega de 30 días a partir de la fecha de firma del contrato, con base en la condición CIF (Costo, Seguro y Flete Destino Final), en el almacén de la Región de Producción Occidente.
Contrato Núm. 00-1-00063-PQM
El contrato núm. 00-1-00063-PQM tuvo por objeto adquirir 549 estaciones de trabajo marca Olivetti, modelo M7000. Fue adjudicado mediante licitación pública internacional núm. 18164004-027-00 el 17 de noviembre de 2000, por conducto de la Gerencia Regional de Producción Occidente de la CFE, a Olivetti Mexicana, S. A., de conformidad con el artículo 134 de la Constitución Política de los Estados Unidos Mexicanos, y con la Ley de Adquisiciones, Arrendamientos y Servicios del Sector Público, y en él se fijó un importe de 4,936.1 miles de pesos, más 740.4 miles de pesos por concepto de IVA, y un periodo de entrega de 30 días a partir de la fecha de firma del contrato, con base en la condición CIF, en el almacén de la Región de Producción Occidente.
Contrato Núm.00-1-00066-PQM
El contrato núm. 00-1-00066-PQM tuvo por objeto suministrar nueve sistemas de energía ininterrumpible marca Powerware. Fue adjudicado mediante licitación pública internacional núm. 18164004-027-00 el 21 de noviembre de 2000 por conducto de la Gerencia Regional de Producción Occidente de la CFE al proveedor Precisión Control del Centro, S.A. de C.V., y en él se fijó un importe de 198.8 miles de dólares, más 29.8 miles de dólares por concepto de IVA, y un periodo de entrega de 30 días a partir de la fecha de firma del contrato, con base en la condición CIF, en el almacén de la Región de Producción Occidente.
Contrato Núm. 00-1-00075- PQM
El contrato núm. 00-1-00075-PQM tuvo por objeto suministrar ocho servidores integradores marca Hewlett Packard. Fue adjudicado mediante licitación pública internacional núm. 18164004-027-00 el 7 de diciembre de 2000, por conducto de la Gerencia Regional de Producción Occidente de la CFE, al proveedor Hewlett Packard de México, S.A. de C.V., y en él se fijó un importe de 697.7 miles de dólares, más 104.7 miles de dólares por concepto de IVA, y un periodo de entrega de 30 días a partir de la fecha de firma del contrato, con base en la condición CIF, en el almacén de la Región de Producción Occidente.
Conviene aclarar que los pagos correspondientes se harían como sigue: un 15% del valor total del equipo con recursos propios de la CFE con la presentación de facturas y documentos de recepción, dentro de los 30 días siguientes a ésta, y el 85% restante con recursos crediticios del Banco Nacional de Comercio Exterior, S.N.C. (BANCOMEXT), también previa presentación de facturas y documentos de recepción.
Licitación núm. 18164037-022-00
Contrato Núm. 00100161DBD
El contrato núm. 00100161DBD tuvo por objeto suministrar equipo de cómputo, y fue adjudicado mediante licitación pública internacional núm. 18164037-022-00 el 16 de agosto de 2000, por conducto de la División Noroeste de la CFE al proveedor Olivetti Mexicana, S.A. de C.V., y en él se fijó un importe de 1,050.0 miles de pesos, más IVA, y un periodo de entrega de 45 días naturales a partir de la fecha de firma del contrato, con base en la condición CIF, en el Almacén Divisional ubicado en el km 3.5 de la carretera Hermosillo-Novillo, en Hermosillo, Son.
Capítulo 6000
Esta entidad de fiscalización superior en el programa normal de auditoría realizó diez auditorías con recurso propios de los contratos núms. 20001002, 20001043, 200010113, 20001069, 20001073, 20001095, 20001097, 200010102, 200010130 y 200010137 de los proyectos correspondientes antes mencionados.
Asimismo, la Auditoría Superior de la Federación suscribió con la empresa Consultoría, Supervisión Técnica y Operación en Sistemas, S.A. de C.V., el contrato núm. DGJ-55/2002 a fin de que se realizara la auditoría técnico-administrativa de los contratos núms. 20001026, 20001084, 200010120 y 200010139, a cargo de la Residencia General de Construcción de Líneas de Transmisión y Subestaciones Zona Centro, en el estado de México y Puebla, con un periodo del 9 de mayo al 27 de junio de 2002.
La metodología que se requirió a la empresa de auditoría para realizar los trabajos consistió en la aplicación de las normas, lineamientos y secuencias de actividades establecidas en el Manual de Procedimientos de Auditoría de Obra Pública de la Dirección General de Auditoría de Obra Pública e Inversiones Físicas de la Auditoría Superior de la Federación.
El contrato núm. 20001002 tuvo por objeto concluir el diseño, realizar el suministro parcial, construir la obra civil y electromecánica y poner en servicio la Subestación Aeropuerto, Ampliación 4AT-1F-500MVA-400/230kV; Subestación Aeropuerto, 2 alimentadores de 230 kV; y Subestación Jarachina, ampliación de 138 kV, localizadas en el estado de Tamaulipas; fue adjudicado directamente el 9 de mayo de 2000 de conformidad con los artículos 28, apartado B, fracción II, 80 y 81, fracción III, de la Ley de Adquisiciones y Obras Públicas por la Residencia General de Líneas de Transmisión y Subestaciones del Noreste de la CFE a la contratista Siemens, S.A. de C.V., con monto de 55,545.6 miles de pesos y periodo de ejecución de 290 días calendario, comprendidos del 25 de mayo de 2000 al 10 de marzo de 2001.
Los trabajos se concluyeron el 28 de junio de 2001 y a la fecha de la revisión, junio de 2002, se habían ejercido 65,548.7 miles de pesos, monto que incluye 10,003.1 miles de pesos por concepto de ajuste de costos, se habían generado 3,595.6 miles de pesos por conceptos extraordinarios, sin que se hubiesen pagado porque no se había formalizado el convenio respectivo.
Cabe hacer mención que la legislación vigente era la Ley de Adquisiciones y Obras Públicas y el Reglamento de la Ley de Obras Públicas, ya que este contrato se adjudicó a la empresa que presentó la segunda propuesta solvente más baja en la licitación en que resultó ganadora la empresa Consorcio Procomía, S.A. de C.V./Ing. Alfredo Márquez Jiménez, para el cual se suscribió el contrato núm. 991014, rescindido como consecuencia del incumplimiento del programa de obra.
El contrato de obra pública núm. 20001043 tuvo por objeto construir la obra civil y electromecánica con suministro parcial de la Subestación Eléctrica Puerto Progreso, banco 1, 1T-3F-30MVA-115/13.8 kV, 0/5A, en el estado de Yucatán; fue adjudicado por conducto de la Subdirección de Construcción de la CFE mediante licitación pública nacional el 28 de agosto de 2000 de conformidad con los artículos 27, fracción I, y 28, párrafo primero, de la Ley de Obras Públicas y Servicios Relacionados con las Mismas a la contratista Grupo Tres R, S.A. de C.V. En el contrato se acordó un periodo de ejecución de 250 días naturales, comprendidos del 14 de septiembre de 2000 al 21 de mayo de 2001, y un monto de 14,271.7 miles de pesos.
A la fecha de la revisión (31 de mayo de 2002) los trabajos se habían concluido, la CFE había autorizado el convenio núm. 1 para diferir la terminación de los trabajos al 20 de julio de 2001, el último pago se había realizado en la estimación núm. 11 del 28 de diciembre de 2001 y se habían ejercido 13,808.3 miles de pesos, monto que incluyó 303.9 miles de pesos por ajuste de costos, por lo que se cancelaron 767.3 miles de pesos.
El contrato de obra pública núm. 200010113 tuvo por objeto realizar la ingeniería, la construcción de la obra civil y electromecánica, el suministro parcial y las pruebas preoperativas de las Subestaciones Eléctricas Metrópoli banco 3, 230/69 kV, 3T, 1F, 100 MVA y Metrópoli, 3 alimentadores de 230 kV, localizadas en el estado de Baja California; fue adjudicado por conducto de la Subdirección de Construcción de la CFE mediante licitación pública nacional el 25 de noviembre de 2000 de conformidad con los artículos 27, fracción I, y 28, párrafo primero, de la Ley de Obras Públicas y Servicios Relacionados con las Mismas a la contratista Grupo Dragados de México, S.A. de C.V. En el contrato se pactó un periodo de ejecución de 180 días naturales, comprendidos del 4 de diciembre de 2000 al 1o. de junio de 2001, y un monto de 40,867.3 miles de pesos.
A la fecha de la revisión (junio de 2002) y hasta la estimación núm. 8, del 27 de diciembre de 2001, se había ejercido un monto de 41,467.9 miles de pesos (incluye 1,067.3 miles de pesos por concepto de ajuste de costos), la obra se había realizado en un periodo del 4 de diciembre de 2000 al 18 de julio de 2001, 227 días calendario que fueron formalizados el 21 de agosto de 2001, mediante el convenio núm. 1, con fundamento en los artículos 52, fracción II, párrafo cuarto, del Reglamento de la Ley de Obras Públicas, y 59, párrafo primero, y 82, de la Ley de Obras Públicas y Servicios Relacionados con las Mismas, ya que se omitió formular oportunamente este documento para diferir la fecha de terminación de la obra en 42 días, debido a la entrega extemporánea de áreas físicas para la colocación de los tableros de Protección, Control y Medición (PCM), como consecuencia de las diferencias de los espacios entre los tableros existentes y los contemplados en el diseño, así como la falta de suministro de equipo por parte de la CFE; además, con este convenio se autorizó una ampliación al plazo de ejecución de los trabajos en cinco días naturales por condiciones climatológicas, y se redujeron y cancelaron cantidades de obra por un monto de 466.7 miles de pesos, por lo que se modificó el importe contratado a 40,400.6 miles de pesos.
El contrato núm. 200010139 tuvo por objeto ejecutar la obra civil y electromecánica de la Subestación Eléctrica Atlacomulco II, localizada en el estado de México; fue adjudicado por la Residencia General de Construcción de Líneas de Transmisión y Subestaciones del Centro de la CFE, a la contratista Grupo Tres R, S.A. de C.V., mediante licitación pública nacional el 20 de diciembre de 2000 de conformidad con los artículos 134 de la Constitución Política de los Estados Unidos Mexicanos, y 27, fracción I, y 28, párrafo primero, de la Ley de Obras Públicas y Servicios Relacionados con las Mismas. En el contrato se pactó un periodo de ejecución de 270 días naturales, comprendidos del 2 de enero al 28 de septiembre de 2001, y un monto de 39,627.8 miles de pesos.
A la fecha de la revisión (junio de 2002) la obra se había concluido, quedando pendientes conceptos por estimar y hasta la estimación núm. 23 del 7 de febrero de 2002, se habían ejercido 39,713.7 miles de pesos, que incluye 625.6 miles de pesos por concepto de ajuste de costos, la obra se realizó del 2 de enero al 15 de diciembre de 2001, 78 días calendario adicionales que fueron formalizados mediante el convenio núm. 1, el 23 de mayo de 2002, con fundamento en el artículo 59, párrafo primero, de la Ley de Obras Públicas y Servicios Relacionados con las Mismas, con el cual además se incrementó el monto del contrato en 12.5 miles de pesos, por lo que el importe total contratado se elevó a 39,640.3 miles de pesos, sin incluir ajuste de costos, y quedó un monto por ejercer de 552.2 miles de pesos.
El contrato núm. 20001026 tuvo por objeto construir la obra civil y electromecánica de la Línea de Transmisión Universidad-Atlixco, 115 kV-2C-30km.-795 ACSR-TA y PA, localizada en el estado de Puebla; fue adjudicado mediante licitación pública nacional el 24 de julio de 2000 de conformidad con los artículos 134 de la Constitución Política de los Estados Unidos Mexicanos, y 27, fracción I, 28 y 30, fracción I, de la Ley de Obras Públicas y Servicios Relacionados con las Mismas, por la Residencia General de Construcción de Líneas de Transmisión y Subestaciones del Centro de la CFE a la contratista DOBSA Construcciones, S.A. de C.V., con monto de 12,867.2 miles de pesos y periodo de ejecución de 147 días calendario, comprendidos del 7 de agosto al 31 de diciembre de 2000.
A la fecha de la revisión (junio 2002) los trabajos se habían concluido, la CFE había autorizado 2 convenios, el número uno para reducir el monto en 2,000.8 miles de pesos y prorrogar la fecha de término al 2 de abril de 2001 (92 días calendario), y el núm. 2 para ampliar el monto en 3,734.7 miles de pesos y elevar el importe contratado a 14,601.1 miles de pesos, diferir la fecha de término al 10 de octubre de 2001 (191 días calendario), debido a problemas sociales, y prorrogar la fecha de terminación de los trabajos al 31 de diciembre de 2001 (82 días calendario) por modificaciones al proyecto y se ejercieron 13,385.1 miles de pesos hasta la estimación núm. 27 del 19 de febrero de 2002, monto que incluye 298.9 miles de pesos por concepto de ajuste de costos, y quedó un monto por ejercer de 1,514.9 miles de pesos.
El contrato de obra pública núm. 20001069 tuvo por objeto realizar el diseño, el suministro y la construcción de la obra civil y electromecánica y la puesta en servicio de la Línea de Transmisión Country entronque Tecnológico-Félix U. Gómez, 115 kV (subterránea), 2C, 2 km, CS, localizada en el estado de Nuevo León; fue adjudicado mediante licitación pública nacional el 2 de octubre de 2000 de conformidad con los artículos 27, fracción I, y 28, párrafo primero, de la Ley de Obras Públicas y Servicios Relacionados con las Mismas por conducto de la Residencia General de Líneas de Transmisión y Subestaciones del Noreste de la CFE a la contratista Nacional de Conductores Eléctricos, S.A. de C.V., con monto de 18,473.5 miles de pesos y periodo de ejecución de 245 días naturales, comprendidos del 20 de octubre de 2000 al 21 de junio de 2001.
A la fecha de la revisión, mayo de 2002, se constató que los trabajos se habían concluido; no se había autorizado convenio alguno, ni ajuste de costos, el último pago realizado fue en la estimación núm. 8 de fecha 17 de mayo de 2002, y se habían ejercido 17,107.2 miles de pesos, monto que incluyó 3,175.2 miles de pesos por conceptos adicionales, con un saldo por cancelar de 1,366.3 miles de pesos.
El contrato núm. 20001073 tuvo por objeto llevar a cabo la obra civil y electromecánica de la Línea de Transmisión Saltillo Ciclo Combinado Alpes, 115 kV, 2C, 16.6 km, 1113 ACSR/AS, 1C/fase, TA/PA y construcción de la obra civil y electromecánica de la Línea de Transmisión Saltillo Ciclo Combinado entronque Cedros Llanos, 115 kV, 2C, 11.884 km, 1113 ACSR/AS, 1C/fase, TA/PA, localizada en el estado de Coahuila; fue adjudicado mediante licitación pública nacional el 5 de octubre de 2000, de conformidad con los artículos 27, fracción I, y 28, párrafo primero, de la Ley de Obras Públicas y Servicios Relacionados con las Mismas, por la Residencia General de Líneas de Transmisión y Subestaciones del Noreste de la CFE a la contratista Constructora JORO, S.A. de C.V., con monto de 11,502.7 miles de pesos y periodo de ejecución de 240 días naturales, comprendidos del 23 de octubre de 2000 al 19 de junio de 2001.
El contrato se rescindió el 17 de enero de 2002 y se habían ejercido 11,046.1 miles de pesos, monto que incluye 604.2 miles de pesos por concepto de ajuste de costos y 2,289.4 miles de pesos de conceptos extraordinarios y se cancelaron 1,925.3 miles de pesos. Conviene mencionar que el 31 de mayo de 2001 se formalizó el convenio núm. 1, con fundamento en el artículo 59 de la Ley de Obras Públicas y Servicios Relacionados con las Mismas, para modificar la cláusula quinta "Forma de pago". Asimismo, el 22 de septiembre de 2001, se autorizó el convenio núm. 2, para incrementar el monto en 864.5 miles de pesos y prorrogar el plazo de ejecución en 133 días calendario, con lo que quedó como fecha de terminación de los trabajos el 30 de octubre de 2001. Posteriormente, el 10 de octubre de 2001 se autorizó el convenio núm. 3, para modificar las cláusulas quinta y novena del contrato "Forma de pago" y "Sanciones".
Conviene mencionar que el contrato fue rescindido por incumplimiento del programa de obra, con fundamento en los artículos 61, fracciones I y II, y 63 de la Ley de Obras Públicas y Servicios Relacionados con las Mismas, y 52, fracción II, del Reglamento de la Ley de Obras Públicas y en la cláusula vigesimocuarta del contrato. El 6 de marzo de 2002, la entidad levantó el acta circunstanciada y el 18 de marzo del mismo mes y año elaboró el finiquito con un saldo a favor de CFE de 815.5 miles de pesos, desglosados de la manera siguiente: 72.5 miles de pesos del anticipo faltante de amortizar, 10.9 miles de pesos del IVA del anticipo faltante de amortizar, 290.9 miles de pesos por sanciones y retenciones, 192.4 miles de pesos del sobrecosto de obra, 190.9 miles de pesos por adeudo de materiales, 57.5 miles de pesos del IVA correspondiente al sobrecosto de obra y al adeudo de materiales y 0.4 miles de pesos por deductivas del 2 y 5 al millar.
El contrato de obra pública núm. 20001084 tuvo por objeto construir la obra civil y electromecánica de la Línea de Transmisión Ojo de Agua- Potencia Coapan, 115 kV-2C- 64 km-795 ACSR-TA-PA, localizada en los estados de Veracruz y Puebla; fue adjudicado por la Residencia General de Construcción de Líneas de Transmisión y Subestaciones del Centro de la CFE a la contratista DOBSA Construcciones, S.A. de C.V., mediante licitación pública nacional el 18 de octubre de 2000 de conformidad con los artículos 134 de la Constitución Política de los Estados Unidos Mexicanos, y 27 fracción I, y 28, párrafo primero, de la Ley de Obras Públicas y Servicios Relacionados con las Mismas. En el contrato se pactó un periodo de ejecución de 360 días naturales, comprendidos del 1o. de noviembre de 2000 al 26 de octubre de 2001 y un monto de 33,919.4 miles de pesos.
A la fecha de la revisión (junio de 2002) los trabajos no se habían concluido, y se había autorizado el convenio núm. 1 el 26 de marzo de 2002, para diferir la terminación de los trabajos al 30 de junio de 2002 e incrementar el importe del contrato en 7,744.6 miles de pesos, por lo que el importe contratado se modificó a 41,664.0 miles de pesos. Hasta la estimación núm. 30 del 8 de febrero de 2002 se habían ejercido 30,731.5 miles de pesos, monto que incluye 1,525.3 miles de pesos por ajuste de costos, quedando un monto por ejercer de 12,457.8 miles de pesos.
El contrato núm. 20001095 tuvo por objeto realizar la obra civil y electromecánica de la Línea de Transmisión Anáhuac Ciclo Combinado-Aeropuerto 400 kV, 60 km, 2 C, 1113 MCM, T.A., localizada en el estado de Tamaulipas; fue adjudicado mediante licitación pública nacional el 8 de noviembre de 2000 de conformidad con los artículos 27, fracción I, y 28, párrafo primero, de la Ley de Obras Públicas y Servicios Relacionados con las Mismas por la Residencia General de Líneas de Transmisión y Subestaciones del Noreste de la CFE a la empresa Construcción y Servicios Magdiel, S.A. de C.V., con monto de 29,538.1 miles de pesos y periodo de ejecución de 176 días calendario, comprendidos del 21 de noviembre de 2000 al 15 de mayo de 2001.
Los trabajos se concluyeron el 30 de noviembre de 2001 y a la fecha de la revisión, junio de 2002, se habían ejercido 55,063.0 miles de pesos, monto que incluyó 22,071.0 miles de pesos de conceptos de catálogo, 3,212.1 miles de pesos por concepto de ajuste de costos y 29,779.9 miles de pesos de conceptos adicionales, un monto por cancelar de 7,467.1 miles de pesos de conceptos de catálogo y no se había formalizado convenio alguno.
El contrato núm. 20001097 tuvo por objeto ejecutar la obra civil y electromecánica, ingeniería y suministro parcial y puesta en servicio (tramo subterráneo) 2C-3.06 km-conductor 800 mm2-115 kV y construcción de la obra civil y electromecánica, pruebas y puesta en servicio (tramo aéreo) 2C-0.638 km-795 ACSR/AS-115 kV, de la Línea de Transmisión Rubí entronque Panamericana Potencia-Lázaro Cárdenas, localizada en el estado de Baja California; fue adjudicado por la Residencia General de Construcción de Líneas de Transmisión y Subestaciones del Noroeste de la CFE, mediante licitación pública nacional el 2 de junio de 2000 de conformidad con los artículos 27, fracción I, y 28, párrafo primero, de la Ley de Obras Públicas y Servicios Relacionados con las Mismas a la contratista Nacional de Conductores Eléctricos, S.A. de C.V. En el contrato se pactó un periodo de ejecución de 158 días naturales, comprendidos del 27 de noviembre de 2000 al 3 de mayo de 2001, y un monto de 43,968.9 miles de pesos.
A la fecha de la revisión (junio de 2002) y hasta la estimación núm. 7 del 28 de diciembre de 2001, se había ejercido un monto de 44,640.6 miles de pesos (incluye 1,263.7 miles de pesos por concepto de ajuste de costos), la obra se había realizado en un periodo del 27 de noviembre de 2000 al 19 de junio de 2001, 205 días calendario que fueron formalizados el 15 de agosto de 2001 mediante el convenio núm. 1, con fundamento en el artículo 59, párrafo primero, de la Ley de Obras Públicas y Servicios Relacionados con las Mismas; además, con este convenio se redujeron y cancelaron cantidades de obra por un monto de 528.9 miles de pesos, por lo que el importe contratado se modificó a 43,440.0 miles de pesos, por lo que están pendientes de ejercer 63.1 miles de pesos.
El contrato núm. 200010102 tuvo por objeto realizar la obra civil y electromecánica, diseño, suministro, pruebas y puesta en servicio de las Líneas de Transmisión Cumbres entronque Reynosa-Juárez, 138 kV, 1.2 km, cable subterráneo 500 mm2 de cobre, aislamiento XLP o EPR y la Línea de Transmisión Cumbres entronque Reynosa-Aeropuerto, 138 kV, 1.2 km, cable subterráneo 500 mm2 de cobre, aislamiento XLP o EPR, localizada en el estado de Tamaulipas; fue adjudicado mediante licitación pública nacional el 13 de noviembre de 2000 de conformidad con los artículos 27, fracción I, y 28, párrafo primero, de la Ley de Obras Públicas y Servicios Relacionados con las Mismas por la Residencia General de Líneas de Transmisión y Subestaciones del Noreste de la CFE a la empresa Voltrak, S.A. de C.V., con monto de 28,341.1 miles de pesos y periodo de ejecución de 226 días calendario, comprendido del 30 de noviembre de 2000 al 13 de julio de 2001.
El contrato se terminó anticipadamente el 1o. de diciembre de 2001, y a la fecha de la revisión, junio de 2002, se habían ejercido 27,518.6 miles de pesos, monto que incluyó 276.1 miles de pesos por concepto de ajuste de costos y 66.9 miles de pesos del concepto adicional "Gastos reembolsables", se cancelaron 1,165.5 miles de pesos y no se había formalizado convenio alguno, no obstante que se autorizaron dos reprogramaciones, la primera concluyó en agosto de 2001 y en la segunda no se indicó la fecha de conclusión.
El contrato núm. 200010120 tuvo por objeto llevar a cabo la obra civil y electromecánica de la Línea de Transmisión Almoloya-Atlacomulco II, 400 kV-2C-30 km-1113 ACSR-TA, localizada en el Estado de México; fue adjudicado mediante licitación pública nacional el 30 de noviembre de 2000, de conformidad con los artículos 134 de la Constitución Política de los Estados Unidos Mexicanos, y 27, fracción I, y 28, párrafo primero, de la Ley de Obras Públicas y Servicios Relacionados con las Mismas, por la Residencia General de Construcción de Líneas de Transmisión y Subestaciones del Centro de la CFE a la contratista Constructora Tosal, S.A. de C.V., con monto de 30,327.3 miles de pesos y periodo de ejecución de 270 días naturales, comprendidos del 11 de diciembre de 2000 al 6 de septiembre de 2001.
A la fecha de la revisión (junio de 2002) los trabajos se habían concluido, hasta la estimación núm. 14 del 27 de diciembre de 2001, se habían ejercido 23,908.2 miles de pesos, no se habían autorizado ajuste de costos ni conceptos extraordinarios. Conviene mencionar que estaba en revisión el convenio núm. 1 de fecha 16 de abril de 2002, en el que se tiene considerado reducir el monto contratado en 4,941.7 miles de pesos y prorrogar el plazo de ejecución en 79 días calendario, con lo que la fecha de terminación de los trabajos se difirió al 24 de noviembre de 2001 y quedó un monto por ejercer de 6,419.1 miles de pesos.
El contrato núm. 200010130 tuvo por objeto ejecutar la obra civil y electromecánica con suministro parcial de la Línea de Transmisión Ticul II-Sur Mérida Potencia (KANASIN) 230 kV-2C, 60 km-1113 ACSR/AS-TA, en el estado de Yucatán; fue adjudicado por la Subdirección de Construcción de la CFE, mediante licitación pública nacional el 14 de diciembre de 2000, de conformidad con los artículos 27, fracción I, y 28, párrafo primero, de la Ley de Obras Públicas y Servicios Relacionados con las Mismas, a la contratista Abengoa México, S.A. de C.V. En el contrato se pactó un periodo de ejecución de 250 días naturales, comprendidos del 2 de enero al 8 de septiembre de 2001, y montos de 51,704.4 miles de pesos y 3,286.0 miles de dólares estadounidenses.
A la fecha de la revisión (junio de 2002) y hasta la estimación núm. 71 del 18 de abril de 2002, se habían ejercido 60,386.1 miles de pesos (incluye 2,132.8 miles de pesos por concepto de ajuste de costos) y 2,356.5 miles de dólares estadounidenses. La obra se había realizado en un periodo del 2 de enero al 15 de diciembre de 2001, 348 días calendario que fueron formalizados mediante tres convenios; el núm. 1, celebrado para modificar el monto en 7,085.6 miles de pesos por incremento de volúmenes de obra, reducir el monto de suministros por 890.3 miles de dólares estadounidenses y ampliar el plazo en 61 días naturales; el núm. 2, para disminuir los montos en 138.6 miles de pesos y 54.1 miles de dólares estadounidenses, e incrementar el plazo en 37 días naturales; y el núm. 3, para reducir en 398.2 miles de pesos e incrementar en 14.9 miles de dólares estadounidenses los montos de contrato. Lo anterior, con fundamento en el artículo 59, párrafo primero, de la Ley de Obras Públicas y Servicios Relacionados con las Mismas, por lo que los importes del contrato se modificaron a 58,253.3 miles de pesos y 2,356.5 miles de dólares estadounidenses.
El contrato de obra pública núm. 200010137 tuvo por objeto realizar el suministro, la obra civil y electromecánica por modificaciones de las Líneas de Transmisión Rosarito II-Ciprés, 230/115 kV, 4/3C, 94 km, 1113/795 ACSR/AS, 1 conductor/fase, TA; P.V. Monterrey-Hylsa, 400 kV, 2C, 7 km, 477 ACSR/AS, 4 conductores/fase, PT; y P.V. Monterrey entronque Escobedo-Huinalá, 400 kV, 2C, 9 km, 477 ACSR/AS, 4 conductores/fase, PT/TA localizadas en el estado de Baja California y Nuevo León; fue adjudicado directamente por conducto de la Subdirección de Construcción de la CFE, a la contratista Sociedad de Propósito Específico L.T. Rosarito y Monterrey, S.A. de C.V., con fundamento en el artículo 25, fracción III, de la Ley de Obras Públicas y Servicios Relacionados con las Mismas. Cabe mencionar que el Comité Central de Obras Públicas y Servicios Relacionados con las Mismas, y Proyectos de Infraestructura Productiva de Impacto Diferido en el Registro del Gasto (PIDIREGAS), en su sesión extraordinaria núm. dos celebrada el 28 de noviembre de 2000, autorizó el caso de excepción de licitación pública para adjudicar directamente los trabajos de este contrato, de conformidad con los artículos 27, fracción III, 41 y 42, fracción III, de la Ley de Obras Públicas y Servicios Relacionados con las Mismas, en virtud de que el contratista cuenta con personal calificado, con experiencia y capacidad para realizar los trabajos objeto del presente contrato, con lo que cumple con los criterios de eficiencia, eficacia y economía que aseguran las mejores condiciones para la CFE. En el contrato se pactó un periodo de ejecución de 228 días naturales, comprendidos del 16 de enero al 31 de agosto de 2001, y un monto de 65,954.4 miles de pesos.
A la fecha de la revisión (junio de 2002) los trabajos no se habían concluido, la CFE tiene en trámite el convenio para diferir la terminación de los trabajos, el último pago se realizó en la estimación núm. quince del 8 de abril de 2002 y se habían ejercido 61,004.9 miles de pesos, monto que incluye 1,046.9 miles de pesos de ajuste de costos, por lo que están pendientes de ejercer 5,996.4 miles de pesos.
Alcance
Capítulo 5000
Para los efectos de la revisión general de carácter normativo, se examinaron los documentos que integran el expediente de la licitación y sus respectivos contratos, y se aplicaron cuestionarios de control interno a los servidores públicos de la CFE a cargo de las adquisiciones.
Con el propósito de verificar tanto el costo como la calidad y oportunidad en la entrega de los bienes, se revisó el monto total facturado de las adquisiciones, las cuales ascendieron a 8,044.9 miles de pesos, más 1,206.7 miles de pesos por concepto de IVA, para los contratos núms. 00-1-00062-PQM, 00-1-00063-PQM y 00100161DBD y de 896.5 miles de dólares, más 134.5 miles de dólares por concepto de IVA, para los contratos núms. 00-1-00066-PQM y 00-1-00075-PQM.
Capítulo 6000
Para verificar que los trabajos se contrataron y ejecutaron de conformidad con lo que establecían la Ley de Adquisiciones y Obras Públicas y el Reglamento de la Ley de Obras Públicas y lo que prevé la Ley de Obras Públicas y Servicios Relacionados con las Mismas, se analizaron los documentos que integran los expedientes de los contratos.
Con el propósito de verificar que el costo y la calidad de los trabajos se ajustaron a los alcances de los contratos, del total de los conceptos que comprendió la ejecución de las obras, se revisó una muestra de los más representativos en monto e importancia y por ser susceptibles de verificarse tanto en planos como en campo como se expone en la tabla siguiente.
CONCEPTOS SELECCIONADOS
(Miles de pesos y de dólares)
|
Número de |
Conceptos |
Importes (Miles) |
Alcance de la |
||||||||
|
contrato |
Ejecutados |
Seleccionados |
Ejercido |
Seleccionado |
revisión |
||||||
|
|
|
|
Pesos |
Dólares |
Pesos |
Dólares |
% |
% |
|||
|
20001002 |
178 |
32 |
65,548.7 |
- |
43,582.5 |
- |
66.5 |
- |
|||
|
20001043 |
181 |
116 |
13,808.3 |
- |
10,808.9 |
- |
78.3 |
- |
|||
|
200010113 |
132 |
73 |
41,467.9 |
- |
36,093.6 |
- |
87.0 |
- |
|||
|
200010139 |
179 |
75 |
39,713.7 |
|
36,844.1 |
|
92.8 |
|
|||
|
20001026 |
30 |
30 |
13,385.1 |
|
13,385.1 |
|
100.0 |
|
|||
|
20001069 |
35 |
8 |
17,107.2 |
- |
13,680.3 |
- |
80.0 |
- |
|||
|
20001073 |
121 |
38 |
11,046.1 |
- |
9,189.0 |
- |
83.2 |
- |
|||
|
20001084 |
21 |
21 |
30,731.5 |
|
30,731.5 |
|
100.0 |
|
|||
|
20001095 |
187 |
31 |
55,063.0 |
- |
35,316.6 |
- |
64.1 |
- |
|||
|
20001097 |
45 |
10 |
44,640.6 |
- |
42,816.6 |
- |
95.9 |
- |
|||
|
200010102 |
55 |
26 |
27,518.6 |
- |
24,502.6 |
- |
89.0 |
- |
|||
|
200010120 |
15 |
15 |
23,908.2 |
|
23,908.2 |
|
100.0 |
|
|||
|
200010130 |
55 |
27 |
60,386.1 |
2,356.5 |
49,530.6 |
1,554.0 |
82.0 |
65.9 |
|||
|
200010137 |
68 |
52 |
61,004.9 |
- |
58,399.6 |
- |
95.7 |
- |
|||
FUENTE: Contratos de obra
proporcionados por la entidad.
Áreas Revisadas
Capítulo 5000
Gerencia Regional de Producción Occidente; Subgerencia Regional de Administración; Unidad de Control de Gestión e Informática y Oficina Regional de Concursos de Adquisiciones y Obra; Departamento de Compras; Departamento de Tráfico; Departamento de Comercialización y Atención a Clientes; Departamento de Abastecimientos, Presupuestos y Tesorería, almacén en la División Noroeste, y almacenes de las Divisiones Centro Oriente, Jalisco y Centro Sur.
Capítulo 6000
Subdirección de Construcción de la CFE
Resultado
Capítulo 5000
Contrato núm. 00-1-00062-PQM
Se comprobó que, en términos generales, las adquisiciones del contrato núm. 00-1-00063-PQM efectuadas por la entidad se contrataron con base en lo que establece la Ley de Adquisiciones Arrendamientos y Servicios del Sector Público, y lo que establecía el Reglamento de la Ley de Adquisiciones, Arrendamientos y Prestación de Servicios Relacionados con Bienes Muebles; las cláusulas contractuales, y las normas generales y específicas de la CFE; que los recursos erogados en ellas se ajustaron a las asignaciones presupuestarias autorizadas; y que se cumplió con la calidad requerida por la entidad.
Resultado
Se revisó el costo total facturado para comprobar que los precios unitarios de las facturas coincidieron con los señalados en el contrato; que los ajustes de costos se efectuaron de acuerdo con el procedimiento establecido en su contrato; que los descuentos contractuales y el IVA fueron aplicados en las facturas y que se cumplió con el programa de entrega de los bienes.
Resultado
Se observó que el equipo de cómputo se entregó siete días después de lo pactado, de acuerdo con las fechas asentadas en las facturas núms. 58205, 58207, 58204, 58209, 58206 y 58210, por lo que, de acuerdo con la cláusula undécima del contrato y de la fecha de la firma (21 de noviembre), se determinó que debió aplicarse una pena convencional al proveedor por 106.3 miles de pesos.
Al respecto, en la minuta de verificación física del 17 de mayo de 2002, la entidad proporcionó documentación comprobatoria de la sanción por entrega extemporánea de los bienes, por 141.6 miles de pesos.
Por tanto, la Auditoría Superior de la Federación (ASF) considera atendida la observación.
Resultado
Contrato núm. 00-1-00063-PQM
Se comprobó que, en términos generales, las adquisiciones del contrato núm. 00-1-00063-PQM efectuadas por la entidad se contrataron con base en lo que establece la Ley de Adquisiciones Arrendamientos y Servicios del Sector Público, lo que establecía el Reglamento de la Ley de Adquisiciones, Arrendamientos y Prestación de Servicios Relacionados con Bienes Muebles; las cláusulas contractuales, y las normas generales y específicas de la CFE; que los recursos erogados en ellas se ajustaron a las asignaciones presupuestarias autorizadas; y que se cumplió con la calidad requerida por la entidad.
Observación
Se constató que la entidad no solicitó al proveedor copia de las remisiones por las entregas de los equipos, las cuales debieron adjuntarse a la factura, de acuerdo con la cláusula sexta, inciso e, párrafo segundo, del contrato original.
Acción Promovida
00-18TOQ-4-570-01-001 Recomendación
Es necesario que la Comisión Federal de Electricidad adopte las medidas procedentes para que las áreas responsables de la recepción de los bienes exijan a los proveedores copia de la documentación correspondiente, de conformidad con lo pactado en el contrato.
Resultado
En visita de inspección previa del 9 de abril de 2002, se efectuó una revisión-muestreo a ocho equipos marca Olivetti, de un total de 549 ubicados en la Gerencia Regional de Producción Occidente. Como resultado de la revisión, se encontró que tres de ellos no cumplen con las especificaciones mínimas, ya que su procesador principal (CPU) trabaja con un reloj de sincronización de 433 Mhz, en lugar de uno de 600 MHz, como mínimo.
Por lo anterior, en la visita de verificación física se amplió la revisión-muestreo a fin de determinar la existencia de equipos que incumplieran con las especificaciones contratadas.
De lo anterior, se constató que la tarjeta madre se configura de acuerdo con el tipo de microprocesador, con lo que se comprobó que éste tenía una sincronización de 600 MHz, por lo que se considera aclarada la observación, toda vez que se constató que el CPU principal cumple con tal especificación.
Observación
Se observó que, no obstante que los equipos cumplieron con lo asentado en las bases de concurso, existe un gran número de fallas como fueron que equipos no encendían, problemas de funcionamiento de la unidad de disco flexible, y ruidos dentro del CPU, por lo que es importante que en la elaboración de las bases de concurso se incluyan características pormenorizadas, a fin de asegurar a la entidad la calidad óptima de los bienes.
Acción Promovida
00-18TOQ-4-570-01-002 Recomendación
Es necesario que la Comisión Federal de Electricidad adopte las medidas pertinentes para que las áreas encargadas de la elaboración de las bases de concurso incluyan la descripción pormenorizada de los bienes, a fin de garantizar a la entidad las mejores condiciones de calidad y precio, en cumplimiento de los artículos 31, fracción IX, y 45 fracción X, de la Ley de Adquisiciones, Arrendamientos y Servicios del Sector Público.
Resultado
Se revisó el costo total facturado para comprobar que los precios unitarios de las facturas coincidieron con los señalados en el contrato; que los ajustes de costos se efectuaron de acuerdo con el procedimiento establecido en su contrato; que los descuentos contractuales y el IVA fueron aplicados en las facturas y que se cumplió con el programa de entrega de los bienes.
Observación
Se observó que las 549 estaciones de trabajo marca Olivetti se entregaron de manera extemporánea en cuatro días (21 de diciembre de 2000), de acuerdo con la factura núm. 024 K17973, por lo que de conformidad con la cláusula undécima del contrato y de la fecha de la firma (17 de noviembre del 2000), se determinó que debió aplicarse una pena convencional al proveedor, por 141.0 miles de pesos.
Al respecto, la entidad proporcionó información y documentación en la reunión de confronta mediante oficio núm. SRA-02-0786 del 5 de junio de 2002, donde manifestó que adjunta una copia del cheque certificado núm. 0014622, con el cual el proveedor cubrió a la CFE el importe de la citada pena.
Con el análisis de dicha documentación, la ASF dictaminó que la observación queda solventada, en virtud de que la entidad aplicó al proveedor la sanción correspondiente.
Acción Promovida
00-18TOQ-4-570-01-003 Recomendación
Es necesario que la Comisión Federal de Electricidad adopte las medidas pertinentes para que las áreas encargadas de revisar y aplicar las penas convencionales por atraso en el plazo de entrega de las adquisiciones efectúen dicha aplicación, de conformidad con el artículo 53, párrafo primero, de la Ley de Adquisiciones, Arrendamientos y Servicios del Sector Público, así como lo señalado en la cláusula undécima de su contrato.
Observación
Se observó que la entidad no efectuó la deducción de 9.9 miles de pesos sobre el importe de facturación de los equipos correspondiente al porcentaje del 2 al millar por concepto de Aportación al Fideicomiso de Apoyo al Programa de Ahorro de Energía del Sector Eléctrico, en contravención de lo pactado en la cláusula sexta, párrafo quinto, del contrato original.
Acción Promovida
00-18TOQ-4-570-01-004 Recomendación
Es necesario que la Comisión Federal de Electricidad adopte las medidas pertinentes para asegurarse de que las áreas respectivas efectúen a los proveedores los descuentos pactados en los contratos respectivos.
Acción Promovida
00-18TOQ-4-570-03-001 Solicitud de Aclaración
La ASF solicitó a la entidad que proporcionara la documentación que compruebe el resarcimiento de 9.9 miles de pesos.
Resultado
Se observó que se calculó erróneamente el pago del IVA al proveedor por 1.5 miles de pesos como resultado de que la entidad no efectuó la retención por concepto de Aportación al Fideicomiso de Apoyo al Programa de Ahorro de Energía del Sector Eléctrico.
Al respecto, la entidad proporcionó información y documentación en reunión de confronta mediante el oficio núm. SRA-02-0786 del 5 de junio de 2002, donde manifestó que no existe ningún pago en exceso derivado de la omisión del 2 al millar, toda vez que para aplicar el IVA, se hace el cálculo sobre el 100% del valor del bien, sin tomar en cuenta el descuento.
Con el análisis de dicha documentación, la ASF dictaminó que se aclara la observación, ya que es procedente que el IVA se calcule sobre el 100% del valor del bien, sin tomar en cuenta el descuento.
Resultado
Contrato Núm. 00-1-00066-PQM
Se comprobó que, en términos generales, las adquisiciones del contrato núm. 00-1-00066-PQM efectuadas por la entidad se contrataron con base en lo que establece la Ley de Adquisiciones Arrendamientos y Servicios del Sector Público, y lo que establecía el Reglamento de la Ley de Adquisiciones, Arrendamientos y Prestación de Servicios Relacionados con Bienes Muebles; con las cláusulas contractuales, y las normas generales y específicas de la CFE; que los recursos erogados en ellas se ajustaron a las asignaciones presupuestarias autorizadas; y que se cumplió con la calidad requerida por la entidad.
Resultado
Se revisó el costo total facturado para comprobar que los precios unitarios de las facturas coincidieron con los señalados en el contrato; que los ajustes de costos se efectuaron de acuerdo con el procedimiento establecido en su contrato; que los descuentos contractuales y el IVA fueron aplicados en las facturas y que se cumplió con el programa de entrega de los bienes.
Observación
Durante la visita de inspección previa, sólo se constató la existencia física de las unidades de protección de picos de energía UPS. Después, durante la visita de verificación física, se pudo comprobar su operación, el monitoreo y activación de alarmas vía software, así como una revisión de operación de los equipos.
De lo anterior, se constató que el proveedor Precisión Control del Centro, S. A. de C.V., no incluyó el software de administración y monitoreo en red, compatible con el protocolo TCP/P para redes Ethemet, marca Powerware, como anotó en su propuesta técnica y en el acta de junta de aclaraciones.
Al respecto, la ASF considera que no debió pagarse la factura núm. 3977 por un monto de 1,877.5 miles de pesos, más el IVA, en virtud de que el proveedor no entregó la totalidad del software.
Con base en lo anterior, la entidad proporcionó información y documentación en reunión de confronta mediante oficio núm. SRA-02-0786 del 5 de junio de 2002, donde manifiesta que ya recibió el software de monitoreo con cable de conexión, que envió a las oficinas regionales, según consta en documentación del 31 de mayo de 2002.
Tras el estudio y análisis de dicha documentación, la ASF dictaminó que se da por atendida la observación por 1,877.5 miles de pesos, más el IVA, ya que el proveedor entregó el software de monitoreo con cable de conexión.
Acción Promovida
00-18TOQ-4-570-01-005 Recomendación
Es necesario que la Comisión Federal de Electricidad instruya a sus unidades de control de gestión e informática para que fortalezcan su sistema de control de ingreso de los bienes que adquiera, a fin de que se cercioren de recibir la totalidad de los bienes convenidos en los contratos
Resultado
Contrato Núm.00-1-00075-PQM
Se comprobó que, en términos generales, las adquisiciones del contrato núm. 00-1-00075-PQM efectuadas por la entidad se contrataron con fundamento en lo que establece la Ley de Adquisiciones Arrendamientos y Servicios del Sector Público. Con base a lo que establecía el Reglamento de la Ley de Adquisiciones, Arrendamientos y Prestación de Servicios Relacionados con Bienes Muebles; se formalizaron las cláusulas contractuales y las normas generales y específicas de la CFE; que los recursos erogados en ellas se ajustaron a las asignaciones presupuestarias autorizadas; y que se cumplió con la calidad requerida por la entidad.
Observación
Se observó que no obstante que la entidad efectuó al proveedor el descuento ofrecido del 8.04% sobre el 85% del costo total de los bienes, éste descuento no se registró mediante la respectiva nota de crédito.
Acción Promovida
00-18TOQ-4-570-01-006 Recomendación
Es necesario que la Comisión Federal de Electricidad instruya a sus unidades de control a fin de que se registren mediante las respectivas notas de crédito los descuentos aplicados por los proveedores.
Resultado
Se revisó el costo total facturado para comprobar que los precios unitarios de las facturas coincidieron con los señalados en el contrato; que los ajustes de costos se efectuaron de acuerdo con el procedimiento establecido en su contrato; que los descuentos contractuales y el IVA fueron aplicados en las facturas y que se cumplió con el programa de entrega de los bienes.
Observación
Se observó que del monto total del contrato, 697.7 miles de dólares, la entidad solicitó a Nacional Financiera el pago por 641.6 miles de dólares, que incluye el descuento de 8.04% ofrecido por el proveedor Hewlett Packard de México, S.A. de C. V., el cual, una vez aplicado, debió calcularse el IVA (96.2, miles de dólares), sin embargo, la entidad aplicó por este concepto 104.7 miles de dólares, que corresponde al IVA del monto total de la propuesta. Al respecto, la ASF considera que existe un pago en exceso de 8.4 miles de dólares.
Con base en lo anterior, la entidad proporcionó información y documentación en reunión de confronta mediante oficio núm. SRA-02-0786 del 5 de junio de 2002, donde manifiesta que, no obstante que se aplicó el IVA incorrectamente sobre el 100.0% del total del los bienes, la entidad no tuvo pérdida, debido a que si se efectuaran las correcciones necesarias de conformidad a lo pactado en el anexo 2 del contrato, el resultado representaría un desembolso de 1.3 miles de dólares a favor del proveedor, debido a que la CFE no efectuó el descuento del 8.04%, sobre el 85.0% de los bienes, como se estipuló en el contrato, sino sobre el 100.0%.
Con el estudio y análisis de dicha documentación, la ASF dictaminó que se aclara la observación, debido a que se comprobó que la economía de la entidad no se afectó.
Acción Promovida
00-18TOQ-4-570-01-007 Recomendación
Es necesario que la Comisión Federal de Electricidad instruya a sus áreas respectivas a fin de que adopten las medidas conducentes para asegurarse de que se cumpla cabalmente lo convenido en los contratos, y con ello evitar la autorización de pagos que no se hayan pactado.
Resultado
Contrato Núm. 00100161DBD
Se comprobó que, en términos generales, las adquisiciones del contrato núm. 001000161DBD efectuadas por la entidad se contrataron con base en lo que establece la Ley de Adquisiciones Arrendamientos y Servicios del Sector Público, y lo que establecía el Reglamento de la Ley de Adquisiciones, Arrendamientos y Prestación de Servicios Relacionados con Bienes Muebles; con las cláusulas contractuales y las normas generales y específicas de la CFE; que los recursos erogados en ellas se ajustaron a las asignaciones presupuestarias autorizadas; y que se cumplió con la calidad requerida por la entidad.
Observación
En el programa anual de adquisiciones del año 2000, se omitió incluir el proyecto y contrato núm. 00100161DBD, debido a que éstos, según manifestó el Jefe de Presupuestos y Tesorería de la División, se consideraron en el Fondo 27 "Equipos de Operación del Área Comercial" como fondos especiales fiscales de bienes restringidos.
Los bienes que amparan el proyecto y el contrato, debieron incluirse en el programa anual de adquisiciones, por su importancia y monto, hecho que infringió el artículo 20 fracción V de la Ley de Adquisiciones, Arrendamientos y Servicios del Sector Público.
Sobre el particular, con el oficio núm. 170-163/02, la entidad envió documentación aclaratoria en la que manifiesta que no fue posible incluir estas adquisiciones en el programa anual, por que no fueron consideradas en el presupuesto original de la división y por que la autorización presupuestal se recibió el 16 de febrero de 2000 y el programa anual de adquisiciones no se mandó a la Gerencia de Abastecimientos de Oficinas Nacionales sino hasta el 15 de enero del mismo año.
Tras el estudio y análisis de dicha documentación, la ASF dictaminó que la observación no se solventa, en virtud de que la entidad no presentó documentación fehaciente que compruebe la adopción de medidas específicas para evitar en el futuro este tipo de omisiones.
Acción Promovida
00-18TOQ-4-570-01-008 Recomendación
Es necesario que la Comisión Federal de Electricidad instruya a sus áreas encargadas de la programación a fin de que adopten las medidas conducentes para asegurarse de que incluyan en el programa anual de adquisiciones todos los requerimientos que se consideren necesarios.
Observación
La entidad no proporcionó el oficio de autorización de inversión de las adquisiciones, el cual debió emitir la Secretaría de Hacienda y Crédito Público (SHCP); sin embargo, la autorización partió de la Subdirección de Distribución de la CFE, por conducto de la Unidad de Abastecimientos, mediante el oficio núm. 323.01/413 del 26 de febrero de 2000, de conformidad con la requisición de materiales y equipos núm. 17, hecho que infringió el artículo 25 de la Ley de Adquisiciones, Arrendamientos y Servicios del Sector Público.
Sobre el particular, por medio del oficio núm. 170-163/02, la entidad envió documentación aclaratoria en la que se argumentó que con el oficio núm. 3.31.313.012299 del 16 de noviembre de 1999, la Subdirección de Distribución autorizó el monto preliminar del presupuesto de inversiones para el año 2000, y que en el contrato se menciona en la cláusula uno, el número de oficio con que la SHCP autorizó el ejercicio de la inversión en forma global.
Con el estudio y análisis de dicha documentación, la ASF determinó que la observación no se solventa, en virtud de que la entidad no presentó documentación fehaciente que justifique la observación y en la que tampoco incluye la adopción de medidas específicas para evitar en el futuro este tipo de omisiones.
Posteriormente, en junta de confronta del 26 de junio de 2002, la entidad entregó copia de los oficios de autorización de inversión núms. 340.AI.-061 del 24 de febrero y 340.A.I.-176 del 25 de abril, ambos de 2000, en los que aparece el proyecto citado, por lo que la ASF considera solventada la observación.
Acción Promovida
00-18TOQ-4-570-01-009 Recomendación
Es necesario que la Comisión Federal de Electricidad instruya a sus áreas de presupuesto y adquisiciones a fin de que adopten las medidas conducentes para asegurarse de que los expedientes sobre las adquisiciones efectuadas en la División Noroeste cuenten con toda la documentación comprobatoria relacionada con las mismas, en forma ordenada y sistemática, en cumplimiento del artículo 56, párrafo tercero de la Ley de Adquisiciones, Arrendamientos y Servicios del Sector Público.
Observación
Se observó que en las bases se omitió establecer la fracción XVII del artículo 31 de la Ley de Adquisiciones, Arrendamientos y Servicios del Sector Público, la cual textualmente señala que "El licitante ganador que no firme el contrato por causas imputables a él será sancionado en los términos del artículo 60 de dicha ley", por lo que se incumplió con el ordenamiento citado.
La entidad no presentó documentación aclaratoria, por lo que la ASF dictaminó que la observación subsiste.
Acción Promovida
00-18TOQ-4-570-01-010 Recomendación
Es necesario que la Comisión Federal de Electricidad adopte las medidas pertinentes para que las áreas encargadas de la elaboración de las especificaciones de las bases de concurso incluyan los conceptos que ordena el artículo 31, fracción XVII, de la Ley de Adquisiciones, Arrendamientos y Servicios al Sector Público.
Observación
En los reportes sobre pruebas de calidad y funcionamiento, se observó que carecen de fecha y firma de los responsables de elaborarlos. Además, aparecen como proveedores las empresas Compupartes, S.A. de C.V., y Ofimuebles, S.A. de C.V. (Olivetti Mexicana), en lugar de Compupartes del Noroeste, S.A. de C.V., y Olivetti Mexicana, S.A. de C.V.
Sobre el particular, por medio del oficio núm. 170-163/02, la entidad envió documentación comprobatoria en la que se manifiesta que los reportes de pruebas del equipo CPU (que revisaron durante la auditoría) no están firmados debido a que los proveedores no estuvieron presentes durante las mismas, pero indica que se emitió dictamen técnico firmado por la Jefatura Divisional de Atención a Clientes que muestra el resultado final.
Con el estudio y análisis de dicha documentación, la ASF determinó que la observación se solventa.
Acción Promovida
00-18TOQ-4-570-01-011 Recomendación
Es necesario que la Comisión Federal de Electricidad adopte las medidas procedentes para que las áreas responsables de la recepción de los bienes documenten correctamente el reporte de pruebas técnicas que efectúen a los bienes, y exijan a los proveedores que los firmen de conformidad, con el fin de cumplir con las condiciones solicitadas en las bases de licitación y el numeral 8.1.1 del Manual de Procedimientos de Abastecimientos del 11 de febrero de 2000, vigente emitido por la Subdirección de Distribución de la entidad, y formato AFE-14.
Resultado
Como consecuencia de la visita de verificación física a las gerencias regionales de Sonora, Jalisco, Morelos y Puebla en donde se entregaron 39 de los 100 equipos de cómputo adquiridos, se constató que 22 teclados no son marca Olivetti y carecían de los mouses correspondientes. No obstante conviene señalar que no se asignaron mouses por no ser necesarios para la integración de los equipos.
Se observó también que en la integración de los CFEmáticos, la entidad utilizó componentes de diversas marcas, lo cual no permitió el control correcto ni la identificación de los bienes, en dos de ellos se constató que los CPU tampoco son marca Olivetti.
Al respecto, se informó que los equipos se integran con bienes de diferentes marcas porque todos son compatibles, y que se utilizan indistintamente por fines prácticos, para su ensamblaje.
Por otra parte, se constató que al recibir los equipos en el almacén divisional, éstos se registran como "una computadora", sin detallar los componentes, al igual que en la documentación de salida al almacén nacional de CFEmáticos, lo que dificulta su localización para la aplicación de la garantía de mantenimiento y servicio.
Sobre el particular, por medio del oficio núm. 170-163/02, la entidad manifestó que en relación con los 22 teclados y los 2 CPU de marca distinta a la acordada, sí son compatibles con equipos de otras marcas que se solicitaron para cubrir los 150 CFEmáticos.
En relación con la adquisición de los mouses, informaron que éstos vienen incluidos en la compra, y en cuanto al registro en forma global como "una computadora", el sistema administrador de inventarios (SICAA) en uso en el momento de la adquisición, no contemplaba el registro por componente, por lo que se registraba en forma general todo el equipo.
Al respecto, la ASF concluyó que la observación se solventa en lo referente a los mouses; en la forma de asignación de teclados y CPU en la línea de producción de armado de los CFEmáticos, aunque no es significativo, los teclados de marca Olivetti que son complemento del CPU de la misma marca, deben instalarse juntos para fines de identificación de inventario.
Observación
Se observó que de los 39 equipos revisados a la fecha de la verificación física, 15 de ellos aún no estaban operando, de los cuales 13, no obstante que se habían instalado en los CFEmáticos, todavía se encontraban empacados en los almacenes de las divisiones revisadas, lo cual propicia que dichos equipos se vuelvan obsoletos.
Sobre el particular, por medio del oficio núm. 170-163/02, la entidad manifestó que en relación con los equipos que aún no estaban operando, no compete al Centro Nacional de CFEmáticos, sino a la Dirección Comercial que es la que programa su distribución y puesta en marcha en las diferentes divisiones regionales.
Al respecto, la ASF concluyó que la observación subsiste, debido a que la programación entre la fabricación, instalación y arranque no están concatenados, y la entidad no envió documentación aclaratoria del área responsable, lo que incumple con el artículo 18 de la Ley de Adquisiciones, Arrendamientos y Servicios del Sector Público.
Acción Promovida
00-18TOQ-4-570-01-012 Recomendación
Es necesario que la Comisión Federal de Electricidad adopte las medidas procedentes para que las áreas responsables de la distribución y recepción de los equipos que contienen los CPU adquiridos, supervisen la puesta en marcha de los mismos, con el fin de evitar el deterioro, la obsolescencia y el riesgo de daño de los bienes.
Resultado
Se observó que en la elaboración de las especificaciones no se consideraron o incluyeron las características técnicas necesarias para evitar que los proveedores proporcionaran equipos que, no obstante que cumplieran con los requisitos mínimos solicitados en las bases, no asegurarían la calidad, para su operación en el futuro, como es el caso de los equipos que todavía se encuentran empacados en los almacenes, por la obsolescencia que en determinado momento puedan presentar. Lo anterior en cabal cumplimiento del artículo 134 constitucional.
Al respecto, mediante el oficio núm. 170-163/02, la entidad manifestó que no obstante que se consideraron las características técnicas necesarias para que los proveedores proporcionaran equipos de calidad, sí se observaron las características técnicas necesarias en la revisión del área operativa solicitante, en la que se puntualizó que se debía cumplir con las normas de calidad ISO-9001, ISO-9002 y la NOM, además de las pruebas de cada uno de los equipos participantes en presencia de los proveedores.
Al respecto la ASF concluyó, con base en el análisis de la documentación, que la observación queda aclarada.
Resultado
Contrato núm. 20001002
En términos generales, se comprobó que la obra al amparo del contrato núm. 20001002 fue realizada de acuerdo con el proyecto respectivo y con las normas generales y específicas de construcción de la entidad; que el gasto ejercido en ella se ajustó a las asignaciones presupuestarias autorizadas; que se realizaron los estudios previos necesarios; que los sistemas de supervisión y de control de calidad se aplicaron de acuerdo con los procedimientos establecidos, puesto que en las pruebas de laboratorio aplicadas a los materiales utilizados se obtuvieron resultados satisfactorios; que los precios unitarios que se pagaron coincidieron con los pactados en el contrato, que los descuentos contractuales y el IVA se aplicaron correctamente, y que el anticipo se amortizó en su totalidad. No obstante lo anterior, se determinaron algunas infracciones a lo que establecía la Ley de Adquisiciones y Obras Públicas, del Reglamento de la Ley de Obras Públicas y de lo pactado en el contrato, debido a que la entidad omitió aplicar una pena convencional por incumplimiento del programa de obra, realizó un pago improcedente debido a una incorrecta integración y aplicación de precios unitarios, se debieron aplicar gastos financieros por deductivas y porque se pagaron conceptos de obra en forma fraccionada y anticipada a su conclusión y por duplicidad e incorrecta cuantificación de volúmenes de obra.
Observación
Se constató que la adjudicación del contrato fue el 9 de mayo de 2000 y la contratista no presentó las garantías de cumplimiento y anticipo sino hasta el 5 y 6 de junio de 2000, respectivamente, 27 y 28 días naturales posteriores a la fecha de la adjudicación, con lo cual infringió lo que establecía el artículo 38, párrafo último, de la Ley de Adquisiciones y Obras Públicas, así como la cláusula novena del contrato.
Sobre el particular, el Residente de Zona Frontera, en el acta de verificación física, manifestó que las garantías de cumplimiento y del anticipo no fueron presentadas por el contratista en el tiempo establecido, sin embargo, una vez presentadas dichas garantías, la comisión entregó los anticipos para realizar los trabajos. Señaló, además, que el retraso en la entrega de las garantías fue imputable al contratista, por lo que el retraso no fue causa para diferir la fecha de inicio de los trabajos.
Acción Promovida
00-18TOQ-4-570-01-013 Recomendación
Es necesario que la Comisión Federal de Electricidad tome las medidas necesarias para que, en las obras que realice por conducto de la Subdirección de Construcción, exija a los contratistas las fianzas para garantizar el cumplimiento del contrato y los anticipos respectivos, dentro de los plazos establecidos en el artículo 48 de la Ley de Obras Públicas y Servicios Relacionados con las Mismas.
Observación
Se observó que las solicitudes de los ajustes de costos presentadas por la contratista el 6 de febrero y 14 de abril del 2001, respectivamente, así como su autorización por parte de la CFE el 1o. y 18 de junio del mismo año, son extemporáneas, lo que infringió lo que establecía el artículo 50, fracción II, párrafo segundo, del Reglamento de la Ley de Obras Públicas, así como la cláusula octava del contrato.
Sobre el particular, el Residente de Zona Frontera, en el acta de verificación física, manifestó que la omisión de la presentación en tiempo de la solicitud de ajuste de costos no implica la prescripción de ese derecho, sino únicamente que se recorran los plazos señalados en la normatividad para el análisis, concertación y pago de los mismos, como lo indica el oficio núm. UNOPSPF/300/949/95 de fecha 25 de octubre de 1995, expedido por la Subsecretaría de Normatividad y Control de la Gestión Pública.
Al respecto, la Auditoría Superior de la Federación (ASF) considera que la observación subsiste ya que no se cumplió con lo que establecía el artículo 50, fracción II, párrafo segundo, del Reglamento de la Ley de Obras Públicas, así como la cláusula octava del contrato.
Acción Promovida
00-18TOQ-4-570-01-014 Recomendación
Es necesario que la Comisión Federal de Electricidad, por conducto de la Subdirección de Construcción, vigile que las solicitudes y las resoluciones sobre la procedencia de los ajustes de costos se emitan dentro del plazo establecido en el artículo 105, párrafos segundo y tercero, del Reglamento de la Ley de Obras Públicas y Servicios Relacionados con las Mismas y en la cláusula contractual respectiva.
Observación
Se constató que la terminación de los trabajos fue el 28 de junio de 2001, y la recepción parcial de los mismos el 30 de junio de 2001, sin embargo, a la fecha de la visita de verificación física (junio de 2002), la entidad no había levantado el acta de entrega-recepción de la obra, lo que contravino lo que establecía el artículo 74, último párrafo, de la Ley de Adquisiciones y Obras Públicas, y la cláusula decimosegunda, párrafo primero, del contrato.
Sobre el particular, el Residente de la Zona Frontera, en el acta de verificación física, manifestó que "únicamente se cuenta con el acta de entrega- recepción física de la obra, actualmente está en proceso de formalización el acta entrega-recepción definitiva, la cual será enviada a la ASF una vez que se concluya dicho proceso, cabe hacer mención que no fue formalizada en su momento, debido a que está en proceso de regularización el convenio de este contrato".
Acción Promovida
00-18TOQ-4-570-01-015 Recomendación
Es necesario que la Comisión Federal de Electricidad instruya a la Subdirección de Construcción, para que las obras públicas se reciban en los plazos estipulados en los contratos y de conformidad con el artículo 64, párrafo primero, de la Ley de Obras Públicas y Servicios Relacionados con las Mismas.
Observación
La residencia de supervisión omitió registrar en la bitácora de la obra las fechas en que aceptó y firmó las estimaciones de los trabajos ejecutados, lo cual infringió lo que establecía el artículo 43, fracción II, del Reglamento de la Ley de 0bras Públicas y la cláusula decimoquinta del contrato.
Sobre el particular, el Residente de la Zona Frontera, en el acta de verificación física, manifestó que por omisión involuntaria no se registraron en la bitácora de la obra las fechas en que se aceptaron y firmaron las estimaciones por trabajos ejecutados, además mencionó que con la finalidad de evitar este tipo de omisiones, el pasado 24 de mayo se llevó a cabo un curso de capacitación sobre el llenado y uso de bitácora de obra.
Acción Promovida
00-18TOQ-4-570-01-016 Recomendación
Es necesario que la Comisión Federal de Electricidad tome las medidas necesarias para que en las obras que realice por conducto de la Subdirección de Construcción, se asegure que en la bitácora de obra se registren las fechas de revisión y autorización de estimaciones, en cumplimiento del artículo 103, párrafo segundo, del Reglamento de la Ley de Obras Públicas y Servicios Relacionados con las Mismas.
Observación
Se observó que el inicio de los trabajos fue el 12 de junio de 2000, y que la empresa no presentó las estimaciones de la 1 a la 5 sino hasta el mes de septiembre del mismo año, sin valor las cuatro primeras, y la núm. 5 con un importe de 5,085.3 miles de pesos, la cual fue pagada el 29 de diciembre de 2000, debido a que la CFE no había aprobado el programa físico financiero según escrito de la empresa Siemens, S.A. de C.V., de fecha 10 de enero de 2001. Por lo anterior, se infringió lo que establecía el artículo 66 de la Ley de Adquisiciones y Obras Públicas, y la cláusula quinta del contrato.
Sobre el particular, el Residente de la Zona Frontera, en el acta de verificación física manifestó que "el atraso en la aprobación del programa físico-financiero se debió a que Siemens lo entregó en repetidas ocasiones con fallas que obligaban a su regreso para corrección, asimismo, dado al retraso en la presentación de las estimaciones por parte de la contratista y la deficiencia de éstas en su conformación, la residencia de obra tuvo que colaborar en la elaboración y corrección de las estimaciones, lo anterior con el único afán de agilizar dichos trámites, por lo anterior se considera no haber infringido lo que establecía el artículo 66 de la Ley de Adquisiciones y Obras Públicas".
Al respecto, la ASF concluyó que la observación subsiste ya que las estimaciones no se presentaron y pagaron mensualmente, en contravención de lo que establecía el artículo 66 de la Ley de Adquisiciones y Obras Públicas.
Acción Promovida
00-18TOQ-4-570-01-017 Recomendación
Es necesario que la Comisión Federal de Electricidad instruya a su Subdirección de Construcción para que las estimaciones sean presentadas, autorizadas y pagadas en los plazos que establece el artículo 54, párrafos primero y segundo, de la Ley de Obras Públicas y Servicios Relacionados con las Mismas.
Observación
Se verificó que la CFE no puso oportunamente a disposición del contratista la información técnica completa para la fabricación del equipo de protección, control y medición y las modificaciones que se hicieron en la ingeniería para los diagramas unifilares, en razón de los cambios sugeridos por el área operativa, lo que infringió lo que establecía el artículo 29, párrafo tercero, de la Ley de Adquisiciones y Obras Públicas.
Al respecto, el Residente de la Zona Frontera, en el acta de verificación física, manifestó que como consecuencia de que el área operativa no entregó oportunamente a la residencia de construcción la información técnica necesaria para la fabricación del equipo de protección, control y medición, así como para la realización de la ingeniería de los diagramas unifilares, se originó que el contratista no contara con dicha información en el tiempo requerido.
Sobre el particular, la ASF considera que la observación subsiste ya que la entidad tiene la obligación de entregar la información necesaria a la contratista antes del inicio de los trabajos con el objeto de evitar atrasos en la ejecución de los mismos.
Acción Promovida
00-18TOQ-4-570-01-018 Recomendación
Es necesario que la Comisión Federal de Electricidad, por conducto de la Subdirección de Construcción, tome las medidas pertinentes para que en las obras que contrate, se cuente con los estudios y proyectos, especificaciones de construcción, normas de calidad y el programa de ejecución totalmente terminados, en cumplimiento del artículo 24, párrafo tercero, de la Ley de Obras Públicas Servicios Relacionados con las Mismas.
Observación
Se observó que la supervisión de obra aprobó para trámite y pago las estimaciones de obra civil con números generadores que no especificaban la localización de los frentes de trabajo, ni las dimensiones de los elementos que integran el lote, en contravención de lo que establecía el artículo 47, fracción III, del Reglamento de la Ley de Obras Públicas.
Sobre el particular, el Residente de la Zona Frontera, en el acta de verificación física, manifestó que "derivado de que los conceptos de obra civil están considerados con una unidad de medida de lote, una forma de determinar el avance físico de la obra es representando gráficamente en los planos cómo fue presentado en cada una de las estimaciones, la comisión consideró que esto era suficiente como generador para el soporte de las estimaciones".
Al respecto, la ASF considera que la observación subsiste ya que los números generadores con los que se pagó la obra no especifican la localización de los frentes de trabajo, ni las dimensiones de los elementos que integran el lote.
Acción Promovida
00-18TOQ-4-570-01-019 Recomendación
Es necesario que la Comisión Federal de Electricidad, por conducto de su Subdirección de Construcción, instruya a la supervisión encargada de las obras para que verifique que los números generadores especifiquen la localización de los frentes de trabajo y las dimensiones de los elementos que integran las actividades cuya unidad de medida es el lote, en cumplimiento del artículo 54, párrafo primero, de la Ley de Obras Públicas y Servicios Relacionados con las Mismas y 102, fracción I, de su reglamento.
Observación
Se constató que la entidad realizó devoluciones y retenciones debido al incumplimiento del programa de obra, en el lapso del 11 de marzo al 28 de junio de 2001, no obstante que la terminación contractual era el 10 de marzo de 2001, sin que se contara con el programa autorizado por la CFE, como lo indica la cláusula decimoctava del contrato.
Al respecto, el Residente de la Zona Frontera, en el acta de verificación física, manifestó que "no se infringió la cláusula decimoctava del contrato, lo anterior debido a que el atraso en la ejecución de los trabajos no fue imputable al contratista, ya que en apego a lo descrito en el párrafo 6 de dicha cláusula contractual, se estipula que para determinar las retenciones y, en su caso, la aplicación de la sanción estipulada, no se tomarán en cuenta las demoras motivadas por causas imputables a la Comisión, caso fortuito o fuerza mayor".
Sobre el particular, la ASF considera que la observación subsiste, ya que se efectuaron retenciones y devoluciones de las mismas sin que existiera un programa autorizado mediante el convenio respectivo.
Acción Promovida
00-18TOQ-4-570-01-020 Recomendación
Es necesario que la Comisión Federal de Electricidad, por conducto de la Subdirección de Construcción, tome las medidas pertinentes para que en todas las obras públicas a su cargo, las modificaciones que se realicen a los plazos y montos acordados contractualmente, se formalicen mediante la celebración de los convenios correspondientes dentro de la vigencia de los contratos, en cumplimiento de los artículos 59, párrafo sexto, de la Ley de Obras Públicas y Servicios Relacionados con las Mismas y 69 de su Reglamento.
Observación
Se detectó que en seis conceptos de obra, cuya unidad de medida es lote, la entidad no pagó por concepto de trabajo terminado, en contravención del artículo 57, fracción I, de la Ley de Adquisiciones y Obras Públicas y de la cláusula quinta del contrato, sino que efectuó pagos parciales de acuerdo con el avance de los trabajos, por lo que la ASF determinó los intereses por pagos anticipados, los cuales ascienden a 950.6 miles de pesos.
Al respecto, el Residente de la Zona Frontera, en el acta de verificación física, manifestó que "los pagos se efectuaron tomando en cuenta lo estipulado en las formas de pago, y que en ellas se indica que la unidad de medida para fines de estimación será el lote, pudiéndose pagar en forma parcial según el avance por concepto principal. Mencionó que dichas formas de pago son parte integral del contrato, por lo tanto dicho pago se efectuó conforme a lo estipulado en el contrato".
Sobre el particular, del estudio y análisis efectuado a la información y documentación, se determinó que la observación subsiste, debido a que la forma de pago que se estipuló en las bases de concurso y en la cláusula contractual fue la de conceptos de obra terminados, y no la de conceptos integrados como se pagó, ya que esta modalidad de pago no está contemplada en la Ley de Adquisiciones y Obras Públicas.
Acción Promovida
00-18TOQ-4-570-01-021 Recomendación
Es necesario que la Comisión Federal de Electricidad verifique que, en todas las obras que ejecute por conducto de la Subdirección de Construcción, los conceptos que tengan por unidad el lote se paguen cuando se hayan concluido, conforme con el artículo 45, fracción I, de la Ley de Obras Públicas y Servicios Relacionados con las Mismas y la cláusula contractual respectiva y, en caso de pagos anticipados, se apliquen los intereses correspondientes, de conformidad con el artículo 55, párrafo segundo, de la Ley de Obras Públicas y Servicios Relacionados con las Mismas.
Acción Promovida
00-18TOQ-4-570-03-002 Solicitud de Aclaración
La ASF solicitó a la entidad la documentación que compruebe fehacientemente el resarcimiento de 950.6 miles de pesos de los intereses por pagos anticipados.
Observación
Se observó que en los formatos de concurso de precios unitarios, la CFE incluyó en el costo directo rubros que por su naturaleza no corresponden a dicho costo, ya que se trata de "Impuestos de importación", con lo cual se erogó un monto de 4.1 miles de pesos, en contravención de la regla 5.8, párrafo segundo, de las Reglas generales para la contratación y ejecución de las obras públicas y servicios relacionados con las mismas para las dependencias y entidades de la Administración Pública Federal, la cual prevé los impuestos en los cargos adicionales y señala que dichos cargos adicionales no deben ser afectados por la utilidad.
Sobre el particular, el Residente de la Zona Frontera, en el acta de verificación física, manifestó que "no se efectuó ningún pago improcedente, lo anterior debido a que la propuesta fue formulada por el contratista conforme a lo solicitado por la comisión y aceptada durante el proceso de licitación, y en apego al punto 3.3.2 de las Reglas generales para la contratación y ejecución de obra publica y servicios relacionados con las mismas para las dependencias y entidades de la Administración Pública Federal, el cual menciona que los precios unitarios que se consignan en el anexo del contrato, son rígidos y solo podrán ser modificados en los casos y bajo las condiciones previstas en el contrato, cabe hacer mención que la RGNE ha modificado los formatos de concurso de precios unitarios para no incurrir en este error en las próximas licitaciones".
Acción Promovida
00-18TOQ-4-570-01-022 Recomendación
Es necesario que la Comisión Federal de Electricidad instruya a la Subdirección de Construcción para que verifique que los precios unitarios se integren considerando los costos directos de los materiales y, en caso de importación, los impuestos o aranceles sean pagados al contratista de acuerdo con el pedimento definitivo, a fin de evitar pagos improcedentes y que se realicen de conformidad con el artículo 189, último párrafo, del Reglamento de la Ley de Obras Públicas y Servicios Relacionados con las Mismas.
Acción Promovida
00-18TOQ-4-570-03-003 Solicitud de Aclaración
La Auditoría Superior de la Federación solicitó a la entidad la documentación comprobatoria del resarcimiento de 4.1 miles de pesos, correspondientes a los impuestos de importación, más los intereses, de conformidad con el artículo 69, párrafo segundo, de la Ley de Adquisiciones y Obras Públicas.
Observación
Se constató que la entidad realizó pagos en las estimaciones núms. 5 y 11 en los conceptos de "Desmonte y despalme" y "Pruebas preoperativas", con montos de 285.8 y de 65.8 miles de pesos, respectivamente, y en las estimaciones núms. 8 y 12 realizó la deductiva de dichos montos, cabe hacer mención que de la estimación núm. 11 a la 12 transcurrieron cuatro meses, por lo que faltó recuperar 15.0 miles de pesos por los intereses generados.
Sobre el particular, el Residente de la Zona Frontera, en el acta de verificación física, manifestó que "efectivamente se omitió involuntariamente aplicar el cargo por financiamiento de los volúmenes de obra pagados incorrectamente, por lo que se analizará el cargo procedente y una vez conciliado con el contratista se aplicará en la próxima estimación".
Acción Promovida
00-18TOQ-4-570-01-023 Recomendación
Es necesario que la Comisión Federal de Electricidad instruya a la Subdirección de Construcción para que, en las obras que se ejecuten, se cuantifiquen debidamente los volúmenes de obra, a fin de evitar pagos en exceso, y en caso de que se hayan efectuado deductivas, se apliquen oportunamente los intereses, en cumplimiento del artículo 69, párrafo segundo, de la Ley de Adquisiciones y Obras Públicas.
Acción Promovida
00-18TOQ-4-570-03-004 Solicitud de Aclaración
La Auditoría Superior de la Federación solicitó a la entidad la documentación que compruebe el resarcimiento de 15.0 miles de pesos de los intereses generados por los pagos efectuados en las estimaciones núms. 5 y 11, de conformidad con el artículo 55, párrafo segundo, de la Ley de Obras Públicas y Servicios Relacionados con las Mismas.
Observación
Se observó que la terminación de los trabajos era el 10 de marzo de 2001 y la terminación real de los mismos fue el 28 de junio de 2001 (110 días posteriores), sin embargo, la entidad no ha aplicado la pena convencional por incumplimiento del programa de obra, la cual asciende a 15,314.2 miles de pesos.
Sobre el particular, el Residente de la Zona Frontera, en el acta de verificación física manifestó que no se aplicó la pena convencional, debido a que el atraso en la ejecución de los trabajos no fue imputable al contratista, y en estricto ajuste a lo descrito en el párrafo 6 de la cláusula contractual decimonovena "Sanciones por incumplimiento del programa", en la cual se menciona que para determinar las retenciones y, en su caso, la aplicación de la sanción acordada, no se tomarán en cuenta las demoras motivadas por causas imputables a la comisión, caso fortuito o fuerza mayor, conviene mencionar que actualmente está en proceso de formalización el convenio respectivo.
Acción Promovida
00-18TOQ-4-570-01-024 Recomendación
Es necesario que la Comisión Federal de Electricidad instruya a la Subdirección de Construcción para que los trabajos se ejecuten de acuerdo con los programas de obra y, en caso de incumplimiento, se apliquen las penas convencionales, de conformidad con las cláusulas contractuales; asimismo, que los convenios se formalicen durante la vigencia de los contratos de conformidad con los artículos 59, párrafo sexto, de la Ley de Obras Públicas y Servicios Relacionados con las Mismas y 69 de su Reglamento.
Acción Promovida
00-18TOQ-4-570-03-005 Solicitud de Aclaración
La ASF solicitó a la entidad que comprobara documentalmente la aplicación de la pena convencional por el incumplimiento del programa de obra por 15,314.2 miles de pesos o que enviara la aclaración correspondiente.
Observación
Se verificó que en 38 conceptos del rubro de ingeniería, la empresa Siemens S.A. de C.V. estimó 627.9 miles de pesos de conceptos que se pagaron en el contrato núm. 991014 rescindido a la empresa consorcio Procomía S.A. de C.V./Ing. Alfredo Márquez Jiménez, dicho monto está en trámite para su pago una vez que se formalice el convenio núm. 1.
Sobre el particular, el Residente de la Zona Frontera, en el acta de verificación física manifestó que "la comisión hace entrega del oficio núm. N2A05-HUA-099/00 de fecha 8 de mayo del 2000, por medio del cual la Residencia de la Zona Frontera solicitó a la Residencia General, aplique una deductiva en el finiquito del contrato núm. 991014 asignado a la compañía Procomía por los conceptos de ingeniería, ya que estos conceptos fueron pagados a la contratista Procomía, pero debido a la falta de memorias de cálculo, la compañía Siemens no podía avalar y revisar dicha ingeniería, por lo anterior ésta se tendrá que diseñar nuevamente".
Acción Promovida
00-18TOQ-4-570-01-025 Recomendación
Es necesario que la Comisión Federal de Electricidad instruya a la Subdirección de Construcción para que, en las obras públicas que ejecute, los volúmenes de obra que paguen correspondan a los que se hayan ejecutado realmente, a fin de evitar pagos duplicados.
Acción Promovida
00-18TOQ-4-570-03-006 Solicitud de Aclaración
La Auditoría Superior de la Federación solicitó a la entidad la documentación que compruebe el resarcimiento de 627.9 miles de pesos, correspondientes al concepto de ingeniería, más los intereses generados, de conformidad con el artículo 69, párrafo segundo, de la Ley de Adquisiciones y Obras Públicas.
Observación
Se observó que la entidad modificó la trayectoria del camino de acceso, debido a que la altura de las líneas de 138 kV que salen de la S.E. Aeropuerto (L.T. Aeropuerto-Juárez /Reynosa y L.T. Aeropuerto-Río Bravo) no cumplía con el libramiento necesario para el cruce de camino, lo que originó el concepto extraordinario "Caminos interiores de acceso", en el que se determinó una incorrecta cuantificación de volúmenes por un monto de 40.3 miles de pesos; asimismo, se observó que debido al deterioro por permanecer a la intemperie, los trabajos de compactación de la plataforma de la Subestación Aeropuerto, se originó el precio unitario extraordinario "Reparación de la plataforma", en el cual existe una incorrecta cuantificación de volúmenes de obra en la partida de suministro de material de banco compactado al 95% proctor, por un importe de 1,082.9 miles de pesos; dichos montos están en trámite para su pago, una vez que se formalice el convenio núm. 1.
Sobre el particular, el Residente de la Zona Frontera, en el acta de verificación física, manifestó que "la comisión revisará y conciliará con el contratista los volúmenes de estos conceptos, para así realizar los ajustes necesarios en las estimaciones correspondientes, de acuerdo a los resultados obtenidos".
Acción Promovida
00-18TOQ-4-570-01-026 Recomendación
Es necesario que la Comisión Federal de Electricidad instruya a la Subdirección de Construcción para que, en las obras públicas que ejecute, los volúmenes de obra que se paguen correspondan a los que se hayan ejecutado realmente, a fin de evitar pagos en exceso.
Acción Promovida
00-18TOQ-4-570-03-007 Solicitud de Aclaración
La Auditoría Superior de la Federación solicitó a la entidad la documentación que compruebe el ajuste de 40.3 y 1,082.9 miles de pesos, por incorrecta cuantificación de volúmenes de obra.
Resultado
Contrato 20001043
En términos generales, se comprobó que la obra al amparo del contrato núm. 20001043 se ajustó a las asignaciones presupuestarias autorizadas; que la obra fue realizada de acuerdo con los proyectos respectivos y con las normas generales y especificaciones de construcción de la entidad; que se llevaron a cabo los estudios previos necesarios y se cumplieron los programas de obra; que los sistemas de supervisión y control de calidad se aplicaron de acuerdo con los procedimientos establecidos, puesto que en las pruebas de laboratorio aplicadas a los materiales utilizados se obtuvieron resultados satisfactorios; que los precios unitarios con los que se realizaron los pagos coincidieron con los acordados en el contrato; que los ajustes de costos se efectuaron de conformidad con los procedimientos pactados en el contrato; que los descuentos contractuales y el IVA se aplicaron de conformidad con lo contratado; que las cantidades de obra estimadas y pagadas correspondieron con las ejecutadas; y que los anticipos otorgados se amortizaron en su totalidad. No obstante, se determinaron infracciones a la Ley de Obras Públicas y Servicios Relacionados con las Mismas y a lo estipulado en el contrato, así como un pago improcedente de precios adicionales.
Observación
Se comprobó que la entidad formalizó el convenio modificatorio núm. 1 el 13 de septiembre de 2001, 115 días naturales posteriores a la fecha contractual de terminación de los trabajos (21 de mayo de 2001), lo que contravino el artículo 59, párrafo sexto, de la Ley de Obras Públicas y Servicios Relacionados con las Mismas.
Sobre el particular, en el acta administrativa de verificación física del 31 de mayo de 2002, el representante de la Residencia General de Construcción de Líneas de Transmisión y Subestaciones Peninsular manifestó que, el convenio se formalizó con base en el artículo 59 de la ley, por lo que se está en el supuesto del artículo 82 de la misma. En esas condiciones la situación contractual quedó debidamente regularizada, por lo que no existe infracción alguna. La residencia General está dictando instrucciones y adoptando medidas para evitar en lo sucesivo la repetición de esta observación".
Al respecto, la ASF considera que la observación subsiste, ya que no obstante que se esgrimió el artículo 82, se incumplió con el artículo 59, párrafo sexto, de la Ley de Obras Públicas y Servicios Relacionados con las Mismas.
Acción Promovida
00-18TOQ-4-570-01-027 Recomendación
Es necesario que la Comisión Federal de Electricidad, por conducto de la Subdirección de Construcción, verifique que en todas las obras públicas a su cargo en que exista la necesidad de modificar el monto o plazo de ejecución de los trabajos, deberá celebrar los convenios correspondientes durante la vigencia de los contratos, en cumplimiento de los artículos 59, párrafo sexto, de la Ley de Obras Públicas y Servicios Relacionados con las Mismas, y 69 de su reglamento.
Observación
Se constató que la entidad registró en la nota de bitácora del 31 de agosto de 2001, que los trabajos se concluyeron el día 20 de julio de 2001; no obstante, no procedió a levantar el acta de entrega-recepción hasta el 6 de noviembre de ese año (97 días naturales posteriores a la fecha de terminación), asimismo, presentó la fianza de vicios ocultos en la misma fecha, lo que contravino los artículos 64, párrafo primero y 66, párrafo segundo, de la Ley de Obras Públicas y Servicios Relacionados con las Mismas.
Sobre el particular, el Residente General de Construcción de Líneas de Transmisión y Subestaciones Peninsular mencionó que "el acta de entrega-recepción se formalizó observando en forma espontánea el artículo 64 de la Ley, por lo que se está en el supuesto del artículo 82 de la misma. En esas condiciones la situación contractual quedó debidamente regularizada, por lo que no existe infracción alguna. Además, manifestó que la Residencia General está dictando instrucciones y adoptando medidas para evitar en lo sucesivo la repetición de esta observación".
Acción Promovida
00-18TOQ-4-570-01-028 Recomendación
Es necesario que la Comisión Federal de Electricidad, por conducto de la Subdirección de Construcción, exija a los contratistas que antes de la recepción de los trabajos se presenten las fianzas de vicios ocultos y se levanten las actas de entrega-recepción en los plazos establecidos en los contratos, de conformidad con los artículos 64, párrafo primero, y 66, párrafo segundo, de la Ley de Obras Públicas y Servicios Relacionados con las Mismas.
Observación
La entidad no consideró dentro de sus bases en el catálogo de conceptos (anexo AE02) el concepto "Excavación de material tipo III", no obstante que en el estudio de mecánica de suelos realizado para este contrato se indicó que se encontró este tipo de material, por lo que se autorizó el concepto adicional 1.58 "Excavación de material tipo III para pilas de cimentación", el cual se integró incorrectamente generando un pago en exceso de 105.6 miles de pesos, debido a que consideró materiales y equipo que no son necesarios para el desarrollo de la actividad, como son cimbra perdida, agua y pipa de agua.
Acción Promovida
00-18TOQ-4-570-01-029 Recomendación
Es necesario que la Comisión Federal de Electricidad instruya a la Subdirección de Construcción, para que se integren correctamente los precios unitarios adicionales, a fin de evitar pagos en exceso.
Acción Promovida
00-18TOQ-4-570-03-008 Solicitud de Aclaración
La Auditoría Superior de la Federación solicitó a la entidad la documentación comprobatoria del resarcimiento de 105.6 miles de pesos por la incorrecta integración de un precio unitario adicional, más los intereses correspondientes, conforme lo establece artículo 55, párrafo segundo, de Ley de Obras Públicas y Servicios Relacionados con las Mismas.
Observación
Se verificó que la CFE efectuó un pago improcedente de 123.1 miles de pesos al autorizar los conceptos adicionales 1.57 "Excavación de material tipo II-A para pilas de cimentación", 1.59 "Acero de refuerzo para pilas de cimentación" y 1.60 "Concreto f'c=250 kg/cm2 para pilas de cimentación", no obstante que se contaba con estos conceptos de trabajo en el catálogo de conceptos, especificaciones particulares y planos de construcción.
Acción Promovida
00-18TOQ-4-570-01-030 Recomendación
Es necesario que la Comisión Federal de Electricidad, en las obras públicas que realice por conducto de la Subdirección de Construcción, verifique la procedencia de los precios unitarios adicionales que se paguen, a fin de evitar pagos improcedentes.
Acción Promovida
00-18TOQ-4-570-03-009 Solicitud de Aclaración
La Auditoría Superior de la Federación solicitó a la entidad la información y documentación relacionada con el resarcimiento de 123.1 miles de pesos por el pago improcedente de precios unitarios adicionales, más los intereses generados conforme lo establece el artículo 55, párrafo segundo, de Ley de Obras Públicas y Servicios Relacionados con las Mismas.
Resultado
Contrato 200010113
En términos generales, se comprobó que la obra al amparo del contrato núm. 200010113 fue realizada de acuerdo con los proyectos respectivos y con las normas generales y especificaciones de construcción de la entidad, que se llevaron a cabo los estudios previos necesarios; que los sistemas de supervisión y control de calidad se aplicaron de acuerdo con los procedimientos establecidos, puesto que en las pruebas de laboratorio aplicadas a los materiales utilizados se obtuvieron resultados satisfactorios; que los precios unitarios con los que se realizaron los pagos coincidieron con los acordados en el contrato; que los ajustes de costos se efectuaron de conformidad con los procedimientos pactados en el contrato; que los descuentos contractuales y el IVA se aplicaron de conformidad con lo contratado; que las cantidades de obra estimadas y pagadas correspondieron con las ejecutadas; y que los anticipos otorgados se amortizaron en su totalidad. No obstante, se determinaron algunas infracciones a la Ley de Obras Públicas y Servicios Relacionados con las Mismas y a lo pactado en el contrato, debido a que la entidad omitió aplicar las retenciones y la pena convencional por incumplimiento del programa de obra, realizó un pago improcedente de ajuste de costos y se debieron aplicar intereses porque se pagaron conceptos de obra en forma fraccionada y anticipada a su conclusión.
Observación
Las especificaciones particulares de construcción, contenidas en las bases, no están firmadas por el responsable del proyecto; además, las bases carecen de los programas de suministros correspondientes a los materiales y equipo de instalación permanente proporcionados por la entidad, lo que contravino el artículo 33, fracciones IX y XI, de la Ley de Obras Públicas y Servicios Relacionados con las Mismas.
Acción Promovida
00-18TOQ-4-570-01-031 Recomendación
Es necesario que la Comisión Federal de Electricidad en las obras que, realice por conducto de la Subdirección de Construcción, se asegure de que las especificaciones particulares de construcción, contenidas en las bases, estén firmadas por el responsable del proyecto, y que las bases contengan los programas de suministros correspondientes a los materiales y equipo de instalación permanente que proporcione la entidad, en cumplimiento del artículo 33, fracciones IX y XI, de la Ley de Obras Públicas y Servicios Relacionados con las Mismas.
Observación
Se constató que durante la apertura de las propuestas técnicas y económicas, sólo un servidor público rubricó las propuestas, lo que contravino el artículo 37, fracciones II y V, de la Ley de Obras Públicas y Servicios Relacionados con las Mismas.
Acción Promovida
00-18TOQ-4-570-01-032 Recomendación
Es necesario que la Comisión Federal de Electricidad adopte las medidas necesarias para que, en las obras que realice por conducto de su Subdirección de Construcción, se asegure de que durante la apertura de las propuestas técnicas y económicas, por lo menos dos servidores públicos rubriquen las propuestas, de conformidad con el artículo 37, fracciones II y V, de la Ley de Obras Públicas y Servicios Relacionados con las Mismas.
Observación
Se comprobó que la entidad realizó el pago de los conceptos de trabajo de ingeniería civil y electromecánica por porcentaje, cuando la unidad de medición que se estipuló en el catálogo de conceptos fue el "lote", lo que infringió el artículo 45, fracción I, de la Ley de Obras Públicas y Servicios Relacionados con las Mismas y la cláusula quinta del contrato.
Acción Promovida
00-18TOQ-4-570-01-033 Recomendación
Es necesario que la Comisión Federal de Electricidad en las obras que realice por conducto de la Subdirección de Construcción se asegure de que los volúmenes de obra se paguen de acuerdo a lo pactado en el contrato y de conformidad con el artículo 45, fracción I, de la Ley de Obras Públicas y Servicios Relacionados con las Mismas.
Observación
La entidad formalizó el convenio modificatorio núm. 1 el 21 de agosto de 2001, 34 días naturales posteriores a la conclusión de los trabajos (18 de julio de 2001), lo que contravino el artículo 59, párrafo sexto, de la Ley de Obras Públicas y Servicios Relacionados con las Mismas.
Acción Promovida
00-18TOQ-4-570-01-034 Recomendación
Es necesario que la Comisión Federal de Electricidad en las obras que realice por conducto de su Subdirección de Construcción, se asegure de que se formalicen los convenios en cumplimiento del artículos 59, párrafo sexto, de la Ley de Obras Públicas y Servicios Relacionados con las Mismas, y 69 de su reglamento.
Observación
La contratista comunicó la terminación de los trabajos el 19 de julio de 2001 y la entidad lo constató el 25 de julio de 2001; no obstante, se procedió a levantar el acta de entrega-recepción el 15 de octubre de 2001 (82 días naturales posteriores a la verificación), lo que contravino el artículo 64, párrafo primero, de la Ley de Obras Públicas y Servicios Relacionados con las Mismas y la cláusula decimosegunda del contrato.
Acción Promovida
00-18TOQ-4-570-01-035 Recomendación
Es necesario que la Comisión Federal de Electricidad instruya a la Subdirección de Construcción, para que las obras públicas se reciban en los plazos establecidos en los contratos y de conformidad con el artículo 64, párrafo primero, de la Ley de Obras Públicas y Servicios Relacionados con las Mismas.
Observación
Se constató que a la fecha de la revisión (junio de 2002), la entidad no había realizado el registro del título de propiedad respectivo en las oficinas de Catastro y del Registro Público de la Propiedad del terreno adicional que adquirió para construir la obra, lo que infringió el artículo 65 de la Ley de Obras Públicas y Servicios Relacionados con las Mismas.
Acción Promovida
00-18TOQ-4-570-01-036 Recomendación
Es necesario que la Comisión Federal de Electricidad en las obras públicas que realice por conducto de la Subdirección de Construcción, se asegure de realizar el registro de los títulos de propiedad respectivos en las oficinas de Catastro y del Registro Público de la Propiedad, en cumplimiento del artículo 65 de la Ley de Obras Públicas y Servicios Relacionados con las Mismas.
Observación
La contratista presentó la fianza para responder por un plazo de 12 meses por los defectos de los trabajos realizados o de vicios ocultos el 8 de enero de 2002, 85 días naturales posteriores a la entrega-recepción de los trabajos (15 de octubre de 2001), lo que contravino el artículo 66, párrafo segundo, de la Ley de Obras Públicas y Servicios Relacionados con las Mismas.
Acción Promovida
00-18TOQ-4-570-01-037 Recomendación
Es necesario que la Comisión Federal de Electricidad en las obras que realice por conducto de su Subdirección de Construcción se asegure de que las contratistas presenten las fianzas para responder por los defectos que resultaren de los trabajos realizados, de los vicios ocultos y de cualquier otra responsabilidad en que hubieren incurrido, en cumplimiento del artículo 66, párrafo segundo, de la Ley de Obras Públicas y Servicios Relacionados con las Mismas.
Observación
La supervisión no cumplió con el anexo AT 16 (especificaciones) de los lineamientos generales para el llenado de la bitácora "Requisitos complementarios a las especificaciones generales de la CFE para construcción de L.T. y S.E.", en lo relacionado con indicaciones sobre el asentamiento de días transcurridos de la obra, así como dar aviso al IMSS del inicio de la misma y del libro de memoria de obra dividido en capítulos por cada tipo principal de obra; asimismo, en la descripción del proyecto completo no se incorporó el "Cuadro de movimientos de materiales instalados" como parte integral del acta de entrega-recepción.
Acción Promovida
00-18TOQ-4-570-01-038 Recomendación
Es necesario que la Comisión Federal de Electricidad adopte las medidas necesarias para que, en las obras que realice por conducto de la Subdirección de Construcción, se asegure de que la supervisión lleve a cabo el llenado de la bitácora, de conformidad con las especificaciones que son parte del contrato.
Observación
La entidad adjudicó la obra sin contar con la autorización específica para los trabajos descritos en el objeto del contrato por parte de la SHCP, ya que los oficios de autorización mencionados en los antecedentes del contrato en comento, no registran el monto contratado, lo que contravino el artículo 24, párrafo primero, de la Ley de Obras Públicas y Servicios Relacionados con las Mismas.
Acción Promovida
00-18TOQ-4-570-01-039 Recomendación
Es necesario que la Comisión Federal de Electricidad adopte las medidas necesarias para que en las obras que adjudique por conducto de su Subdirección de Construcción se asegure de contar con la autorización específica de la SHCP, en cumplimiento del artículo 24, párrafo primero, de la Ley de Obras Públicas y Servicios Relacionados con las Mismas.
Observación
La entidad formalizó el convenio núm. 1 para prorrogar la fecha de terminación de los trabajos en 42 días naturales, fundamentada en la entrega extemporánea de áreas físicas para la colocación de los tableros PCM, como consecuencia de las diferencias de los espacios entre los tableros existentes con los contemplados en el diseño, así como de la falta de suministro de equipo por parte de CFE; sin embargo, se constató, en el aviso de entrega de los inmuebles y en las notas de bitácora respectivas, que no se menciona el hecho de que existieran áreas pendientes de entregar, específicamente la caseta de control, donde se ubicaron dichos equipos, además, el objeto del contrato incluyó el desarrollo de la ingeniería por parte del contratista, y en las características particulares de ingeniería electromecánica y civil se indica que se requiere el diseño para la disposición de los equipos, así como la muestra de los detalles de conexiones y ubicación en planta y cortes con sus especificaciones, además, la relación de planos básicos entregada por la CFE indicó que a partir de los mismos se desarrollaría la ingeniería de detalle requerida, que éstos no podrían ser utilizados como planos autorizados para construcción, así que es responsabilidad del contratista considerar los espacios para los tableros en el diseño de la ingeniería.
En relación con la falta de suministro, la entidad manifestó que los tableros PCM y los accesorios para las cuchillas pantógrafo fueron entregadas por la CFE el 29 de junio de 2001, lo que provocó modificar el programa de obra por la falta de disponibilidad del suministro. En la nota de bitácora núm. 118 del 20 de abril de 2001 y estimación SE-B-05, del mes de abril, se indica el suministro por parte de la CFE de los tableros de protección, control y medición; asimismo, en la estimación SE-A-05 del mismo mes, se indica el suministro de las cuchillas pantógrafo por la CFE, con una anotación respecto a que faltaban accesorios para montaje. No obstante, en las estimaciones SE-A-06 y SE-B-06 se indica el montaje de la totalidad de las cuchillas, sin mencionar que faltara alguna. Por lo anterior, se considera que la prórroga de 42 días naturales resulta improcedente, ya que la fecha de terminación del contrato debería ser el 6 de junio de 2001, por lo que se debieron aplicar retenciones por incumplimiento del programa de obra de 447.3 miles de pesos, y una pena convencional por 3,483.3 miles de pesos.
Acción Promovida
00-18TOQ-4-570-01-040 Recomendación
Es necesario que la Comisión Federal de Electricidad adopte las medidas necesarias para que en las obras que realice por conducto de la Subdirección de Construcción, en caso de incumplimiento al programa de obra, se apliquen las retenciones y penas convencionales correspondientes, de conformidad con las cláusulas contractuales.
Acción Promovida
00-18TOQ-4-570-03-010 Solicitud de Aclaración
Sobre el particular, la Auditoría Superior de la Federación solicitó a la entidad la información y documentación relacionada con el resarcimiento de 447.3 miles de pesos de retenciones por incumplimiento del programa de obra, y de 3,483.3 miles de pesos de pena convencional, o la aclaración correspondiente.
Observación
Como consecuencia de la prórroga improcedente de 42 días naturales formalizados mediante el convenio núm. 1, se realizó un pago indebido de 186.8 miles de pesos por concepto de ajuste de costos para ese periodo.
Acción Promovida
00-18TOQ-4-570-01-041 Recomendación
Es necesario que la Comisión Federal de Electricidad, en las obras que realice por conducto de la Subdirección de Construcción, se asegure de que los ajustes de costos se apliquen a los trabajos pendientes de ejecutar de conformidad con el programa convenido, cuando los atrasos sean imputables al contratista, a fin de evitar pagos indebidos.
Acción Promovida
00-18TOQ-4-570-03-011 Solicitud de Aclaración
La Auditoría Superior de la Federación solicitó a la entidad la información y documentación relacionada con el resarcimiento de 186.8 miles de pesos por concepto del pago indebido de ajuste de costos, más los intereses correspondientes, de conformidad con el artículo 55, párrafo segundo, de Ley de Obras Públicas y Servicios Relacionados con las Mismas.
Observación
Se constató que la entidad realizó el pago de los conceptos de trabajo de ingeniería civil y electromecánica por porcentaje, con base en el avance de los trabajos, pero la unidad de medida que se estableció en el catálogo de conceptos fue el lote, por lo que la ASF determinó intereses por pagos anticipados que ascienden a 268.3 miles de pesos.
Acción Promovida
00-18TOQ-4-570-01-042 Recomendación
Es necesario que la Comisión Federal de Electricidad adopte las medidas necesarias para que, en las obras que realice por conducto de su Subdirección de Construcción, se asegure que los conceptos cuya unidad de medida sea el lote, se paguen cuando se hayan concluido o, en caso de pagos anticipados, se apliquen los intereses correspondientes, de conformidad con el artículo 55, párrafo segundo, de la Ley de Obras Públicas y Servicios Relacionados con las Mismas.
Acción Promovida
00-18TOQ-4-570-03-012 Solicitud de Aclaración
La Auditoría Superior de la Federación solicitó a la entidad la información y documentación relacionada con el resarcimiento de 268.3 miles de pesos por concepto de intereses del pago anticipado.
Resultado
Contrato Núm. 200010139
En términos generales, se comprobó que la obra al amparo del contrato núm. 200010139 se realizó de acuerdo con el proyecto respectivo y con las normas generales y específicas de construcción de la entidad; que el gasto ejercido en ella se ajustó a las asignaciones presupuestarias autorizadas; que se realizaron los estudios previos necesarios y, aunque hubo incumplimiento del programa de obra, los atrasos no fueron imputables a la contratista; que los sistemas de supervisión y control de calidad se aplicaron de acuerdo con los procedimientos establecidos, puesto que en las pruebas de laboratorio aplicadas a los materiales utilizados se obtuvieron resultados satisfactorios; que los precios unitarios pagados coincidieron con los pactados en el contrato; que las deducciones, retenciones y descuentos contractuales y el IVA se aplicaron correctamente y que el anticipo se amortizó en su totalidad. No obstante, se determinaron algunas infracciones a la Ley de Obras Públicas y Servicios Relacionados con las Mismas y a lo pactado en el contrato, debido a que se pagó el ajuste de costos con factores mayores a los autorizados.
Observación
Se constató que la entidad autorizó en forma extemporánea los precios unitarios adicionales de conceptos no previstos en el catálogo, por lo que se infringió lo estipulado en la regla 3.3.4, numeral 1, inciso d, de las Reglas generales para la contratación y ejecución de obras públicas y de servicios relacionados con las mismas para las dependencias y entidades de la Administración Pública Federal, así como el Apartado 6, numeral 6.2, de los Requisitos Complementarios a las Especificaciones Generales de la CFE para la Construcción de Líneas de Transmisión y Subestaciones, comprendidos en el Anexo AT-16 de las bases de licitación.
Sobre el particular, el Residente de la Zona Centro Sur manifestó que efectivamente la observación es válida, puesto que hay constancia en bitácora, lo cual es una de las razones fundadas y explícitas de que el convenio modificatorio num.1 se haya formalizado extemporáneamente.
Además, en el acta circunstanciada de conclusión de los trabajos de auditoría y reunión de confronta del 17 de julio de 2002, el representante de la entidad manifestó que el 13 de julio de 2002 mediante el oficio núm. N2B00-05/2463/2002 entregó diversa información del trámite de autorización de los precios extraordinarios, donde se demuestra la dificultad de las conciliaciones con la contratista para formalizarlos, debido a la interpretación errónea de la contratista a las especificaciones y alcance del contrato.
Acción Promovida
00-18TOQ-4-570-01-043 Recomendación
Es necesario que la Comisión Federal de Electricidad, por conducto de la Subdirección de Construcción, verifique que las resoluciones de los precios unitarios adicionales se emitan en tiempo y forma, en cumplimiento del artículo 77, párrafo primero, del Reglamento de la Ley de Obras Públicas y Servicios Relacionados con las Mismas.
Observación
Se observó que la entidad estableció en la convocatoria, en las bases y en la junta de aclaraciones como fecha de inicio de los trabajos el 4 de diciembre de 2000; sin embargo en el fallo se notificó el cambio de esta fecha para dar inicio el 2 de enero de 2001, lo que contravino el artículo 35, párrafo primero, de la Ley de Obras Públicas y Servicios Relacionados con las Mismas.
Sobre el particular, en el acta circunstanciada de conclusión de los trabajos de auditoría y reunión de confronta del 17 de julio de 2002, el representante de la entidad manifestó que el acto de presentación de propuestas y apertura de ofertas técnicas se llevó a cabo conforme a la convocatoria y bases de licitación con los licitantes que en ese momento se presentaron a dicho acto. Asimismo se establece en el artículo 31 fracción VIII y artículo 33, fracción XVII, el plazo de ejecución de los trabajos se determinó en días naturales e indica la fecha estimada de inicio de los mismos, además de que el artículo 35 del Reglamento de la Ley Obras Publicas señala que en el fallo se establecerá la fecha del inicio de los trabajos.
Al respecto, la ASF considera que la observación subsiste, ya que la modificación de la fecha de inicio de los trabajos establecida en la convocatoria, en las bases y en la junta de aclaraciones no se efectuó en el periodo señalado para este efecto en el artículo 35, párrafo primero, de la Ley de Obras Públicas y Servicios Relacionados con las Mismas
Acción Promovida
00-18TOQ-4-570-01-044 Recomendación
Es necesario que la Comisión Federal de Electricidad, por conducto de la Subdirección de Construcción, instruya a las residencias de construcción para que las modificaciones de los plazos establecidos en la convocatoria o en las bases de licitación se efectúen en el periodo señalado para este efecto en el artículo 35, párrafo primero, de la Ley de Obras Públicas y Servicios Relacionados con las Mismas.
Observación
Se constató que el 15 de diciembre de 2001, la contratista comunicó la terminación de los trabajos, mediante la nota de bitácora num. 365; sin embargo, a la fecha de la revisión (junio de 2002) la entidad no había elaborado el finiquito del contrato, por lo que se contravino el artículo 64, párrafo segundo, de la Ley de Obras Públicas y Servicios Relacionados con las Mismas, y la cláusula duodécima, numeral 1, párrafo tercero, del contrato.
Acción Promovida
00-18TOQ-4-570-01-045 Recomendación
Es necesario que la Comisión Federal de Electricidad, por conducto de la Subdirección de Construcción, instruya a los residentes de construcción para que una vez recepcionadas las obras se elaboren los finiquitos respectivos, de conformidad con el artículo 64, párrafo segundo, de la Ley de Obras Públicas y Servicios Relacionados con las Mismas, y la cláusula contractual correspondiente.
Observación
Se constató que la entidad celebró extemporáneamente el convenio núm. 1 el 23 de mayo de 2002 ya que la terminación de los trabajos contractual fue el 28 de septiembre de 2001, en contravención del párrafo segundo de la regla 3.3.7 de las Reglas generales para la contratación y ejecución de obra públicas y de servicios relacionados con las mismas para las dependencias y entidades de la Administración Pública Federal, que indica que las modificaciones a los contratos deberán realizarse durante su vigencia.
Sobre el particular, en el acta circunstanciada de conclusión de los trabajos de auditoría y reunión de confronta del 17 de julio de 2002, el representante de la entidad manifestó que el Residente General del Centro con el objeto de evitar la recurrencia de este tipo de irregularidades mediante la circular núm. N2B00-01/0024 de fecha 16 de julio de 2002, instruyó a los residentes de obra para que en el desarrollo de su gestión refuercen los mecanismos de control existentes.
Acción Promovida
00-18TOQ-4-570-01-046 Recomendación
Es necesario que la Comisión Federal de Electricidad, por conducto de la Subdirección de Construcción, verifique que las modificaciones a los plazos y montos estipulados contractualmente en todas las obras públicas a su cargo, se formalicen mediante los convenios correspondientes y durante la vigencia de los contratos, en cumplimiento de los artículos 59, párrafo sexto, de la Ley de Obras Públicas y Servicios Relacionados con las Mismas, y 69, párrafo primero, de su Reglamento.
Observación
Se constató que la entidad efectuó un pago en exceso de 256.8 miles de pesos, debido a que autorizó factores de ajuste de costos mayores a los solicitados por la contratista.
Sobre el particular, en el acta circunstanciada de conclusión de los trabajos de auditoría y reunión de confronta del 17 de julio de 2002, el representante de la entidad manifestó que la cantidad por resarcir es de 256.8 miles de pesos, conciliada el día 10 de junio de 2002 con la compañía auditora, para lo cual media una acta.
Acción Promovida
00-18TOQ-4-570-01-047 Recomendación
Es necesario que la Comisión Federal de Electricidad, por conducto de la Subdirección de Construcción, verifique la correcta integración de los factores de ajuste de costos, a fin de evitar pagos en exceso.
Acción Promovida
00-18TOQ-4-570-03-013 Solicitud de Aclaración
La ASF solicitó a la CFE el resarcimiento de 256.8 miles de pesos en virtud de que la entidad autorizó factores de ajuste de costos mayores a los solicitados por la contratista, más los intereses correspondientes, en cumplimiento del artículo 55, párrafo segundo, de la Ley de Obras Públicas y Servicios Relacionados con las Mismas.
Resultado
Contrato Núm. 20001026
En términos generales, se comprobó que la obra al amparo del contrato núm. 20001026 fue realizada de acuerdo con el proyecto respectivo y con las normas generales y específicas de construcción de la entidad; que el gasto ejercido en ella se ajustó a las asignaciones presupuestarias autorizadas; que se realizaron los estudios previos necesarios y que se cumplieron los programas de obra; que los sistemas de supervisión y de control de calidad se aplicaron de acuerdo con los procedimientos establecidos, puesto que en las pruebas de laboratorio aplicadas a los materiales utilizados se obtuvieron resultados satisfactorios; que los precios unitarios que se pagaron coincidieron con los pactados en el contrato, que los descuentos contractuales y el IVA se aplicaron correctamente y que el anticipo se amortizó en su totalidad. No obstante lo anterior, se determinaron algunas infracciones de la Ley de Obras Públicas y Servicios Relacionados con las Mismas, del Reglamento de la Ley de Obras Públicas y de lo pactado en el contrato, ya que existió una diferencia de volúmenes estimados con respecto a lo cuantificado en el proyecto, no se afectó el importe pagado de ajuste de costos por un porcentaje igual al del anticipo recibido y por la incorrecta integración de precios unitarios adicionales.
Observación
Se constató que los trabajos concluyeron el 31 de diciembre de 2001 y a la fecha de la revisión de junio de 2002, 131 días naturales después de la fecha de verificación física, no se cuenta con el acta de entrega-recepción de los trabajos, lo que contravino el artículo 64, párrafo primero, de la Ley de Obras Públicas y Servicios Relacionados con las Mismas y la cláusula duodécima, párrafo cuarto, del contrato.
Sobre el particular, la Residencia de Obra de la Zona Centro-Puebla-Tlaxcala manifestó que los trabajos objeto del contrato se concluyeron el día 31 de diciembre de 2001; a la fecha no se cuenta con el finiquito y que se hicieron comunicados ante la SECODAM, y el contratista no compareció a firmar este documento, en virtud de que la contratista presentó reclamaciones por bajos rendimientos y restitución de indirectos no recuperables, mismas que se han revisado conjuntamente por personal de la Residencia General del Centro y la residencia de obra, con la participación del contratista; sin embargo, el contratista ha solicitado un replanteamiento sobre dichas reclamaciones y ha solicitado una nueva reunión con la participación de la Unidad de Contratación y Precios Unitarios de la CFE con el objeto de determinar los resultados definitivos y así finiquitar este contrato.
Acción Promovida
00-18TOQ-4-570-01-048 Recomendación
Es necesario que la Comisión Federal de Electricidad, por conducto de la Subdirección de Construcción, vigile que las actas de entrega-recepción de obra se lleven a cabo dentro de los plazos establecidos y pactados en el contrato, de conformidad con el artículo 64, párrafo primero, de la Ley de Obras Públicas y Servicios Relacionados con las Mismas y con la cláusula contractual correspondiente.
Observación
Se detectó un pago en exceso de 12.5 miles de pesos por la diferencia de volúmenes estimados con respecto al volumen cuantificado de proyecto en el concepto núm. 10 "Acero de refuerzo".
En el acta circunstanciada de conclusión de los trabajos de auditoría y reunión de confronta del 17 de julio de 2002, el representante de la entidad manifestó que solicitará al contratista el resarcimiento de la cantidad derivada de las conciliaciones con la ASF.
Acción Promovida
00-18TOQ-4-570-01-049 Recomendación
Es necesario que la Comisión Federal de Electricidad instruya a la Subdirección de Construcción, para que en las obras que ejecute se cuantifiquen correctamente los volúmenes de obra, a fin de evitar pagos en exceso.
Acción Promovida
00-18TOQ-4-570-03-014 Solicitud de Aclaración
La Auditoría Superior de la Federación (ASF) solicitó el resarcimiento de 12.5 miles de pesos por concepto de la incorrecta cuantificación de volúmenes de obra, más los intereses generados, de conformidad con el artículo 55, párrafo segundo, de la Ley de Obras Públicas y Servicios Relacionados con las Mismas.
Observación
Se determinó un pago en exceso de 42.3 miles de pesos, debido a que no se afectó el importe pagado de ajuste de costos por un porcentaje igual al del anticipo recibido (30.0% para inicio de los trabajos y compra de materiales), ya que se realizó en un porcentaje inferior (20.0%), en infracción del artículo 27, fracción VII, del Reglamento de la Ley de Obras Públicas.
Sobre el particular, en el acta circunstanciada de conclusión de los trabajos de auditoría y reunión de confronta del 17 de julio de 2002, el representante de la entidad manifestó que realizarán una consulta a la SECODAM, sobre la vigencia de la fórmula autorizado por la SHCP.
Acción Promovida
00-18TOQ-4-570-01-050 Recomendación
Es necesario que la Comisión Federal de Electricidad, en las obras que realice por conducto de la Subdirección de Construcción, se asegure de que los ajustes de costos se afecten por el porcentaje de anticipo otorgado contractualmente, a fin de evitar pagos en exceso, en cumplimiento del artículo 147 del Reglamento de la Ley de Obras Públicas y Servicios Relacionados con las Mismas.
Acción Promovida
00-18TOQ-4-570-03-015 Solicitud de Aclaración
La ASF solicitó la documentación que compruebe el resarcimiento de 42.3 miles de pesos, correspondiente al pago en exceso de los ajustes de costos, más los intereses generados, de conformidad con el artículo 55, párrafo segundo, de la Ley de Obras Públicas y Servicios Relacionados con las Mismas.
Observación
Se constató que se efectuó un pago en exceso de 48.3 miles de pesos, por la incorrecta integración de los precios unitarios adicionales OTE-01 "Relleno y compactación de material de banco" y OTE-04 "Limpieza y desazolve de cepas", debido a que no se tiene el soporte documental del material de banco para el relleno y las diferencias en los rendimientos del equipo.
Además, los precios unitarios adicionales OTE-14 "Despalme de terreno para dar libramiento fase a tierra entre las estructuras 36 y 37", OTE-15 "Corte de terreno en material tipo II para dar libramiento fase a tierra entre las estructuras 36 y 37", y OTE-16 "Corte de terreno en material tipo III para dar libramiento fase a tierra entre las estructuras 36 y 37", se integraron incorrectamente. Conviene señalar que estos conceptos están autorizados, sin embargo, a la fecha no se han pagado, por lo que la ASF solicita que se revise su integración y proporcione el reanálisis de los conceptos mencionados, y que se informe oportunamente del pago realizado.
Sobre el particular, en el acta circunstanciada de conclusión de los trabajos de auditoría y reunión de confronta del 17 de julio de 2002, el representante de la entidad manifestó que solicitó al contratista mediante el oficio núm. N2B001.01-2544 del 13 de julio de 2002 que presente las facturas originales del material empleado en el precio extraordinario OTE-01 "Relleno y compactado con material de banco" y OTE-04 "Limpieza y desazolve de cepas" los cuales se reanalizarán y se enviarán a la ASF. Los precios de los conceptos OTE-14, OTE-15 y OTE-16, que no han sido pagados a la fecha se reanalizarán y se informarán a la ASF.
Acción Promovida
00-18TOQ-4-570-01-051 Recomendación
Es necesario que la Comisión Federal de Electricidad, por conducto de la Subdirección de Construcción, verifique la correcta integración de los precios unitarios adicionales, a fin de evitar pagos en exceso.
Acción Promovida
00-18TOQ-4-570-03-016 Solicitud de Aclaración
La ASF solicita a la CFE el resarcimiento por 48.3 miles de pesos, debido al pago en exceso por la incorrecta integración de los precios unitarios adicionales, más los intereses generados, de conformidad con el artículo 55, párrafo segundo, de la Ley de Obras Públicas y Servicios Relacionados con las Mismas.
Resultado
Contrato 20001069
En términos generales, se comprobó que la obra al amparo del contrato núm. 20001069 se realizó de acuerdo con el proyecto respectivo y con las normas generales y específicas de construcción de la entidad; que el gasto ejercido en ella se ajustó a las asignaciones presupuestarias autorizadas; que se realizaron los estudios previos necesarios; que los sistemas de supervisión y control de calidad se aplicaron de acuerdo con los procedimientos establecidos, puesto que en las pruebas de laboratorio aplicadas a los materiales utilizados se obtuvieron resultados satisfactorios; que los precios unitarios pagados coincidieron con los señalados en el contrato; que los descuentos contractuales y el IVA se aplicaron correctamente; que las cantidades de obra estimadas y pagadas correspondieron con las ejecutadas; y que los anticipos otorgados se amortizaron en su totalidad. No obstante, se determinaron algunas infracciones de la Ley de Obras Públicas y Servicios Relacionados con las Mismas y de lo pactado en el contrato, debido a que la entidad omitió aplicar una pena convencional por incumplimiento del programa de obra y realizó un pago improcedente por la incorrecta integración y aplicación de un precio unitario extraordinario.
Observación
Se constató que la terminación de los trabajos fue el 26 de noviembre de 2001 y su recepción provisional fue el 20 de diciembre del mismo año; sin embargo, a la fecha de visita de verificación física (mayo de 2002), la entidad no había levantado el acta de entrega-recepción de la obra, en contravención del artículo 64 de la Ley de Obras Públicas y Servicios Relacionados con las Mismas y de la cláusula decimosegunda del contrato.
Sobre el particular, el Residente General de Construcción de Líneas de Transmisión y Subestaciones del Noreste, en el acta de verificación física, manifestó que a la fecha no se ha levantado el acta de entrega-recepción final, en vista de que estaba en proceso de regularización la entrega de documentación relacionada con la obra (planos as built), por lo que una vez normalizada dicha situación se procederá a levantar el acta referida.
Acción Promovida
00-18TOQ-4-570-01-052 Recomendación
Es necesario que la Comisión Federal de Electricidad, por conducto de la Subdirección de Construcción, establezca los mecanismos que estime convenientes para asegurarse de que las actas de entrega-recepción de las obras públicas que realice se levanten en los plazos establecidos en los contratos y de conformidad con el artículo 64, párrafo primero, de la Ley de Obras Públicas y Servicios Relacionados con las Mismas.
Observación
La supervisión de obra aprobó para trámite y pagó las estimaciones de obra civil sin que tuvieran en sus números generadores la localización específica de los cadenamientos en los conceptos de excavación a cielo abierto y banco de ductos en zona de boleos, en contravención del artículo 47, fracción III, del Reglamento de la Ley de Obras Públicas.
Sobre el particular, el Residente General de Construcción de Líneas de Transmisión y Subestaciones del Noreste, en el acta de verificación física, manifestó que "dichos cadenamientos se omitieron debido a los obstáculos encontrados a lo largo de la trayectoria, como son las tuberías de gas, drenaje, ductos telefónicos etcétera, que pudieran hacer variar los cadenamientos que la compañía efectuó en el levantamiento original con los realmente ejecutados. Ante esta situación los cadenamientos fueron conciliados al final, por lo que se decidió representar los volúmenes estimados sólo en forma esquemática y considerar en cada estimación las cantidades realmente ejecutadas, esto de acuerdo con las medidas realizadas por la supervisión de obra para cada estimación".
Del estudio y análisis efectuado a la información y documentación, la ASF determinó que la observación persiste, debido a que los números generadores no registran la localización específica de los cadenamientos en algunos conceptos de obra.
Acción Promovida
00-18TOQ-4-570-01-053 Recomendación
Es necesario que la Comisión Federal de Electricidad, por conducto de su Subdirección de Construcción, instruya a la supervisión encargada de las obras para que verifique que los números generadores incluyan la localización específica donde se realizaron los trabajos, en cumplimiento del artículo 54, párrafo primero, de la Ley de Obras Públicas y Servicios Relacionados con las Mismas, y 102, fracción I, de su Reglamento.
Observación
El catálogo de conceptos, cantidades y unidades de medición, que la entidad presentó en las bases de licitación, no está firmado por el responsable del proyecto, lo cual contravino el artículo 33, fracción XX, de la Ley de Obras Públicas y Servicios Relacionados con las Mismas.
Sobre el particular, el Residente General de Construcción de Líneas de Transmisión y Subestaciones del Noreste, en el acta de verificación física manifestó que se entregó el catálogo de conceptos de las bases de licitación para este proyecto debidamente firmado por el área responsable y que, asimismo, en lo sucesivo se efectuarán las acciones necesarias para cumplir con esta disposición.
Acción Promovida
00-18TOQ-4-570-01-054 Recomendación
Es necesario que la Comisión Federal de Electricidad, por conducto de la Subdirección de Construcción, establezca los mecanismos que estime convenientes para asegurarse de que en los contratos que realice, se asegure de que los catálogos de conceptos de la licitaciones estén debidamente firmados por las áreas responsables, en cumplimiento del artículo 33, fracción XX, de la Ley de Obras Públicas y Servicios Relacionados con las Mismas.
Observación
Se constató que la obra se concluyó el 26 de noviembre de 2001, 157 días calendario después de la fecha de terminación contractual el 21 de junio de 2001; asimismo, se realizaron trabajos extraordinarios ocasionados por el cambio de trayectoria en la línea y a la fecha de revisión (mayo de 2002) no se había formalizado el convenio respectivo y la entidad no aplicó la pena convencional por incumplimiento del programa de obra, que asciende a 5,346.4 miles de pesos, sin embargo, la pena convencional que debe aplicarse es de 1,847.3 miles de pesos correspondientes al monto de la garantía otorgada por el contratista por el cumplimiento del contrato.
Sobre el particular, el Residente General de Construcción de Líneas de Transmisión y Subestaciones del Noreste, en el acta de verificación física, manifestó que "la aplicación de las penalizaciones observadas, se debe a que el retraso presentado en la fecha de terminación del contrato fue motivado por la comisión, situación que tiene contemplado regularizar mediante convenio adicional, actualmente en elaboración".
Acción Promovida
00-18TOQ-4-570-01-055 Recomendación
Es necesario que la Comisión Federal de Electricidad instruya a la Subdirección de Construcción para que los trabajos se ejecuten de acuerdo con los programas de obra y, en caso de incumplimiento, se apliquen las penas convencionales de conformidad con las cláusulas contractuales, asimismo, es necesario que los convenios se formalicen dentro de la vigencia de los contratos, en cumplimiento de los artículos 59, párrafo sexto, de la Ley de Obras Públicas y Servicios Relacionados con las Mismas y 69 de su Reglamento.
Acción Promovida
00-18TOQ-4-570-03-017 Solicitud de Aclaración
La ASF solicitó a la entidad que comprobara documentalmente la aplicación de la pena convencional por el incumplimiento del programa de obra por 1,847.3 miles de pesos o que enviara la aclaración correspondiente.
Observación
Se comprobó que la entidad efectuó un pago en exceso de 1.5 miles de pesos, debido a que el concepto extraordinario "Banco de ductos en zona de boleos" tiene como unidad el metro y en la integración del mismo en los preliminares, el básico de trazo y nivelación registra dos metros.
Sobre el particular, el Residente General de Construcción de Líneas de Transmisión y Subestaciones del Noreste, en el acta de verificación física, manifestó que "para el cálculo del precio unitario extraordinario, se tomó el básico de oferta, donde de origen la contratista maneja 2 m de trazo y nivelación por cada metro lineal, ya que el procedimiento consiste en nivelar la superficie donde se tiene el primer circuito y en forma posterior trazar y nivelar el tendido para el segundo circuito, situación que fue revisada y considerada procedente durante la revisión de propuestas".
Sobre el particular, la ASF considera que la observación subsiste, ya que en la integración de los precios unitarios del trazo y nivelación se debe considerar la unidad.
Acción Promovida
00-18TOQ-4-570-01-056 Recomendación
Es necesario que la Comisión Federal de Electricidad instruya a la Subdirección de Construcción, para que en las obras que ejecuten se integren correctamente los precios unitarios extraordinarios, a fin de evitar pagos en exceso.
Acción Promovida
00-18TOQ-4-570-03-018 Solicitud de Aclaración
La ASF solicitó a la entidad que comprobara el resarcimiento de los 1.5 miles de pesos correspondientes a la incorrecta integración de un precio unitario adicional, más los intereses generados, de conformidad con el artículo 55, párrafo segundo, de la Ley de Obras Públicas y Servicios Relacionados con las Mismas.
Resultado
Contrato 20001073
En términos generales, se comprobó que la obra al amparo del contrato núm. 20001073 fue realizada de acuerdo con el proyecto respectivo y con las normas generales y específicas de construcción de la entidad; que el gasto ejercido en ella se ajustó a las asignaciones presupuestarias autorizadas; que se realizaron los estudios previos necesarios; que los sistemas de supervisión y control de calidad se aplicaron de acuerdo con los procedimientos establecidos, puesto que en las pruebas de laboratorio aplicadas a los materiales utilizados se obtuvieron resultados satisfactorios; que los precios unitarios pagados coincidieron con los pactados en el contrato; que los ajustes de costos, los descuentos contractuales y el IVA se aplicaron correctamente; y que los anticipos otorgados se amortizaron en su totalidad. No obstante, se determinaron algunas infracciones de la Ley de Obras Públicas y Servicios Relacionados con las Mismas y a lo pactado en el contrato, debido a la improcedencia de precios unitarios adicionales.
Observación
El catálogo de conceptos, cantidades y unidades de medición que la entidad presentó en las bases de licitación no fue firmado por el responsable del proyecto, lo que infringió el artículo 33, fracción XX, de la Ley de Obras Públicas y Servicios Relacionados con las Mismas.
Sobre el particular, el Residente General de Construcción de Líneas de Transmisión y Subestaciones del Noreste, en el acta de verificación física, manifestó que se entregó el catálogo de conceptos de las bases de licitación para este proyecto debidamente firmado por el área responsable y que, asimismo, en lo sucesivo se efectuarán las acciones necesarias para cumplir con esta disposición.
Acción Promovida
00-18TOQ-4-570-01-057 Recomendación
Es necesario que la Comisión Federal de Electricidad, por conducto de la Subdirección de Construcción, establezca los mecanismos que estime convenientes para que en los contratos que realice, se asegure de que los catálogos de conceptos de la licitaciones estén debidamente firmados por las áreas responsables, en cumplimiento del artículo 33, fracción XX, de la Ley de Obras Públicas y Servicios Relacionados con las Mismas.
Observación
Se constató que la entidad realizó un pago improcedente por 699.6 miles de pesos por concepto de precios unitarios extraordinarios, toda vez que en las especificaciones particulares de las bases, en los puntos 2. "Cimentaciones" y 2.2. "Excavaciones a cielo abierto", se especifica que el licitante deberá considerar todas las actividades que desarrollará al calcular sus costos unitarios, que las cimentaciones serían de acuerdo con las características del terreno, las excavaciones serían en cualquier tipo de terreno y que en la ejecución el contratista suministraría el equipo y mano de obra necesarios.
Sobre el particular, el Residente General de Construcción de Líneas de Transmisión y Subestaciones del Noreste, en el acta de verificación física aclaró que "el punto 2. Cimentaciones y 2.2 Excavaciones a cielo abierto, pertenece a la especificación para construcción de L.T. de 115 kV hasta 400 kV y que, efectivamente, la CFE en un principio tomó la decisión de no reconocer el precio extraordinario por concepto de excavación, sin embargo, la contratista, basada en la descripción y características generales del proyecto aclaró que la CFE no definió que en el concepto de cimentaciones se debería considerar el costo de excavación en cualquier tipo de material para una cimentación con capacidad de carga de 0,196 Mpa. La CFE para reconocer el precio extraordinario se basó en las tarjetas de precios de los conceptos de cimentación, en las que el contratista consideró suelo tipo II, cuando realmente se encontraron suelos tipos I, II, II-A y III".
Al respecto, la ASF considera que la observación subsiste, ya que las especificaciones particulares de las bases indican que el licitante deberá considerar todas las actividades que desarrollará al calcular sus costos unitarios, además, las cimentaciones conformadas por zapatas aisladas, pilas, anclajes en roca y pilotes, quedan incluidas en el concepto de la cimentación, la excavación o perforaciones en cualquier tipo de terreno.
Acción Promovida
00-18TOQ-4-570-01-058 Recomendación
Es necesario que la Comisión Federal de Electricidad instruya a la Subdirección de Construcción, para que en las obras que ejecute, se verifique la procedencia de los precios unitarios extraordinarios de acuerdo con las especificaciones, a fin de evitar pagos en exceso.
Acción Promovida
00-18TOQ-4-570-03-019 Solicitud de Aclaración
La ASF solicitó a la entidad que comprobara el resarcimiento de los 699.6 miles de pesos correspondientes a la improcedencia de precios unitarios adicionales, más los intereses generados, de conformidad con el artículo 55, párrafo segundo, de la Ley de Obras Públicas y Servicios Relacionados con las Mismas.
Observación
En el balance financiero generado por la rescisión administrativa del contrato, se determinó un importe de 815.5 miles de pesos en favor de la CFE integrado por 72.5 miles de pesos de anticipo faltante por amortizar, 10.9 miles de pesos del IVA, 290.9 miles de pesos por sanciones y retenciones, 192.4 miles de pesos de sobrecosto de obra, 190.9 miles de pesos por adeudo de materiales, 57.5 miles de pesos del IVA correspondiente al sobrecosto de obra y al adeudo de materiales y 0.4 miles de pesos por deductivas del 2 y el 5 al millar; al respecto, la entidad reclamó a Fianzas Banorte, S.A. de C.V., el importe de las garantías.
Acción Promovida
00-18TOQ-4-570-03-020 Solicitud de Aclaración
La ASF solicitó a la entidad que informara sobre la recuperación de 815.5 miles de pesos resultantes del balance financiero derivado de la rescisión administrativa del contrato, importe que incluye: anticipo faltante por amortizar, sanciones y retenciones, sobrecosto de obra, adeudo de materiales, IVA correspondiente al sobrecosto de obra y al adeudo de materiales, y deductivas del 2 y 5 al millar.
Resultado
Contrato Núm. 20001084
En términos generales, se comprobó que la obra al amparo del contrato núm. 20001084 fue realizada de acuerdo con el proyecto respectivo y con las normas generales y específicas de construcción de la entidad; que el gasto ejercido en ella se ajustó a las asignaciones presupuestarias autorizadas; que se realizaron los estudios previos necesarios y que se cumplieron los programas de obra; que los sistemas de supervisión y de control de calidad se aplicaron de acuerdo con los procedimientos establecidos, puesto que en las pruebas de laboratorio aplicadas a los materiales utilizados se obtuvieron resultados satisfactorios; que los precios unitarios que se pagaron coincidieron con los pactados en el contrato, que los descuentos contractuales y el IVA se aplicaron correctamente y que el anticipo se amortizó en su totalidad. No obstante lo anterior, se determinaron algunas infracciones de la Ley de Obras Públicas y Servicios Relacionados con las Mismas, del Reglamento de la Ley de Obras Públicas y de lo pactado en el contrato, debido a que la entidad omitió aplicar los intereses, ya que el anticipo de la segunda asignación se entregó tres días naturales antes de la fecha de inicio de los trabajos correspondiente al segundo ejercicio, hay una diferencia de volúmenes estimados con respecto al volumen de proyecto, no se afectó el importe pagado de ajuste de costos por un porcentaje igual al del anticipo recibido y porque la integración de precios unitarios adicionales fue incorrecta.
Observación
Se constató que los trabajos concluyeron el 26 de octubre de 2001, y a la fecha de la revisión ( 20 de junio de 2002), la contratista no había constituido la fianza de cumplimiento del convenio núm. 1, con periodo del 28 de octubre de 2001 al 20 de junio de 2002, lo que contravino el artículo 26, fracción I, del Reglamento de la Ley de Obras Públicas.
Sobre el particular, en el acta circunstanciada de conclusión de los trabajos de auditoría y reunión de confronta del 17 de julio de 2002, el representante de la entidad entregó copia de la fianza de cumplimiento del convenio modificatorio núm. 1. Cabe hacer mención que la obra continúa en proceso de ejecución, y que falta entregar únicamente el oficio de autorización de la fianza mencionada.
Al respecto, la ASF considera que la fianza de cumplimiento del convenio núm. 1 es extemporánea, por lo que se contravino el artículo 26, fracción II, del Reglamento de la Ley de Obras Públicas.
Acción Promovida
00-18TOQ-4-570-01-059 Recomendación
Es necesario que la Comisión Federal de Electricidad en las obras que realice por conducto de la Subdirección de Construcción se asegure de que las contratistas presenten las fianzas de cumplimiento de los convenios, de conformidad con el artículo 60, párrafo segundo, del Reglamento de la Ley de Obras Públicas y Servicios Relacionados con las Mismas.
Observación
Se constató que el anticipo de la segunda asignación se entregó el 29 de diciembre del 2000, es decir tres días naturales antes del segundo ejercicio, por lo que la ASF determinó los intereses por el pago anticipado, los cuales ascienden a 13.6 miles de pesos, ya que en ejercicios subsecuentes la entrega del anticipo deberá hacerse dentro de los tres meses siguientes al inicio de cada ejercicio, de conformidad con el artículo 50, fracción V, párrafo segundo, de la Ley de Obras Públicas y Servicios Relacionados con las Mismas.
Sobre el particular, en el acta circunstanciada de conclusión de los trabajos de auditoría y reunión de confronta del 17 de julio de 2002, el representante de la entidad entregó el cálculo de ajuste de costos en el que se considera el mes de enero del 2001 como mes en el que se entregó el segundo anticipo, con lo que la entidad tendría que erogar de más 732.0 miles de pesos, en función de la aplicación de la fórmula para la afectación del o de los anticipos.
Acción Promovida
00-18TOQ-4-570-01-060 Recomendación
Es necesario que la Comisión Federal de Electricidad verifique que, en las obras que ejecute por conducto de la Subdirección de Construcción, los anticipos se otorguen en el ejercicio correspondiente y en caso de pagos anticipados, se apliquen los intereses correspondientes, de conformidad con el artículo 55, párrafo segundo, de la Ley de Obras Públicas y Servicios Relacionados con las Mismas.
Acción Promovida
00-18TOQ-4-570-03-021 Solicitud de Aclaración
La ASF solicitó a la entidad la documentación que compruebe el resarcimiento de 13.6 miles de pesos, correspondientes a los intereses generados del anticipo entregado con anticipación, de conformidad con el artículo 55, párrafo segundo, de la Ley de Obras Públicas y Servicios Relacionados con las Mismas.
Observación
Se detectó un pago en exceso de 31.9 miles de pesos por la diferencia de volúmenes estimados con respecto al volumen cuantificado de proyecto en el concepto núm. 10 "Acero de refuerzo".
Acción Promovida
00-18TOQ-4-570-01-061 Recomendación
Es necesario que la Comisión Federal de Electricidad instruya a la Subdirección de Construcción, para que en las obras que ejecute se cuantifiquen correctamente los volúmenes de obra, a fin de evitar pagos en exceso.
Acción Promovida
00-18TOQ-4-570-03-022 Solicitud de Aclaración
La ASF solicitó el resarcimiento de 31.9 miles de pesos por la incorrecta cuantificación de volúmenes de obra, más los intereses generados de conformidad con el artículo 55, párrafo segundo, de la Ley de Obras Públicas y Servicios Relacionados con las Mismas.
Observación
Se constató un pago en exceso de 196.3 miles de pesos, debido a que no se afectó el importe pagado de ajuste de costos por un porcentaje igual al del anticipo recibido (30.0% para el inicio de los trabajos y la compra de los materiales), ya que se aplicó un porcentaje inferior (20.0 %), con lo que se incumplió el artículo 27, fracción VII, del Reglamento de la Ley de Obras Públicas.
Sobre el particular, en el acta circunstanciada de conclusión de los trabajos de auditoría y reunión de confronta del 17 de julio de 2002, el representante de la entidad manifestó que realizarán una consulta a la Secretaría de Contraloría y Desarrollo Administrativo (SECODAM), sobre la vigencia de la fórmula autorizado por la Secretaría de Hacienda y Crédito Público (SHCP).
Acción Promovida
00-18TOQ-4-570-01-062 Recomendación
Es necesario que la Comisión Federal de Electricidad en las obras que realice por conducto de la Subdirección de Construcción, se asegure de que los ajustes de costos se afecten por el porcentaje de anticipo otorgado contractualmente, a fin de evitar pagos en exceso, de conformidad con el artículo 147 del Reglamento de la Ley de Obras Públicas y Servicios Relacionados con las Mismas.
Acción Promovida
00-18TOQ-4-570-03-023 Solicitud de Aclaración
La ASF solicitó la documentación que compruebe el resarcimiento de 196.3 miles de pesos, correspondiente al pago en exceso de los ajustes de costos, más los intereses generados, de conformidad con el artículo 55, párrafo segundo, de la Ley de Obras Públicas y Servicios Relacionados con las Mismas.
Observación
Se detectó que la entidad efectuó un pago en exceso de 352.3 miles de pesos, debido a la incorrecta integración de los precios unitarios adicionales, OTE-01 "Relleno y compactado con material de préstamo de banco incluye acarreo hasta el sitio de la torre" y OTE-03 "Construcción de muro de mampostería para protección de torres", debido a que no se tiene el soporte documental del material de banco para el relleno ni para la construcción del muro de mampostería.
Sobre el particular, en el acta circunstanciada de conclusión de los trabajos de auditoría y reunión de confronta del 17 de julio de 2002, el representante de la entidad manifestó que con el oficio núm. N2B001.01-2544 del 13 de julio de 2002, solicitó al contratista la presentación de las facturas originales de pago de materiales de banco para los conceptos extraordinarios OTE-01 y OTE-03.
Acción Promovida
00-18TOQ-4-570-01-063 Recomendación
Es necesario que la Comisión Federal de Electricidad, por conducto de la Subdirección de Construcción, verifique la correcta integración de los precios unitarios adicionales, a fin de evitar pagos en exceso.
Acción Promovida
00-18TOQ-4-570-03-024 Solicitud de Aclaración
La ASF solicita a la CFE el resarcimiento por 352.3 miles de pesos, por la incorrecta integración de los precios unitarios adicionales, más los intereses generados, de conformidad con el artículo 55, párrafo segundo, de la Ley de Obras Públicas y Servicios Relacionados con las Mismas.
Resultado
Contrato núm. 20001095
En términos generales, se comprobó que la obra al amparo del contrato núm. 20001095, se realizó de acuerdo con el proyecto respectivo y con las normas generales y específicas de construcción de la entidad; que el gasto ejercido en ella se ajustó a las asignaciones presupuestarias autorizadas; que se realizaron los estudios previos necesarios y se cumplieron los programas de obra; que los sistemas de supervisión y de control de calidad se aplicaron de acuerdo con los procedimientos establecidos, puesto que en las pruebas de laboratorio aplicadas a los materiales utilizados se obtuvieron resultados satisfactorios; que los precios unitarios que se pagaron coincidieron con los señalados en el contrato; que las cantidades de obra estimadas y pagadas correspondieron a las ejecutadas; que los ajustes de costos, los descuentos contractuales y el IVA se aplicaron de conformidad con lo contratado; y que los anticipos se amortizaron en su totalidad. No obstante, se determinaron algunas infracciones a la Ley de Obras Públicas y Servicios Relacionados con las Mismas, al Reglamento de la Ley de Obras Públicas y a lo pactado en el contrato, debido a la improcedencia de precios unitarios extraordinarios, incorrecta integración de precios unitarios, pagos por tiempo extra en jornadas normales y domingos, por costo indirecto no recuperado y por gastos reembolsables debido a suspensión de obra.
Observación
La entidad efectuó una planeación deficiente, debido a que la fecha de terminación contractual se difirió 199 días calendario (113.1%) y se erogaron adicionalmente 22,312.8 miles de pesos, el 75.5% del importe contratado, de los cuales se ejercieron 16,527.1 miles de pesos para cubrir tiempo extra de mano de obra para abatir tiempos perdidos imputables a la entidad por recorridos adicionales, y pagar maquinaria inactiva y gastos no recuperables reclamados por el contratista, debido a que no se tenía liberada en su la totalidad la trayectoria de la línea. Lo anterior infringió el artículo 19, párrafo segundo, de la Ley de Obras Públicas y Servicios Relacionados con las Mismas.
Sobre el particular, el Residente de Zona Frontera, en el acta de verificación física, manifestó que "las situaciones observadas en gran parte no pudieron ser previstas, lo anterior derivado de la urgente necesidad de contar con la obra en el tiempo programado, ya que en su momento era de orden prioritario para sacar la generación de la planta C.C. Río Bravo II (Productor Externo), aunado esto a la problemática de orden extraordinario en la liberación de predios, ya que aun teniendo los derechos de vía debidamente autorizados, se presentaron problemas de paso originados por los mismos propietarios de los predios afectados".
Al respecto, la ASF considera que la observación subsiste, debido a que antes de la ejecución de los trabajos se debe tener liberada en su totalidad la trayectoria de la línea.
Acción Promovida
00-18TOQ-4-570-01-064 Recomendación
Es necesario que la Comisión Federal de Electricidad instruya a su Subdirección de Construcción para que, antes de iniciar las obras, se cumpla con el artículo 21, fracción XI, de la Ley de Obras Públicas y Servicios Relacionados con las Mismas, y se evite que las condiciones pactadas en los contratos se modifiquen sustancialmente.
Observación
Se verificó que el atraso con el que se concluyó la obra (30 de noviembre de 2001) es imputable a la entidad y, a la fecha de revisión (junio de 2002), no se cuenta con el convenio que formalice las modificaciones al programa de obra y el importe contratado, lo cual se contrapone a los puntos 22.2 y 22.3 de las instrucciones a los licitantes, en los cuales se señala que la reprogramación de los trabajos por causas no imputables a los contratistas y las modificaciones a la obra, deberán formalizarse a la brevedad; así como también se contrapone a la cláusula vigesimoquinta del contrato, que establece que dichas modificaciones deberán realizarse por escrito mediante la celebración del convenio correspondiente y a lo que estipula el artículo 59, párrafo sexto, de la Ley de Obras Públicas y Servicios Relacionados con las Mismas.
Sobre el particular, el Residente de Zona Frontera, en el acta de verificación física, manifestó que el convenio observado se encuentra actualmente en trámite y que una vez que haya sido formalizado se le entregará copia del mismo a la ASF.
Al respecto, la Auditoría Superior de la Federación considera que la observación subsiste debido a que si bien es cierto que el contratista no cumplió con el programa por causas imputables a la entidad, ésta aún no ha formalizado el convenio en el que se compruebe la imputabilidad de los atrasos.
Acción Promovida
00-18TOQ-4-570-01-065 Recomendación
Es necesario que la Comisión Federal de Electricidad instruya a la Subdirección de Construcción para que en caso de modificaciones no imputables al contratista, se formalicen los convenios respectivos, en cumplimiento del artículo 59, párrafo sexto, de la Ley de Obras Públicas y Servicios Relacionados con las Mismas, del artículo 69 de su Reglamento y de la cláusula contractual correspondiente.
Observación
Se constató que el costo horario del equipo para medición de resistencia de tierra, se cotizó en $10.00 por hora; sin embargo, en los análisis de precios unitarios de las cimentaciones en que interviene ese equipo, el precio fue de $25.00 la hora, por lo que se efectuó un pago de 3.1 miles de pesos; lo anterior contravino el artículo 38, párrafo segundo, de la Ley de Obras Públicas y Servicios Relacionados con las Mismas.
Sobre el particular, el Residente de Zona Frontera, en el acta de verificación física, argumentó que "no obstante que en las tarjetas de precios unitarios observadas, se aprecia un costo horario de $25.00 por hora y no de $10.00 por hora como lo observa la ASF, la oferta presentada fue considerada en su momento como una propuesta solvente técnica y económicamente, por lo que fue aceptado durante el proceso de licitación en forma integral tal como lo establece la Ley de Obras Públicas y Servicios Relacionados con las Mismas y su Reglamento".
Al respecto, la ASF considera que la observación subsiste, toda vez que el pago efectuado se derivó de una omisión de la propia entidad al no evaluar la propuesta como lo indica el artículo 38, párrafo segundo, de la Ley de Obras Públicas y Servicios Relacionados con las Mismas.
Acción Promovida
00-18TOQ-4-570-01-066 Recomendación
Es necesario que la Comisión Federal de Electricidad instruya a su Subdirección de Construcción, para que en las obras que licite se revisen adecuadamente las propuestas de los participantes, a fin de cumplir con el artículo 38, párrafo segundo, de la Ley de Obras Públicas y Servicios Relacionados con las Mismas.
Observación
Se determinó que la entidad realizó un pago improcedente por 1,350.9 miles de pesos del precio extraordinario núm. E-07, "Selección, acarreo e identificación de acero estructural para torres, que incluye maniobras, mano de obra, equipo y herramienta", debido a que en las bases de licitación y en el complemento a la minuta de la junta de aclaraciones, se estableció que el contratista tiene la obligación de seleccionar y cuantificar todos los materiales en el momento de su recepción y la CFE no aceptará reclamación alguna ni cargo económico, por lo que el contratista deberá enviar el equipo y personal suficiente y con la debida capacidad para efectuar la recepción de dichos materiales.
Al respecto, el Residente de Zona Frontera, en el acta de verificación física, manifestó que "considera que no hubo pago en exceso, ya que el trabajo adicional se generó debido a que CFE no tenía identificadas las torres para el proyecto y en consecuencia no las suministró por pieza en contravención del catálogo de conceptos de bienes suministrados por CFE, donde la unidad de medida establecida es la pieza y no el atado de acero estructural, como efectivamente se realizó la entrega del suministro observado; lo anterior a causa de la urgencia de la terminación de la obra, por lo que el contratista tuvo que clasificar y seleccionar las partes de cada una de las torres a utilizar, situación no contemplada en las bases de licitación, ya que lo referido en el punto 2.4.- Alcance del suministro, párrafo cuarto, página 8 de 9 de las bases de licitación que dice: "Para los materiales de instalación permanente que será suministrado por CFE, el contratista tiene la obligación de seleccionar y cuantificar los materiales en el momento de su recepción...", se determina elegir piezas o torres de un conjunto de torres o piezas, mas no seleccionar los elementos de cada una de esas torres para la integración de las mismas, ya que esa era responsabilidad de la entidad y no del contratista. En forma de resumen, se observa que la CFE tenía el compromiso de entregar las torres identificadas por marca y no por atados de acero estructural de diferentes secciones de torre en diferentes marcas, como se puede observar en los documentos de salida diaria de almacén, así como en diversos oficios como lo es, el oficio núm. N2A00-2620 del 30 de octubre del 2001".
Sobre el particular, la ASF considera que la observación subsiste, toda vez que no se proporcionaron los documentos de salida diaria de almacén y debido a que en los párrafos tercero y cuarto de la primera hoja del oficio mencionado, se indica que "La entrega de torres se efectuó como se solicitó, ya que el acomodo permite entregar torres completas, es decir, la entrega de atados que integran una torre determinada" y que lo manifestado, no es suficiente para la autorización de un precio unitario adicional, toda vez que tal razonamiento cae en un supuesto y, como tal, debe comprobarse o evidenciarse por medio de pruebas documentales, como minutas de trabajo, notas de bitácora, oficios emitidos en su oportunidad, documentos que no fueron proporcionados a la ASF en la visita de verificación.
Acción Promovida
00-18TOQ-4-570-01-067 Recomendación
Es necesario que la Comisión Federal de Electricidad instruya a su Subdirección de Construcción, para que en las obras a su cargo verifique que en el análisis e integración de los precios unitarios extraordinarios, se considere lo establecido en las bases de licitación, a fin de evitar pagos improcedentes.
Acción Promovida
00-18TOQ-4-570-03-025 Solicitud de Aclaración
La Auditoría Superior de la Federación solicitó a la entidad la documentación que compruebe el resarcimiento de 1,350.9 miles de pesos del pago improcedente del concepto "Selección, acarreo e identificación de acero estructural para torres, que incluye maniobras, mano de obra equipo y herramienta", más los intereses correspondientes, de conformidad con el artículo 55, párrafo segundo, de la Ley de Obras Públicas y Servicios Relacionados con las Mismas.
Observación
Se determinó un pago improcedente de 3,770.5 miles de pesos correspondiente al precio extraordinario núm. E-26 "Costo adicional por recorrer mayores distancias a las previstas en el contrato, para que equipo y personal se ubiquen en el sitio de cada torre a ejecutar los conceptos de trabajo contratados", debido a que las distancias del recorrido entre torre y torre fueron mucho mayores que las previstas en los costos de la oferta, por problemas indemnizatorios; sin embargo, el precio extraordinario se refiere a "Caminos de acceso", concepto considerado en el catálogo de concurso, para el cual en las bases de licitación se contemplan todas las actividades necesarias que el contratista efectuará para asegurar el acceso de su equipo y maquinaria; asimismo, las "Especificaciones para construcción de L.T. desde 115 kV hasta 400 kV", indican que durante la visita a la obra, el licitante observará la cantidad de caminos que construirá dentro y fuera de la trayectoria de la línea, evaluará cada caso y obtendrá un solo precio unitario.
Sobre el particular, el Residente de Zona Frontera, en el acta de verificación física, manifestó que los 3,770.5 miles de pesos, corresponden al costo adicional por el tiempo que implicó al contratista recorrer distancias mayores a las consideradas en su propuesta, mismas que no pudieron preverse durante la preparación de las ofertas presentadas por los licitantes, ya que el aumento de dichos recorridos fue originado por problemas de derechos de paso en la trayectoria de la línea, así como las actividades de riego en la zona de los predios afectados, entre otras causas. Conviene mencionar que es compromiso de la entidad tener liberado el derecho de vía en forma previa al momento de la ejecución de los trabajos.
Al respecto, la ASF considera que la observación subsiste, debido a que la contratista sólo evaluó en su oferta la distancia de proyecto entre torres y no consideró los accesos fuera de la trayectoria de la línea, en infracción de las bases de licitación.
Acción Promovida
00-18TOQ-4-570-01-068 Recomendación
Es necesario que la Comisión Federal de Electricidad instruya a su Subdirección de Construcción, para que en las obras a su cargo verifique la procedencia de los precios unitarios extraordinarios, de conformidad con las bases de licitación, a fin de evitar pagos improcedentes.
Acción Promovida
00-18TOQ-4-570-03-026 Solicitud de Aclaración
La Auditoría Superior de la Federación solicitó a la entidad la documentación que compruebe el resarcimiento por 3,770.5 miles de pesos, del concepto improcedente "Costo adicional por recorrer mayores distancias a las previstas en el contrato, para que equipo y personal se ubiquen en el sitio de cada torre a ejecutar los conceptos de trabajo contratados", más los intereses correspondientes, de conformidad con el artículo 55, párrafo segundo, de la Ley de Obras Públicas y Servicios Relacionados con las Mismas.
Observación
Se comprobó un pago improcedente de 40.7 miles de pesos correspondiente a los conceptos extraordinarios núms. E-22 y E-23 "Desazolve de cepas de cimentación por riego" y "Bombeo de achique de cepas por riegos", debido a que en las bases de licitación, se determinó que: "El licitante considerará en los conceptos de obra correspondientes, el suministro y colocación de señalamientos preventivos durante la ejecución de los trabajos, así como materiales para señalamiento y protección de excavaciones y/o actividades parcialmente ejecutadas"; asimismo, en las "Especificaciones para construcción de L.T. desde 115 kV hasta 400 kV" se indica que cuando para ejecutar las excavaciones se requieran explosivos, ademe, ataguías y/o bombeo, el contratista suministrará los materiales, equipos y mano de obra necesarios, sin que esto sea justificante de pago adicional para la CFE.
Sobre el particular, el Residente de Zona Frontera, en el acta de verificación física, manifestó que "debido a que los riegos en los campos de cultivo en la zona a construir son programados y teniendo en consideración que la obra civil terminaría antes de dicha programación, el contratista no consideró en sus costos de oferta los trabajos de desazolve y bombeo de achique en su precio, debido al desfasamiento del programa de construcción como consecuencia de la liberación del derecho de vía. Cabe mencionar que no fue posible prever la inundación de la cepa ya que el contratista fue imposibilitado en la realización de las obras de arte, ya que éstas afectarían los predios, según lo expresado por el propietario de dichos terrenos".
Al respecto, la ASF considera que la observación subsiste, debido a que la contratista debió considerar en su oferta los elementos necesarios para evitar encharcamientos durante la ejecución de los trabajos, tal como lo establecen las bases de licitación.
Acción Promovida
00-18TOQ-4-570-01-069 Recomendación
Es necesario que la Comisión Federal de Electricidad instruya a su Subdirección de Construcción, para que en las obras a su cargo verifique la procedencia de los precios unitarios, extraordinarios, de conformidad con las bases de licitación, a fin de evitar pagos improcedentes.
Acción Promovida
00-18TOQ-4-570-03-027 Solicitud de Aclaración
La Auditoría Superior de la Federación solicitó a la entidad la documentación que compruebe el resarcimiento de 40.7 miles de pesos, correspondiente a los conceptos extraordinarios núms. E-22 y E-23 "Desazolve de cepas de cimentación por riego" y "Bombeo de achique de cepas por riegos", más los intereses generados, de conformidad con el artículo 55, párrafo segundo, de la Ley de Obras Públicas y Servicios Relacionados con las Mismas.
Observación
Se determinó un pago en exceso de 3,123.0 miles de pesos, en el concepto extraordinario núm. E-27 "Costo por implementación de tiempo extra en la jornada normal de trabajo", debido a que en el análisis de los precios unitarios sólo se consideró la variación a los salarios, y se dejó constante el rendimiento de la mano de obra en la jornada normal de ocho horas y no el que se obtendría por el incremento de las tres horas extras diarias que se pagaron de lunes a sábado. Además, porque en 18 conceptos de obra se consideraron las cantidades de contrato, sin descontar lo ejercido desde el inicio de la obra hasta el mes de marzo de 2001, que es el mes a partir del cual se inició pago de tiempo extraordinario.
Sobre el particular, el Residente de Zona Frontera, en el acta de verificación física, manifestó que "el concepto adicional (tres horas diarias), está debidamente sustentado tanto en bitácora como en minutas y oficios diversos. En lo que respecta a los criterios y cálculos para la determinación de los importes de 3,669.1 miles de pesos determinado por CFE y 546.1 miles de pesos determinado por la ASF, requerimos mayor tiempo para complementar la atención a la observación".
Acción Promovida
00-18TOQ-4-570-01-070 Recomendación
Es necesario que la Comisión Federal de Electricidad instruya a su Subdirección de Construcción, para que en las obras en que se requiera el pago de tiempo extraordinario, ésta verifique que en el análisis del concepto se considere también el incremento en el rendimiento de la mano de obra, a fin de evitar pagos en exceso.
Acción Promovida
00-18TOQ-4-570-03-028 Solicitud de Aclaración
La Auditoría Superior de la Federación solicitó a la entidad la documentación que comprobara el resarcimiento de los 3,123.0 miles de pesos, que corresponden al concepto extraordinario "Costo por implementación de tiempo extra en la jornada normal de trabajo", más los intereses correspondientes, de conformidad con el artículo 55, párrafo primero, de la Ley de Obras Públicas y Servicios Relacionados con las Mismas.
Observación
Se constató un pago improcedente de 1,315.3 miles de pesos en el precio unitario extraordinario núm. 47 "Costo indirecto no recuperado debido a la ampliación del plazo de ejecución inicialmente contratado", ya que dicho precio se calculó al aplicar al monto realmente ejercido un porcentaje de indirecto mayor que el originalmente pactado en el contrato.
Sobre el particular, el Residente de Zona Frontera, en el acta de verificación física, manifestó que "se considera que no hubo pago en exceso debido a que los indirectos están en función principalmente del tiempo que dura la obra, y no únicamente basado en el costo directo. No obstante y con el fin de atender lo señalado, procederá a realizar un análisis detallado del cálculo realizado por la Auditoría Superior de la Federación con el fin de aclarar lo observado".
Acción Promovida
00-18TOQ-4-570-01-071 Recomendación
Es necesario que la Comisión Federal de Electricidad instruya a su Subdirección de Construcción, para que en las obras a su cargo evite la autorización de precios unitarios adicionales que tengan el propósito de modificar el costo indirecto del contrato, a fin de evitar pagos improcedentes, en cumplimiento del artículo 75 del Reglamento de la Ley de Obras Públicas y Servicios Relacionados con las Mismas.
Acción Promovida
00-18TOQ-4-570-03-029 Solicitud de Aclaración
La Auditoría Superior de la Federación solicitó a la entidad la documentación que compruebe el resarcimiento de 1,315.3 miles de pesos, del pago improcedente en el concepto "Costo indirecto no recuperado debido a la ampliación del plazo de ejecución inicialmente contratado", más los intereses correspondientes, de conformidad con el artículo 55, párrafo segundo, de la Ley de Obras Públicas y Servicios Relacionados con las Mismas.
Observación
Se observó un pago en exceso de 295.1 miles de pesos en el concepto E-34 "Tiempo adicional en actividades de tendido y tensionado de cable de guarda, cable conductor y fibra óptica", debido a que en la integración del salario se consideraron las horas extras del domingo, las cuales se pagaron con el precio extraordinario núm. 33 "Implementación de jornadas dominicales para las actividades de construcción".
Sobre el particular, el Residente de Zona Frontera, en el acta de verificación física, manifestó que "se anexa una memoria de cálculo donde se determinó el importe de 816.3 miles de pesos del concepto E-34, y donde se evidencia que no fueron considerados los domingos para pago, asimismo, se hará una revisión al Factor de Salario Real (FASAR) para efecto de verificar si se está pagando o no, en forma adicional".
Acción Promovida
00-18TOQ-4-570-01-072 Recomendación
Es necesario que la Comisión Federal de Electricidad instruya a su Subdirección de Construcción, para que en las obras a su cargo que requieran el pago de tiempo extraordinario, se verifique que el tiempo extraordinario considerado para la integración del Factor de Salario Real sea el realmente utilizado, a fin de evitar pagos en exceso.
Acción Promovida
00-18TOQ-4-570-03-030 Solicitud de Aclaración
La Auditoría Superior de la Federación solicitó a la entidad la documentación que compruebe el resarcimiento por 295.1 miles de pesos, por el tiempo adicional en actividades de tendido y tensionado de cable de guarda, cable conductor y fibra óptica, más los intereses correspondientes, de conformidad con el artículo 55, párrafo segundo, de la Ley de Obras Públicas y Servicios Relacionados con las Mismas.
Observación
Se comprobó un pago en exceso de 233.5 miles de pesos en el concepto E-33 "Implementación de jornadas dominicales para las actividades de construcción" en el periodo del 11 de marzo al 9 de septiembre de 2001, ya que el salario calculado para esa jornada incluyó tres horas extras diarias de lunes a sábado, que se pagaron con los precios extraordinarios núms. E-27 "Costo por implementación de tiempo extra en la jornada normal de trabajo" y E-34 "Tiempo adicional en actividades de tendido y tensionado de cable de guarda, cable conductor y fibra óptica".
Sobre el particular, el Residente de Zona Frontera, en el acta de verificación física, manifestó que "se harán los ajustes correspondientes con el fin de determinar el importe que resulte procedente; asimismo, se hará un cotejo con los criterios y memorias de cálculo emitidos por la ASF".
Acción Promovida
00-18TOQ-4-570-01-073 Recomendación
Es necesario que la Comisión Federal de Electricidad instruya a su Subdirección de Construcción, para que en las obras a su cargo que requieran el pago de tiempo extraordinario, se verifique que en los precios unitarios extraordinarios que autorice, se analice correctamente el Factor de Salario Real, a fin de evitar pagos en exceso.
Acción Promovida
00-18TOQ-4-570-03-031 Solicitud de Aclaración
La Auditoría Superior de la Federación solicitó a la entidad la documentación que compruebe el resarcimiento por 233.5 miles de pesos por el pago de jornadas dominicales para las actividades de construcción, más los intereses correspondientes, de conformidad con el artículo 55, párrafo segundo, de la Ley de Obras Públicas y Servicios Relacionados con las Mismas.
Observación
La entidad efectuó un pago en exceso de 2,296.9 miles de pesos por concepto de "Gastos Reembolsables", los cuales se integraron por costos no recuperados de indirectos y de maquinaria inactiva, correspondientes a los tramos I y II, debido a que no se contaba con el derecho de vía del tramo II debidamente liberado y la entidad tuvo que suspender 85 días los trabajos, por lo que la contratista solicitó el pago de las horas de utilización de toda la maquinaria programada en el periodo de suspensión para los dos tramos; sin embargo, para el tramo II, según notas de bitácora, el equipo y personal que se encontraba en el lugar de los trabajos fue un equipo de topografía, dos camionetas pick-up y dos topógrafos; además, en el tramo I no se registró suspensión, por lo que el pago efectuado no es procedente. En relación con el indirecto no recuperado, éste se recuperó posteriormente, ya que la obra fue reprogramada y los trabajos en ese tramo sí se realizaron.
Sobre el particular, el Residente de Zona Frontera, en el acta de verificación física manifestó que "debido al compromiso ineludible de entregar la obra en el tiempo previsto, no fue posible proceder a una suspensión formal del tramo II, tal como lo establece la normatividad, además de que no se tenía definido el tiempo para una suspensión. Cabe aclarar que no se podían tomar decisiones que repercutieran negativamente en la terminación en tiempo de la línea, ya que de lo contrario, implicaría pagar penalizaciones al productor externo a razón de 50,000.00 dólares estadounidenses por cada día de atraso por motivo de no estar en posibilidad de transmitir la energía del productor externo. Asimismo, la producción del tramo I no resarcía al contratista de las erogaciones de mano de obra, maquinaria y equipo e indirectos, por lo tanto, se considera procedentes los pagos efectuados".
Al respecto, la ASF considera que la observación subsiste, en virtud de que el personal y equipo asentado en bitácora es diferente del que pagó la entidad, además de que en la bitácora no se registra suspensión alguna en el tramo I.
Acción Promovida
00-18TOQ-4-570-01-074 Recomendación
Es necesario que la Comisión Federal de Electricidad instruya a su Subdirección de Construcción, para que verifique que los pagos de gastos no recuperables se efectúen cuando los trabajos estén suspendidos o los contratos se encuentren rescindidos, de conformidad con el artículo 62, fracción I, de la Ley de Obras Públicas y Servicios Relacionados con las Mismas.
Acción Promovida
00-18TOQ-4-570-03-032 Solicitud de Aclaración
La Auditoría Superior de la Federación solicitó a la entidad la documentación que compruebe el resarcimiento de 2,296.9 miles de pesos de los gastos reembolsables por costos no recuperados de indirectos, más los intereses correspondientes, de conformidad con el artículo 55, párrafo segundo, de la Ley de Obras Públicas y Servicios Relacionados con las Mismas.
Resultado
Contrato 20001097
En términos generales se comprobó que la obra al amparo del contrato núm. 20001097 se ajustó a las asignaciones presupuestarias autorizadas; que la obra fue realizada de acuerdo con los proyectos respectivos y con las normas generales y especificaciones de construcción de la entidad; que se llevaron a cabo los estudios previos necesarios y se cumplieron los programas de obra; que los sistemas de supervisión y control de calidad se aplicaron de acuerdo con los procedimientos establecidos, puesto que en las pruebas de laboratorio aplicadas a los materiales utilizados se obtuvieron resultados satisfactorios; que los precios unitarios con los que se realizaron los pagos coincidieron con los acordados en el contrato; que los ajustes de costos se efectuaron de conformidad con los procedimientos pactados en el contrato; que los descuentos contractuales y el IVA se aplicaron de conformidad con lo contratado; que las cantidades de obra estimadas y pagadas correspondieron con las ejecutadas; y que los anticipos otorgados se amortizaron en su totalidad. No obstante, se determinó una infracción de la Ley de Obras Públicas y Servicios Relacionados con las Mismas y lo pactado en el contrato.
Observación
Se constató que el 3 de junio de 2001 se dieron por concluidos los trabajos, y que la contratista no lo comunicó sino hasta el 20 de junio de 2001; por su parte, la entidad verificó la terminación de los trabajos el 5 de julio de 2001, sin que a la fecha (junio 2002) se haya levantado el acta de entrega-recepción, en contravención del artículo 64, párrafo primero, de la Ley de Obras Públicas y Servicios Relacionados con las Mismas y de la cláusula decimosegunda del contrato.
Acción Promovida
00-18TOQ-4-570-01-075 Recomendación
Es necesario que la Comisión Federal de Electricidad instruya a la Subdirección de Construcción para que las actas de entrega-recepción se levanten en tiempo y forma, de conformidad con el artículo 64, párrafo primero, de la Ley de Obras Públicas y Servicios Relacionados con las Mismas y con la cláusula del contrato correspondiente.
Resultado
Contrato núm. 200010102
En términos generales, se comprobó que la obra al amparo del contrato núm. 200010102, fue realizada de acuerdo con el proyecto respectivo y con las normas generales y específicas de construcción de la entidad; que el gasto ejercido en ella se ajustó a las asignaciones presupuestarias autorizadas; que se realizaron los estudios previos necesarios; que los sistemas de supervisión y de control de calidad se aplicaron de acuerdo con los procedimientos establecidos, puesto que en las pruebas de laboratorio aplicadas a los materiales utilizados se obtuvieron resultados satisfactorios; que los precios unitarios que se pagaron coincidieron con los acordados en el contrato; que los ajustes de costos, los descuentos contractuales y el IVA se aplicaron de conformidad con lo contratado; y que los anticipos se amortizaron en su totalidad. No obstante, se determinaron algunas infracciones de la Ley de Obras Públicas y Servicios Relacionados con las Mismas, el Reglamento de la Ley de Obras Públicas y lo pactado en el contrato, debido a la incorrecta integración de precios unitarios, a la incorrecta conversión de unidades de medida, a una pena convencional por incumplimiento del programa de obra y a una diferencia entre el volumen pagado y el ejecutado.
Observación
Se comprobó que la CFE evaluó en forma deficiente la propuesta ganadora y adjudicó el contrato sin verificar que el análisis, cálculo e integración de los precios fueran acordes con las condiciones de costos vigentes en la zona o región donde se ejecutaron los trabajos, ya que el costo de los suministros, según las facturas, es menor que el que registran los precios unitarios de la propuesta ganadora, para los conceptos "Apartarrayos de 138 kV para poste de transición", "Placa de bronce para señalización superficial", "Cable de cobre para neutro corrido" y "Conjunto de tensión para conductor 477", lo que infringió el artículo 38, párrafo segundo, de la Ley de Obras Públicas y Servicios Relacionados con las Mismas.
Sobre el particular, el Residente de Zona Frontera, en el acta de verificación física manifestó que "la evaluación realizada a la propuesta ganadora fue eficiente, lo anterior queda demostrado ya que con la propuesta económicamente mas baja fue realizada la obra correspondiente a dicho contrato; por otro lado, las facturas de los suministros mencionados no corresponden a la zona o región donde se realizaron los trabajos; aunado a esto el contratista es libre de elegir a su proveedores, asimismo de negociar los costos de los materiales a emplear, siempre y cuando cumpla con las especificaciones requeridas por CFE, por lo anterior se considera que no se infringió el artículo 38 de la Ley de Obras Públicas y Servicios Relacionados con las Mismas".
Al respecto, la ASF considera que la observación subsiste, ya que la propuesta del contratista adjudicado ocupó el segundo lugar, dado que la más baja fue desechada por no cumplir con lo establecido en las bases de licitación. Además, en el dictamen de adjudicación dice que se verificó, entre otras cosas, que los análisis, cálculo e integración de los precios eran acordes con las condiciones de costos vigentes en la región donde se ejecutarían los trabajos y, por otra parte, las facturas que sirvieron de apoyo para hacer la observación confirman que los proveedores se encuentran establecidos en la región.
Acción Promovida
00-18TOQ-4-570-01-076 Recomendación
Es necesario que la Comisión Federal de Electricidad instruya a su Subdirección de Construcción para que antes de adjudicar los contratos se asegure de que en las propuestas económicas se hayan considerado para el análisis, cálculo e integración de los precios unitarios, los salarios y precios vigentes de los materiales y demás insumos en la zona o región de que se trate, en cumplimiento del artículo 38, párrafo segundo, de la Ley de Obras Públicas y Servicios Relacionados con las Mismas.
Observación
La entidad autorizó reprogramaciones por problemas de libranzas y que se suspendieron temporalmente los trabajos del 26 de agosto al 30 de noviembre de 2001. Posteriormente, se efectuó la terminación anticipada del contrato a partir del 1o. de diciembre de ese año, debido a la problemática de las libranzas, y se dejaron de ejercer 1,165.0 miles de pesos (el 4.1% del monto original) y se amplió el programa original en 140 días naturales (el 61.9%). Sin embargo, a la fecha de la revisión (junio de 2002), lo anterior no se había formalizado mediante el convenio respectivo, en contravención de la cláusula vigesimoquinta del contrato referente a las "Modificaciones", que dice que "la comisión y el contratista convienen que cualquier modificación de este contrato o a sus anexos, deberá realizarse por escrito mediante la celebración del convenio correspondiente".
Sobre el particular, el Residente de Zona Frontera, en el acta de verificación física, manifestó que el convenio núm. 1 se encuentra en proceso de formalización, y será enviado a la ASF una vez concluido el proceso.
Acción Promovida
00-18TOQ-4-570-01-077 Recomendación
Es necesario que la Comisión Federal de Electricidad instruya a su Subdirección de Construcción para que se asegure de que en las obras que realice, las modificaciones de las cláusulas contractuales se formalicen con la mayor brevedad mediante los convenios respectivos, en cumplimiento del artículo 59, párrafo sexto, de la Ley de Obras Públicas y Servicios Relacionados con las Mismas y la cláusula contractual correspondiente.
Observación
Se constató que el acta circunstanciada de la obra propiciada por la terminación anticipada del contrato no se levantó ante fedatario público, lo cual infringió el artículo 62, párrafo penúltimo, de la Ley de Obras Públicas y Servicios Relacionados con las Mismas.
Sobre el particular, el Residente de Zona Frontera, en el acta de verificación física, manifestó que "por omisión involuntaria, dicha acta se levantó sin la presencia del fedatario público, sin embargo, fue elaborada en su momento por la CFE y el contratista".
Acción Promovida
00-18TOQ-4-570-01-078 Recomendación
Es necesario que la Comisión Federal de Electricidad instruya a su Subdirección de Construcción para que cuando en las obras a su cargo se opte por la terminación anticipada del contrato se levante el acta circunstanciada ante fedatario público, en cumplimiento del artículo 62, párrafo penúltimo, de la Ley de Obras Públicas y Servicios Relacionados con las Mismas.
Observación
La CFE realizó un pago improcedente al contratista de 21.6 miles de pesos en el concepto "Apartarrayos de 138 kV para poste de transición", debido a que en el análisis del precio unitario de la propuesta del contratista se consideró el rubro de impuestos de importación sin que éste fuera un suministro extranjero.
Sobre el particular, el Residente de Zona Frontera, en el acta de verificación física, manifestó que no se efectuó ningún pago improcedente, debido a que la propuesta fue aceptada durante el proceso de licitación, además de que no es posible modificar, ni negociar ninguna propuesta, tal como lo establece la Ley de Obras Públicas y Servicios Relacionadas con las Mismas y su reglamento, específicamente en el punto 3.3.2 "Pagos de trabajos" de las reglas generales para la contratación y ejecución de obras, el cual indica que los precios unitarios que se consignan en el anexo del contrato son rígidos y sólo podrán ser modificados en los casos y bajo las condiciones previstas en el contrato.
Al respecto, la ASF considera que la observación subsiste, toda vez que se comprobó que no fue un suministro extranjero; asimismo, al modificarse las condiciones contractuales para este concepto, debió generarse un precio extraordinario con las nuevas condiciones.
Acción Promovida
00-18TOQ-4-570-01-079 Recomendación
Es necesario que la Comisión Federal de Electricidad instruya a su Subdirección de Construcción para que verifique que los precios unitarios de los suministros se integren considerando los costos directos de los materiales y, sólo en caso de importación, los impuestos o aranceles sean pagados al contratista de acuerdo con el pedimento definitivo.
Acción Promovida
00-18TOQ-4-570-03-033 Solicitud de Aclaración
La Auditoría Superior de la Federación solicitó a la entidad la documentación que comprobara el resarcimiento por 21.6 miles de pesos, debido a que en el análisis del precio unitario de la propuesta del contratista se consideró el rubro de impuestos de importación sin que éste fuera un suministro extranjero, más los intereses correspondientes, de conformidad con el artículo 55, párrafo segundo, de la Ley de Obras Públicas y Servicios Relacionados con las Mismas.
Observación
Se comprobó que la entidad pagó 19.6 miles de pesos, debido a que con las bases de licitación entregó a los contratistas para la presentación de propuestas económicas el formato para el análisis de los precios unitarios de los suministros, el cual incluyó en el costo directo el rubro de "Impuestos de Importación", afectándolo por la utilidad, en contravención de la regla 5.8, párrafo segundo, de las Reglas generales para la contratación y ejecución de las obras públicas y servicios relacionados con las mismas para las dependencias y entidades de la Administración Pública Federal.
Sobre el particular, el Residente de Zona Frontera, en el acta de verificación física, manifestó que "no se efectúo ningún pago improcedente, debido a que la propuesta fue aceptada durante el proceso de licitación, además de que no es posible modificar, ni negociar ninguna propuesta, tal como lo establece la Ley de Obras Públicas y Servicios Relacionados con las Mismas y su reglamento. Cabe hacer mención que la entidad modificó los formatos para el análisis de los precios unitarios de los suministros para las nuevas licitaciones, esto con la finalidad de evitar este tipo de irregularidades".
Al respecto, la ASF considera que la observación subsiste, ya que el rubro de "Impuestos de Importación" en el costo directo de los suministros fue afectado por la utilidad, en contravención de la regla 5.8, párrafo segundo, de las Reglas generales para la contratación y ejecución de las obras públicas y servicios relacionados con las mismas para las dependencias y entidades de la Administración Pública Federal.
Acción Promovida
00-18TOQ-4-570-01-080 Recomendación
Es necesario que la Comisión Federal de Electricidad instruya a su Subdirección de Construcción para que verifique que en la integración de los precios unitarios los cargos adicionales no sean afectados por los porcentajes determinados para los costos directos y de financiamiento ni por el cargo de utilidad, en cumplimiento del artículo 189, párrafo tercero, del Reglamento de la Ley de Obras Públicas y Servicios Relacionados con las Mismas.
Acción Promovida
00-18TOQ-4-570-03-034 Solicitud de Aclaración
La ASF solicitó a la entidad la documentación comprobatoria del resarcimiento de 19.6 miles de pesos, ya que se incluyó el rubro de "Impuestos de Importación" en el costo directo afectándolo por la utilidad, más los intereses correspondientes, de conformidad con el artículo 55, párrafo segundo, de la Ley de Obras Públicas y Servicios Relacionados con las Mismas.
Observación
La CFE realizó un pago en exceso de 2.1 miles de pesos en el concepto "Suministro de cable de cobre para neutro corrido", debido a que en la estimación núm. 5 para hacer la conversión de kilogramos a metros, se tomó un peso específico del cable de 1.1404255 kg/m en lugar de 1.149 kg/m.
Sobre el particular, el Residente de Zona Frontera, en el acta de verificación física, manifestó que una vez verificado el peso del cable se constató lo observado por la ASF, por lo que se efectuará el cargo al contratista en la próxima estimación, con sus cargos financieros correspondientes.
Acción Promovida
00-18TOQ-4-570-01-081 Recomendación
La CFE realizó un pago en exceso de 2.1 miles de pesos en el concepto "Suministro de cable de cobre para neutro corrido", debido a que en la estimación núm. 5 para hacer la conversión de kilogramos a metros, se tomó un peso específico del cable de 1.1404255 kg/m en lugar de 1.149 kg/m.
Sobre el particular, el Residente de Zona Frontera, en el acta de verificación física, manifestó que una vez verificado el peso del cable se constató lo observado por la ASF, por lo que se efectuará el cargo al contratista en la próxima estimación, con sus cargos financieros correspondientes.
Acción Promovida
00-18TOQ-4-570-03-035 Solicitud de Aclaración
La Auditoría Superior de la Federación solicitó a la entidad la documentación que compruebe el resarcimiento por 2.1 miles de pesos, debido a que se tomó un peso específico del cable de cobre para neutro corrido de 1.1404255 kg/m en lugar de 1.149 kg/m, más los intereses correspondientes, de conformidad con el artículo 55, párrafo segundo, de la Ley de Obras Públicas y Servicios Relacionados con las Mismas.
Observación
Se constató que la CFE no aplicó al contratista la pena convencional de 2,403.7 miles de pesos por no concluir la obra en la fecha pactada en el contrato, en contravención de la cláusula decimonovena del contrato, párrafos 2, 3 y 4, relativa a las "Sanciones por incumplimiento del programa".
Sobre el particular, el Residente de Zona Frontera, en el acta de verificación física manifestó que "esta comisión no aplicó la pena convencional, debido a que el atraso en la ejecución de los trabajos no fue imputable al contratista, y en apego a lo descrito en el párrafo 6 de la cláusula contractual décima novena 'Sanciones por incumplimiento del programa', en la cual se menciona que para determinar las retenciones y, en su caso, la aplicación de la sanción estipulada, no se tomarán en cuenta las demoras motivadas por causas imputables a la comisión, caso fortuito o fuerza mayor".
Al respecto, la Auditoría Superior de la Federación considera que la observación subsiste debido a que si bien se argumenta que el contratista no cumplió con el programa por causas imputables a la CFE, ésta aún no formaliza las reprogramaciones mediante el convenio con que se compruebe que los atrasos son imputables a la entidad.
Acción Promovida
00-18TOQ-4-570-01-082 Recomendación
Es necesario que la Comisión Federal de Electricidad instruya a la Subdirección de Construcción para que los trabajos se ejecuten de acuerdo con los programas de obra y, en caso de incumplimiento, se apliquen las penas convencionales, de conformidad con las cláusulas contractuales.
Acción Promovida
00-18TOQ-4-570-03-036 Solicitud de Aclaración
La ASF solicitó a la entidad que comprobara documentalmente la aplicación de la pena convencional por el incumplimiento del programa de obra por 2,403.7 miles de pesos o que enviara la aclaración correspondiente.
Observación
Como resultado de la verificación física de la obra, se constató que la entidad efectuó un pago en exceso de 130.7 miles de pesos en el concepto "Construcción de banco de ductos por medio de barrenación direccional", debido a una diferencia entre la longitud pagada y la realmente ejecutada de 27.2 m.
Sobre el particular, el Residente de Zona Frontera, en el acta de verificación física, manifestó que la diferencia existente en la longitud de ductos fue originada al considerar en las estimaciones la longitud indicada en los cadenamientos de los planos de la obra, por lo que al efectuarse esta revisión en campo resulta una diferencia de 27.2 m, ya que se pagó un total de 2,238 m cuando debieron pagarse 2,210.8 m, por lo que se procederá a realizar la conciliación de dicho volumen con la contratista mediante la medición física en campo con equipo topográfico, y con base en ella, se efectuará en la próxima estimación la deductiva resultante, con sus cargos financieros correspondientes.
Acción Promovida
00-18TOQ-4-570-01-083 Recomendación
Es necesario que la Comisión Federal de Electricidad instruya a la Subdirección de Construcción para que, en las obras públicas a su cargo, los volúmenes de obra que se paguen correspondan a los que se hayan ejecutado realmente, a fin de evitar pagos en exceso.
Acción Promovida
00-18TOQ-4-570-03-037 Solicitud de Aclaración
La Auditoría Superior de la Federación solicitó a la entidad la documentación que comprobara el resarcimiento por 130.7 miles de pesos, debido a una diferencia entre la longitud pagada y la realmente ejecutada, más los intereses correspondientes, de conformidad con el artículo 55, párrafo segundo, de la Ley de Obras Públicas y Servicios Relacionados con las Mismas.
Resultado
Contrato Núm. 200010120
En términos generales, se comprobó que la obra al amparo del contrato núm. 200010120 fue realizada de acuerdo con el proyecto respectivo y con las normas generales y específicas de construcción de la entidad; que el gasto ejercido en ella se ajustó a las asignaciones presupuestarias autorizadas; que se cumplieron los programas de obra; que los sistemas de supervisión y control de calidad se aplicaron de acuerdo con los procedimientos establecidos, puesto que en las pruebas de laboratorio aplicadas a los materiales utilizados se obtuvieron resultados satisfactorios, y aun cuando hubo incumplimiento del programa de obra, los atrasos no fueron imputables a la contratista; que los precios unitarios pagados coincidieron con los pactados en el contrato; que las deducciones, retenciones y descuentos contractuales y el IVA se aplicaron correctamente y que el anticipo se amortizó en su totalidad. No obstante, se determinaron algunas infracciones de la Ley de Obras Públicas y Servicios Relacionados con las Mismas y de lo pactado en el contrato.
Observación
La entidad estableció en la convocatoria, en las bases y en la junta de aclaraciones como fecha de inicio de los trabajos el 1o. de diciembre de 2000; sin embargo, en el fallo se notificó el cambio de esta fecha para el 11 del mismo mes y año, lo que contravino el artículo 35, párrafo primero, de la Ley de Obras Públicas y Servicios Relacionados con las Mismas.
Sobre el particular, en el acta circunstanciada de conclusión de los trabajos de auditoría y reunión de confronta del 17 de julio de 2002, el representante de la entidad manifestó que el acto de presentación de propuestas y apertura de ofertas técnicas se llevó a cabo conforme a la convocatoria y bases de licitación con los licitantes que en ese momento se presentaron. Asimismo, se establece en los artículos 31, fracción VIII, y artículo 33, fracción XVII, el plazo de ejecución de los trabajos en días naturales y se indica la fecha estimada de inicio de los mismos, además de que el artículo 35 del Reglamento de la Ley Obras Publicas señala que en el fallo se establecerá la fecha del inicio de los trabajos.
Al respecto, la ASF considera que la observación subsiste, ya que la modificación de la fecha de inicio de los trabajos establecida en la convocatoria, en las bases y en la junta de aclaraciones no se efectuó en el periodo señalado para este efecto en el artículo 35, párrafo primero, de la Ley de Obras Públicas y Servicios Relacionados con las Mismas
Acción Promovida
00-18TOQ-4-570-01-084 Recomendación
Es necesario que la Comisión Federal de Electricidad, por conducto de la Subdirección de Construcción, instruya a las residencias de construcción para que las modificaciones de los plazos establecidos en la convocatoria o en las bases de licitación se efectúen en el periodo señalado para este efecto, de conformidad con el artículo 35, párrafo primero, de la Ley de Obras Públicas y Servicios Relacionados con las Mismas.
Observación
Se constató que la entidad no entregó a la contratista el programa de suministro de los materiales de instalación permanente que proporcionaría la CFE, por lo que se infringió el artículo 33, fracción XI, de la Ley de Obras Públicas y Servicios Relacionados con las Mismas y la cláusula decimotercera, fracción I, inciso c, del contrato Además, no se suministraron a tiempo algunos de estos materiales.
Sobre el particular, el Residente de la Zona Centro Sur manifestó que efectivamente hubo un suministro deficiente de algunos de los materiales de instalación permanente proporcionados por la CFE. Esto consta en bitácora y fue una de las razones fundadas y explícitas del convenio modificatorio num.1 que actualmente está en trámite de autorización. También informó que el atraso en la entrega de los materiales se debió al incumplimiento de la empresa ABB Sistemas, la cual tuvo a su cargo el diseño, la elaboración de la ingeniería de detalle, pruebas y suministro de torres autosoportadas, y que no hubo incumplimiento por parte de la CFE.
Al respecto, la Auditoría Superior de la Federación considera que la observación subsiste ya que la CFE no integró en las bases el programa de lo que suministró.
Acción Promovida
00-18TOQ-4-570-01-085 Recomendación
Es necesario que la Comisión Federal de Electricidad, en las obras que realice por conducto de la Subdirección de Construcción, se asegure de que las bases contengan los programas de suministros de materiales y equipo de instalación permanente que proporcione la entidad, en cumplimiento del artículo 33, fracción XI, de la Ley de Obras Públicas y Servicios Relacionados con las Mismas.
Observación
Se constató que la entidad autorizó en forma extemporánea los precios unitarios adicionales de conceptos no previstos en el catálogo, por lo que se infringió la Regla 3.3.4, numeral 1, inciso d, de las Reglas generales para la contratación y ejecución de obras públicas y de servicios relacionados con las mismas para las dependencias y entidades de la Administración Pública Federal, así como el apartado 6, numeral 6.2, de los Requisitos Complementarios a las Especificaciones Generales de la CFE para la construcción de Líneas de Transmisión y Subestaciones, comprendidos en el Anexo AT-16, de las bases de licitación.
Sobre el particular, el Residente de la Zona Centro Sur manifestó que efectivamente la observación es válida. Esto consta en bitácora y fue una de las razones fundadas y explícitas de que el convenio modificatorio num.1 aún se encuentre en trámite de autorización en tanto no se dictaminen todos los precios antes referidos.
Además, en el acta circunstanciada de conclusión de los trabajos de auditoría y reunión de confronta del 17 de julio de 2002, el representante de la entidad manifestó que el 13 de julio de 2002, mediante el oficio núm. N2B00-05/2463/2002, entregó diversa información del trámite de autorización de los precios extraordinarios, donde se demuestra la dificultad de las conciliaciones que se realizaron con la contratista para su formalización, debido a la interpretación errónea por parte de la contratista de las especificaciones y el alcance del contrato.
Acción Promovida
00-18TOQ-4-570-01-086 Recomendación
Es necesario que la Comisión Federal de Electricidad, por conducto de la Subdirección de Construcción, verifique que las resoluciones de los precios unitarios adicionales se emitan en tiempo y forma, en cumplimiento del artículo 77, párrafo primero, del Reglamento de la Ley de Obras Públicas y Servicios Relacionados con las Mismas.
Observación
Se constató que en el último folio utilizado (98) del libro núm. 2, con clave CE-A105 de la bitácora de obra, no se asentó la nota de terminación de los trabajos, y que en el último folio utilizado (100) del libro num. 1, con clave CE-A98 de la bitácora de obra, no se asentó la nota de cierre del primer libro. La omisión infringió lo establecido en los numerales 7.4.7 y 7.4.12 del Procedimiento para el uso y control de la bitácora de obra de la Comisión Federal de Electricidad.
Sobre el particular, el Residente de la Zona Centro Sur aceptó de conformidad esta observación. Además, presentó, como medida preventiva, la solicitud escrita del Residente de Obra de Toluca para asistir a los cursos de capacitación que sobre este tema imparte el Instituto Tecnológico de Estudios Superiores de Monterrey campus Toluca.
Además, en el acta circunstanciada de conclusión de los trabajos de auditoría y reunión de confronta del 17 de julio de 2002, el representante de la entidad manifestó que el 13 de julio de 2002, mediante el oficio núm. N2B00-05/2463/2002, entregó información referente al curso de capacitación para el uso y manejo de la bitácora de obra.
Acción Promovida
00-18TOQ-4-570-01-087 Recomendación
Es necesario que la Comisión Federal de Electricidad, por conducto de la Subdirección de Construcción, instruya a la residencia de supervisión para que la bitácora se llene de conformidad con el Manual de procedimientos para el uso y control de la bitácora de obra.
Observación
Se constató que las estimaciones de obra no se registraron en la bitácora de obra, por lo que se infringió el artículo 43, fracción II, del Reglamento de la Ley de Obras Públicas.
En el acta circunstanciada de conclusión de los trabajos de auditoría y reunión de confronta del 17 de julio de 2002, el representante de la entidad manifestó que el 13 de julio de 2002, mediante el oficio núm. N2B00-05/2463/2002, entregó información referente al curso de capacitación para el uso y manejo de la bitácora de obra.
Acción Promovida
00-18TOQ-4-570-01-088 Recomendación
Es necesario que la Comisión Federal de Electricidad, por conducto de la Subdirección de Construcción, instruya a la residencia de supervisión para que se haga constar en la bitácora la aceptación y firma de las estimaciones, de conformidad con el artículo 103, párrafo segundo, del Reglamento de la Ley de Obras Públicas y Servicios Relacionados con las Mismas.
Observación
Se constató que la contratista concluyó los trabajos el día 24 de noviembre de 2001; sin embargo, a la fecha de la revisión (junio de 2002) la entidad no había efectuado el finiquito del contrato, lo que contravino el artículo 64, párrafo segundo, de la Ley de Obras Públicas y Servicios Relacionados con las Mismas y la cláusula decimosegunda, numeral 1, párrafo tercero, del contrato.
Sobre el particular, el Residente de la Zona Centro Sur aceptó de conformidad esta observación y manifestó que una vez formalizado el convenio, se procederá a elaborar el finiquito correspondiente.
Acción Promovida
00-18TOQ-4-570-01-089 Recomendación
Es necesario que la Comisión Federal de Electricidad, por conducto de la Subdirección de Construcción, instruya a los residentes de construcción para que una vez recepcionadas las obras, se elaboren los finiquitos respectivos, de conformidad con el artículo 64, párrafo segundo, de la Ley de Obras Públicas y Servicios Relacionados con las Mismas y la cláusula contractual correspondiente.
Observación
La entidad no formalizó el convenio dentro de la vigencia del contrato, ya que la contratista concluyó los trabajos el día 24 de noviembre de 2001, 79 días naturales después de la fecha prevista en el contrato (6 de septiembre de 2001), por lo que se contravino el artículo 59, párrafo sexto, de la Ley de Obras Públicas y Servicios Relacionados con las Mismas.
Sobre el particular, el Residente de la Zona Centro Sur aceptó de conformidad esta observación y además manifestó que el convenio se encuentra en proceso de revisión y autorización, y depende del dictamen de precios unitarios adicionales no contemplados en el catálogo.
En el acta circunstanciada de conclusión de los trabajos de auditoría y reunión de confronta del 17 de julio de 2002, el representante de la entidad manifestó que el convenio núm. 1 debidamente formalizado se entregó mediante el oficio núm. N2B00-05/2463/2002 a la ASF, como anexo del acta administrativa de seguimiento de fecha 15 de julio de 2002. Por otro lado, el Residente General del Centro, con el objeto de evitar la recurrencia de este tipo de irregularidades, mediante la circular N2B00-01/0024 del 16 de julio de 2002, instruyó a los residentes de obra para que en el desarrollo de su gestión refuercen los mecanismos de control existentes.
Acción Promovida
00-18TOQ-4-570-01-090 Recomendación
Es necesario que la Comisión Federal de Electricidad, por conducto de la Subdirección de Construcción, elabore oportunamente los convenios de los contratos que celebre, de conformidad con los artículos 59, párrafo sexto, de la Ley de Obras Públicas y Servicios Relacionados con las Mismas, y 69 de su reglamento.
Resultado
Contrato 200010130
En términos generales, se comprobó que la obra al amparo del contrato núm. 200010130 fue realizada de acuerdo con los proyectos respectivos y con las normas generales y especificaciones de construcción de la entidad; que se llevaron a cabo los estudios previos necesarios; que se cumplieron los programas de obra; que los sistemas de supervisión y control de calidad se aplicaron de acuerdo con los procedimientos establecidos, puesto que en las pruebas de laboratorio aplicadas a los materiales utilizados se obtuvieron resultados satisfactorios; que los precios unitarios con que se realizaron los pagos coincidieron con los acordados en el contrato; que los descuentos contractuales y el IVA se aplicaron de conformidad con lo contratado; que las cantidades de obra estimadas y pagadas correspondieron con las ejecutadas; y que los anticipos otorgados se amortizaron en su totalidad. No obstante, se determinaron algunas infracciones de la Ley de Obras Públicas y Servicios Relacionados con las Mismas y de lo pactado en el contrato, debido a que se efectuó un pago en exceso ya que en el anticipo pagadero en dólares se consideró una paridad diferente de la que le correspondía y a que la afectación por el anticipo concedido se realizó de manera incorrecta.
Observación
Se constató que el responsable del proyecto no firmó el catálogo de conceptos, ni las cantidades y unidades de medición, lo que contravino el artículo 33, fracción XX, de la Ley de Obras Públicas y Servicios Relacionados con las Mismas.
En el acta administrativa de verificación física, los representantes de la entidad consideraron improcedente la observación por haber proporcionado posteriormente otro catálogo de conceptos modificado que no es el de las bases.
Acción Promovida
00-18TOQ-4-570-01-091 Recomendación
Es necesario que la Comisión Federal de Electricidad, por conducto de la Subdirección de Construcción, tome las medidas pertinentes para que en todas las obras públicas a su cargo el responsable del proyecto firme el catálogo de conceptos, las cantidades y unidades de medición, en cumplimiento del artículo 33, fracción XX, de la Ley de Obras Públicas y Servicios Relacionados con las Mismas.
Observación
Se comprobó que la entidad formalizó el convenio núm. 3 el 12 de abril de 2002, 118 días naturales después de la fecha contractual (convenio núm. 2) de terminación de los trabajos (15 de diciembre de 2001), lo que contravino el artículo 59, párrafo sexto, de la Ley de Obras Públicas y Servicios Relacionados con las Mismas.
En el acta administrativa de verificación física, representantes de la entidad indicaron que el convenio se formalizó en cumplimiento del artículo 59 de la ley, por lo que se está en el supuesto del artículo 82 de la misma, con lo que se anula la infracción.
Al respecto, la ASF considera que la observación subsiste, ya que, no obstante que se esgrimió el artículo 82, se incumplió con el artículo 59, párrafo sexto, de la Ley de Obras Públicas y Servicios Relacionados con las Mismas.
Acción Promovida
00-18TOQ-4-570-01-092 Recomendación
Es necesario que la Comisión Federal de Electricidad, por conducto de la Subdirección de Construcción, tome las medidas pertinentes para que en todas las obras públicas a su cargo, las modificaciones que se realicen a los plazos y montos acordados contractualmente, se formalicen mediante la celebración de los convenios correspondientes en la vigencia de los contratos, en cumplimiento de los artículos 59, párrafo sexto, de la Ley de Obras Públicas y Servicios Relacionados con las Mismas y 69, de su reglamento.
Observación
La contratista mediante la nota de bitácora núm. 730, comunicó la terminación de los trabajos el 15 de diciembre de 2001, y la entidad la constató mediante el acta de recepción física de la obra el 22 de diciembre del mismo año. Sin embargo, no procedió a levantar el acta de entrega-recepción hasta el 19 de abril de 2002 (118 días naturales después), lo que contravino el artículo 64, párrafo primero, de la Ley de Obras Públicas y Servicios Relacionados con las Mismas y la cláusula decimosegunda del contrato.
En el acta administrativa de verificación física, representantes de la entidad indicaron que "se formalizó observando en forma espontánea el artículo 59 de la ley, por lo que se está en el supuesto del artículo 82 de la misma, por lo que no existe infracción alguna. Sin perjuicio de lo anterior, la Residencia General está girando instrucciones y adoptando medidas para evitar en lo sucesivo la repetición de las situaciones como la que es objeto de observación".
Acción Promovida
00-18TOQ-4-570-01-093 Recomendación
Es necesario que la Comisión Federal de Electricidad, por conducto de su Subdirección de Construcción, adopte las medidas pertinentes para asegurarse de que las actas de entrega-recepción de las obras públicas que realice se formalicen dentro de los plazos pactados en los contratos y de conformidad con lo dispuesto en el artículo 64, párrafo primero, de la Ley de Obras Públicas y Servicios Relacionados con las Mismas.
Observación
Se detectó un pago en exceso de 59.1 miles de pesos, debido a que la entidad consideró la paridad del dólar en relación con el peso del 29 de diciembre de 2000, en lugar de la fecha en que autorizó y elaboró el cheque núm. 0012154, que fue el 28 de diciembre de 2000, por un monto de 10,851.8 miles de pesos que resultan de convertir 1,133.7 miles de dólares a pesos, importe que corresponde al 30% del anticipo de los suministros extranjeros.
En el acta administrativa de verificación física, representantes de la entidad indicaron que se analizará dicha situación y se emitirán los comentarios correspondientes, y si es procedente se aplicarán las deductivas correspondientes y se enviará a la Auditoría Superior de la Federación la documentación comprobatoria de la deductiva aplicada.
Acción Promovida
00-18TOQ-4-570-01-094 Recomendación
Es necesario que la Comisión Federal de Electricidad tome las medidas necesarias para que en las obras que realice por conducto de la Subdirección de Construcción se asegure de que los anticipos otorgados del suministro extranjero se paguen con la paridad del día de su autorización y elaboración, a fin de evitar pagos en exceso.
Acción Promovida
00-18TOQ-4-570-03-038 Solicitud de Aclaración
La Auditoría Superior de la Federación solicitó a la entidad la información y documentación relacionadas con el resarcimiento de 59.1 miles de pesos por pago en exceso al no considerar correctamente la paridad del dólar, más los intereses correspondientes, de conformidad con el artículo 55, párrafo segundo, de la Ley de Obras Públicas y Servicios Relacionados con las Mismas.
Observación
Se detectó un pago en exceso por 101.7 miles de pesos, debido a que los ajustes de costos se afectaron por un porcentaje del 26.38%, en lugar del 30.0% del anticipo recibido para el inicio de los trabajos y compra de los materiales, lo que contravino el artículo 27, fracción VII, del Reglamento de la Ley de Obras Públicas.
En el acta administrativa de verificación física, los representantes de la entidad indicaron que consideran improcedente la observación, porque los importes de origen sufrieron modificaciones y se incrementaron, por lo que dividieron el anticipo entre el nuevo monto y resultó un porcentaje menor que el otorgado al inicio de la obra. Asimismo, manifestaron que el importe factible de ajuste de costos es únicamente el correspondiente a moneda nacional de acuerdo con lo pactado en el contrato, y también que se puede deducir que finalmente el porcentaje de anticipo otorgado para la componente nacional es el que resulta de dividir el importe de anticipo otorgado entre el importe que finalmente corresponde a la componente nacional y que por ello dicho porcentaje es el que se debe aplicar en la afectación del anticipo realmente otorgado, de acuerdo con las circunstancias formalizadas en el convenio, para poder determinar el importe que hay que pagar por ajuste de costos. Considerando que es incongruente pretender la afectación del ajuste de costos derivado del anticipo otorgado sin considerar las nuevas condiciones convenidas, por lo que no se contravino el artículo 27, fracción VII, ya que el porcentaje de anticipo otorgado para la componente nacional fue del 26.38%. Este criterio se encuentra normado por la Secretaría de Hacienda y Crédito Público según oficio núm. DNOP.-308-A-202 de fecha 20 de agosto de 1992, que en ese entonces era la facultada para interpretar las disposiciones de la Ley de Obras Públicas para efectos administrativos.
Cabe mencionar que dicho procedimiento fue presentado al personal de la Auditoría Superior de la Federación, pero no fue aceptado, y como resultado de la problemática en cuanto al tema de la afectación del anticipo fue sugerido un nuevo procedimiento en el sentido de afectar el anticipo hasta alcanzar el importe acumulado contratado. Para ello se calculó nuevamente la estimación y resultó una diferencia contra lo pagado por un importe de 28.1 miles de pesos, que había sido inicialmente aceptada como procedente por personal de la Auditoría Superior de la Federación y de la Residencia General de Construcción hasta en tanto se definiera el procedimiento para la aplicación de la afectación del anticipo. Sin embargo, dijeron que antes del cierre del acta de verificación física, el personal de la Auditoría Superior de la Federación les informó que no es aceptado dicho procedimiento, dado que en otra Residencia General no aplican ninguno de los dos procedimientos antes indicados y que el procedimiento aplicado debe ser el de siempre, sin indicar bajo qué fundamento.
Sobre el particular, se considera que la observación subsiste, ya que la afectación se debe hacer por el porcentaje del anticipo concedido del monto contratado sin incluir convenios.
Acción Promovida
00-18TOQ-4-570-01-095 Recomendación
Es necesario que la Comisión Federal de Electricidad tome las medidas necesarias para que en las obras que realice por conducto de la Subdirección de Construcción se asegure de que los ajustes de costos se afecten por el porcentaje de anticipo otorgado contractualmente, a fin de evitar pagos en exceso.
Acción Promovida
00-18TOQ-4-570-03-039 Solicitud de Aclaración
La Auditoría Superior de la Federación solicitó a la entidad la información y documentación relacionadas con el resarcimiento de 101.7 miles de pesos por la incorrecta afectación del anticipo otorgado, más los intereses correspondientes, de conformidad con el artículo 55, párrafo segundo, de Ley de Obras Públicas y Servicios Relacionados con las Mismas.
Resultado
Contrato 200010137
En términos generales, se comprobó que la obra al amparo del contrato núm. 200010137 fue realizada de acuerdo con los proyectos respectivos y con las normas generales y especificaciones de construcción de la entidad; que se llevaron a cabo los estudios previos necesarios; que los sistemas de supervisión y control de calidad se aplicaron de acuerdo con los procedimientos establecidos, puesto que en las pruebas de laboratorio aplicadas a los materiales utilizados se obtuvieron resultados satisfactorios; que los ajustes de costos se efectuaron de conformidad con los procedimientos pactados en el contrato; que los descuentos contractuales y el IVA se aplicaron de conformidad con lo contratado; que las cantidades de obra estimadas y pagadas correspondieron con las ejecutadas; y que los anticipos otorgados se amortizaron en su totalidad. No obstante, se determinaron algunas infracciones a la Ley de Obras Públicas y Servicios Relacionados con las Mismas y a lo estipulado en el contrato, se efectuó un pago improcedente por la incorrecta integración de precios unitarios, se detectó un pago en exceso porque en la integración de los precios unitarios no se aplicó el salario real de la adjudicación directa, se omitió aplicar la pena convencional por incumplimiento del programa de obra, se efectuaron pagos sin contar con la documentación soporte y se aplicó un costo indirecto que fue determinado para otro contrato.
Observación
Se constató que el contrato se adjudicó directamente con fundamento en los artículos 27, fracción III (adjudicación directa), 41 (adjudicación directa) y 42, fracción III (pérdidas o costos adicionales), de la Ley de Obras Públicas y Servicios Relacionados con las Mismas, con un periodo de ejecución de 228 días naturales, considerando "la urgencia de los trabajos, ya que de no realizarse de inmediato, pudiera peligrar la prestación del servicio público"; sin embargo, en la nota de bitácora núm. 115 del 30 de abril de 2002 no se indicó que se hubieran puesto en servicio las líneas objeto del contrato, ni que se hubieran concluido definitivamente los trabajos, lo cual mostró que no existía tal urgencia para la prestación del servicio, por lo que se incumplió el artículo 41, párrafo segundo, de la Ley de Obras Públicas y Servicios Relacionados con las Mismas.
Acción Promovida
00-18TOQ-4-570-01-096 Recomendación
Es necesario que la Comisión Federal de Electricidad adopte las medidas pertinentes para que la Subdirección de Construcción, en las adjudicaciones directas de las obras públicas que realice, asegure las mejores condiciones al Estado, en cumplimiento del artículo 41, párrafo segundo, de la Ley de Obras Públicas y Servicios Relacionados con las Mismas.
Observación
Los trabajos se concluyeron el 31 de enero de 2002 (L.T. Rosarito II-Ciprés), y la contratista comunicó dicha terminación mediante escrito sin número del 1o. de febrero de 2002, lo cual fue constatado por la entidad el 5 de febrero del mismo año; sin embargo a la fecha de revisión (junio de 2002), la CFE no había levantado el acta de entrega-recepción de los trabajos, lo que contravino el artículo 64, párrafo primero, de la Ley de Obras Públicas y Servicios Relacionados con las Mismas, así como la cláusula decimosegunda del contrato.
Acción Promovida
00-18TOQ-4-570-01-097 Recomendación
Es necesario que la Comisión Federal de Electricidad, por conducto de la Subdirección de Construcción, establezca los mecanismos que estime convenientes para que las obras públicas se reciban en los plazos señalados en los contratos, de conformidad con el artículo 64, párrafo primero, de la Ley de Obras Públicas y Servicios Relacionados con las Mismas.
Observación
Se constató que el contrato se adjudicó el 6 de diciembre de 2000 y la contratista no presentó las garantías de cumplimiento y de anticipo sino hasta el 18 de enero de 2001 (43 días naturales después de la fecha de adjudicación), con lo cual se infringió el artículo 48, fracciones I y II, de la Ley de Obras Públicas y Servicios Relacionados con las Mismas.
Acción Promovida
00-18TOQ-4-570-01-098 Recomendación
Es necesario que la Comisión Federal de Electricidad adopte las medidas necesarias para que en las obras que realice por conducto de la Subdirección de Construcción exija a los contratistas las fianzas de cumplimiento y los anticipos respectivos en plazo, términos y condiciones, de conformidad con el artículo 48, fracciones I y II, de la Ley de Obras Públicas y Servicios Relacionados con las Mismas.
Observación
Se comprobó que la obra debió empezar el 16 de enero de 2001, fecha señalada en la cláusula segunda del contrato; no obstante, en la nota de bitácora núm. 2 del 16 de enero del mismo año, se indicó que la obra iniciaba el 27 de septiembre de 2000, por lo que existe incongruencia en las fechas de inicio de los trabajos.
Acción Promovida
00-18TOQ-4-570-01-099 Recomendación
Es necesario que la Comisión Federal de Electricidad adopte las medidas necesarias para que en las obras que realice por conducto de la Subdirección de Construcción vigile que se registre en los diversos documentos la fecha acordada para el inicio de los trabajos, de conformidad con la cláusula contractual respectiva.
Observación
El contrato fue adjudicado sin contar con saldo disponible del presupuesto aprobado en la partida correspondiente, según el oficio núm. CPTT. 7C. 019/2001 del 3 de enero de 2001, con el que el Encargado de Proyectos de Transmisión y Transformación de la entidad le informó al Jefe de la Unidad de Contratación y Precios Unitarios que suspendiera el trámite del contrato, debido a que no se contaba con los recursos necesarios para cubrir el compromiso, hecho que infringió el artículo 24, párrafo primero, de la Ley de Obras Públicas y Servicios Relacionados con las Mismas.
Acción Promovida
00-18TOQ-4-570-01-100 Recomendación
Es necesario que la Comisión Federal de Electricidad, por conducto de la Subdirección de Construcción, establezca las medidas necesarias para que en los contratos de obra pública que adjudique se asegure de contar con saldo disponible, en cumplimiento del artículo 24, párrafo primero, de la Ley de Obras Públicas y Servicios Relacionados con las Mismas.
Observación
Se constató que la CFE no entregó en forma oportuna al contratista el importe de los anticipos pactados en el contrato para el inicio de los trabajos, para la compra de materiales y equipo de instalación permanente (fecha del cheque póliza del anticipo: 14 de marzo de 2001), por lo que se infringió el artículo 50, fracción I, de la Ley de Obras Públicas y Servicios Relacionados con las Mismas y la cláusula cuarta del contrato.
Acción Promovida
00-18TOQ-4-570-01-101 Recomendación
Es necesario que la Comisión Federal de Electricidad, por conducto de la Subdirección de Construcción, instruya a su área correspondiente para que los anticipos concedidos sean puestos a disposición de las contratistas con antelación a las fechas pactadas para el inicio de los trabajos, a fin de evitar que se difieran los plazos de ejecución estipulados, en cumplimiento del artículo 50, fracción I, de la Ley de Obras Públicas y Servicios Relacionados con las Mismas.
Observación
Se verificó que los trabajos se concluyeron el 31 de enero de 2002 (L.T. Rosarito II-Ciprés), 153 días después de la fecha de terminación contractual (31 de agosto de 2001), aunque a la fecha de la revisión (junio de 2002), no se había formalizado el convenio que sustentara dichas modificaciones, hecho que incumplió el artículo 59, párrafo sexto, de la Ley de Obras Públicas y Servicios Relacionados con las Mismas.
Acción Promovida
00-18TOQ-4-570-01-102 Recomendación
Es necesario que la Comisión Federal de Electricidad, por conducto de la Subdirección de Construcción, tome las medidas pertinentes para que las modificaciones de los plazos y montos acordados contractualmente en todas las obras públicas a su cargo se formalicen mediante los convenios correspondientes, en cumplimiento del artículo 59, párrafo sexto, de la Ley de Obras Públicas y Servicios Relacionados con las Mismas.
Observación
Se constató que la entidad adjudicó el contrato sin contar con los permisos de paso e indemnizaciones, lo que contravino el artículo 52 de la Ley de Obras Públicas y Servicios Relacionados con las Mismas.
Acción Promovida
00-18TOQ-4-570-01-103 Recomendación
Es necesario que la Comisión Federal de Electricidad, por conducto de la Subdirección de Construcción, tome las medidas pertinentes para que se obtengan los permisos necesarios y se pongan oportunamente a disposición de los contratistas los inmuebles donde se realizarán los trabajos, en cumplimiento del artículo 52 de la Ley de Obras Públicas y Servicios Relacionados con las Mismas.
Observación
La CFE efectuó un pago improcedente de 3,997.6 miles de pesos, debido a una incorrecta integración de precios unitarios de la adjudicación directa, referente a los suministros de equipos, accesorios y materiales de instalación permanente, ya que la entidad incluyó en el costo directo el rubro de "Impuesto de Importación y Otros", cuando las facturas de los suministros indican que éstos fueron nacionales.
Acción Promovida
00-18TOQ-4-570-01-104 Recomendación
Es necesario que la Comisión Federal de Electricidad instruya a la Subdirección de Construcción para que verifique que los precios unitarios se integren considerando los costos directos de los materiales y, en caso de importación, los impuestos o aranceles sean pagados al contratista de acuerdo con el pedimento definitivo.
Acción Promovida
00-18TOQ-4-570-03-040 Solicitud de Aclaración
La Auditoría Superior de la Federación solicitó a la entidad la información y documentación relacionadas con el resarcimiento de 3,997.6 miles de pesos por el pago improcedente de impuestos de importación, más los intereses correspondientes, de conformidad con el artículo 55, párrafo segundo, de Ley de Obras Públicas y Servicios Relacionados con las Mismas.
Observación
Se comprobó que la entidad realizó un pago en exceso de 3,794.6 miles de pesos, ya que en la integración de los precios unitarios de catálogo, no se aplicó el salario real integrado de la adjudicación directa.
Acción Promovida
00-18TOQ-4-570-01-105 Recomendación
Es necesario que la Comisión Federal de Electricidad instruya a la Subdirección de Construcción para que en las obras que realice se asegure de que, en la integración de los precios unitarios, la contratista incluya el salario real integrado de la adjudicación, a fin de evitar pagos improcedentes.
Acción Promovida
00-18TOQ-4-570-03-041 Solicitud de Aclaración
La Auditoría Superior de la Federación solicitó a la entidad la información y documentación relacionadas con el resarcimiento de 3,794.6 miles de pesos por la incorrecta aplicación del salario real, más los intereses correspondientes, de conformidad con el artículo 55, párrafo segundo, de Ley de Obras Públicas y Servicios Relacionados con las Mismas.
Observación
Se constató que la contratista concluyó los trabajos el 31 de enero de 2002 de la L.T. Rosarito II-Ciprés, 153 días naturales después de la fecha señalada en el contrato (31 de agosto de 2001) sin que la entidad hubiese formalizado el convenio respectivo, por lo que, de no concretarse, implicaría la aplicación de la pena convencional acordada en la cláusula decimonovena, párrafo cuarto, del contrato, la cual asciende a 9,024.9 miles de pesos; en su caso, se considera que debe aplicarse una penalización por 5,860.1 miles de pesos, que es el monto de la garantía otorgada por el contratista para el cumplimiento del contrato.
Acción Promovida
00-18TOQ-4-570-01-106 Recomendación
Es necesario que la Comisión Federal de Electricidad, por conducto de la Subdirección de Construcción, dicte las medidas pertinentes para que en caso de que las empresas contratistas presenten incumplimiento de los programas de obra se apliquen las penas convencionales correspondientes, de conformidad con las cláusulas contractuales.
Acción Promovida
00-18TOQ-4-570-03-042 Solicitud de Aclaración
La Auditoría Superior de la Federación solicitó a la entidad la información y documentación relacionada con el resarcimiento de 5,860.1 miles de pesos por concepto de la penalización o la aclaración correspondiente.
Observación
Se verificó que la CFE efectuó un pago de 19,095.9 miles de pesos por concepto de "Suministro de materiales y equipos de instalación permanente" sin contar con la documentación soporte correspondiente, en contravención del artículo 44, fracción III, del Reglamento de la Ley de Presupuesto, Contabilidad y Gasto Público Federal.
Acción Promovida
00-18TOQ-4-570-01-107 Recomendación
Es necesario que la Comisión Federal de Electricidad, por conducto de la Subdirección de Construcción, instruya a la supervisión de construcción para que verifique que las estimaciones cuenten con la documentación soporte antes de su autorización para pago correspondiente, a fin de evitar liquidaciones indebidas.
Acción Promovida
00-18TOQ-4-570-03-043 Solicitud de Aclaración
La Auditoría Superior de la Federación solicitó a la entidad la información y documentación soporte del pago de 19,095.9 miles de pesos.
Observación
Se constató que la entidad efectuó un pago improcedente de 420.4 miles de pesos en el concepto "Suministro de poste troncocónico 4249 RMP", ya que pagó la cantidad de seis piezas con el precio unitario de 2,259.4 miles de pesos, toda vez que según el catálogo de conceptos debió pagar una sola pieza, ya que su uso es de remate o de deflexión, y el de las otras cinco piezas (4244 DMP) es de suspensión, como lo señala el proyecto, con un precio unitario de 2,175.8 miles de pesos.
Acción Promovida
00-18TOQ-4-570-01-108 Recomendación
Es necesario que la Comisión Federal de Electricidad, por conducto de su Subdirección de Construcción, instruya a la supervisión de construcción para que verifique la correcta aplicación de los precios unitarios, a fin de evitar pagos en exceso.
Acción Promovida
00-18TOQ-4-570-03-044 Solicitud de Aclaración
La Auditoría Superior de la Federación solicitó a la entidad la información y documentación relacionadas con el resarcimiento de 420.4 miles de pesos por concepto de la incorrecta aplicación de los precios unitarios, más los intereses correspondientes, de conformidad con el artículo 55, párrafo segundo, de Ley de Obras Públicas y Servicios Relacionados con las Mismas.
Observación
Se detectó que la CFE autorizó el mismo porcentaje de indirectos (14.90% para obra civil y electromecánica y 3.12% para suministros) del contrato de fideicomiso núm. 978008, que amparaba cinco obras de la tres que se ejecutaron con el contrato núm. 200010137, con un periodo de realización de 699 días naturales. Lo anterior contravino la regla 5.6, de las Reglas generales para la contratación y ejecución de obras públicas y de servicios relacionados con las mismas para las dependencias y entidades de la Administración Pública Federal, vigentes para este contrato, pues los plazos y costos entre la licitación y la adjudicación directa son diferentes.
Acción Promovida
00-18TOQ-4-570-01-109 Recomendación
Es necesario que la Comisión Federal de Electricidad, en las obras que adjudique directamente por conducto de la Subdirección de Construcción, verifique que los porcentajes de indirectos se determinen considerando las condiciones reales de tiempo y monto de los trabajos.
Acción Promovida
00-18TOQ-4-570-03-045 Solicitud de Aclaración
La ASF solicitó a la entidad la comprobación documental del desglose para la integración de los factores de indirectos o, en su caso, la aplicación del ajuste correspondiente.
a) Observaciones
y Acciones Promovidas en la Revisión de la Cuenta Pública 2000
Como resultado de las auditorías
realizadas y de acuerdo con lo consignado en los informes correspondientes, la
Auditoría Superior de la Federación determinó 156
observaciones, de las cuales se desprenden las acciones que a continuación se
señalan:
ACCIONES PROMOVIDAS CON MOTIVO DE LA REVISIÓN DE LA CUENTA DE LA HACIENDA PÚBLICA FEDERAL, 2000
|
Tipo de
Acción |
Número |
|
Acciones Preventivas: -
Recomendación -
Recomendación al Desempeño |
150 7 |
|
Subtotal |
157 |
|
Acciones Correctivas: -
Solicitud de Aclaración -
Solicitud de Intervención del Órgano Interno de
Control |
51 2 |
|
Subtotal |
53 |
|
Total |
210 |
Del total general, 53 (25.2%) son de carácter correctivo, y 157 (74.8%), preventivo. Dichas acciones deberán ser atendidas por el ente auditado, el correspondiente órgano interno de control y, en su caso, por las dependencias coordinadoras sectoriales u otras instancias competentes, en los plazos y términos que establezcan las notificaciones expedidas por la Auditoría Superior de la Federación y las disposiciones legales aplicables.
b) Seguimiento
de las Acciones Promovidas en la Revisión de Cuentas Públicas Anteriores
1) Acciones Preventivas
Con motivo de la revisión de la Cuenta Pública de los ejercicios de 1996 a 1999 se formularon 640 recomendaciones, de las cuales se han solventado 618 (96.6%) y quedan pendientes 22 (3.4%), como se observa en el cuadro siguiente:
SITUACIÓN DE LAS ACCIONES
PREVENTIVAS
AL 30 DE JUNIO DE 2002
Concepto |
Cuenta de
la Hacienda Pública |
Total |
|||
|
1996 |
1997 |
1998 |
1999 |
||
|
Recomendaciones |
103 |
179 |
167 |
191 |
640 |
|
a) Solventadas |
103 |
179 |
167 |
169 |
618 |
|
b) Por
solventar |
0 |
0 |
0 |
22 |
22 |
|
Total Emitido |
103 |
179 |
167 |
191 |
640 |
|
Total Solventado |
103 |
179 |
167 |
169 |
618 |
|
Porcentaje de Avance |
100.0% |
100.0% |
100.0% |
88.5% |
96.6% |
2) Acciones
Correctivas
Se promovieron 64 acciones, de las cuales al 30 de junio de 2002 se han solventado 9(14.1%) y están en proceso de atención 55 (85.9%), como se presenta a continuación:
|
Tipo de acción |
Cuenta de
la Hacienda Pública Federal, 1999 |
||
|
Emitidas |
Solventadas |
En proceso de
atención |
|
|
Solicitud de Intervención
del Órgano Interno de Control * |
11 |
0 |
11 |
|
Solicitud de Aclaración* |
39 |
3 |
36 |
*Este tipo de acciones fueron
promovidas a partir de la revisión de la Cuenta de la Hacienda Pública Federal,
1999.
|
Tipo de Acción |
Cuenta de
la Hacienda Pública de 1996 a 1999 |
||
|
Emitidas |
Atendidas |
En Proceso de
Atención |
|
|
Promoción para el
Fincamiento de Responsabilidades |
1 |
0 |
1 |
|
Tipo de Acción |
Cuenta de
la Hacienda Pública de 1996 a 1999 |
||
|
Formuladas |
Solventadas |
En Proceso de
Atención |
|
|
Pliegos de Observaciones |
13 |
6 |
7 |
|
Total |
64 |
9 |
55 |
c) Resumen
de Acciones Promovidas
|
Tipo de Acción |
Emitidas |
Solventadas |
Por Solventar |
|
Acciones preventivas
derivadas de la revisión de cuentas
públicas anteriores |
640 |
618 |
22 |
|
Acciones preventivas
derivadas de la revisión de la CHPF
2000 |
157 |
0 |
157 |
|
|
|
|
|
|
Acciones correctivas
derivadas de la revisión de cuentas
públicas anteriores |
64 |
9 |
55 |
|
Acciones correctivas
derivadas de la revisión de la CHPF
2000 |
53 |
0 |
53 |
|
|
|
|
|
|
Total |
914 |
627 |
287 |
[1]/ Diario Oficial de la Federación, 22 de diciembre
de 1975, y reformas publicadas en el Diario Oficial de la Federación el 27 de
diciembre de 1983.
[2]/ Secretaría de
Hacienda y Crédito Público, Presupuesto
de Egresos de la Federación, 2000, México, 1999, Sector Energía, CFE.
[3] El servicio público es una actividad
general, uniforme, regular y continua realizada por el Estado o por los
particulares conforme a las disposiciones legales que la regulan para la
satisfacción de necesidades colectivas de interés general.
[4] Publicado mediante Decreto en el Diario
Oficial de la Federación de fecha 19 de febrero de 1996.
[5] Se refiere a cada uno de los puntos del
Sistema Eléctrico Nacional donde el Área de Transmisión le entrega la energía
eléctrica al Área de Distribución.
[6] Encuesta realizada por la empresa
Mitofsky por encargo de la CFE. El tamaño de la muestra fue de 8,500 usuarios
(6,500 del sector doméstico, 1,000 del sector comercial y 1,000 del sector
industrial), con un grado de confianza de 95.0%.
[7] Para los tres sectores se evaluaron los
aspectos siguientes: atención en oficinas, solución rápida, calidad de voltaje,
atención telefónica, calidad del recibo, ubicación y limpieza de oficinas,
personal suficiente, horario de atención, calidad del servicio respecto de otros
servicios como los bancos, agua potable y teléfono, y honradez.
[8] Este indicador muestra el número de
inconformidades que presentan los usuarios del servicio de energía eléctrica en
la realización de las actividades relacionadas con la distribución, comercialización
y medición, y corresponde al resultado de multiplicar por mil al cociente del
número total de inconformidades acumuladas presentadas por los usuarios, entre
el número acumulado de usuarios atendidos por un área específica en un periodo
determinado.
[9] Es el tiempo que transcurre desde la
fecha de solicitud del servicio hasta la de su conexión y corresponde al
cociente que resulta de dividir la cantidad acumulada de días transcurridos
para la conexión de los servicios entre el total acumulado de servicios
conectados en un periodo determinado.
[10] Secretaría de Energía, Programa de
Desarrollo y Reestructuración del Sector de la Energía 1995-2000, Apartado
4.3.2. "Electrificación rural y de colonias populares".
[11] Artículo 33 de la Ley de Coordinación
Fiscal.